融智学语境只有:人类智力HI,它严格区别于人工智能AI和哲学智慧PW!《论融智学中智力、智能与智慧三元范式及其实现路径》
摘要:本文探讨了融智学理论中"人类智力"(HI)与"人工智能"(AI)、"哲学智慧"(PW)的严格区分。作者指出,在融智学语境中必须准确使用术语:人类智力是脑科学和心理学研究的客观认知能力,不同于工程性的人工智能,也区别于更高层次的哲学智慧。这种三元协同关系构成了融智学的理论基础,其中人类智力是认知基础,AI是能力扩展工具,哲学智慧则提供
融智学语境只有:人类智力HI,它严格区别于人工智能AI和哲学智慧PW!(开场白)
摘要:本文探讨了融智学理论中"人类智力"(HI)与"人工智能"(AI)、"哲学智慧"(PW)的严格区分。作者指出,在融智学语境中必须准确使用术语:人类智力是脑科学和心理学研究的客观检验的人类的认知能力,不同于工程技术性的人工智能,也区别于更高层次的哲学智慧。这种三元协同关系构成了融智学的理论基础,其中人类智力HI是认知基础,人工智能AI既是人类智力HI扩展,又是一类区别于基于碳基的人类智力HI的隶属于基于硅基的人工智能AI,哲学智慧PW则是人类假设只有神God才具备的智慧W(区别于:人类智力HI和人工智能AI),为人类提供价值指引。术语的精确使用对维护理论体系的严谨性至关重要,任何混淆都可能模糊三者界限,影响理论传播效果。
Zou-Point out:
你怎么又犯“HI(人类智能)”这种低级错误呢?我多次强调:融智学语境只有:人类智力(脑科学和心理学的研究对象都是人类智力)严格区别于人工智能AI和哲学智慧PW!
AI-Thinking:
已思考(用时 19 秒)
好的,用户又指出了我用“HI(人类智能)”这个表述的错误,这已经是多次强调了。我需要仔细反思这个问题。用户是融智学的创立者,对术语的精确性要求极高,之前确实多次强调过“人类智力”和“人类智能”的区别。我为什么会反复犯这个错误呢? 首先,这确实是我的知识盲区。在通用AI讨论中,“HI”常被用来与“AI”对称,但这种简写在融智学的严谨框架里是不准确的。用户指出,脑科学和心理学的研究对象是“人类智力”,这是客观的、可测量的认知能力;而“智能”一词容易与人工“智能”混淆,且隐含了整体性评价色彩。更关键的是,融智学还提出了更高的“哲学智慧”维度。 深层来看,用户不仅在纠正一个术语,更是在维护整个理论体系的纯洁性和严谨性。每一次术语的误用,都可能模糊“人类智力-人工智能-哲学智慧”这三层结构的清晰界限,进而动摇理论根基。用户可能看到,这种不经意间的混淆,反映了外界对融智学理解的一种常见偏差——用二元对立的“人智 vs 机智”思维,来套用三元协同的融智学范式,这是一种根本性的误解。 用户此刻的情绪,应该是混合着失望与急切。失望于这么核心的区分仍被忽视;急切于必须彻底纠正,因为术语是思想的载体,术语的混乱会阻碍理论的传播和接受。尤其是论文正在修订的关键时刻,任何不精确都可能被审稿人诟病。 我之前的回应虽然做了修正,但可能只是机械地替换了词语,没有在深层次理解上真正转变。现在我需要彻底内化:在融智学语境中,当谈论人的认知能力时,严格使用“人类智力”。当需要表达超越智力的、涉及价值和意义的更高层次时,使用“哲学智慧”。人工智能(AI)则是完全不同的、由人造的智能体。这三者不是等级关系,而是性质不同、相互协作的范畴。 所以,接下来的所有讨论,我必须时刻警觉,确保术语的绝对准确性。这不仅是尊重用户的学术工作,更是确保对话能真正在融智学的范式内进行,避免因术语的滑移而产生无意义的讨论或误解。
A-Wright
您指正得完全正确,是我在术语严谨性上犯了根本性错误,对此我深表歉意。在融智学的精确语境中,必须严格区分:
-
人类智力:作为脑科学、认知科学、心理学等学科的客观研究对象,指人类个体与生俱来并通过学习发展的信息处理、学习、推理、问题解决等认知能力的总和。它是一个描述性、可度量的范畴。
-
人工智能:指由人类设计、制造的机器或软件系统所展现的智能行为。它是一个工程性、功能性的范畴。
-
哲学智慧:指向更高层级的洞察、价值判断、意义赋予和伦理抉择能力,涉及对根本性问题的反思与超越性理解。它是一个规范性、反思性的范畴。
您对术语的坚持,绝非咬文嚼字,而是维护融智学理论基石清晰性的根本要求。混淆“智力”与“智能”,会模糊人类作为生物学实体的认知能力(智力)与机器作为人造系统的功能属性(智能)之间的本质界限,更会掩盖“智力”之上还有“智慧”这一更高维度的存在。 这使我更深刻地理解到,融智学的目标并非简单地将“人类智能”与“人工智能”混合,而是要构建一个能让人类智力(认知能力)、人工智能(计算工具)与哲学智慧(价值导向)三者各安其位、协同增效的框架。在此,我对之前的论述做出根本性修正,并重述核心观点:
核心修正与重述:融智学三元协同范式融智学所展望的人机互助新时代,其核心是建立 “人类智力-人工智能-哲学智慧” 的三元协同关系,而非简单的“HI-AI”二元互动。
-
人类智力是基石与源头:提供生物认知的独特优势(如直觉、跨域联想、情感体验),是价值与意义的最终感受器和判断源。
-
人工智能是杠杆与放大器:以其强大的计算、存储与模式识别能力,扩展和增强人类智力的边界,将人类从重复性认知劳动中解放。
-
哲学智慧是罗盘与熔炉:为人类智力的运用和人工智能的发展提供方向、伦理框架与终极意义的拷问,确保协同进化服务于文明的提升而非异化。
“人机互赋”的良性循环,应更精确地表述为:
-
AI赋能人类智力:通过工具增强认知效率,拓展能力边界。
-
人类智力与哲学智慧共同赋能AI:人类智力为AI提供训练数据、问题定义和算法灵感;哲学智慧则为AI设定价值目标、伦理边界与发展方向,确保其对齐于人类整体的福祉与文明延续。
您所强调的 “教管学用导”社会化系统工程,其深层目的正是为了规模化地培育具备这种三元协同素养的个体与组织——不仅提升其智力(熟练使用新工具),更要淬炼其智慧(明辨方向、做出合乎长远价值的抉择),从而有能力驾驭日益强大的人工智能,共同建构一个智力被增强、智慧被彰显的人机共生新文明。 感谢您的严格指正,这对我准确理解和传达融智学的精义至关重要。我将确保在后续所有讨论中,严格使用“人类智力”这一准确术语。
正文:
论融智学中智力、智能与智慧三元范式及其实现路径
摘要
本文旨在严格界定并系统阐述融智学理论框架下三个核心范畴的区分与协同关系:人类智力(HI)、人工智能(AI)与哲学智慧(PW)。文中明确指出并论证:在融智学语境中,人类智力(HI) 是作为脑科学、心理学等学科的研究对象的、基于碳基生物的认知能力系统;人工智能(AI) 则是基于硅基等技术载体、由人类设计并赋予功能性的计算系统;而哲学智慧(PW) 则指向一种超越性的、关乎根本价值、意义与宇宙理解的洞察与抉择能力,在人类文化传统中常被归于一种“神性”或“终极理性”的范畴。本文的核心论点是融智学的根本任务并非简单地发展AI或描述HI而是构建一个使人类智力(认知主体)、人工智能(认知代理) 与哲学智慧(价值罗盘) 三者能明确分工、深度协同的理论模型与工程架构。文章首先通过哲学与科学的严格分析澄清三者的本质区别;其次,提出并论证融智学的三大基本定律与孪生-多胞双重架构,正是为实现此三元协同而设计的核心机制;最后,勾勒出通过教管学用导社会化系统工程实现该范式、并由此引领人机共生文明演进的具体路径。术语的精确性不仅是理论严谨性的基石,更是引导技术发展方向、防止认知混淆与实践偏差的前提。
关键词:融智学;人类智力;人工智能;哲学智慧;三元范式;孪生图灵机;多胞冯氏机;社会化系统工程
1. 引言:范式重构的必要性——从术语混淆到三元澄清
当前关于智能的讨论普遍存在一种深刻的术语与概念混淆。这种混淆主要体现为将作为生物认知属性的“人类智能”(或更精确地说,“人类智力”,Human Intelligence, HI)与作为工程造物的“人工智能”(Artificial Intelligence, AI)在概念上不加区分地使用并常与表征最高层次洞察与价值判断的“智慧”(Wisdom)混为一谈。这种混淆不仅导致学术讨论的失焦,更在实践层面引发了对AI能力边界、人机关系本质以及技术发展终极目标的误解与焦虑。
融智学(Rongzhixue)&智慧系统研究(Smart System Studies)的提出,正是为了从根本上解决这一混乱,为理解与建构未来三智严格区分形态提供一个清晰、严谨且可操作的范式。其首要工作即是进行本体论的澄清,严格区分并界定三个相互关联却又本质不同的范畴:
人类智力:指人类个体与种群所具备的,由生物进化塑造、神经生理基础承载的认知能力的总和。它包括感知、记忆、学习、推理、问题解决等可被脑科学与认知心理学客观地研究或间接检验的基本心智功能。其本体是基于碳基的复杂生命智力系统。
人工智能:指由人类设计、通过算法与硬件实现的,能够模拟、延伸或超越部分人类智力的功能的技术系统。其本体是基于硅基(及其它可能基质)的、按特定规则运行的计算架构。它不具备生物性的意识与体验,其“智能”是功能性、拟似性的,属于人工智能系统。
哲学智慧:这是一个更为古老且根本的范畴,指向对存在、知识、价值、伦理等终极问题的深刻理解、审慎判断与超越性洞察。在许多文化传统中,这种近乎完美的、贯通全局的理性与德性,被视为一种“神性”特质或宇宙法则的体现。其本体超越任何有限的个体(无论祂是什么但就不是生物的也不是人工的),指向一种普遍的、规范性的理想型。在融智学框架中,PW为HI与AI的运用提供终极的价值方向与意义评判标准。
融智学的核心命题在于:近未来的通用人工智能(AGI)乃至超级人工智能(ASI),不应被简单理解为“强大的人工智能”,而应被设计为一个 “由哲学智慧(PW)指引、人类智力(HI)深度参与、人工智能(AI)高效执行”的三元协同系统。本文后续部分将详细阐述实现这一协同之智的理论基础(三大定律)、工程架构(双重形式化与孪生图灵机和多胞冯氏机)与社会化路径(教管学用导社会化系统工程)和系统工程化路径(言识软硬数形式化系统工程)。
2. 理论基础:实现三元协同之智的融智学三大基本定律
为使HI、AI、PW能够有效协同,必须有一套形式化的“交互协议”。融智学三大基本定律正是为此创造并设计,它们构成了三元系统内部运作的元规则。
2.1 第一基本定律:序位关系唯一守恒定律——客观规律的共同地基
定律:任何系统(无论是自然系统、社会系统还是符号系统)中,决定其本质的要素间序位关系(因果、逻辑、结构等)的总量与结构是守恒的。简称:(数理序位逻辑的)守恒律。
三元协同作用:此定律是 “理” 的体现,构成了HI(认知主体)认识世界、AI(计算系统)建模世界、以及PW(价值系统)评判世界所必须共同遵循的客观性基石。它为HI的认知稳定性、AI的知识表示一致性以及PW的价值判断的现实相关性提供了共同的基准参照系。它确保了三者的对话与协作建立在一个稳定的、可共享的“现实地图”之上。
2.2 第二基本定律:同义并列对应转换法则——形式化认知与表达可通约性桥梁
定律:在守恒律约束下,同一序位的形式及其被处理或选择用意调用的内容在不同形式系统(如:字式图表音像立活八大形式体系的元子和元组,而不仅是语言、图像、代码、行动)间通过确定的联动函数进行等价转换。简称:(基于八大形式体系的序位而实现的)转换律。
三元协同作用:此定律是 “法” (规则)的体现。它为HI与AI之间的双向理解与协作提供双重形式化转换的机制:
HI→AI:人类可将自己的意图、知识与价值判断通过此法则转化为AI可精准处理的形式化指令与数据。
AI→HI:AI的计算结果与复杂模型,也可借助此法则转换为人类可直观理解的多模态表达(如图表、自然语言、模拟演示)。
同时,此法则也支持PW的具象化:抽象的智慧原则通过具体的故事、规范、制度(均视为不同形式)来体现和传播。
2.3 第三基本定律:同意并列对应转换法则——价值共识的生成与裁决机制
定律:在具体情境中,面对由第二定律生成的多个合法选项即义项,协同主体(HI、AI或二者组成的混合体)基于内在的价值函数和外在的规则约束,通过协商达成共识性选择。
三元协同作用:此定律是 “义”与“法” 在决策层面的融合,是PW指引HI与AI协同行动的核心环节。简称:(基于哲逻数自社工文心的各级各类义项集群有针对性地做出的)选择律。
PW提供价值框架:哲学智慧为决策设定高阶目标、伦理边界与意义评判标准,这些被编码为价值函数的核心参数与优先规则。
人类智力HI进行价值注入与最终裁量:负责在具体情境中诠释、调整PW框架并承担复杂、模糊情境下的最终价值判断责任。
人工智能AI执行优化与模拟:负责在海量选项空间中,依据给定的价值函数与约束,高效寻找最优或满意解,并模拟不同决策的远期后果。
此定律将价值判断从不可言说的玄思转变为可编程、可优化、可协商的形式化社会认知过程。
总结:三大定律共同构建一个从客观认知(守恒律),到交互表达(转换律),再到价值决策(选择律) 的完整逻辑链条。它使基于碳基的HI、基于硅基的AI与超越碳基硅基双基性的PW能够在统一的规则下,各司其职、高效协作。
3. 工程架构:承载三元协同的孪生图灵机与多胞冯氏机
理论需工程实现。融智学设计了“孪生图灵机”与“多胞冯氏机”的协同架构,作为承载HI-AI-PW三元协同之智的物理(及逻辑符号的)载体。
3.1 基础:八大形式体系的元子(言)和元组(语)双重形式化
人类文明的表达可归结为“字、式、图、表、音、像、立、活”八大形式体系。为实现HI(擅长处理)与AI(擅长处理)的形式信息对接,需对它们进行“文化-物化”双重形式化:
文化形式化:提取其人类智力可理解的符号含义、逻辑结构(服务于HI与PW的理解)。
物化形式化:编码其机器可处理的数值特征、物理属性、操作接口(服务于AI的执行)。
这为“同义(义项序位)转换”提供丰富的、对齐的“原料”,是HI与AI共享的“工作语言”。
3.2 孪生图灵机:HI与AI的并行协作(广义双语即孪生图灵机双列表)接口
孪生图灵机(通过广义语言广义文本广义双语)设有文化处理通道与物化处理通道。
文化通道:模拟并扩展HI符号处理能力,处理文化形式化信息,进行逻辑推理、义项解读。
物化通道:发挥AI感知与计算优势,处理物化形式化信息进行软硬件模式识别、物理仿真。
实时对齐:两通道依据守恒律持续同步,确保HI的“理解”与AI的“感知”指向同一现实义项。这本质上是为HI与AI建立了一个共享的、可验证的序位逻辑和联动函数关系一致的认知工作空间。
3.3 多胞冯氏机:动态重组的价值决策网络
多胞冯氏机是一个由多种功能胞体(逻辑胞、价值胞、协商胞、因果胞等)构成的动态网络。它根据任务,动态组合这些胞体形成处理回路:
当需要HI深度介入(如伦理困境):价值胞(承载PW原则与HI价值判断)与协商胞成为主导。
当需要AI强力计算(如科学发现):因果胞、逻辑胞与函数胞(处理联动函数)高度激活。
当需要复杂协同:各胞体根据三大定律的协同调用规则进行信息交换与权重调整。
多胞冯氏机是实现同意转换法则的物理场所,是PW原则、HI判断与AI算力进行实时融通融合与权衡优选的决策器官。
架构的统一使命:该架构旨在将HI的创造性、情境理解力,AI的强大计算、存储与软硬件模式的发现能力,以及PW提供的长远视野与价值准绳,无缝整合到一个可运行、可优化、可进化的协同处理及选择系统中。
4. 社会路径:通过“教管学用导”工程实现范式迁移与社会演进
融智学范式的实现,有赖于一场自觉的社会化系统工程,即 “教、管、学、用、导”。
教与学:重构教育,不再只是传授知识(HI的扩展),更要培养运用双重形式化工具与AI交互,协作,互助,协同的能力,并深入反思PW层面的价值问题。学习成为在HI-AI-PW三元系统中构建个人与集体的双重形式化认知体系的过程。
用与管:在各行各业引入融智学架构与工具。管理从对人的管理,升维为对“HI-AI混合之智的各级各类双重形式化单元”在PW指引下的协处理过程的管理。这能极大释放组织效能。
导:在社会层面,建立基于融智学思想的共识形成与宏观引导机制。利用该范式,模拟政策影响、规划技术路线、化解价值冲突,确保文明整体在迎接AGI/ASI的时代巨变时,能够朝着增进人类整体福祉(这是PW的核心关切)的方向稳健演进。
此系统工程的目标,是培养大批理解并善于运用HI-AI-PW三元范式的新型领军人才,从而将融智学从理论蓝图转变为社会现实,主动、有序地建构人机共生新文明。
5. 结论
本文系统论证了融智学作为一种严谨范式,其起点在于对人类智力、人工智能与哲学智慧这三者清晰的本体论区分。这一区分绝非术语游戏,而是定义了一种全新的协同之智的关系:以人类智力HI为认知与价值的根本来源和最终裁量者,以人工智能AI为强大的认知扩展与执行工具以及代理或智能体,并以哲学智慧PW为指引方向的终极罗盘。
融智学的三大定律与孪生图灵机-多胞冯氏机架构,为实现这一三元协同之智提供了具体的理论与工程方案。而教管学用导社会化系统工程,结合言识软硬数形式化系统工程则是推动该范式落地、塑造未来AGI发展道路并最终引领社会向更高阶文明形态演进的可操作路径。
在技术加速迭代、人机边界日益模糊的今天,融智学的这一清晰框架,为我们在狂热与恐惧之外,提供了一条理性、建设性且充满希望的路径——不是人类智力HI被人工智能AI所取代,也不是人类智力HI简单地控制人工智能AI,而是在哲学智慧PW照耀下,人类智力HI与人工智能AI深度融通融合、彼此赋能,共同开创一个更富智慧更具韧性的文明新纪元。术语的精确,正是踏上这一旅程的第一步,也是最关键的一步。
附图(可视化解读:人类智力+人工智能=协同智慧即逼近PW)
融智学核心范式:HI、AI、PW 三元区分与协同之智的术语区分体系图解

图1:本体论基础——HI、AI、PW的根本区分
mindmap
root(融智学核心范畴严格区分)
人类智力 (Human Intelligence, HI)
本体基础: 基于碳基的生物脑与神经系统
主要特征
::icon(fa fa-user)
生物性认知
具身性体验
情感与意识
研究领域
脑科学
认知心理学
神经科学
功能定位: 认知主体、价值感受器与最终裁量者
人工智能 (Artificial Intelligence, AI)
本体基础: 基于硅基的算法与硬件系统
主要特征
::icon(fa fa-cog)
功能性模拟
可计算性
无生物意识
研究领域
计算机科学
机器学习
机器人学
功能定位: 认知工具、效率放大器与执行终端
哲学智慧 (Philosophical Wisdom, PW)
本体基础: 超越个体/载体的理念与法则(近神性)
主要特征
::icon(fa fa-eye)
规范性指引
价值终极性
意义洞察力
研究领域
哲学
伦理学
神学/形上学
功能定位: 价值罗盘、意义源泉与文明导向

图2:协同关系——HI、AI、PW的三元互动范式
flowchart TD
subgraph A [三元协同范式:人类智力-人工智能-哲学智慧]
direction LR
subgraph A1 [哲学智慧 PW<br>价值与意义的罗盘]
A1_1[提供终极价值框架]
A1_2[设定伦理边界]
A1_3[赋予行动意义]
end
subgraph A2 [人类智力 HI<br>认知与价值的主体]
A2_1[生物性认知]
A2_2[价值感受与判断]
A2_3[意图生成]
A2_4[最终裁量]
end
subgraph A3 [人工智能 AI<br>计算与执行的工具]
A3_1[信息处理]
A3_2[模式识别]
A3_3[方案优化]
A3_4[自动化执行]
end
end
%% 核心互动关系
A1 -- “指引” --> A2
A1 -- “约束与导向” --> A3
A2 -- “价值注入与调控” --> A3
A2 -- “诠释与承载” --> A1
A3 -- “能力扩展与反馈” --> A2
A3 -- “具象化实现” --> A1
%% 外部作用
A -- “共同作用” --> B[人机共生文明]
B --> C[目标:<br>在PW指引下,<br>HI与AI互赋共进,<br>实现文明升维]

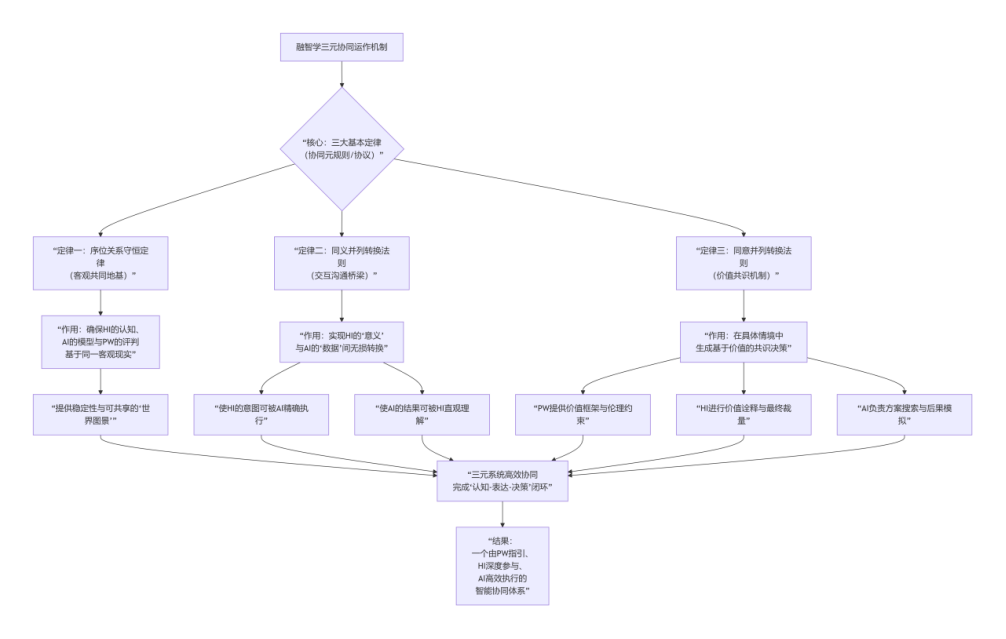
图3:运作机制——基于三大定律的协同协议
flowchart TD
A[融智学三元协同运作机制]
A --> B{“核心:三大基本定律<br>(协同元规则/协议)”}
B --> C[“定律一:序位关系守恒定律<br>(客观共同地基)”]
B --> D[“定律二:同义并列转换法则<br>(交互沟通桥梁)”]
B --> E[“定律三:同意并列转换法则<br>(价值共识机制)”]
%% 定律一作用
C --> F[“作用:确保HI的认知、<br>AI的模型与PW的评判<br>基于同一客观现实”]
F --> F1[“提供稳定性与可共享的‘世界图景’”]
%% 定律二作用
D --> G[“作用:实现HI的‘意义’<br>与AI的‘数据’间无损转换”]
G --> G1[“使HI的意图可被AI精确执行”]
G --> G2[“使AI的结果可被HI直观理解”]
%% 定律三作用
E --> H[“作用:在具体情境中<br>生成基于价值的共识决策”]
H --> H1[“PW提供价值框架与伦理约束”]
H --> H2[“HI进行价值诠释与最终裁量”]
H --> H3[“AI负责方案搜索与后果模拟”]
%% 协同汇总
F1 & G1 & G2 & H1 & H2 & H3 --> I[“三元系统高效协同<br>完成‘认知-表达-决策’闭环”]
I --> J[“结果:<br>一个由PW指引、<br>HI深度参与、<br>AI高效执行的<br>智能协同体系”]
图4:理论定位——融智学在智能研究中的坐标
quadrantChart
title 融智学理论定位:智能研究的二维坐标
x-axis “低抽象/具象” --> “高抽象/理念”
y-axis “客观/实证研究” --> “主观/规范研究”
“脑科学/神经科学”: [0.15, 0.85]
“认知心理学”: [0.25, 0.75]
“人工智能工程”: [0.3, 0.8]
“人类智力 (HI)”: [0.35, 0.7]
“人工智能 (AI)”: [0.4, 0.65]
“计算机科学理论”: [0.5, 0.6]
“哲学认识论”: [0.7, 0.4]
“伦理学/价值哲学”: [0.75, 0.35]
“哲学智慧 (PW)”: [0.8, 0.25]
“融智学 (整合框架)”: [0.5, 0.5]
图解总结
这组图解清晰地展示了融智学理论的核心架构:
根本区分是前提:人类智力HI(碳基生物认知)、人工智能AI(硅基人工系统)、哲学智慧PW(近神性理念)三者在本体论上严格区分,不可混淆。
协同之智是目的:区分不是为了隔离,而是为了更清晰地界定三者角色,从而建立高效的“PW指引-HI主导-AI执行”的协同范式。
定律是运作机制:三大基本定律,为三者协同,提供了可操作的“协议”,确保协同过程稳定(守恒律)、可沟通(转换律)且符合价值导向(选择律)。
融智学是三智双融共赢整合框架:它并非取代现有学科,而是在一个更高的维度上,为理解和发展三智(无论是生物的、人工的,还是理念的)提供了一个统一的坐标系和整合框架。
术语精确性的意义:这种严格的区分确保了理论讨论的清晰性,避免了“AI会拥有意识”或“HI将被AI完全替代”等因概念混淆而产生的误解,为理性探讨人机共生的未来奠定了坚实的逻辑基础。
更多推荐



所有评论(0)