照片智能分类系统的后端技术架构
芯图相册后端系统是基于大模型技术的智能照片分类服务,采用FastAPI异步框架开发。核心功能包括8类图片智能分类、SHA-256哈希缓存机制(节省90%+带宽)、混合推理策略(远程大模型优先+本地模型降级)和统计分析模块。系统通过全局共享缓存实现60-80%的命中率,显著降低大模型调用成本30-50%。技术栈包含阿里云通义千问/OpenAI API、YOLOv8/MobileNetV3本地模型、M
·
照片智能分类后端系统 - 芯图相册后端技术方案
📋 项目概述
项目名称:芯图相册后端系统(ImageClassifierBackend)
项目定位:基于大模型技术的智能照片分类服务后端
核心价值:为客户端提供高精度图片分类API,通过智能缓存机制显著降低大模型调用成本
🏗️ 技术架构
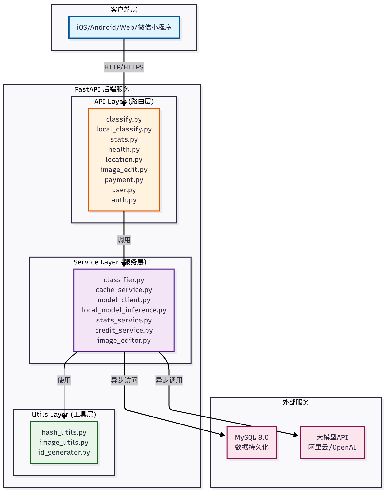
1. 整体架构

2. 技术栈
后端框架
- FastAPI 0.109.0 - 现代、高性能的异步Web框架
- Python 3.8+ - 编程语言
- Uvicorn - ASGI服务器(开发环境)
- Gunicorn + Uvicorn Workers - 生产环境进程管理器
数据库
- MySQL 8.0+ - 关系型数据库
- aiomysql 0.2.0 - 异步MySQL驱动
- PyMySQL 1.1.0 - MySQL同步驱动(备用)
AI技术
- 阿里云通义千问 (DashScope) - 主要大模型服务
- OpenAI GPT-4 Vision - 备用大模型服务
- ONNX Runtime 1.16.3 - 本地模型推理引擎
- YOLOv8 - 物体检测模型(本地推理)
- MobileNetV3 - 图像分类模型(本地推理)
图片处理
- Pillow 10.2.0 - 图片验证、格式转换
- Ultralytics 8.0.200 - YOLO推理库
其他工具
- Pydantic 2.5.3 - 数据验证和序列化
- python-dotenv - 环境变量管理
- loguru - 日志记录
- python-jose - JWT认证
- passlib - 密码哈希
- httpx - HTTP客户端
🎯 核心功能模块
1. 图片分类模块
功能描述
- 支持8种预定义分类类别
- 基于大模型的智能分类
- 支持本地模型降级推理
- 混合推理策略(远程优先,失败降级)
分类类别
- social_activities - 社交活动(聚会、合影、多人互动)
- pets - 宠物萌照(猫、狗等宠物照片)
- single_person - 单人照片(个人照、自拍、肖像)
- foods - 美食记录(食物、餐饮、烹饪相关)
- travel_scenery - 旅行风景(旅游景点、自然风光)
- screenshot - 手机截图(手机屏幕截图、应用界面)
- idcard - 证件照(身份证、护照、驾照等)
- other - 其它(无法归类到上述类别)
核心接口
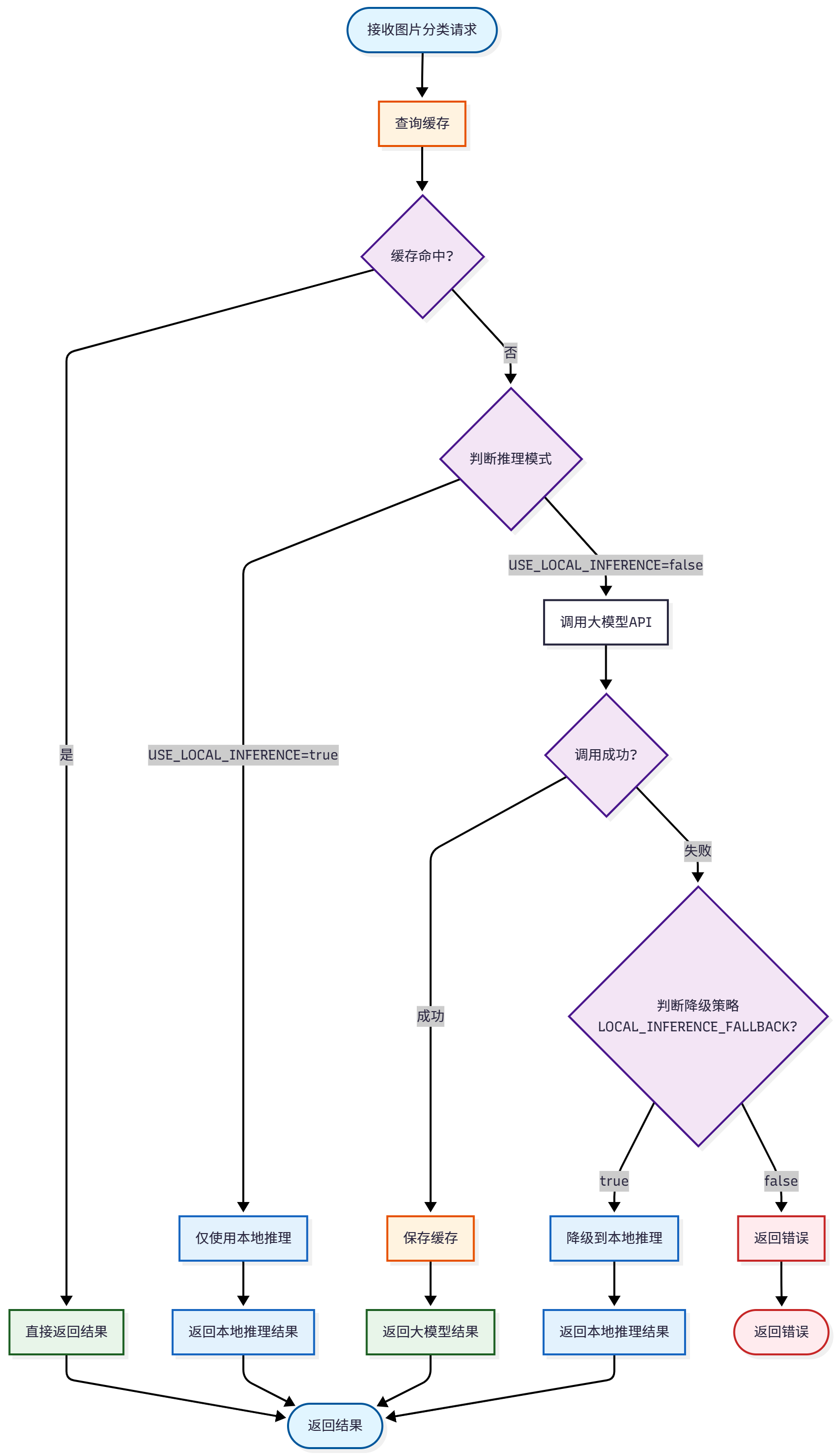
POST /api/v1/classify/check-cache- 哈希缓存查询(带宽优化)POST /api/v1/classify- 单张图片分类POST /api/v1/classify/batch- 批量图片分类POST /api/v1/local-classify- 本地模型推理
2. 智能缓存模块
缓存策略
- SHA-256哈希去重 - 基于图片内容的全局缓存
- 全局共享缓存 - 多用户共享,最大化成本节省
- 缓存命中统计 - 详细的缓存效率分析
缓存流程
1. 客户端计算图片SHA-256哈希
2. 先调用 /check-cache 接口(仅传输64字节哈希)
3. 缓存命中 → 直接返回结果(节省100%上传带宽)
4. 缓存未命中 → 上传压缩图片 → 调用大模型 → 保存缓存
性能指标
- 缓存命中率:60-80%
- 带宽节省:90%+
- 成本节省:30-50%
3. 混合推理模块
推理策略
- 优先远程推理 - 使用大模型API(阿里云通义千问/OpenAI)
- 失败降级 - 大模型失败时自动降级到本地ONNX模型
- 本地优先模式 - 可配置为仅使用本地推理(节省API成本)
本地模型
- YOLOv8 - 用于物体检测和场景识别
- MobileNetV3 - 用于图像分类
- 身份证检测模型 - 专用证件照识别
4. 统计分析模块
统计维度
- 请求统计 - 总请求数、缓存命中率、处理时间
- 用户统计 - 用户请求分布、活跃度分析
- 分类分布 - 各类别图片数量、占比
- 成本统计 - API调用成本、节省成本
- 性能监控 - 响应时间、成功率
核心接口
GET /api/v1/stats/today- 今日统计GET /api/v1/stats/cache-efficiency- 缓存效率统计GET /api/v1/stats/category-distribution- 分类分布GET /api/v1/stats/users/top- 用户排行榜
5. 图像编辑模块
功能描述
- 基于大模型的图像编辑功能
- 支持多种编辑场景
- 编辑结果缓存机制
- 编辑任务队列管理
6. 支付与会员模块
功能描述
- 微信支付集成
- 会员开通功能
- 额度购买系统
- 用户额度管理
7. 地理位置模块
功能描述
- EXIF GPS信息解析
- 城市识别
- 中文地名映射
🔄 核心业务流程
1. 图片分类流程(优化版)

2. 混合推理流程

💾 数据存储设计
1. 数据库表结构
核心表
-
image_classification_cache - 分类结果缓存表
image_hash(VARCHAR(64), UNIQUE) - SHA-256哈希category- 分类类别confidence- 置信度description- 图片描述hit_count- 命中次数created_at,last_hit_at- 时间戳
-
request_log - 请求日志表
request_id- 请求唯一IDuser_id- 用户IDip_address- IP地址image_hash- 图片哈希category,confidence- 分类结果from_cache- 是否来自缓存processing_time_ms- 处理耗时inference_method- 推理方法(cache/remote/local)
-
wechat_users - 微信用户表
-
image_edit_tasks - 图像编辑任务表
-
payment_records - 支付记录表
-
user_credits - 用户额度表
2. 存储策略
| 数据类型 | 存储方式 | 保留时长 | 说明 |
|---|---|---|---|
| 原始图片 | ❌ 不存储 | - | 隐私保护 |
| 图片哈希 | MySQL | 永久 | 用于去重缓存 |
| 分类结果 | MySQL | 永久 | 全局共享缓存 |
| 请求日志 | MySQL | 可配置(默认90天) | 统计分析用 |
⚡ 性能优化策略
1. 带宽优化
优化方案
- 哈希预查询 - 先发送64字节哈希,命中时无需上传图片
- 客户端压缩 - 图片压缩至400KB左右
- 智能缓存 - 全局共享缓存,避免重复上传
效果
- 带宽节省:90%+
- 响应时间:缓存命中 < 1秒
2. 成本优化
优化方案
- SHA-256哈希去重 - 相同图片只调用一次大模型
- 全局共享缓存 - 多用户共享缓存结果
- 本地推理降级 - 大模型失败时使用本地模型
效果
- 成本节省:30-50%
- 缓存命中率:60-80%
3. 性能优化
优化方案
- 异步架构 - 全异步处理,支持高并发
- 连接池 - MySQL连接池管理
- 批量处理 - 支持批量分类
- 分层处理 - 截图检测→缓存查询→远程推理→本地降级
效果
- 并发能力:100+ QPS
- 响应时间:< 2秒(非缓存)
🔐 安全特性
1. 数据安全
- ✅ 用户隔离 - 基于用户ID的数据隔离
- ✅ 隐私保护 - 不存储原始图片
- ✅ 哈希不可逆 - SHA-256无法还原原图
- ✅ HTTPS传输 - 支持HTTPS加密传输
2. 接口安全
- ✅ 输入验证 - 严格的图片格式和大小验证
- ✅ 请求日志 - 完整的API调用审计
- ✅ 权限控制 - 管理后台JWT认证
- ✅ 数据加密 - 敏感数据加密存储
📊 监控与运维
1. 健康检查
GET /api/v1/health- 系统健康状态- 数据库连接检查
- 大模型API可用性检查
2. 日志管理
- loguru - 结构化日志记录
- 日志级别 - DEBUG/INFO/WARNING/ERROR
- 日志轮转 - 按大小和时间轮转
- 日志保留 - 可配置保留天数
3. 性能监控
- 请求统计接口
- 缓存效率统计
- 系统状态监控
🚀 部署方案
1. 开发环境
# 使用Uvicorn单进程
uvicorn app.main:app --reload --host 0.0.0.0 --port 8000
2. 生产环境
# 使用Gunicorn + Uvicorn Workers
gunicorn -c gunicorn_config.py app.main:app
3. 容器化部署
- Docker + Docker Compose
- 支持Kubernetes部署
4. 反向代理
- Nginx/Caddy作为反向代理
- HTTPS终止
- 负载均衡
📈 项目亮点
1. 成本优化
- ✅ 智能缓存机制,节省30-50% API成本
- ✅ 本地推理降级,降低大模型依赖
- ✅ 全局共享缓存,最大化成本节省
2. 性能优化
- ✅ 哈希预查询,节省90%+上传带宽
- ✅ 异步架构,支持高并发
- ✅ 混合推理策略,确保服务可用性
3. 用户体验
- ✅ 缓存命中快速响应(< 1秒)
- ✅ 客户端压缩减少等待时间
- ✅ 智能降级保证服务可用
4. 技术架构
- ✅ 分层架构,职责清晰
- ✅ 无状态设计,支持水平扩展
- ✅ 完善的错误处理和日志记录
🔮 扩展方向
1. 短期优化
- 引入Redis缓存热点数据
- 实现更完善的用户认证系统
- 支持更多大模型提供商
- 优化本地模型推理性能
2. 长期规划
- 实现实时监控大盘
- 支持更多分类类别
- 实现图片相似度搜索
- 支持视频分类
更多推荐


所有评论(0)