springboot面向教学的互动平台--附源码25261
基于SpringBoot和Vue的面向教学的互动平台设计旨在构建一个高效、便捷且功能丰富的在线教育环境,以促进学生与教师之间的交流与合作。该平台通过整合SpringBoot框架的后端优势与Vue框架的前端灵活性,提供了包括课程资讯浏览、课程中心访问、交流论坛互动、通知公告发布等核心功能模块。学生用户能够在此平台上轻松注册登录,参与感兴趣的课程学习,查看并管理个人学习进度,同时还能在交流论坛中与其他
目 录
摘 要
基于SpringBoot和Vue的面向教学的互动平台设计旨在构建一个高效、便捷且功能丰富的在线教育环境,以促进学生与教师之间的交流与合作。该平台通过整合SpringBoot框架的后端优势与Vue框架的前端灵活性,提供了包括课程资讯浏览、课程中心访问、交流论坛互动、通知公告发布等核心功能模块。学生用户能够在此平台上轻松注册登录,参与感兴趣的课程学习,查看并管理个人学习进度,同时还能在交流论坛中与其他学生或教师进行讨论交流,分享学习心得。此外,平台还引入了AI分析功能,帮助学生更好地理解课程内容,优化学习路径。
对于教师而言,该平台不仅提供了一个展示课程内容的空间,也使得管理课程变得更加简单直观。教师可以在平台上方便地添加、删除或查询课程信息,管理课程参与情况以及审核课程退课请求。管理员则拥有最高权限,负责整个平台的系统维护工作,包括但不限于用户管理、课程分类管理、资源管理及系统设置等,确保平台稳定运行,为所有用户提供优质的服务体验。这一设计充分体现了现代信息技术与教育教学深度融合的趋势,有助于提升教学质量与效率。
关键词:面向教学的互动平台;SpringBoot框架;Vue
Abstract
The design of the teaching-oriented interactive platform based on SpringBoot and Vue aims to build an efficient, convenient and feature-rich online education environment to promote the communication and cooperation between students and teachers. By integrating the back-end advantages of the SpringBoot framework with the front-end flexibility of the Vue framework, the platform provides core functional modules including course information browsing, course center access, communication forum interaction, announcements and so on. Students can easily register and log in on this platform, participate in the courses they are interested in, view and manage their personal learning progress. At the same time, they can also discuss and communicate with other students or teachers in the exchange forum and share their learning experiences. In addition, the platform has also introduced the AI analysis function to help students better understand the course content and optimize the learning path.
For teachers, the platform not only provides a space to show the course content, but also makes the management course more simple and intuitive. Teachers can easily add, delete, or query course information on the platform, manage course participation, and review course withdrawal requests. The administrator has the highest authority and is responsible for the system maintenance of the whole platform, including but not limited to user management, course classification management, resource management and system setting, etc., to ensure the stable operation of the platform and provide high-quality service experience for all users. This design fully reflects the trend of the deep integration of modern information technology and education and teaching, and helps to improve the quality and efficiency of teaching.
Keywords: interactive platform for teaching; SpringBoot framework; Vue
第一章 绪 论
1.1研究背景及意义
在线教育的迅猛发展,推动了教育模式从传统面对面教学向网络化、数字化方向转变。随着互联网技术的进步和普及,构建一个功能全面、操作便捷的互动教学平台成为可能。此类平台通过整合多种教育资源,提供了一个不受时间和空间限制的学习环境,使得学习者可以根据自身需求灵活安排学习计划,同时促进了教育资源的公平分配。学生能够接触到来自世界各地的优质课程内容,与不同背景的师生交流心得,拓宽视野。对于教师来说,这样的平台不仅扩大了教学范围,还提供了更多样化的教学工具和手段,有助于提升教学质量。
设计并实现一个面向教学的互动平台具有重要的现实意义。它打破了传统教育模式下的局限性,为个性化学习提供了技术支持。每个学生都有自己的学习节奏和兴趣点,而这个平台可以满足他们多样化的学习需求,促进自主学习能力的发展。此外,通过搭建这样一个平台,还可以加强学校与家庭、社会之间的联系,形成一个良性的教育生态圈。家长能够更直观地了解孩子的学习情况,参与到孩子的教育过程中;社会各界也能借此机会贡献自己的力量,比如提供实习岗位、分享行业经验等,共同促进学生的全面发展。这不仅有利于提高教育的整体水平,也为社会发展培养了更多高素质人才。
1.2国内外研究现状
在全球范围内,关于互动教学平台的研究和实践已经取得了显著进展。欧美国家在教育技术的应用上起步较早,积累了丰富的经验,并形成了较为成熟的理论体系。例如,在线课程的设计与实施方面,许多知名学府已经开发出一系列高质量的在线课程,覆盖了从基础教育到高等教育的各个层面。这些课程不仅注重知识传授,还强调互动性和参与感,通过论坛、实时讨论等多种形式促进师生之间的交流。此外,国外的研究也关注到了如何利用信息技术改善教育资源分配不均的问题,提出了一系列创新性的解决方案。
在国内,随着对教育信息化重视程度的不断提升,相关研究和应用也在迅速发展。国内学者积极探索如何将现代信息技术融入教育教学过程,以提高教学效率和学习效果。一些高校和教育机构已经开始尝试构建自己的在线教育平台,致力于提供更加个性化、灵活的学习体验。同时,针对不同学科特点和学生需求,设计了多样化的教学资源和工具。不过,相较于国际先进水平,国内在某些方面的研究仍需进一步深化,特别是在结合本土文化和教育环境进行定制化设计方面。未来,通过加强国际合作与交流,吸收借鉴国外的成功案例,有望推动国内互动教学平台向更高层次发展。
1.3论文组织结构
本论文共分为七个主要章节,具体结构如下:
1. 绪论:介绍研究背景与意义,回顾国内外研究现状,并概述论文的组织结构。
2. 相关技术介绍:详细介绍与本研究相关的技术,包括Java语言、B/S框架、SpringBoot框架、Vue技术和MySQL数据库。
3. 需求分析:对系统的功能需求和非功能需求进行分析,明确用户和管理员的需求,并进行可行性分析,包括技术、操作和经济可行性。
4. 系统设计:涵盖系统架构设计、系统模块设计,并进行数据库的概念设计与表设计。
5. 系统实现:具体描述各个功能模块的实现过程,展示系统如何根据需求进行开发。
6. 系统测试:阐述测试的目的,分析测试结果并得出结论,以验证系统的稳定性和功能完整性。
7. 总结:总结研究的主要成果和贡献,指出存在的不足及未来的研究方向。
第二章 关键技术
2.1Java语言
Java语言是一种广泛使用的高级编程语言,具有平台无关性、面向对象特性和丰富的标准库。Java通过Java虚拟机(JVM)实现跨平台运行,开发者可以编写一次代码,在任何支持JVM的环境中执行[1]。Java的面向对象特性使得代码复用和模块化变得更加容易,促进了软件的维护和扩展。Java支持多线程编程,允许开发者在同一程序中同时执行多个任务,提升了应用程序的性能。
Java语言的语法结构简洁且易于理解,吸引了大量开发者。Java的标准库包含数据结构、输入输出处理、网络编程等众多功能模块。这使得开发者在构建应用程序时能够高效利用已有工具,减少重复劳动。Java广泛应用于企业级应用、移动应用、Web开发和大数据处理等领域。
2.2 B/S框架
B/S(Browser/Server)架构是一种基于浏览器和服务器的系统架构模式,用户通过浏览器与服务器进行交互。B/S架构简化了客户端的部署和管理,用户无需在本地安装复杂的软件,只需使用标准浏览器即可访问应用程序。服务器端负责处理业务逻辑和数据存储,客户端则主要负责展示用户界面和数据交互[2]。B/S架构的设计使得系统更新和维护集中在服务器端,降低了维护成本。
B/S架构通常采用Web技术进行实现,包括HTML、CSS和JavaScript等。用户在浏览器中发起请求,服务器响应并返回数据。数据传输通常通过HTTP或HTTPS协议进行,B/S架构的灵活性使其适用于在线购物、信息管理系统和社交网络等各类应用场景[3]。由于其易于扩展性,B/S架构可以方便地支持大规模用户访问,适应不断变化的业务需求。
2.3 SpringBoot框架
SpringBoot框架是基于Spring框架的开源项目,简化Java应用程序的开发过程。SpringBoot通过约定优于配置的理念,减少了传统Spring应用的繁琐配置,开发者可以快速搭建和部署应用程序。框架提供了一系列默认配置,支持自动化配置,简化了应用启动的复杂性[4]。SpringBoot内置了嵌入式Web服务器,使得开发者能够独立运行Java应用,无需外部容器。
SpringBoot支持微服务架构,开发者可以轻松创建和管理多个微服务。框架集成了丰富的功能模块,包括安全、数据访问和消息中间件等,支持RESTful API和JSON数据格式的处理[5]。SpringBoot还提供了强大的监控和管理功能,允许开发者实时监控应用的健康状态和性能指标。借助SpringBoot,开发者能够高效构建和维护现代企业级应用,满足复杂业务需求。
2.4 Vue技术
Vue是一种渐进式JavaScript框架,专注于构建用户界面。Vue采用组件化的开发模式,允许开发者将应用程序拆分为独立的、可重用的组件,从而提高了开发效率和代码的可维护性[6]。框架的核心库专注于视图层,支持数据绑定和DOM操作,提供了简洁的API。Vue的虚拟DOM机制提升了应用的性能,减少了实际DOM操作的次数。
Vue支持双向数据绑定,能够自动更新视图与模型之间的变化。开发者可以通过Vue的指令系统,简化数据展示和事件处理。Vue还支持路由管理和状态管理,使得开发复杂单页面应用变得更加容易[7]。借助Vue的生态系统,开发者能够使用多种工具和库来扩展功能,满足不同的业务需求。Vue在前端开发中逐渐成为主流选择,受到广泛关注和应用。
2.5 MySQL数据库
MySQL是一种开源关系型数据库管理系统,广泛应用于Web应用和企业级数据存储。MySQL支持结构化查询语言,允许开发者通过标准语句进行数据的创建、读取、更新和删除操作[8]。数据库通过表格形式组织数据,支持数据完整性和约束条件的定义。MySQL的存储引擎机制使得用户可以根据具体需求选择不同的存储引擎,以优化性能和功能。
MySQL具有高性能和可扩展性,支持大规模数据存储和高并发访问。系统提供了丰富的用户权限管理和数据加密安全特性。
第三章 系统分析
3.1系统可行性分析
3.1.1技术可行性
现代软件开发技术已经相当成熟,提供了丰富的工具和框架,可以应对各种复杂的业务需求。采用Java等成熟、稳定的语言进行开发,利用其面向对象、跨平台等特性,实现系统的模块化、可扩展性和可维护性。利用SpringBoot等现代框架,简化开发过程,提高开发效率。对于数据库的选择,使用MySQL等关系型数据库,以满足数据存储和查询的需求。因此,从技术层面来看,开发面向教学的互动平台是完全可行的。
3.1.2经济可行性
系统的开发成本相对较低,可以利用开源框架和工具,降低开发成本。其次,系统的运行和维护成本也相对较低,可以采用Java等技术,实现系统的自动化部署和维护。因此,从经济层面来看,开发面向教学的互动平台也是可行的。
3.1.3社会可行性
系统开发符合当前教育信息化的趋势,有助于提高教学质量和学习效率。通过面向教学的互动平台,教师可以更便捷地发布教学资源,学生可以随时随地访问学习材料,进行在线互动和交流。这种教学模式的推广有助于缩小教育资源的差距,提升教育的公平性和普及率。同时,系统的开发也得到了学校和教育部门的支持和认可,具备良好的社会环境。因此,从社会层面来看,开发面向教学的互动平台同样是可行的。
3.1.4操作可行性
系统的操作界面设计简洁明了,易于用户理解和操作。系统提供了详尽的操作指南和帮助文档,使得用户能够快速上手并熟练使用系统。系统还具备良好的容错性和错误提示功能,当用户操作失误时,能够及时给出提示信息,引导用户进行正确的操作。因此,从操作层面来看,面向教学的互动平台同样具备可行性。
3.2系统功能分析
3.2.1功能性分析
面向教学的互动平台划分为了前端模块和后端模块两大部分。
前端学生用户模块:
- 注册登录:允许新用户创建账户,并为已注册用户提供登录功能,确保用户身份的验证和个性化体验。
- 首页:首页展示最新课程资讯和课程中心入口,方便学生浏览和选择感兴趣的课程。
- 交流论坛:提供一个互动平台,学生可以对课程内容进行点赞、收藏和评论,同时能够发布自己的见解和问题。
- 通知公告:集中展示网站公告、关于我们、联系方式和网站介绍等重要信息,确保学生能够及时获取最新动态和重要说明。
- 课程资讯:允许学生对感兴趣的课程资讯进行点赞、收藏和评论,增强信息的互动性和个性化。
- 在线聊天:提供实时通讯功能,学生可以发起聊天、添加好友和发起群聊,方便学生之间进行交流和讨论。
- AI分析:利用人工智能技术,为学生提供课程学习分析,帮助他们更好地理解学习进度和效果。
- 课程中心:学生可以对课程进行点赞、收藏、评论,并参与课程学习,对课程进行评分,以及立即观看课程内容。
- 我的账号:学生可以在此模块修改个人密码和资料,确保账户安全和个人信息的准确性。
- 个人中心:提供个人首页展示,课程参与和退课管理,学习进度跟踪,作业提醒,课程作业提交,交流论坛互动,以及收藏和评论管理等个性化功能。
前端教师用户模块:
- 注册登录:允许教师通过输入必要的信息来创建账户,并通过登录功能进入系统。系统可能还提供忘记密码和邮箱验证功能以增强安全性。
- 首页:首页展示最新的课程资讯和课程中心入口,方便教师快速浏览和管理课程内容,包括课程更新、教学资源等。
- 交流论坛:提供一个互动平台,教师可以对课程内容进行点赞、收藏和评论,同时也可以发布自己的见解和问题,促进教师之间的交流和讨论。
- 通知公告:集中展示网站公告、关于我们、联系方式和网站介绍等重要信息,确保教师能够及时获取平台更新和重要通知。
- 课程资讯:教师可以对感兴趣的课程资讯进行点赞、收藏和评论,以获取更多相关信息和反馈。
- 在线聊天:支持教师发起聊天、添加好友和发起群聊,方便教师之间进行实时沟通和协作。
- AI分析:可能包含对教师教学效果的分析工具,咨询问题等,帮助教师优化教学方法和内容。
- 课程中心:教师可以查看课程的点赞、收藏、评论情况,评分课程,并立即观看课程内容。
- 我的账号:提供修改密码和修改资料的功能,确保教师个人信息的安全和准确性。
- 个人中心:包括个人首页、管理课程中心、课程参与、课程退课、学习进度、作业提醒、课程作业、交流论坛、收藏和评论管理等,为教师提供一个全面的个人工作和学习空间。
后端管理员模块:
- 登录:是管理员进入后端管理模块的入口,它要求管理员输入正确的用户名和密码,以验证其身份。为了保证安全性,系统可能还会包括二次验证等安全措施。
- 后台首页:管理员登录后的第一个界面,后台首页提供了快速入口,方便管理员访问个人信息、修改密码以及使用智能AI助手kimi。
- 系统用户:允许管理员对平台上的用户进行分类管理,包括管理员、学生用户和教师用户。管理员可以添加新用户、删除或禁用现有用户,以及编辑用户信息。这确保了平台用户信息的准确性和安全性。
- 课程分类管理:使管理员能够对课程进行分类,包括添加新的课程分类、删除不再需要的分类以及查询和查看现有分类的详细信息。这有助于保持课程内容的组织性和易于导航。
- 课程中心管理:是课程管理的核心,它允许管理员添加新课程、删除不再提供或错误的课程、查询课程列表以及查看课程的详细信息。管理员还可以查看课程评论,以及对视频设置进行配置,如视频质量、播放器设置等。
- 课程参与管理:让管理员能够监控和管理学生对课程的参与情况,包括删除无效的参与记录和查看课程参与的详细信息。
- 课程退课管理:为管理员提供了处理学生退课请求的工具,包括删除和查询退课记录,以及审核退课请求。这有助于维护课程的完整性和学生的满意度。
- 学习进度管理:允许管理员跟踪和管理学生的学习进度,包括删除和查询学习进度记录,以及查看每个学生的详细学习情况。
- 作业提醒管理:确保学生不会错过提交作业的截止日期,管理员可以删除和查询作业提醒记录,以及查看每个提醒的详细信息。
- 课程作业管理:让管理员能够管理课程作业,包括删除和查询作业记录,以及查看作业的详细信息。这有助于确保作业的及时分配和评分。
- 系统管理:包括轮播图管理,管理员可以添加、删除和查询轮播图,以更新和维护网站的视觉焦点和宣传内容。
- 通知公告管理:使管理员能够发布和管理平台的通知和公告,包括添加、删除和查询通知公告,以确保用户能够及时获取最新信息。
- 资源管理:包括课程资讯的管理,管理员可以添加、删除和查询课程资讯,以及对资讯分类进行管理。此外,管理员还可以查看资讯的评论,以了解用户反馈。
- 交流管理:涉及交流论坛的管理,管理员可以添加、删除和查询论坛分类,以及管理论坛帖子,包括查看帖子详情和评论。这有助于维护一个健康、有序的交流环境。
3.2.2非功能性分析
面向教学的互动平台的非功能性需求比如面向教学的互动平台的安全性怎么样,可靠性怎么样,性能怎么样,可拓展性怎么样等,具体可以表示在如下3-1表格中:
表3-1面向教学的互动平台非功能需求表
|
安全性 |
主要指面向教学的互动平台数据库的安装,数据库的使用和密码的设定必须合乎规范。 |
|
可靠性 |
可靠性是指面向教学的互动平台能够安装用户的指示进行操作,经过测试,可靠性90%以上。 |
|
性能 |
性能是影响面向教学的互动平台占据市场的必要条件,所以性能最好要佳才好。 |
|
可扩展性 |
比如数据库预留多个属性,比如接口的使用等确保了系统的非功能性需求。 |
|
易用性 |
用户只要跟着面向教学的互动平台的页面展示内容进行操作,就可以了。 |
|
可维护性 |
面向教学的互动平台开发的可维护性是非常重要的,经过测试,可维护性没有问题 |
3.3系统用例分析
面向教学的互动平台的完整UML用例图分别是图3-1、3-2、3-3。
学生用户角色用例如下图所示。

图3-1面向教学的互动平台学生用户角色用例图
管理员角色用例如下图所示。

图3-2面向教学的互动平台管理员角色用例图
教师用户角色用例如下图所示。

图3-3面向教学的互动平台教师用户角色用例图
3.4系统总体流程设计
3.4.1数据开发流程
系统开发流程的主要步骤,从需求分析到系统完成的全过程。流程包括需求分析、总体设计(结构、功能、数据)、详细设计(模块、编码)、模块整合与调用,以及测试、扩展和完善,最终完成系统的开发。本系统的开发流程如下图所示

图3-4系统开发流程图
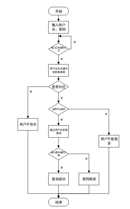
3.4.2用户登录流程
用户输入用户名和密码后,系统先检查输入是否为空,再验证用户名是否存在,若存在则通过用户名获取密码并校验。若密码正确则登录成功,否则提示密码错误。若用户名不存在或无法登录,提示用户操作无效。如下图所示。

图3-5登录流程图
3.4.3系统操作流程
用户首先进入系统登录界面,输入用户名和密码后,系统验证信息是否正确。若验证失败,返回登录界面重新输入,若验证成功,则进入功能界面,执行相应功能处理后结束操作流程。操作流程如下图所示。

图3-6系统操作流程图
3.4.4添加信息流程
管理员可以添加信息,用户添加可以自己权限内的信息,输入信息后,要想利用这个软件来进行系统的安全管理,首先需要登录到该软件中。添加信息流程如下图所示。

图3-7添加信息流程图
3.4.5修改信息流程
用户首先选择需要修改的记录,输入修改后的数据,系统判断输入数据是否合法。若数据不合法,提示重新输入,若数据合法,则将修改后的数据写入数据库,完成操作后流程结束。修改信息流程图如下图所示。

图3-8修改信息流程图
3.4.6删除信息流程
用户选择需要删除的记录后,系统判断是否确认删除。若未确认,返回选择环节,若确认删除,则更新数据库,删除对应记录,完成操作后流程结束。删除信息流程图如下图所示。

图3-9删除信息流程图
第四章 总体设计
本章主要讨论的内容包括面向教学的互动平台的功能模块设计、数据库系统设计。
4.1系统架构设计
本面向教学的互动平台从架构上分为三层:表现层(UI)、业务逻辑层(BLL)以及数据层(DL)。

图4-1面向教学的互动平台架构设计图
表现层(UI):也称为用户界面层,它负责与用户进行直接的交互。一个优秀的UI设计能够显著提升用户的体验,确保用户在使用面向教学的互动平台时感到舒适和便捷。为了确保良好的兼容性,UI界面设计需要适应不同版本的平台和各种屏幕尺寸的分辨率。此外,UI交互功能必须合理设计,确保用户的操作能够得到相应的反馈和结果,这要求表现层与业务逻辑层之间保持良好的通信和协同工作。
业务逻辑层(BLL):这一层主要处理面向教学的互动平台的数据和业务逻辑。当用户通过表现层提交数据时,业务逻辑层会接收这些数据,进行处理,并将结果传递给数据层进行存储或查询。同时,当系统需要从数据层读取数据时,业务逻辑层会处理这些数据,并将其传递给表现层进行展示。
数据层(DL):虽然本面向教学的互动平台的数据存储在服务端的MySQL数据库中,但数据层仍然作为一个独立的部分存在。它的主要功能是存储和管理面向教学的互动平台的数据。数据层与MySQL数据库进行交互,执行数据的增、删、改、查等操作,确保数据的完整性和安全性。
这三个层次相互独立但又紧密协作,共同构成了面向教学的互动平台的完整架构。通过合理的分层设计,可以提高系统的可维护性、可扩展性和可重用性,为用户提供更好的服务和体验。
4.2系统模块设计
在上一章节中主要对系统的功能性需求和非功能性需求进行分析,并且根据需求分析了本面向教学的互动平台中的用例。那么接下来就要开始对本面向教学的互动平台的架构、主要功能和数据库开始进行设计。面向教学的互动平台根据前面章节的需求分析得出,面向教学的互动平台的功能模块图如下图所示。

图4-2面向教学的互动平台功能模块图
4.3数据库设计
数据库设计一般包括需求分析、概念模型设计、数据库表建立三大过程,其中需求分析前面章节已经阐述,概念模型设计有概念模型和逻辑结构设计两部分。
4.3.1数据库概念结构设计
下面是整个面向教学的互动平台中主要的数据库表总E-R实体关系图。

图4-3面向教学的互动平台总E-R关系图
4.3.2数据库逻辑结构设计
通过上一小节中面向教学的互动平台中总E-R关系图上得出一共需要创建多个数据表。在此主要罗列几个主要的数据库表结构设计。
|
编号 |
字段名 |
类型 |
长度 |
是否非空 |
是否主键 |
注释 |
|
1 |
token_id |
int |
是 |
是 |
临时访问牌ID |
|
|
2 |
token |
varchar |
64 |
否 |
否 |
临时访问牌 |
|
3 |
info |
text |
65535 |
否 |
否 |
信息 |
|
4 |
maxage |
int |
是 |
否 |
最大寿命:默认2小时 |
|
|
5 |
create_time |
timestamp |
是 |
否 |
创建时间 |
|
|
6 |
update_time |
timestamp |
是 |
否 |
更新时间 |
|
|
7 |
user_id |
int |
是 |
否 |
用户编号 |
表 4-2-article(文章)
|
编号 |
字段名 |
类型 |
长度 |
是否非空 |
是否主键 |
注释 |
|
1 |
article_id |
mediumint |
是 |
是 |
文章id |
|
|
2 |
title |
varchar |
125 |
是 |
是 |
标题 |
|
3 |
type |
varchar |
64 |
是 |
否 |
文章分类 |
|
4 |
hits |
int |
是 |
否 |
点击数 |
|
|
5 |
praise_len |
int |
是 |
否 |
点赞数 |
|
|
6 |
create_time |
timestamp |
是 |
否 |
创建时间 |
|
|
7 |
update_time |
timestamp |
是 |
否 |
更新时间 |
|
|
8 |
source |
varchar |
255 |
否 |
否 |
来源 |
|
9 |
url |
varchar |
255 |
否 |
否 |
来源地址 |
|
10 |
tag |
varchar |
255 |
否 |
否 |
标签 |
|
11 |
content |
longtext |
4294967295 |
否 |
否 |
正文 |
|
12 |
img |
varchar |
255 |
否 |
否 |
封面图 |
|
13 |
description |
text |
65535 |
否 |
否 |
文章描述 |
表 4-3-article_type(文章分类)
|
编号 |
字段名 |
类型 |
长度 |
是否非空 |
是否主键 |
注释 |
|
1 |
type_id |
smallint |
是 |
是 |
分类ID |
|
|
2 |
display |
smallint |
是 |
否 |
显示顺序 |
|
|
3 |
name |
varchar |
16 |
是 |
否 |
分类名称 |
|
4 |
father_id |
smallint |
是 |
否 |
上级分类ID |
|
|
5 |
description |
varchar |
255 |
否 |
否 |
描述 |
|
6 |
icon |
text |
65535 |
否 |
否 |
分类图标 |
|
7 |
url |
varchar |
255 |
否 |
否 |
外链地址 |
|
8 |
create_time |
timestamp |
是 |
否 |
创建时间 |
|
|
9 |
update_time |
timestamp |
是 |
否 |
更新时间 |
表 4-4-auth(用户权限管理)
|
编号 |
字段名 |
类型 |
长度 |
是否非空 |
是否主键 |
注释 |
|
1 |
auth_id |
int |
是 |
是 |
授权ID |
|
|
2 |
user_group |
varchar |
64 |
否 |
否 |
用户组 |
|
3 |
mod_name |
varchar |
64 |
否 |
否 |
模块名 |
|
4 |
table_name |
varchar |
64 |
否 |
否 |
表名 |
|
5 |
page_title |
varchar |
255 |
否 |
否 |
页面标题 |
|
6 |
path |
varchar |
255 |
否 |
否 |
路由路径 |
|
7 |
parent |
varchar |
64 |
否 |
否 |
父级菜单 |
|
8 |
parent_sort |
int |
是 |
否 |
父级菜单排序 |
|
|
9 |
position |
varchar |
32 |
否 |
否 |
位置 |
|
10 |
mode |
varchar |
32 |
是 |
否 |
跳转方式 |
|
11 |
add |
tinyint |
是 |
否 |
是否可增加 |
|
|
12 |
del |
tinyint |
是 |
否 |
是否可删除 |
|
|
13 |
set |
tinyint |
是 |
否 |
是否可修改 |
|
|
14 |
get |
tinyint |
是 |
否 |
是否可查看 |
|
|
15 |
field_add |
text |
65535 |
否 |
否 |
添加字段 |
|
16 |
field_set |
text |
65535 |
否 |
否 |
修改字段 |
|
17 |
field_get |
text |
65535 |
否 |
否 |
查询字段 |
|
18 |
table_nav_name |
varchar |
500 |
否 |
否 |
跨表导航名称 |
|
19 |
table_nav |
varchar |
500 |
否 |
否 |
跨表导航 |
|
20 |
option |
text |
65535 |
否 |
否 |
配置 |
|
21 |
create_time |
timestamp |
是 |
否 |
创建时间 |
|
|
22 |
update_time |
timestamp |
是 |
否 |
更新时间 |
表 4-5-code_token(验证码)
|
编号 |
字段名 |
类型 |
长度 |
是否非空 |
是否主键 |
注释 |
|
1 |
code_token_id |
int |
是 |
是 |
验证码ID |
|
|
2 |
token |
varchar |
255 |
否 |
否 |
令牌 |
|
3 |
code |
varchar |
255 |
否 |
否 |
验证码 |
|
4 |
expire_time |
timestamp |
是 |
否 |
失效时间 |
|
|
5 |
create_time |
timestamp |
是 |
否 |
创建时间 |
|
|
6 |
update_time |
timestamp |
是 |
否 |
更新时间 |
表 4-6-collect(收藏)
|
编号 |
字段名 |
类型 |
长度 |
是否非空 |
是否主键 |
注释 |
|
1 |
collect_id |
int |
是 |
是 |
收藏ID |
|
|
2 |
user_id |
int |
是 |
是 |
收藏人ID |
|
|
3 |
source_table |
varchar |
255 |
否 |
否 |
来源表 |
|
4 |
source_field |
varchar |
255 |
否 |
否 |
来源字段 |
|
5 |
source_id |
int |
是 |
否 |
来源ID |
|
|
6 |
title |
varchar |
255 |
否 |
否 |
标题 |
|
7 |
img |
varchar |
255 |
否 |
否 |
封面 |
|
8 |
create_time |
timestamp |
是 |
否 |
创建时间 |
|
|
9 |
update_time |
timestamp |
是 |
否 |
更新时间 |
表 4-7-comment(评论)
|
编号 |
字段名 |
类型 |
长度 |
是否非空 |
是否主键 |
注释 |
|
1 |
comment_id |
int |
是 |
是 |
评论ID |
|
|
2 |
user_id |
int |
是 |
是 |
评论人ID |
|
|
3 |
reply_to_id |
int |
是 |
否 |
回复评论ID |
|
|
4 |
content |
longtext |
4294967295 |
否 |
否 |
内容 |
|
5 |
nickname |
varchar |
255 |
否 |
否 |
昵称 |
|
6 |
avatar |
varchar |
255 |
否 |
否 |
头像地址 |
|
7 |
create_time |
timestamp |
是 |
否 |
创建时间 |
|
|
8 |
update_time |
timestamp |
是 |
否 |
更新时间 |
|
|
9 |
source_table |
varchar |
255 |
否 |
否 |
来源表 |
|
10 |
source_field |
varchar |
255 |
否 |
否 |
来源字段 |
|
11 |
source_id |
int |
是 |
否 |
来源ID |
表 4-8-course_center(课程中心)
|
编号 |
字段名 |
类型 |
长度 |
是否非空 |
是否主键 |
注释 |
|
1 |
course_center_id |
int |
是 |
是 |
课程中心ID |
|
|
2 |
teacher_account_number |
int |
否 |
否 |
教师账号 |
|
|
3 |
teachers_name |
varchar |
64 |
否 |
否 |
教师姓名 |
|
4 |
teachers_telephone |
varchar |
64 |
否 |
否 |
教师电话 |
|
5 |
course_name |
varchar |
64 |
否 |
否 |
课程名称 |
|
6 |
course_classification |
varchar |
64 |
否 |
否 |
课程分类 |
|
7 |
course_picture |
varchar |
255 |
否 |
否 |
课程图片 |
|
8 |
class_time |
datetime |
否 |
否 |
开课时间 |
|
|
9 |
course_work |
varchar |
255 |
否 |
否 |
课程作业 |
|
10 |
deadline |
datetime |
否 |
否 |
截止时间 |
|
|
11 |
timing |
text |
65535 |
否 |
否 |
时间安排 |
|
12 |
course_introduction |
text |
65535 |
否 |
否 |
课程简介 |
|
13 |
hits |
int |
是 |
否 |
点击数 |
|
|
14 |
praise_len |
int |
是 |
否 |
点赞数 |
|
|
15 |
collect_len |
int |
是 |
否 |
收藏数 |
|
|
16 |
comment_len |
int |
是 |
否 |
评论数 |
|
|
17 |
course_participation_limit_times |
int |
是 |
否 |
参与限制次数 |
|
|
18 |
create_time |
datetime |
是 |
否 |
创建时间 |
|
|
19 |
update_time |
timestamp |
是 |
否 |
更新时间 |
表 4-9-course_classification(课程分类)
|
编号 |
字段名 |
类型 |
长度 |
是否非空 |
是否主键 |
注释 |
|
1 |
course_classification_id |
int |
是 |
是 |
课程分类ID |
|
|
2 |
course_classification |
varchar |
64 |
否 |
否 |
课程分类 |
|
3 |
create_time |
datetime |
是 |
否 |
创建时间 |
|
|
4 |
update_time |
timestamp |
是 |
否 |
更新时间 |
表 4-10-course_participation(课程参与)
|
编号 |
字段名 |
类型 |
长度 |
是否非空 |
是否主键 |
注释 |
|
1 |
course_participation_id |
int |
是 |
是 |
课程参与ID |
|
|
2 |
student_account_number |
int |
否 |
否 |
学生账号 |
|
|
3 |
student_name |
varchar |
64 |
否 |
否 |
学生姓名 |
|
4 |
student_phone |
varchar |
64 |
否 |
否 |
学生电话 |
|
5 |
teacher_account_number |
int |
否 |
否 |
教师账号 |
|
|
6 |
teachers_name |
varchar |
64 |
否 |
否 |
教师姓名 |
|
7 |
course_name |
varchar |
64 |
否 |
否 |
课程名称 |
|
8 |
participation_time |
datetime |
否 |
否 |
参与时间 |
|
|
9 |
participation_details |
text |
65535 |
否 |
否 |
参与详情 |
|
10 |
course_withdrawal_limit_times |
int |
是 |
否 |
退课限制次数 |
|
|
11 |
learning_progress_limit_times |
int |
是 |
否 |
进度限制次数 |
|
|
12 |
job_reminder_limit_times |
int |
是 |
否 |
提醒限制次数 |
|
|
13 |
course_work_limit_times |
int |
是 |
否 |
作业限制次数 |
|
|
14 |
create_time |
datetime |
是 |
否 |
创建时间 |
|
|
15 |
update_time |
timestamp |
是 |
否 |
更新时间 |
|
|
16 |
source_table |
varchar |
255 |
否 |
否 |
来源表 |
|
17 |
source_id |
int |
否 |
否 |
来源ID |
|
|
18 |
source_user_id |
int |
否 |
否 |
来源用户 |
表 4-11-course_withdrawal(课程退课)
|
编号 |
字段名 |
类型 |
长度 |
是否非空 |
是否主键 |
注释 |
|
1 |
course_withdrawal_id |
int |
是 |
是 |
课程退课ID |
|
|
2 |
student_account_number |
int |
否 |
否 |
学生账号 |
|
|
3 |
student_name |
varchar |
64 |
否 |
否 |
学生姓名 |
|
4 |
student_phone |
varchar |
64 |
否 |
否 |
学生电话 |
|
5 |
teacher_account_number |
int |
否 |
否 |
教师账号 |
|
|
6 |
teachers_name |
varchar |
64 |
否 |
否 |
教师姓名 |
|
7 |
course_name |
varchar |
64 |
否 |
否 |
课程名称 |
|
8 |
withdrawal_time |
datetime |
否 |
否 |
退课时间 |
|
|
9 |
reasons_for_withdrawal |
text |
65535 |
否 |
否 |
退课原因 |
|
10 |
examine_state |
varchar |
16 |
是 |
否 |
审核状态 |
|
11 |
examine_reply |
varchar |
16 |
否 |
否 |
审核回复 |
|
12 |
create_time |
datetime |
是 |
否 |
创建时间 |
|
|
13 |
update_time |
timestamp |
是 |
否 |
更新时间 |
|
|
14 |
source_table |
varchar |
255 |
否 |
否 |
来源表 |
|
15 |
source_id |
int |
否 |
否 |
来源ID |
|
|
16 |
source_user_id |
int |
否 |
否 |
来源用户 |
表 4-12-course_work(课程作业)
|
编号 |
字段名 |
类型 |
长度 |
是否非空 |
是否主键 |
注释 |
|
1 |
course_work_id |
int |
是 |
是 |
课程作业ID |
|
|
2 |
student_account_number |
int |
否 |
否 |
学生账号 |
|
|
3 |
student_name |
varchar |
64 |
否 |
否 |
学生姓名 |
|
4 |
student_phone |
varchar |
64 |
否 |
否 |
学生电话 |
|
5 |
teacher_account_number |
int |
否 |
否 |
教师账号 |
|
|
6 |
teachers_name |
varchar |
64 |
否 |
否 |
教师姓名 |
|
7 |
course_name |
varchar |
64 |
否 |
否 |
课程名称 |
|
8 |
submission_time |
datetime |
否 |
否 |
提交时间 |
|
|
9 |
job_file |
varchar |
255 |
否 |
否 |
作业文件 |
|
10 |
completion_status |
varchar |
64 |
否 |
否 |
完成状态 |
|
11 |
job_details |
text |
65535 |
否 |
否 |
作业详情 |
|
12 |
create_time |
datetime |
是 |
否 |
创建时间 |
|
|
13 |
update_time |
timestamp |
是 |
否 |
更新时间 |
|
|
14 |
source_table |
varchar |
255 |
否 |
否 |
来源表 |
|
15 |
source_id |
int |
否 |
否 |
来源ID |
|
|
16 |
source_user_id |
int |
否 |
否 |
来源用户 |
表 4-13-forum(论坛)
|
编号 |
字段名 |
类型 |
长度 |
是否非空 |
是否主键 |
注释 |
|
1 |
forum_id |
mediumint |
是 |
是 |
论坛ID |
|
|
2 |
display |
smallint |
是 |
否 |
排序 |
|
|
3 |
user_id |
mediumint |
是 |
否 |
用户ID |
|
|
4 |
nickname |
varchar |
16 |
否 |
否 |
昵称 |
|
5 |
praise_len |
int |
否 |
否 |
点赞数 |
|
|
6 |
hits |
int |
是 |
否 |
访问数 |
|
|
7 |
title |
varchar |
125 |
是 |
否 |
标题 |
|
8 |
keywords |
varchar |
125 |
否 |
否 |
关键词 |
|
9 |
description |
varchar |
255 |
否 |
否 |
描述 |
|
10 |
url |
varchar |
255 |
否 |
否 |
来源地址 |
|
11 |
tag |
varchar |
255 |
否 |
否 |
标签 |
|
12 |
img |
text |
65535 |
否 |
否 |
封面图 |
|
13 |
content |
longtext |
4294967295 |
否 |
否 |
正文 |
|
14 |
create_time |
timestamp |
是 |
否 |
创建时间 |
|
|
15 |
update_time |
timestamp |
是 |
否 |
更新时间 |
|
|
16 |
avatar |
varchar |
255 |
否 |
否 |
发帖人头像 |
|
17 |
type |
varchar |
64 |
是 |
否 |
论坛分类 |
|
18 |
istop |
int |
是 |
否 |
是否置顶 |
表 4-14-forum_type(论坛分类)
|
编号 |
字段名 |
类型 |
长度 |
是否非空 |
是否主键 |
注释 |
|
1 |
type_id |
smallint |
是 |
是 |
分类ID |
|
|
2 |
name |
varchar |
16 |
是 |
否 |
分类名称 |
|
3 |
description |
varchar |
255 |
否 |
否 |
描述 |
|
4 |
url |
varchar |
255 |
否 |
否 |
外链地址 |
|
5 |
father_id |
smallint |
是 |
否 |
上级分类ID |
|
|
6 |
icon |
varchar |
255 |
否 |
否 |
分类图标 |
|
7 |
create_time |
timestamp |
是 |
否 |
创建时间 |
|
|
8 |
update_time |
timestamp |
是 |
否 |
更新时间 |
表 4-15-hits(用户点击)
|
编号 |
字段名 |
类型 |
长度 |
是否非空 |
是否主键 |
注释 |
|
1 |
hits_id |
int |
是 |
是 |
点赞ID |
|
|
2 |
user_id |
int |
是 |
否 |
点赞人 |
|
|
3 |
create_time |
timestamp |
是 |
否 |
创建时间 |
|
|
4 |
update_time |
timestamp |
是 |
否 |
更新时间 |
|
|
5 |
source_table |
varchar |
255 |
否 |
否 |
来源表 |
|
6 |
source_field |
varchar |
255 |
否 |
否 |
来源字段 |
|
7 |
source_id |
int |
是 |
否 |
来源ID |
表 4-16-job_reminder(作业提醒)
|
编号 |
字段名 |
类型 |
长度 |
是否非空 |
是否主键 |
注释 |
|
1 |
job_reminder_id |
int |
是 |
是 |
作业提醒ID |
|
|
2 |
student_account_number |
int |
否 |
否 |
学生账号 |
|
|
3 |
student_name |
varchar |
64 |
否 |
否 |
学生姓名 |
|
4 |
student_phone |
varchar |
64 |
否 |
否 |
学生电话 |
|
5 |
teacher_account_number |
int |
否 |
否 |
教师账号 |
|
|
6 |
teachers_name |
varchar |
64 |
否 |
否 |
教师姓名 |
|
7 |
course_name |
varchar |
64 |
否 |
否 |
课程名称 |
|
8 |
reminder_time |
datetime |
否 |
否 |
提醒时间 |
|
|
9 |
reminder_content |
text |
65535 |
否 |
否 |
提醒内容 |
|
10 |
create_time |
datetime |
是 |
否 |
创建时间 |
|
|
11 |
update_time |
timestamp |
是 |
否 |
更新时间 |
|
|
12 |
source_table |
varchar |
255 |
否 |
否 |
来源表 |
|
13 |
source_id |
int |
否 |
否 |
来源ID |
|
|
14 |
source_user_id |
int |
否 |
否 |
来源用户 |
表 4-17-learning_progress(学习进度)
|
编号 |
字段名 |
类型 |
长度 |
是否非空 |
是否主键 |
注释 |
|
1 |
learning_progress_id |
int |
是 |
是 |
学习进度ID |
|
|
2 |
student_account_number |
int |
否 |
否 |
学生账号 |
|
|
3 |
student_name |
varchar |
64 |
否 |
否 |
学生姓名 |
|
4 |
student_phone |
varchar |
64 |
否 |
否 |
学生电话 |
|
5 |
teacher_account_number |
int |
否 |
否 |
教师账号 |
|
|
6 |
teachers_name |
varchar |
64 |
否 |
否 |
教师姓名 |
|
7 |
course_name |
varchar |
64 |
否 |
否 |
课程名称 |
|
8 |
learning_time |
datetime |
否 |
否 |
学习时间 |
|
|
9 |
learning_progress |
varchar |
64 |
否 |
否 |
学习进度 |
|
10 |
learning_details |
text |
65535 |
否 |
否 |
学习详情 |
|
11 |
create_time |
datetime |
是 |
否 |
创建时间 |
|
|
12 |
update_time |
timestamp |
是 |
否 |
更新时间 |
|
|
13 |
source_table |
varchar |
255 |
否 |
否 |
来源表 |
|
14 |
source_id |
int |
否 |
否 |
来源ID |
|
|
15 |
source_user_id |
int |
否 |
否 |
来源用户 |
表 4-18-movie_episode()
|
编号 |
字段名 |
类型 |
长度 |
是否非空 |
是否主键 |
注释 |
|
1 |
movie_episode_id |
int |
是 |
是 |
电影集数ID |
|
|
2 |
episode_name |
varchar |
64 |
否 |
否 |
集数名称 |
|
3 |
sort |
int |
否 |
否 |
排序 |
|
|
4 |
episode_url |
varchar |
1000 |
否 |
否 |
集数内容 |
|
5 |
source_table |
varchar |
255 |
否 |
否 |
来源表 |
|
6 |
source_field |
varchar |
255 |
否 |
否 |
来源字段 |
|
7 |
move_info_id |
int |
否 |
否 |
影视信息ID |
|
|
8 |
create_time |
datetime |
是 |
否 |
创建时间 |
|
|
9 |
update_time |
timestamp |
是 |
否 |
更新时间 |
表 4-19-notice(公告)
|
编号 |
字段名 |
类型 |
长度 |
是否非空 |
是否主键 |
注释 |
|
1 |
notice_id |
mediumint |
是 |
是 |
公告ID |
|
|
2 |
title |
varchar |
125 |
是 |
否 |
标题 |
|
3 |
content |
longtext |
4294967295 |
否 |
否 |
正文 |
|
4 |
create_time |
timestamp |
是 |
否 |
创建时间 |
|
|
5 |
update_time |
timestamp |
是 |
否 |
更新时间 |
表 4-20-praise(点赞)
|
编号 |
字段名 |
类型 |
长度 |
是否非空 |
是否主键 |
注释 |
|
1 |
praise_id |
int |
是 |
是 |
点赞ID |
|
|
2 |
user_id |
int |
是 |
是 |
点赞人 |
|
|
3 |
create_time |
timestamp |
是 |
否 |
创建时间 |
|
|
4 |
update_time |
timestamp |
是 |
否 |
更新时间 |
|
|
5 |
source_table |
varchar |
255 |
否 |
否 |
来源表 |
|
6 |
source_field |
varchar |
255 |
否 |
否 |
来源字段 |
|
7 |
source_id |
int |
是 |
否 |
来源ID |
|
|
8 |
status |
tinyint |
是 |
否 |
点赞状态:1为点赞,0已取消 |
表 4-21-schedule(日程管理)
|
编号 |
字段名 |
类型 |
长度 |
是否非空 |
是否主键 |
注释 |
|
1 |
schedule_id |
smallint |
是 |
是 |
日程ID |
|
|
2 |
content |
varchar |
255 |
否 |
否 |
日程内容 |
|
3 |
scheduled_time |
datetime |
否 |
否 |
计划时间 |
|
|
4 |
user_id |
int |
是 |
否 |
用户ID |
|
|
5 |
create_time |
datetime |
否 |
否 |
创建时间 |
|
|
6 |
update_time |
datetime |
否 |
否 |
更新时间 |
表 4-22-score(评分)
|
编号 |
字段名 |
类型 |
长度 |
是否非空 |
是否主键 |
注释 |
|
1 |
score_id |
int |
是 |
是 |
评分ID |
|
|
2 |
user_id |
int |
是 |
否 |
评分人 |
|
|
3 |
nickname |
varchar |
64 |
否 |
否 |
昵称 |
|
4 |
score_num |
double |
是 |
否 |
评分 |
|
|
5 |
create_time |
timestamp |
是 |
否 |
创建时间 |
|
|
6 |
update_time |
timestamp |
是 |
否 |
更新时间 |
|
|
7 |
source_table |
varchar |
255 |
否 |
否 |
来源表 |
|
8 |
source_field |
varchar |
255 |
否 |
否 |
来源字段 |
|
9 |
source_id |
int |
是 |
否 |
来源ID |
表 4-23-slides(轮播图)
|
编号 |
字段名 |
类型 |
长度 |
是否非空 |
是否主键 |
注释 |
|
1 |
slides_id |
int |
是 |
是 |
轮播图ID |
|
|
2 |
title |
varchar |
64 |
否 |
否 |
标题 |
|
3 |
content |
varchar |
255 |
否 |
否 |
内容 |
|
4 |
url |
varchar |
255 |
否 |
否 |
链接 |
|
5 |
img |
varchar |
255 |
否 |
否 |
轮播图 |
|
6 |
hits |
int |
是 |
否 |
点击量 |
|
|
7 |
create_time |
timestamp |
是 |
否 |
创建时间 |
|
|
8 |
update_time |
timestamp |
是 |
否 |
更新时间 |
表 4-24-student_users(学生用户)
|
编号 |
字段名 |
类型 |
长度 |
是否非空 |
是否主键 |
注释 |
|
1 |
student_users_id |
int |
是 |
是 |
学生用户ID |
|
|
2 |
student_name |
varchar |
64 |
否 |
否 |
学生姓名 |
|
3 |
student_phone |
varchar |
16 |
否 |
否 |
学生电话 |
|
4 |
examine_state |
varchar |
16 |
是 |
否 |
审核状态 |
|
5 |
user_id |
int |
是 |
否 |
用户ID |
|
|
6 |
create_time |
datetime |
是 |
否 |
创建时间 |
|
|
7 |
update_time |
timestamp |
是 |
否 |
更新时间 |
表 4-25-teacher_user(教师用户)
|
编号 |
字段名 |
类型 |
长度 |
是否非空 |
是否主键 |
注释 |
|
1 |
teacher_user_id |
int |
是 |
是 |
教师用户ID |
|
|
2 |
teachers_name |
varchar |
64 |
否 |
否 |
教师姓名 |
|
3 |
teachers_telephone |
varchar |
16 |
否 |
否 |
教师电话 |
|
4 |
examine_state |
varchar |
16 |
是 |
否 |
审核状态 |
|
5 |
user_id |
int |
是 |
否 |
用户ID |
|
|
6 |
create_time |
datetime |
是 |
否 |
创建时间 |
|
|
7 |
update_time |
timestamp |
是 |
否 |
更新时间 |
表 4-26-upload(文件上传)
|
编号 |
字段名 |
类型 |
长度 |
是否非空 |
是否主键 |
注释 |
|
1 |
upload_id |
int |
是 |
是 |
上传ID |
|
|
2 |
name |
varchar |
64 |
否 |
否 |
文件名 |
|
3 |
path |
varchar |
255 |
否 |
否 |
访问路径 |
|
4 |
file |
varchar |
255 |
否 |
否 |
文件路径 |
|
5 |
display |
varchar |
255 |
否 |
否 |
显示顺序 |
|
6 |
father_id |
int |
否 |
否 |
父级ID |
|
|
7 |
dir |
varchar |
255 |
否 |
否 |
文件夹 |
|
8 |
type |
varchar |
32 |
否 |
否 |
文件类型 |
表 4-27-user(用户账户)
|
编号 |
字段名 |
类型 |
长度 |
是否非空 |
是否主键 |
注释 |
|
1 |
user_id |
int |
是 |
是 |
用户ID |
|
|
2 |
state |
smallint |
是 |
否 |
账户状态:(1可用|2异常|3已冻结|4已注销) |
|
|
3 |
user_group |
varchar |
32 |
否 |
否 |
所在用户组 |
|
4 |
login_time |
timestamp |
是 |
否 |
上次登录时间 |
|
|
5 |
phone |
varchar |
11 |
否 |
否 |
手机号码 |
|
6 |
phone_state |
smallint |
是 |
否 |
手机认证:(0未认证|1审核中|2已认证) |
|
|
7 |
username |
varchar |
16 |
是 |
否 |
用户名 |
|
8 |
nickname |
varchar |
16 |
否 |
否 |
昵称 |
|
9 |
password |
varchar |
64 |
是 |
否 |
密码 |
|
10 |
|
varchar |
64 |
否 |
否 |
邮箱 |
|
11 |
email_state |
smallint |
是 |
否 |
邮箱认证:(0未认证|1审核中|2已认证) |
|
|
12 |
avatar |
varchar |
255 |
否 |
否 |
头像地址 |
|
13 |
open_id |
varchar |
255 |
否 |
否 |
针对获取用户信息字段 |
|
14 |
create_time |
timestamp |
是 |
否 |
创建时间 |
表 4-28-user_chat_friend(聊天用户好友)
|
编号 |
字段名 |
类型 |
长度 |
是否非空 |
是否主键 |
注释 |
|
1 |
user_chat_friend_id |
int |
是 |
是 |
ID |
|
|
2 |
user_id |
int |
是 |
否 |
用户ID |
|
|
3 |
friend_user_id |
int |
是 |
否 |
用户好友ID |
|
|
4 |
friend_user_name |
varchar |
255 |
否 |
否 |
好友名称 |
|
5 |
create_time |
timestamp |
是 |
否 |
创建时间 |
|
|
6 |
update_time |
timestamp |
是 |
否 |
更新时间 |
表 4-29-user_chat_group(聊天用户群聊)
|
编号 |
字段名 |
类型 |
长度 |
是否非空 |
是否主键 |
注释 |
|
1 |
user_chat_group_id |
int |
是 |
是 |
ID |
|
|
2 |
group_id |
int |
否 |
否 |
群聊ID |
|
|
3 |
group_name |
varchar |
255 |
否 |
否 |
群聊名称 |
|
4 |
user_id |
int |
否 |
否 |
用户ID |
|
|
5 |
create_time |
timestamp |
是 |
否 |
创建时间 |
|
|
6 |
update_time |
timestamp |
是 |
否 |
更新时间 |
表 4-30-user_chat_read(聊天用户消息)
|
编号 |
字段名 |
类型 |
长度 |
是否非空 |
是否主键 |
注释 |
|
1 |
user_chat_read_id |
varchar |
255 |
是 |
是 |
ID |
|
2 |
user_id |
int |
否 |
否 |
接收人ID |
|
|
3 |
send_user_id |
int |
否 |
否 |
发送人ID |
|
|
4 |
group_id |
int |
否 |
否 |
群聊ID |
|
|
5 |
type |
int |
否 |
否 |
类型1-点对点消息,2-群聊消息 |
|
|
6 |
create_time |
timestamp |
否 |
否 |
时间 |
|
|
7 |
message |
text |
65535 |
否 |
否 |
消息 |
表 4-31-user_group(用户组)
|
编号 |
字段名 |
类型 |
长度 |
是否非空 |
是否主键 |
注释 |
|
1 |
group_id |
mediumint |
是 |
是 |
用户组ID |
|
|
2 |
display |
smallint |
是 |
否 |
显示顺序 |
|
|
3 |
name |
varchar |
16 |
是 |
否 |
名称 |
|
4 |
description |
varchar |
255 |
否 |
否 |
描述 |
|
5 |
source_table |
varchar |
255 |
否 |
否 |
来源表 |
|
6 |
source_field |
varchar |
255 |
否 |
否 |
来源字段 |
|
7 |
source_id |
int |
是 |
否 |
来源ID |
|
|
8 |
register |
smallint |
否 |
否 |
注册位置 |
|
|
9 |
create_time |
timestamp |
是 |
否 |
创建时间 |
|
|
10 |
update_time |
timestamp |
是 |
否 |
更新时间 |
第五章 详细设计与实现
面向教学的互动平台的详细设计与实现主要是根据前面的面向教学的互动平台的需求分析和面向教学的互动平台的总体设计来设计页面并实现业务逻辑。主要从面向教学的互动平台界面实现、业务逻辑实现这两部分进行介绍。
5.1前端首页模块
首页展示最新课程资讯和课程中心入口,方便用户浏览和选择感兴趣的课程。前台首页模块展示如下图所示。

图5-1前台首页模块图
5.2用户注册模块
不是面向教学的互动平台中正式用户的是可以在线进行注册的,当填写上自己的账号+设置密码+确认密码+昵称+邮箱+手机号+身份+用户姓名+用户性别等信息后再点击“注册”按钮后将会先验证输入的有没有空数据,再次验证密码和确认密码是否是一样的,最后验证输入的账户名和数据库表中已经注册的账户名是否重复,只有都验证没问题后即可用户注册成功。其用户注册模块展示如下图所示。

图5-2注册模块图
5.3登录模块
面向教学的互动平台中的前台上注册后的用户是可以通过自己的用户名+密码进行登录的,当用户输入完整的自己的用户名+密码信息并点击“登录”按钮后,将会首先验证输入的有没有空数据,再次验证输入的用户名+密码和数据库中当前保存的用户信息是否一致,只有在一致后将会登录成功并自动跳转到面向教学的互动平台的首页中,否则将会提示相应错误信息,登录模块如下图所示。

图5-3登录模块图
5.4前端学生用户功能模块
5.4.1交流论坛模块
提供一个互动平台,学生可以对课程内容进行点赞、收藏和评论,同时能够发布自己的见解和问题。模块如下图所示:

图5-4交流论坛模块图
5.4.2课程资讯模块
允许学生对感兴趣的课程资讯进行点赞、收藏和评论,增强信息的互动性和个性化。模块如下图所示。

图5-5课程资讯模块图
5.4.3在线聊天模块
提供实时通讯功能,学生可以发起聊天、添加好友和发起群聊,方便学生之间进行交流和讨论。模块如下图所示。

图5-6在线聊天模块图
5.4.4AI分析模块
利用人工智能技术,为学生提供课程学习分析,帮助他们更好地理解学习进度和效果。模块如下图所示。

图5-7AI分析模块图
5.4.5课程中心模块
学生可以对课程进行点赞、收藏、评论,并参与课程学习,对课程进行评分,以及立即观看课程内容。模块如下图所示。

图5-8课程中心模块图
5.4.6个人中心模块
提供个人首页展示,课程参与和退课管理,学习进度跟踪,作业提醒,课程作业提交,交流论坛互动,以及收藏和评论管理等个性化功能。模块如下图所示。

图5-9个人中心模块图
5.5前端教师用户功能模块
5.5.1个人中心模块
包括个人首页、管理课程中心、课程参与、课程退课、学习进度、作业提醒、课程作业、交流论坛、收藏和评论管理等,为教师提供一个全面的个人工作和学习空间。模块如下图所示。

图5-10个人中心:课程中心添加模块图

图5-11个人中心:课程退课审核模块图
5.6后端管理员功能模块
5.6.1后台首页模块
管理员登录后的第一个界面,后台首页提供了快速入口,方便管理员访问个人信息、修改密码以及使用智能AI助手kimi。模块如下图所示。

图5-12后台首页模块图
5.6.2系统用户模块
系统用户管理功能允许管理员对系统中的用户进行全面管理。管理员可以添加用户、修改用户信息、设定用户角色以及处理用户账号的停用或删除。这一功能确保了系统用户信息的准确性和安全性,也方便管理员根据实际需要调整用户权限。流程图如下所示。

图5-13系统用户模块图
系统用户模块如下图所示。

图5-14系统用户模块图
5.6.3课程中心管理模块
它允许管理员添加新课程、删除不再提供或错误的课程、查询课程列表以及查看课程的详细信息。管理员还可以查看课程评论,以及对视频设置进行配置,如视频质量、播放器设置等。模块如下图所示。

图5-15课程中心管理模块图
5.6.4学习进度管理模块
允许管理员跟踪和管理学生的学习进度,包括删除和查询学习进度记录,以及查看每个学生的详细学习情况。模块如下图所示。

图5-16学习进度管理模块图
5.6.5系统管理模块
管理员负责轮播图的管理,包括添加、删除、查询轮播图内容,并查看轮播图的详细信息。模块如下图所示。

图5-17在线留言模块图
5.6.6交流管理模块
涉及交流论坛的管理,管理员可以添加、删除和查询论坛分类,以及管理论坛帖子,包括查看帖子详情和评论。这有助于维护一个健康、有序的交流环境。模块如下图所示。

图5-18交流论坛管理模块图
5.6.7资源管理模块
包括课程资讯的管理,管理员可以添加、删除和查询课程资讯,以及对资讯分类进行管理。此外,管理员还可以查看资讯的评论,以了解用户反馈。模块如下图所示。

图5-19课程资讯管理模块图
第六章 系统测试
6.1系统测试的目的
测试的主要目的是确保系统的功能和性能满足预期的需求,同时识别和修复潜在的缺陷。通过系统测试,可以验证各个功能模块的正确性和稳定性,确保系统在不同使用场景下的表现符合设计要求。测试目的包括确认系统功能的完整性、验证数据处理的准确性、评估系统的性能和安全性[10]。测试还可以提高用户满意度,保证用户在使用系统时获得流畅和可靠的体验。通过全面的测试,可以降低后期维护成本,减少系统上线后出现故障的风险,从而保障系统的长期稳定运行。
6.2测试方法
在本系统中,测试方法主要依赖于测试用例的设计与执行。测试用例是根据系统需求文档编写的,覆盖所有功能模块及其边界情况。每个测试用例包含输入数据、预期结果和实际结果的对比,以验证系统的功能是否按预期工作。
常见的测试用例包括功能测试用例、边界测试用例和异常测试用例。功能测试用例针对系统的各项功能进行验证;边界测试用例则侧重于输入数据的边界条件,验证系统在极端情况下是否能够稳定运行;异常测试用例则用于验证系统在处理错误输入或异常情况时的反应。本文选择功能测试用例进行系统测试。
在测试执行过程中,记录每个用例的执行结果,并根据实际结果与预期结果的对比,判断系统是否存在缺陷。通过系统化的测试用例执行,可以有效提高测试的覆盖率和效率,为系统的最终上线提供保障。
6.3测试用例
6.3.1用户登录功能测试
表6-1 用户登录功能测试表
|
用例名称 |
用户登录系统 |
|
目的 |
测试用户通过正确的用户名和密码可否登录功能 |
|
前提 |
未登录的情况下 |
|
测试流程 |
1) 进入登录页面 2) 输入正确的用户名和密码 |
|
预期结果 |
用户名和密码正确的时候,跳转到登录成功界面,反之则显示错误信息,提示重新输入 |
|
实际结果 |
实际结果与预期结果一致 |
6.3.2创建数据测试
在系统中,创建功能也是基础功能之一,因此创建功能的测试很有代表性。在此章节主要列举在创建时各种情况下系统结果的测试。由于系统涉及创建功能操作过多,因此将多处统称创建功能。
创建数据用例如表6-2 所示。
表6-2 创建数据测试用例
|
测试用例编号 |
YL_05 |
|
|
测试用例名称 |
系统使用者进行创建数据 |
|
|
测试用例描述 |
使用者输入要创建的数据 |
|
|
系统入口 |
浏览器 |
|
|
步骤 |
预期结果 |
实际结果 |
|
输入完整并且格式正确的数据 |
提示“创建成功”,并显示所有数据 |
预期结果 |
|
核心位置数据但非必要位置不输入数据 |
提示“创建成功”,并显示所有数据 |
预期结果 |
|
核心数据位置不输入数据 |
提示“创建失败” |
预期结果 |
6.3.3修改数据测试
在系统中,修改功能是系统主要实现功能,因此修改功能的测试很有代表性。在此章节主要列举在修改时各种情况下系统结果的测试。由于系统涉及修改功能操作过多,因此将多处数据表记录修改和状态修改统称修改功能。
修改数据用例如表6-3所示。
表6-3 修改数据测试用例
|
测试用例编号 |
YL_06 |
|
|
测试用例名称 |
系统使用者进行修改数据 |
|
|
测试用例描述 |
使用者对可修改的数据项进行修改 |
|
|
系统入口 |
浏览器 |
|
|
步骤 |
预期结果 |
实际结果 |
|
将现有数据修改成正确的数据 |
提示“修改成功”,并显示所有数据 |
预期结果 |
|
将现有数据修改成错误的数据 |
提示“修改失败” |
预期结果 |
6.3.4查询数据测试
在系统中,查询功能是使用系统使用最多也是最基础的功能,因此查询功能的测试很有代表性。在此章节主要列举在查询时各种情况下系统结果的测试。
查询数据用例如表6-4所示。
表6-4 查询数据测试用例
|
测试用例编号 |
YL_05 |
|
|
测试用例名称 |
系统使用者进行查询数据 |
|
|
测试用例描述 |
全部查询以及输入关键词查询 |
|
|
系统入口 |
浏览器 |
|
|
步骤 |
预期结果 |
实际结果 |
|
界面自动查询全部 |
显示对应所有记录 |
预期结果 |
|
输入已存在且能匹配成功的关键字 |
显示所查询到的数据 |
预期结果 |
|
输入不存在的关键字 |
显示数据界面为空 |
预期结果 |
6.4测试结果
在本次测试的过程主要针对所有功能下的添加操作,修改操作和删除操作,并以真实数据一一进行相关功能项目的输入,最终能够保证每个项目涉及的功能都能够正常运行,因此能够保证本次设计的,已实现的功能能够正常运行并且相关数据库的信息也同样保证正确。
结 论
经过本次系统测试,面向教学的互动平台的各项功能均得到了全面的验证。测试结果显示,系统在不同使用场景下均能稳定运行,功能和性能均达到了预期的设计要求。特别是在数据创建、数据修改以及数据查询等核心功能上,系统展现出了良好的稳定性和准确性。
在测试过程中,发现了少量潜在的缺陷,并及时进行了修复。这些修复工作进一步提升了系统的可靠性和用户体验。通过全面的测试用例执行,确保了系统的测试覆盖率达到了较高水平,为系统的最终上线提供了坚实的保障。
综上所述,本次系统测试取得了圆满成功。面向教学的互动平台的功能和性能均达到了预期目标,为系统的后续开发和维护奠定了坚实的基础。该模块将在实际应用中发挥出色的表现,为用户提供高效、便捷的资源管理服务。
参考文献
- 尹应荆.JAVA编程语言在计算机软件开发中的应用[J].石河子科技,2023,(05):45-47.
- 刘江涛,王亮亮,吴庆茹,等.基于B/S模式的铁路勘测设计案例信息化管理系统设计与实现[J].铁路计算机应用,2021,30(03):32-35.
- 张丹丹,李弘.基于B/S架构的办公管理系统设计与开发[J].铁路通信信号工程技术,2024,21(09):44-48+106.
- 王志亮,纪松波.基于SpringBoot的Web前端与数据库的接口设计[J].工业控制计算机,2023,36(03):51-53.
- 熊永平.基于SpringBoot框架应用开发技术的分析与研究[J].电脑知识与技术,2021,15(36):76-77.
- 赵媛.基于Vue的Web系统前端性能优化分析[J].电脑编程技巧与维护,2024,(09):44-46.
- 秦冬.浅析Vue框架在前端开发中的应用[J].信息与电脑(理论版),2024,36(13):61-63.
- 李艳杰.MySQL数据库下存储过程的综合运用研究[J].现代信息科技,2023,7(11):80-82+88.
- 周晓玉,崔文超.基于Web技术的数据库应用系统设计[J].信息与电脑(理论版),2023,35(09):189-191.
- 李俊萌.计算机软件测试技术与开发应用策略分析[J].信息记录材料,2023,24(03):50-52.
- Java Sunrise Coffee: Better Beans, and Better Coffee [J]. M2 Presswire, 2025,
- Salunke V S ,Ouda A . A Performance Benchmark for the PostgreSQL and MySQL Databases [J]. Future Internet, 2024, 16 (10): 382-382.
- Shao W ,Liu K . Design and Implementation of Online Ordering System Based on SpringBoot [J]. Journal of Big Data and Computing, 2024, 2 (3):
- 朱超.基于互动平台的初中信息技术教学实践研究[J].中国新通信,2024,26(21):87-89.
- 赵文秀.搭建互动平台,促进心内科教学知识共享之新路径[J].科技视界,2024,14(30):17-19.
- 王雪梅.易加互动平台在初中地理教学中的应用实践[J].中国新通信,2024,26(12):224-226.
- 王晓婷.基于互动平台的信息化学前教学策略[J].甘肃教育研究,2022,(09):46-48.
- 杨阳,梁瑞仪,曾亦琦.基于在线互动平台的高校混合式实验教学模式[J].福建开放大学学报,2021,(04):43-46.
- 范文群.易加互动平台助力小学语文智慧教学[J].中小学电教,2021,(06):88-89.
- 王焱.基于网络互动平台的初中语文线上教学应用研究[D].苏州大学,2021
致 谢
面向教学的互动平台设计与实现工作已结束,虽然过程中充满挑战,但内心充满自豪和满足。感谢大学四年间教导我的所有老师,他们的专业知识与人生智慧让我成长为能独立完成系统的学生。特别感谢指导老师,他耐心解答疑惑,引导我解决问题,提升自主解决能力。室友和同学们的宝贵建议和支持也让我取得长足进步。未来,我将继续努力追求卓越,不辜负所学所悟和老师期望。坚信坚定信念和不懈努力,未来定能取得更辉煌成就。期待更美好未来!
此外,面向教学的互动平台设计与实现不仅是技术挑战,挫折和困难是成长的垫脚石,让我更深入理解问题,精确找到解决方案。每次解决问题,都感到满足和自豪。
对于未来,我充满期待和信心。无论道路多崎岖,只要保持坚定信念,持续努力,定能取得更大成就。期待将知识和技能运用到实际中,为社会做出更大贡献。
最后,感谢所有帮助和支持我的人。你们的教诲、鼓励和支持让我有今天的成就。我会继续努力,不辜负期望,为实现更美好的未来而奋斗。
代码:
连接数据库的文件在Resources 文件夹下的application.yml文件,代码如下:
server:
port: 5000
servlet:
context-path: /api
spring:
mvc:
static-path-pattern: /upload/**
resources:
static-locations: file:此处填写地址/project93355/server/src/main/resources/static
datasource:
jdbc:mysql://127.0.0.1:3306/projectxxxxx?serverTimezone=GMT%2B8&useSSL=false&characterEncoding=utf-8
username: root
password: root
driver-class-name: com.mysql.cj.jdbc.Driver
type: com.alibaba.druid.pool.DruidDataSource
jackson:
property-naming-strategy: CAMEL_CASE_TO_LOWER_CASE_WITH_UNDERSCORES
default-property-inclusion: ALWAYS
time-zone: GMT+8
date-format: yyyy-MM-dd HH:mm:ss
servlet:
项目启动文件Application.java,代码如下:
@SpringBootApplication(exclude = {DataSourceAutoConfiguration.class})
@EnableJpaRepositories
@MapperScan("com.project.demo.dao")
public class Application {
public static void main(String[] args) {
SpringApplication.run(Application.class,args);
}
}
修改数据代码如下:
@PostMapping("/set")
@Transactional
public Map<String, Object> set(HttpServletRequest request) throws IOException {
service.update(service.readQuery(request), service.readConfig(request), service.readBody(request.getReader()));
return success(1);
}
删除一条数据代码如下:
@RequestMapping(value = "/del")
@Transactional
public Map<String, Object> del(HttpServletRequest request) {
service.delete(service.readQuery(request), service.readConfig(request));
return success(1);
}
public void delete(Map<String,String> query,Map<String,String> config){
QueryWrapper wrapper = new QueryWrapper<E>();
toWhereWrapper(query, "0".equals(config.get(FindConfig.GROUP_BY)),wrapper);
baseMapper.delete(wrapper);
log.info("[{}] - 删除操作:{}",wrapper.getSqlSelect());
}
通过请求的参数获取列表数据,代码如下:
@RequestMapping("/get_list")
public Map<String, Object> getList(HttpServletRequest request) {
Map<String, Object> map = service.selectToPage(service.readQuery(request), service.readConfig(request));
return success(map);
}
获取某个组下面的数量,代码如下:
@RequestMapping(value = {"/count_group", "/count"})
public Map<String, Object> count(HttpServletRequest request) {
Integer value= service.selectSqlToInteger(service.groupCount(service.readQuery(request), service.readConfig(request)));
return success(value);
}
注册页登录代码如下:
/**
* 注册
* @param user
* @return
*/
@PostMapping("register")
public Map<String, Object> signUp(@RequestBody User user) {
// 查询用户
Map<String, String> query = new HashMap<>();
Map<String,Object> map = JSON.parseObject(JSON.toJSONString(user));
query.put("username",user.getUsername());
List list = service.selectBaseList(service.select(query, new HashMap<>()));
if (list.size()>0){
return error(30000, "用户已存在");
}
map.put("password",service.encryption(String.valueOf(map.get("password"))));
service.insert(map);
return success(1);
}
MD5加密,代码如下:
public String encryption(String plainText) {
String re_md5 = new String();
try {
MessageDigest md = MessageDigest.getInstance("MD5");
md.update(plainText.getBytes());
byte b[] = md.digest();
int i;
StringBuffer buf = new StringBuffer("");
for (int offset = 0; offset < b.length; offset++) {
i = b[offset];
if (i < 0)
i += 256;
if (i < 16)
buf.append("0");
buf.append(Integer.toHexString(i));
}
re_md5 = buf.toString();
} catch (Exception e) {
e.printStackTrace();
}
return re_md5;
}
登录页代码如下:
/**
* 登录
* @param data
* @param httpServletRequest
* @return
*/
@PostMapping("login")
public Map<String, Object> login(@RequestBody Map<String, String> data, HttpServletRequest httpServletRequest) {
log.info("[执行登录接口]");
String username = data.get("username");
String email = data.get("email");
String phone = data.get("phone");
String password = data.get("password");
List resultList = null;
Map<String, String> map = new HashMap<>();
if(username != null && "".equals(username) == false){
map.put("username", username);
resultList = service.selectBaseList(service.select(map, new HashMap<>()));
}
else if(email != null && "".equals(email) == false){
map.put("email", email);
resultList = service.selectBaseList(service.select(map, new HashMap<>()));
}
找回密码,接收用户输入的用户名、密码、验证码,并进行条件判断,代码如下:
/**
* 找回密码
* @param form
* @return
*/
@PostMapping("forget_password")
public Map<String, Object> forgetPassword(@RequestBody User form,HttpServletRequest request) {
JSONObject ret = new JSONObject();
String username = form.getUsername();
String code = form.getCode();
String password = form.getPassword();
// 判断条件
if(code == null || code.length() == 0){
return error(30000, "验证码不能为空");
}
if(username == null || username.length() == 0){
return error(30000, "用户名不能为空");
}
if(password == null || password.length() == 0){
return error(30000, "密码不能为空");
}
请关注点赞+私信博主,免费领取项目源码
更多推荐



所有评论(0)