java-springboot多媒体在线学习平台 SpringBoot云端多终端互动式学习系统 Java技术栈支持的富媒体在线教学与评测平台计算机毕业设计
摘要:本文介绍了一个基于SpringBoot+Vue的多媒体在线学习平台毕业设计项目,包含完整源码、MySQL数据库和论文文档。系统采用分层架构设计,实现了课程管理、互动学习、在线考试等核心功能模块。平台通过WebSocket实现实时互动,结合AI题库提供个性化学习路径,并采用FFmpeg技术优化视频播放体验。文章详细阐述了系统的功能需求分析、技术架构设计(包括E-R图和流程图)、前后端实现过程以
java-springboot多媒体在线学习平台51v18bk4计算机毕业设计(配套有源码 程序 mysql数据库 论文)
本套源码可以在文本联xi,先看具体系统功能演示视频领取,可分享源码参考。
当“停课不停学”从应急口号变成日常,当短视频把知识切成15秒的快消品,学习者对“内容+互动+数据”三位一体的体验阈值被瞬间拉高。传统网课的单向直播、纯PPT录屏已无法满足“随时回看、即时检测、个性路径”的新刚需。于是,一套基于SpringBoot+Vue的“多媒体在线学习平台”顺势上线:用MySQL存储百万级课件,FFmpeg切片让1080P视频秒开,WebSocket把课堂弹幕延迟压到毫秒级,AI题库根据错题动态推题,目标只有一个——让每一秒学习都有数据回流,让每一次点击都指向提分。
文档把镜头对准平台每一条血管,拆出的功能清单如下,一眼可见全貌:
课程中心:课程发布(富文本、附件、封面、价格)、多级分类、标签检索、热度排序、视频点播(断点续播、倍速、字幕)、音频课件、图文混排、下载权限、收藏与分享、评论与回复、点赞点踩、教师答疑。
学习路径:个性化推荐(协同过滤+知识图谱)、学习计划(日历提醒、进度条)、学习笔记(时间戳锚点)、书签标记、历史记录、离线缓存(HLS切片)、完成度统计、学习时长排行榜。
互动课堂:实时弹幕、屏幕共享、电子白板、投票问卷、抢答器、分组讨论、课堂签到(GPS+人脸识别)、录播回放(自动生成章节索引)。
作业考试:题库管理(单选/多选/判断/填空/主观)、题目难度标签、随机组卷、防作弊设置(切屏警告、IP限制)、自动阅卷、成绩分析(雷达图、薄弱点诊断)、错题本、作业批注(语音+手写)、补考安排。
社区生态:问答版块(悬赏积分)、学习小组(私密/公开)、话题广场、动态瀑布流、勋章体系、积分商城、站内信、关注/粉丝、@提醒。
支付与订单:课程购买、优惠券、秒杀活动、VIP会员、余额充值、订单管理、发票申请、退款流程、分销推广(二维码追踪)。
运维后台:用户画像(活跃度、完课率、付费转化)、数据大盘(PV/UV、峰值并发、热点视频)、内容审核(敏感词、版权扫描)、消息推送(站内+短信+邮件)、日志审计、灰度发布、CDN监控、自动备份。
把以上模块折叠成一句话:平台把“视频、音频、图文、直播、测验、社区”熔进同一炉,用数据做燃料,让学习从“看”进化到“练”,再进化到“用”,最终让知识在每一次点击、每一条弹幕、每一道错题里真正长进脑子里。
注:以上是纯课题毕业设计功能介绍,并非实际开发完成,最终开发完成的毕业设计程序以下面的的环境软件、功能图和界面为准。
系统所需要的环境软件:idea、eclipse+mysql5.7、8.0+Navicat+JDK1.8+tomcat7.0
3系统需求分析
在今天的社会生活中,互联网已经变得非常普遍和重要。充分利用互联网技术可以解决许多问题。目前,多媒体在线学习管理也面临着自身的问题。该系统能够很好地解决这些问题。系统中用户的数据在系统中非常关键,因此系统数据应该组织起来,因为数据是以某种格式存储的,而不是无序的。其概念是,它可以按照长期稳定的格式在计算机内存中共享。数据库管理系统主要用于保存、修改、添加索引数据和设置数据库。为了确保系统数据管理的顺利实施,一些有能力的处理器可以管理数据,而无需专业人员处理。创建数据表时,可以调整、重新组织和重建数据表中的数据,以确保数据的可靠性。在数据库系统设计中,MySQL主要用于实现数据的集中管理。各方面表现良好。
3.1 功能需求分析
本次的毕业设计主要就是设计并开发一个多媒体在线学习平台软件。运用当前Google提供的Spring Boot 框架来实现对多媒体在线学习查询功能和物流配送等功能。当然使用的数据库是mysql。系统主要包括课程信息、课程签到、课程作业、完成作业、作业评分、学生成绩、考试信息、考试签到、学习考试管理、考试试题管理、在线考试管理、用户资料等功能的操作平台;
本管理系统的用例图根据角色权限进行分类,主要可分为管理员用例、教师用例和学生用例。
(1)管理员用例图如下所示:

图3-1 管理员用例图
(2)教师用例图如下所示:

图3-2教师用例图
(3)学生用例图如下所示:

图3-3学生用例图
3.2性能需求分析
系统的性能是指操作系统完成现有程序的有效性和稳定性和响应速度,操作系统完成一项任务,与系统本身的设计、路由、网络性能测试、设备使用等方面密切相关,如果任何一个环节出现问题,都会影响整个系统的性能。因此,需要对网络设置、系统运行、硬件组合、程序应用等方面进行全面检查,然后集中精力解决哪一部分的问题。
在程序的应用、系统的运行、硬件的组合、网络的设置等方面,对性能影响最大的就是程序的应用和系统的运行,因为这两个方面的问题如果不容易被发现,隐蔽性非常强。硬件的组合、网络设置只要有问题,一般都能立即发现。主要了解系统的运行性能运行思路,应用程序需要具体的问题也需要有具体的解决方案。
3.3 系统可行性分析
为了完成该系统,必须进行可行性分析。该制度的可行性关系到该制度的生存。分析其意义,该系统可以弥补多媒体在线学习管理模式的不足,通过系统减少工作量,提高管理者和用户的工作效率。这反映了更多的意义和价值。在系统完成后,分析具体的现实情况,看它是否能满足预期要求,并确定开始开发建设系统。从多媒体在线学习平台开发的建设、相关技术、操作、运行和社会等方面进行了可行性分析。
3.3.1 技术可行性
技术可行性是分析系统都需要用到哪些技术知识,语法是否规范标准,代码量多大,是否具有可移植性。系统使用java语言,在市面上有非常多成熟使用的案例,从技术角度是没有问题的,并且在学校的学习中对于这些技术就会有了一定的掌握,开发过类似的项目。
3.3.2 操作可行性
该系统具有体积小、占地少、能耗低等特点。学校电脑和校园网络均能满足需求。该系统具有操作简便、直观、易于操作的特点。操作简单,快速,只要经过简单的训练,就能让管理者使用。
因此,该系统不仅在操作上可行,而且在实际应用中也是可行的。
3.3.3运行可行性
运行可行性也可以说是系统可用性的体现,多媒体在线学习平台本身具有运行可行性的特点,其界面的设计清晰、功能权限分配合理、操作方便。本论文设计的是多媒体在线学习平台,通过技术的结合提出一套切实可行的解决方案。不同的用户接入之后不需要经过特殊的训练就可以运行到对应功能模块中。
3.3.4社会可行性
广义上讲,社会可行性包括道德方面、法律方面和社会方面,每一个方面都会影响制度的形成。这个系统是独立的,不具有任何信息传播的性质,更不涉及道德层面、法律层面;本系统也没有触发法,没有赌博、黄色等类型的信息,也符合国家法律,不会显示任何触发法信息;就社会而言,本系统是一个轻量级的多媒体在线学习平台,方便客户提供更好的服务。它将给人们带来快速有效的查询功能,也具有一定的贡献意义。总的来说,该系统在社会上也是可行的。
3.4系统流程图分析
流程图是用具体的图形符号和相应的线条来表示系统执行的整个过程。因为这种图可以很容易地描述系统的一系列过程,所以它的所有图形符号都是比较关键的,基本上一个图形符号可以表示一个过程的一个步骤。流程图不仅提供了一个比较完整、全面的实施过程,而且可以发现整个团队协同设计过程中可能存在的缺陷和不足,便于在后续过程中及时对系统进行修正和改进。
通过流程图可以对系统的需求和相关流程进行分析,可以详细细分为各个部分的设计。对于设计人员来说在开发过程中要能够以流程图为基础,能够快速的提高自己的逻辑思维,并且也能够指导后续的操作在系统设计中最重要的部分就是程序的设计,然后具体的编写程序,流程图是设计过程中的重要工具,下面是流程图的部分设计。
3.4.1 登录流程图
登录流程是该系统的第一个流程,登录的第一步是输入账号、密码登录,系统会验证账号与密码是否正确,正确时系统会判断账号类型再进入不同的后台;不正确时,会返回到登录的第一步,输入用户重新执行登录流程。该流程如图3-3所示。

图3-3登录流程图
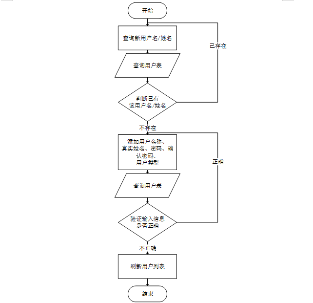
3.4.2 添加新用户流程图
添加新用户的流程是先查询新用户名是否已存在,如已有该用户名,需重拟用户名并同时输入新用户的其它信息,添加新用户到数据库时会先验证数据是否完整,信息都正确且完整时,返回并刷新用户列表;信息不正确时,会返回输入信息的那一步。该流程如图3-4所示。

图3-4添加新用户流程图
4 系统软件的总体设计
4.1系统的基本要求
(1)功能要求:管理人员可以管理自己的课程类型、课程信息、课程作业、考试信息、学习考试管理、系统管理等进行管理。
(2)性能:可以准确无误的在不同的操作系统中登录到用户或者管理员的相应界面进行轻松的操作。
(3)环境要求:支持不同的操纵系统和不同的平台,可用于Windows系列、Vista系统等多种操作系统。
4.2 系统开发目标
本多媒体在线学习平台的主要开发目标如下:
(1)减少后台管理人员的工作量,对用户的信息进行系统的管理;
(2)必须要方便快捷的查看搜索信息并管理信息;
(3)用户是具有多样性的,所以界面要设置的简单明了,操作更要方便快捷。
4.3 系统总体架构设计
本系统使用的数据库为MySQL数据库,选择该数据库的原因是因为该数据库开源、免费,且相对简便,且由于使用人数众多,在处理问题上会得到更多已知的帮助。本系统作为一个多媒体在线学习平台,其体量并不会很大,也很适合MySQL数据库的特点。综上所述,本项目采用MySQL作为本项目的数据库和进行数据表的设计。如图4-1是该系统软件的总体功能结构图:

图4-1 总体功能结构图
4.4 系统数据库的设计
4.4.1数据库设计原则
要学习程序设计,如果您想了解数据库管理系统或根据需要开发的系统接口,则必须创建一个数据库管理系统模型来存储数据。这样就不需要在应用程序编程期间将信息加载到操作系统页面中,从而提高了整个系统的效率。信息数据库管理系统中存储着大量的数据,可以说是管理信息系统建设的中心和基础。该信息库管理系统还提供了管理信息系统建设中添加、删除、修改和搜索的操作功能,使管理信息系统建设可以快速查询所需数据,而不是直接从程序代码中查找。信息库管理系统将信息表的各个组成部分按照具体的方法进行组合,准确地组合、分类并构成信息库管理系统。
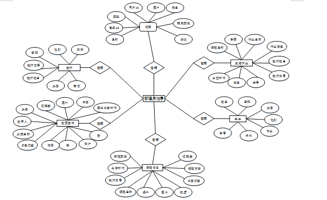
4.4.2数据库E/R图
ER图是由实体及其关系构成的图,通过E/R图可以清楚地描述系统涉及到的实体之间的相互关系。在系统中将对“学生、教师、课程信息、完成作业、校园资讯、收藏”等作为实体,它们的局部E-R图,如图4-2所示:

图4-2局部E-R图
5 系统软件功能的具体实现
5.1前台功能实现
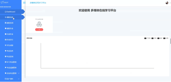
5.1.1系统首页页面
当人们打开系统的网址后,首先看到的就是首页界面。在这里,人们能够看到系统的导航条,通过导航条导航进入各功能展示页面进行操作。系统首页界面如图5-1所示:

图5-1 系统首页界面
在注册流程中,用户在Vue前端填写必要信息(如用户名、密码等)并提交。前端将这些信息通过HTTP请求发送到Java后端。后端处理这些信息,检查用户名是否唯一,并将新用户数据存入MySQL数据库。完成后,后端向前端发送注册成功的确认,前端随后通知用户完成注册。这个过程实现了新用户的数据收集、验证和存储。系统注册页面如图5-2所示:

图5-2系统注册页面
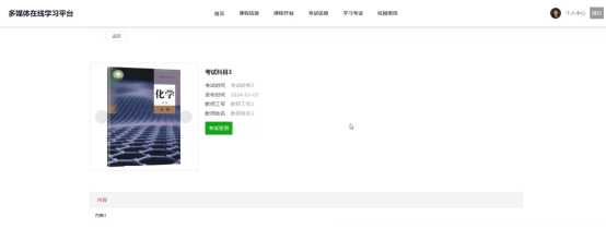
考试信息:在考试信息页面的输入栏中输入考试科目进行查询,可以查看到考试详细信息,并进行考试签到操作;考试信息页面如图5-3所示:

图5-3考试信息详细页面
5.1.2个人中心
个人中心:在个人中心页面可以对个人中心、修改密码、课程签到、完成作业、作业评分、学生成绩、考试签到、在线考试记录、错题本、我的收藏进行详细操作;如图5-4所示:

图5-4个人中心界面
5.2后台模块实现
在登录流程中,用户首先在Vue前端界面输入用户名和密码。这些信息通过HTTP请求发送到Java后端。后端接收请求,通过与MySQL数据库交互验证用户凭证。如果认证成功,后端会返回给前端,允许用户访问系统。这个过程涵盖了从用户输入到系统验证和响应的全过程。如图5-5所示。

图5-5后台登录界面
5.2.1管理员功能实现
管理员进入主页面,主要功能包括对学生、教师、课程类型、课程信息、课程签到、课程作业、完成作业、作业评分、学生成绩、考试信息、考试签到、考试试题管理、学习考试管理、系统管理、在线考试管理、用户资料等进行操作。管理员主页面如图5-6所示:

图5-6 管理员主界面
管理员点击课程类型。进入课程类型页面输入课程类型可以搜索、添加信息或批量删除课程类型信息,并进行查看、修改和删除等操作。如图5-7所示:

图5-7课程类型界面
课程信息功能在视图层(view层)进行交互,比如点击“搜索、添加信息或批量删除”按钮或填写课程信息表单。这些课程信息表单动作被视图层捕获并作为请求发送给相应的控制器层(controller层)。控制器接收到这些请求后,调用服务层(service层)以执行相关的业务逻辑,例如验证输入数据的有效性和与数据库的交互。服务层处理完这些逻辑后,进一步与数据访问对象层(DAO层)交互,后者负责具体的数据操作如查看、修改、课程签到或删除课程信息,并将操作结果返回给控制器。最终,控制器根据这些结果更新视图层,以便课程信息功能可以看到最新的信息或相应的操作反馈。如图5-8所示:

图5-8课程信息界面
作业评分功能在视图层(view层)进行交互,比如点击“搜索或批量删除”按钮或填写作业评分表单。这些作业评分表单动作被视图层捕获并作为请求发送给相应的控制器层(controller层)。控制器接收到这些请求后,调用服务层(service层)以执行相关的业务逻辑,例如验证输入数据的有效性和与数据库的交互。服务层处理完这些逻辑后,进一步与数据访问对象层(DAO层)交互,后者负责具体的数据操作如查看、修改或删除作业评分,并将操作结果返回给控制器。最终,控制器根据这些结果更新视图层,以便作业评分功能可以看到最新的信息或相应的操作反馈。如图5-9所示:

图5-9作业评分界面
5.2.2教师功能实现
教师进入主页面,主要功能包括对课程信息、课程签到、课程作业、完成作业、作业评分、学生成绩、考试信息、考试签到、学习考试管理、考试试题管理、在线考试管理、用户资料等进行操作。教师主页面如图5-10所示:

图5-10 教师主界面
源码无偿分享,文未领取
更多推荐



所有评论(0)