AI大模型建设方案,AI架构设计方案,AI人工智能设计方案
本文系统梳理了数字化转型项目的全流程管理框架,包含项目规划、技术架构、数据治理等10大核心模块。详细列出了从需求分析到系统测试的完整文档清单(47类技术文档)及建设方案(20个行业解决方案),涵盖云计算平台搭建、大数据管理、AI模型开发等关键技术环节,并提供了完善的项目管理、质量控制和运维支持体系。文档最后注明所有资料可通过文末联系方式获取,为企事业单位实施数字化项目提供了全面的参考模板和实施指南
- 项目概述
- 1.1 项目背景与目标
- 1.2 项目范围界定
- 1.3 预期成果展望
- 业务需求剖析
- 2.1 企业现状洞察
- 2.2 数字化转型诉求
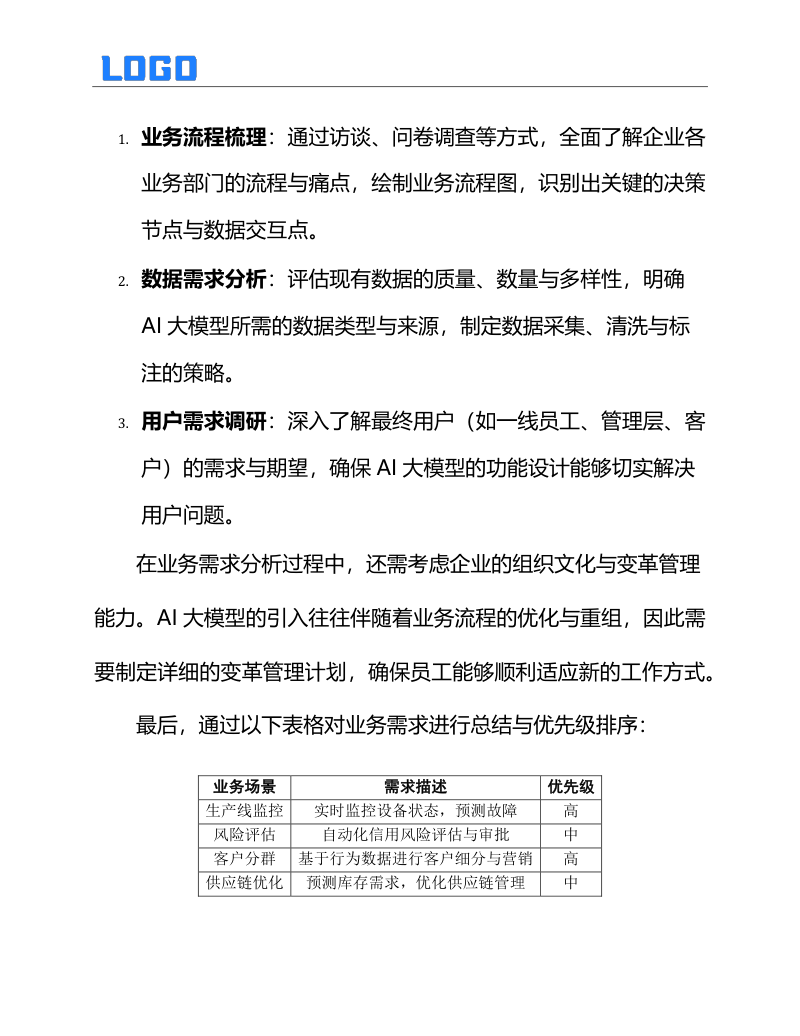
- 2.3 业务流程优化要点
- 2.4 数据管理与分析需求
- 技术架构规划
- 3.1 整体架构总览
- 3.2 基础设施搭建
- 3.2.1 云计算平台抉择
- 3.2.2 存储与计算资源调配
- 3.3 数据层构建
- 3.3.1 数据采集与整合策略
- 3.3.2 数据仓库与数据湖设计思路
- 3.4 模型层开发
- 3.4.1 大模型选型与训练方法
- 3.4.2 模型优化与迭代路径
- 3.5 应用层集成
- 3.5.1 业务应用整合方案
- 3.5.2 用户界面设计理念
- 数据治理与安全保障
- 4.1 数据质量管控
- 4.2 数据隐私防护举措
- 4.3 数据安全策略制定
- 4.4 数据合规性审查要点
- 模型开发与训练流程
- 5.1 数据预处理步骤
- 5.2 模型选择与配置要点
- 5.3 训练环境搭建指南
- 5.4 模型训练与验证方法
- 5.5 模型部署与监控机制
- 系统集成与测试环节
- 6.1 系统集成方案设计
- 6.2 集成测试计划安排
- 6.3 性能测试指标与方法
- 6.4 安全测试重点与流程
- 6.5 用户验收测试标准
- 项目管理与实施策略
- 7.1 项目组织架构搭建
- 7.2 项目计划与进度管理措施
- 7.3 风险识别与应对策略
- 7.4 沟通管理机制建立
- 7.5 质量管控体系构建
- 培训与支持体系
- 8.1 用户培训计划制定
- 8.2 技术支持体系搭建
- 8.3 后期维护与升级规划
- 项目效益评估维度
- 9.1 经济效益评估方法
- 9.2 效率提升评估指标
- 9.3 客户满意度评估方式
- 9.4 创新成果评估要点
- 未来展望方向
- 10.1 技术发展趋势洞察
- 10.2 业务扩展方向探索
- 10.3 系统优化建议汇总

软件全套资料部分文档清单:
工作安排任务书,可行性分析报告,立项申请审批表,产品需求规格说明书,需求调研计划,用户需求调查单,用户需求说明书,概要设计说明书,技术解决方案,数据库设计说明书,详细设计说明书,单元测试报告,总体测试计划,单元测试计划,产品集成计划,集成测试报告,集成测试计划,系统测试报告,产品交接验收单,验收报告,验收测试报告,压力测试报告,项目总结报告,立项结项审批表,成本估算表,项目计划,项目周报月报,风险管理计划,质量保证措施,项目甘特图,项目管理工具,操作手册,接口设计文档,软件实施方案,运维方案,安全检测报告,投标响应文件,开工申请表,开工报告,概要设计检查表,详细设计检查表,需求规格说明书检查表,需求确认表,系统代码编写规范,软件项目质量保证措施,软件部署方案,试运行方案,培训计划方案,软件系统功能检查表,工程试运行问题报告,软件合同,资质评审材料,信息安全相关文档等。建设方案部分资料清单:
信创云规划设计建设方案,新型智慧城市解决方案,医疗信息化中台技术架构方案,智慧消防建设规划方案,智慧校园技术方案,智慧医疗技术方案,智慧园区管理平台建设方案,智慧政务大数据整体技术解决方案,SRM系统解决方案,固定资产管理系统建设方案,工单管理系统建设方案,大数据管理平台技术方案,GIS地理信息服务平台建设方案,设备管理系统建设方案,远程抄表管理方案,BIM建模建设方案,数字孪生物联网云平台建设方案,仓储管理建设方案,智慧园区整体解决方案 ,智慧工地整体解决方案等等。
全部资料获取:本文末个人名片直接获取。




































更多推荐

所有评论(0)