普通人必看!DeepSeek保姆级教程,从入门到精通,收藏这篇就够了!
今年春节期间,一颗来自杭州的“AI 新星”悄然崛起,它的名字叫 DeepSeek。它就像一道突如其来的闪电,不仅点亮了全球 AI 的夜空,更为开源社区带来了一股神秘的“东方力量”。随着 DeepSeek 火出圈,越来越多的人开始使用这个 AI 神器。那怎么才能用好它,发挥出它强大的实力呢?
今年春节期间,一颗来自杭州的“AI 新星”悄然崛起,它的名字叫 DeepSeek。它就像一道突如其来的闪电,不仅点亮了全球 AI 的夜空,更为开源社区带来了一股神秘的“东方力量”。
随着 DeepSeek 火出圈,越来越多的人开始使用这个 AI 神器。那怎么才能用好它,发挥出它强大的实力呢?
这得从认识它、了解它开始——它就像我们身边博学但有时会不自觉“脑补”的朋友。它可能会自信满满地编造不存在的数据,还会把不相关的信息联系在一起,又或者生成看似合理但实际错误的内容。所以在使用的时候,我们时刻保持警惕,避免错信 AI 的“胡说八道”。
另外,我们也要不断学习“如何与 AI 交流”。毕竟即使强大如 Deepseek 这样的 AI,如果我们说不清楚自己想要什么,它也只能给出模糊不清的答案。
今天,我们整理了一份写给普通人的 DeepSeek 速成指南,希望能帮助大家用好这个强大的 AI 神器。

本图由 DeepSeek 指导生成
一、DeepSeek 到底是如何“思考”的?
如果用一个比喻来描述 DeepSeek,它大概就像是你的一位非常博学多才的朋友,不仅读过浩如烟海的书籍,更神奇的是,他能瞬间在脑海中建立起各种知识之间的联系,然后对你知无不答,答无不尽(当然,违法的事情除外)。这就是现代大语言模型的工作方式,而支撑这种能力的核心,是 2017 年 Google 团队开创的 Transformer 架构。
Transformer 最厉害的本事,就是它的“注意力机制”。打个比方,当你在看一本书时,普通人需要从头读到尾,而 Transformer 就像是一个“超级读者”,能够一眼就找到文本中最关键的信息,并迅速理解它们之间的关联。
DeepSeek 在成长过程中仿佛一个求知若渴的学霸,它“阅读”人类积累的海量知识——从枯燥的维基百科到优美的文学作品,从前沿的学术论文到专业的技术文档,通过不断预测句子中缺失的词,逐渐掌握了语言的规律。这个过程与婴儿通过听说来学习母语的过程类似,大模型就是在这样的过程中,慢慢地学会了听到提问去预测并生成我们想要的内容。
不过,**DeepSeek 的“思考”方式也有其独特之处,它****就像是一位即兴演讲大师,每说出一个词都经过精密计算,既要保证内容连贯,又要富有创意。**但正因为这种即兴性,它的回答也会像人类一样,每次都略有不同。有时候可能妙语连珠,有时候也可能词不达意,甚至经常会犯错误,这就是“ AI 幻觉 ”。
其实在 DeepSeek 之前,国外的 ChatGPT、Claude 早已璀璨夺目,而国内的文心一言、通义千问、Kimi 也各放异彩。为什么偏偏是 DeepSeek 在这个春节后来居上惊艳了全球呢?
答案可以用三个关键词概括:硬实力、性价比、开源共享。
二、实力过硬:AI界的“技术流”高手
DeepSeek 最与众不同的是它的“推理脑”。与传统的指令模型相比,DeepSeek 在模型设计上特别强化了推理能力,借助于通过强化学习等先进技术,它更像是一位善于思考的学者,不仅会听懂你说什么,更懂得如何深入思考和创新。
目前,DeepSeek R1 已经成为开源大模型中的“最强王者”,它的实力直追 OpenAI 的王牌选手,也成为了开源阵营中唯一能与闭源豪门“掰手腕”的实力派。

上下滑动,查看更多,DeepSeek R1 对比其他主流模型,图源:作者提供
三、价格实惠:AI 界的“性价比之王”
DeepSeek 不仅技术出众,而且在成本控制上更是令人叹为观止。通过优化训练方式,他们将 V3 模型的训练成本压缩到了 557.6 万美元——这个数字甚至比不少大模型公司高管的年薪还要低。
这种高效率直接带来了超低价格,现在百万 tokens 的输入只需 4 元,输出仅需 16 元,有人戏称它是“大模型界的拼多多”!

图源:作者提供
四、开源共享:AI 界的“武林盟主”
在其他大模型出于商业利益考虑,纷纷设置重重壁垒的时候,DeepSeek 选择了完全开放代码,并允许免费商用。这就像一位武林大侠不藏私地公开了毕生绝学,让整个江湖都能借此提升武艺。
这种开放共享的理念引发了全球共鸣。正如网上流传的一句妙语,大概意思是:“2025 年的魔幻现实:我们在公益组织(OpenAI)那里买到了月付 200 美元的模型,却在量化机构那里得到了免费开源的 AI 。”
五、如何真正用好 DeepSeek?
和 AI 打交道的核心关键在于“沟通”。AI 就像是一个被蒙住眼睛的天才,它懂很多,但无法直接感知这个世界。只有通过我们的描述,它才能理解现实世界的样子。
这就好比你在给一个从未见过大海的人描述海浪的声音。如果你说“哗啦哗啦”,对方可能理解成下雨的声音;如果你说“像是无数巨大的丝绸在空中抖动”,画面感就完全不一样了。同样的,和 AI 交流就需要这样的“描述力”。
与 AI 沟通,提示词就是你的“表达能力”。就像学习一门新语言,这种能力需要不断练习才能提升。即使是像 Deepseek 这样强大的 AI,如果我们说不清楚自己想要什么,它也只能给出模糊不清的答案。
还有一点特别重要,AI 的“幻觉”问题。它就像是一个博学但有时会不自觉“脑补”的朋友。它可能会自信满满地编造不存在的数据,还会把不相关的信息联系在一起,又或者生成看似合理但实际错误的内容,所以我们要做 AI 幻觉的“执剑人”,时刻保持警惕。
换句话说,**AI 是一个强大的工具,但工具的使用效果取决于使用者的能力。**通过不断练习和保持警惕,我们才能真正发挥AI的价值,同时避免掉入“幻觉”的陷阱。
那么,如何用好这个“AI 神器”呢?给大家分享几个技巧。
1) 常规提问模版
过去和 ChatGPT 这样的指令模型对话时,我们常常会使用很复杂的提示词模板。但 DeepSeek 不太一样,它更像一个擅长思考的伙伴,反而是简单清晰的表达方式效果更好。
非常推荐这个简单但超级实用的“四步提问法”:背景 + 任务 + 要求 + 补充。举个例子:
【背景】我是一家新开的咖啡馆店主;
【任务】需要一份开业促销方案;
【要求】预算1万元内,主要面向大学生群体;
【补充】我们店铺位于大学城,主打精品咖啡。
这个方法的妙处在于:
背景信息让 AI 理解你的处境;
具体任务明确你的需求;
限制条件指明关键要求;
补充说明添加重要细节。
这样提问不仅能让 DeepSeek 更好地理解你的需求,还能避免它理解偏差或者回答跑题。这就像和一个聪明的朋友交谈,你把情况说清楚了,他自然能给出更有针对性的建议。
记住,和 DeepSeek 对话,不需要太多花哨的技巧,保持简单清晰才是王道。它的推理能力很强,只要你把需求说明白,它就能理解你的意图,并给出令人惊喜的回答。
实操展示
先来看错误示范:
提问:写一个店铺开业促销的方案。
输出结果:

上下滑动查看更多,图源:作者提供
再来看正确示范:
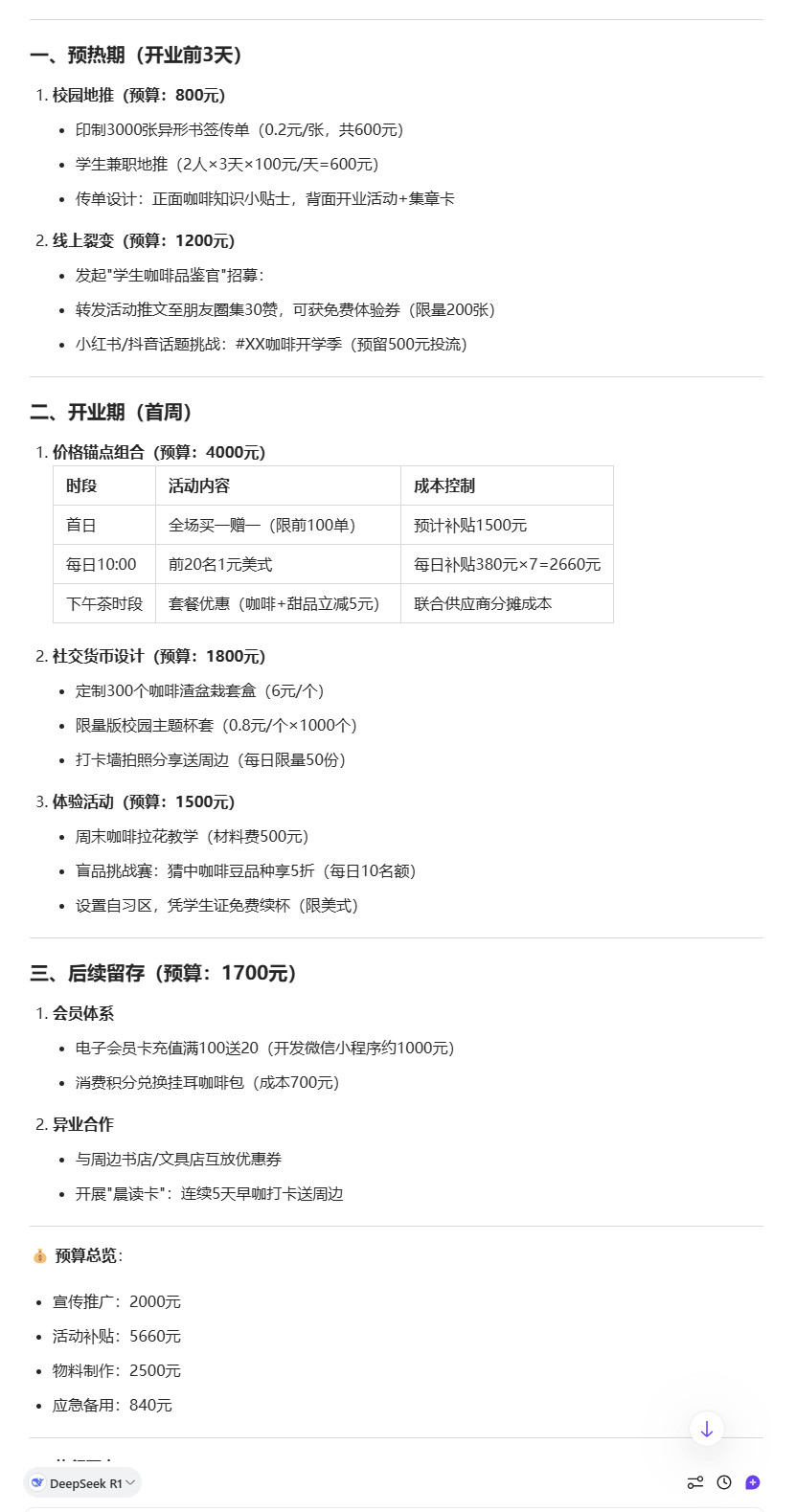
提问:我是一家新开的咖啡馆店主,需要一份开业促销方案。预算1万元内,主要面向大学生群体。我们店铺位于大学城,主打精品咖啡。
输出结果:

上下滑动查看更多,图源:作者提供
2) 分解复杂任务
现阶段 AI 由于上下文,模型能力等问题,其实在处理复杂任务的时候时常会出现“偷懒”这种情况,这种时候就需要我们帮 AI 拆解任务。
接下来用写一篇“远程办公的未来发展”的文章为例,告诉大家怎么一步步指导 AI 完成高质量写作。
第一步:让 AI 写出大纲
示例:“我想写一篇关于’远程办公的未来发展’的文章,请你帮我列出一个详细的大纲,包含引言、3~4 个主要论点,以及结论部分。每个主要论点下需要包含 2~3 个具体的小节。”
第二步:让 AI 根据大纲完善第一部分的内容
示例:“基于上面的大纲,请帮我详细展开引言部分。需要包含以下几点:远程办公的现状介绍、为什么这个话题现在很重要、文章将要讨论的主要方向。请用生动的例子和数据支持,语言要流畅自然。”
第三步:让 AI 根据大纲继续分批输出后面几部分的内容
示例:“请继续完成大纲中的第一个主要论点部分。请确保内容与引言自然衔接,并且要有具体的案例支持。每个小节建议 300~400 字左右,注意段落之间的过渡。如果涉及数据,请明确标注来源。”
第四步:让 AI 检查文章内容错误,核对信息
示例:“请仔细阅读整篇文章,重点检查:
1)文章中提到的数据和事实是否准确;
2)各部分之间的逻辑关系是否通顺;
3)是否存在前后矛盾的观点;
4)专业术语使用是否准确。如发现问题,请具体指出并给出修改建议。”
第五步:让 AI 阅读生成文章,并对文章进行优化
示例:请从以下几个方面优化这篇文章:
1)增加文章的可读性,使用更生动的类比和例子;
2)优化段落之间的过渡,使文章更流畅;
3)检查并改进文章的语言表达,避免重复和冗长;
4)适当添加一些新的见解或观点,使文章更有深度。请逐段进行修改,并说明每处修改的原因。
3) 连续提问技巧
不要指望 AI 能一次性完成你想要的内容,在使用 AI 时要调整好心态,把它当作一个博学但经验尚浅的实习生。它知识面很广,但需要你的引导才能交出令人满意的作业。
比如上面写的咖啡店的开业方案,刚产出的第一版肯定是不符合我们的需求,需要通过继续提问的方式让它优化内容,直到符合我们的要求。
以上面咖啡店开业方案为例,DeepSeek 写的第一版方案没有很好地突出“大学生”这个目标客群。这时候,别急着否定,而是可以这样继续对话:
方案的整体框架不错,但我觉得还可以更贴近大学生群体。能否从以下几个方面优化:
-
如何根据大学生的学习、社交需求设计店内空间?
-
考虑到学生的消费能力,怎么设计更有吸引力的价格策略?
-
能否结合期末季、社团活动等校园节点设计营销活动?
就像是在指导实习生,告诉他具体需要改进的方向。DeepSeek 会基于这些新的信息,对方案进行调整。
如果修改后的方案还不够完善,可以继续提问:
方案更有针对性了,不过我觉得在这些方面还可以再细化:
-
能否加入一些适合学生群体的会员积分制度?
-
如何利用社交媒体吸引年轻客群?
-
考虑到学生群体的作息特点,营业时间是否需要调整?
这个过程就像是在进行一场头脑风暴,每一轮对话都在帮助方案变得更加完善。关键是要:
1. 保持耐心,不期待一步到位
2. 给出明确的优化方向
3. 循序渐进,一个方面一个方面地改进
4. 及时总结和归纳,确保方向正确
4) 巧用不同 AI
每个 AI 就像是一个性格迥异的助手,了解他们的特长,才能让他们在最合适的岗位上发光发热。
比如说,DeepSeek R1 就像是一个思维缜密的战略顾问。给它一个任务,它会从各个角度深入思考,不仅完成你要求的内容,还会主动发现和补充你可能忽略的细节。特别是在做方案规划时,它总能给出令人惊喜的完整思路。
但是,当涉及到文学创作时,DeepSeek 就像是一个过分热情的作家,特别喜欢堆砌华丽的修饰语,有时反而影响了文章的整体效果。这时候,性格相对克制的 Claude 就能派上用场,它的文字更加简洁优雅,更适合处理需要文学性的任务。
知道谁更适合做什么,才能让团队发挥最大效能。同样,在使用 AI 时也是一样,根据任务性质选择最合适的“助手”,往往能事半功倍。
| 名称 | 用途 | 特点 |
| ChatGPT | 文案撰写,思路整理,知识答疑,情感陪伴 | 文字略显生硬,几乎没有短板,但长板也不突出 |
| Claude | 长文撰写,代码生成,思路整理 | 生成中文内容最优质的 AI,几乎没有 AI 味 |
| DeepSeek | 长文撰写,代码生成,数学运算,思路整理 | 非常适合思路整理和方案,中文语言优美,擅长诗词,但 AI 幻觉略大 |
| 豆包 AI | 多模态分析,日常辅助办公,情感陪伴 | 集成功能齐全,适合日常工作使用,作为情感陪伴也非常不错 |
| Recraft | 图片生成 | 专业的AI图片生成工具,出图质量高 |
| Midjourney | 图片生成 | 画质质量高,可玩性强 |
| Whisk | 图片生成 | 谷歌出品的图片工具,可以根据人物和场景生成不同图片,图片质感好 |
| 可灵 AI | 图片、视频生成 | 目前最先进的视频生成工具之一,视频生成质量高 |
| 海螺 AI | 语音、视频生成 | 生成语音质量高,速度快,还免费 |
如何学习大模型 AI ?
由于新岗位的生产效率,要优于被取代岗位的生产效率,所以实际上整个社会的生产效率是提升的。
但是具体到个人,只能说是:
“最先掌握AI的人,将会比较晚掌握AI的人有竞争优势”。
这句话,放在计算机、互联网、移动互联网的开局时期,都是一样的道理。
我在一线互联网企业工作十余年里,指导过不少同行后辈。帮助很多人得到了学习和成长。
我意识到有很多经验和知识值得分享给大家,也可以通过我们的能力和经验解答大家在人工智能学习中的很多困惑,所以在工作繁忙的情况下还是坚持各种整理和分享。但苦于知识传播途径有限,很多互联网行业朋友无法获得正确的资料得到学习提升,故此将并将重要的AI大模型资料包括AI大模型入门学习思维导图、精品AI大模型学习书籍手册、视频教程、实战学习等录播视频免费分享出来。

第一阶段(10天):初阶应用
该阶段让大家对大模型 AI有一个最前沿的认识,对大模型 AI 的理解超过 95% 的人,可以在相关讨论时发表高级、不跟风、又接地气的见解,别人只会和 AI 聊天,而你能调教 AI,并能用代码将大模型和业务衔接。
- 大模型 AI 能干什么?
- 大模型是怎样获得「智能」的?
- 用好 AI 的核心心法
- 大模型应用业务架构
- 大模型应用技术架构
- 代码示例:向 GPT-3.5 灌入新知识
- 提示工程的意义和核心思想
- Prompt 典型构成
- 指令调优方法论
- 思维链和思维树
- Prompt 攻击和防范
- …
第二阶段(30天):高阶应用
该阶段我们正式进入大模型 AI 进阶实战学习,学会构造私有知识库,扩展 AI 的能力。快速开发一个完整的基于 agent 对话机器人。掌握功能最强的大模型开发框架,抓住最新的技术进展,适合 Python 和 JavaScript 程序员。
- 为什么要做 RAG
- 搭建一个简单的 ChatPDF
- 检索的基础概念
- 什么是向量表示(Embeddings)
- 向量数据库与向量检索
- 基于向量检索的 RAG
- 搭建 RAG 系统的扩展知识
- 混合检索与 RAG-Fusion 简介
- 向量模型本地部署
- …
第三阶段(30天):模型训练
恭喜你,如果学到这里,你基本可以找到一份大模型 AI相关的工作,自己也能训练 GPT 了!通过微调,训练自己的垂直大模型,能独立训练开源多模态大模型,掌握更多技术方案。
到此为止,大概2个月的时间。你已经成为了一名“AI小子”。那么你还想往下探索吗?
- 为什么要做 RAG
- 什么是模型
- 什么是模型训练
- 求解器 & 损失函数简介
- 小实验2:手写一个简单的神经网络并训练它
- 什么是训练/预训练/微调/轻量化微调
- Transformer结构简介
- 轻量化微调
- 实验数据集的构建
- …
第四阶段(20天):商业闭环
对全球大模型从性能、吞吐量、成本等方面有一定的认知,可以在云端和本地等多种环境下部署大模型,找到适合自己的项目/创业方向,做一名被 AI 武装的产品经理。
- 硬件选型
- 带你了解全球大模型
- 使用国产大模型服务
- 搭建 OpenAI 代理
- 热身:基于阿里云 PAI 部署 Stable Diffusion
- 在本地计算机运行大模型
- 大模型的私有化部署
- 基于 vLLM 部署大模型
- 案例:如何优雅地在阿里云私有部署开源大模型
- 部署一套开源 LLM 项目
- 内容安全
- 互联网信息服务算法备案
- …
学习是一个过程,只要学习就会有挑战。天道酬勤,你越努力,就会成为越优秀的自己。
如果你能在15天内完成所有的任务,那你堪称天才。然而,如果你能完成 60-70% 的内容,你就已经开始具备成为一名大模型 AI 的正确特征了。
这份完整版的大模型 AI 学习资料已经上传CSDN,朋友们如果需要可以微信扫描下方CSDN官方认证二维码免费领取【保证100%免费】

更多推荐



所有评论(0)