Agent 2.0时代来临:深度解读四大核心,浅层Agent是否真的过时?
本文解析了从Agent 1.0到2.0的范式迁移,深度智能以规划、委派、持久记忆和人类在环为四大支柱,支持长周期复杂任务。LangChain的Deep Agents基于LangGraph提供有状态编排、检查点、HITL中断、子代理与文件系统等能力,适用于研究、异步编码等场景,但需权衡成本与复杂性。
本文整理 Agents 2.0 的核心思想,并结合 LangChain 的 Deep Agents 最新能力与生态动态,帮助理解从“浅层循环”到“深度智能”的范式迁移。
- 浅层 Agent 以“LLM+工具循环”为核心,状态短暂、上下文易溢出、复杂任务易偏航。
- 深度 Agent 以“规划、委派、持久记忆、人类在环(Human-in-the-loop, HITL)”为四大支柱,支持长周期复杂任务与可恢复执行。
- LangChain 的 Deep Agents 基于 LangGraph 提供有状态编排、检查点、HITL 中断、子代理(Subagents)与文件系统/Store 等能力;DeepAgents 开源 harness 提供规划工具与可插拔后端。
- 适用场景:研究、异步编码、跨会话协作与长程任务;需权衡子代理与记忆调用带来的成本。
一、从 Shallow Loops 到 Deep Agents
浅层 Agent(Agent 1.0)通常是“LLM + 工具循环”:接收提示→调用工具→生成响应→循环直到结束。其状态完全依赖上下文窗口,因而在以下情境下表现脆弱:
- 上下文溢出:工具输出充斥对话历史,挤压指令与目标,导致遗忘与漂移。
- 目标丢失:中间步骤噪声过多,偏离原始任务意图。
- 无恢复机制:陷入错误路径后缺乏停—退—改的系统化能力。
- 任务规模受限:适合 5–15 步的事务性任务,不适合 500 步的长周期任务。
二、 Deep Agents:核心理念与支柱
深度 Agent(Agent 2.0)将“规划”与“执行”解耦,管理上下文窗之外的持久记忆/状态,并通过专长子代理完成复杂任务的分工协作。

Agents 2.0 Overview
它的工程架构可以抽象为“四大支柱”:
支柱一:明确规划(Explicit Planning)
浅层 Agent 通过思维链隐式计划;深度 Agent 使用“规划工具”显式维护计划(如 To-Do 列表),并作为执行的锚点。
每一步之间,代理都会审查并更新计划(pending / in_progress / completed / notes);失败后不是盲目重试,而是调整计划以吸收失败并保持聚焦。
支柱二:层级委派(Hierarchical Delegation / Subagents)
深度 Agent 采用 Orchestrator → Sub-Agent 模式:编排器分派任务到具有清洁上下文的子代理(Researcher / Coder / Writer 等),每个子代理独立运行工具循环并返回综合结果。
该模式避免“一个提示做所有事”的上下文污染,提升稳定性与扩展性。
支柱三:持久记忆(Persistent Memory)
通过文件系统/向量库/Store 等外部状态作为“单一事实源”,沉淀中间产物并实现跨会话记忆与检索,范式从“记住一切”转向“知道信息在哪儿”。
支柱四:极致上下文工程(Extreme Context Engineering)
深度 Agent 依赖高细度的操作规程与上下文治理:何时停下来先规划、何时生成子代理、工具使用规范、文件命名与目录结构标准、人类在环的协作格式等。
(以上规范是让“LLM 工具循环”升级为“可工程化系统”的关键。)
典型流程(文字时序说明)
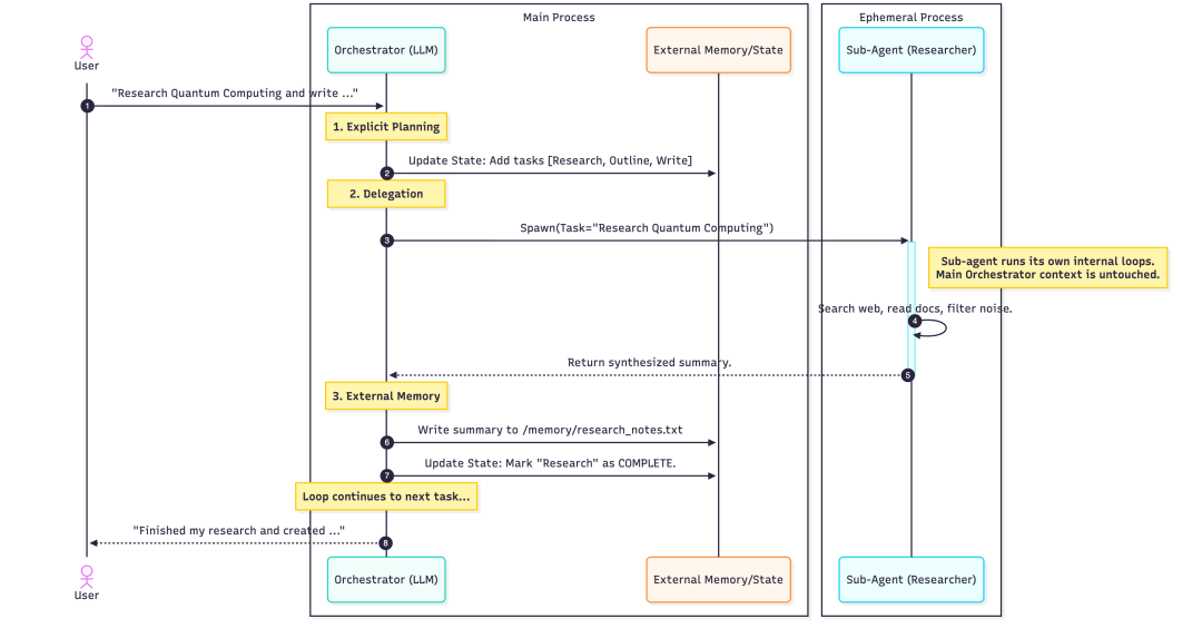
示例:复杂研究请求→规划→子代理工具循环→中间产物沉淀→综合与交付→可恢复与反思。 该流程对应四大支柱:显式规划引导编排,编排器将任务委派给子代理;中间产物沉淀于持久记忆;关键节点通过人类在环进行审批与纠偏。 下图为“研究量子计算并为文件写摘要”的序列示意。

Agents 2.0 Sequence
三、LangChain 的 Deep Agents
基于 LangGraph 的深度 Agent 提供“有状态编排 + 持久化 + HITL 中断 + 子代理 + 文件系统/Store”的组合能力(参考:LangChain 博客与 DeepAgents 项目)。核心要点:
- 有状态编排与持久化:检查点(checkpoint)可恢复执行,跨会话记忆与状态管理,流式可观测中间步骤。
- 文件系统/后端:通过
ls/read_file/write_file/edit_file/glob/grep等工具暴露可插拔的文件系统表面,支持虚拟文件系统与路径路由。 - 子代理(Subagents):以参数配置自定义子代理,隔离上下文、提供专用指令,提升稳定性与专长执行。
- 人类在环(HITL):基于 LangGraph 的 interrupt 中断机制,对敏感工具操作进行审批(允许 approve/edit/reject)。
- 长期记忆(Long-term memory):通过 CompositeBackend/Store 等实现混合存储,部分文件跨线程持久,部分短暂;配合检索与记忆抽取(如 LangMem)。
- 中间件架构(Middleware):规划工具、文件系统、子代理等以模块化中间件组合;
何时采用 Deep Agents(场景与取舍)
- 长周期、多步骤、多角色任务:研究、异步编码、跨会话协作、自动化运营。
- 需要持久化与可恢复:断点续跑、失败重试、跨线程记忆与检索。
- 团队协作与治理:人类在环审批、质量控制、防偏航与可观测性。
- 成本与复杂性权衡:子代理与记忆调用提升稳定性,但会增加令牌与工程复杂度;建议先以小任务试点评估。
深度 Agent 的价值在于把“LLM 工具循环”升级为“可工程化的长期系统”:以规划—委派—持久记忆—人类在环为核心支柱,借助 LangGraph 的有状态编排与 DeepAgents 的中间件能力,支撑小时到天级的复杂任务,并提供可恢复与可观测。
四、如何学习AI大模型?
如果你对AI大模型入门感兴趣,那么你需要的话可以点击这里大模型重磅福利:入门进阶全套104G学习资源包免费分享!
这份完整版的大模型 AI 学习和面试资料已经上传CSDN,朋友们如果需要可以微信扫描下方CSDN官方认证二维码免费领取【保证100%免费】

这是一份大模型从零基础到进阶的学习路线大纲全览,小伙伴们记得点个收藏!

第一阶段: 从大模型系统设计入手,讲解大模型的主要方法;
第二阶段: 在通过大模型提示词工程从Prompts角度入手更好发挥模型的作用;
第三阶段: 大模型平台应用开发借助阿里云PAI平台构建电商领域虚拟试衣系统;
第四阶段: 大模型知识库应用开发以LangChain框架为例,构建物流行业咨询智能问答系统;
第五阶段: 大模型微调开发借助以大健康、新零售、新媒体领域构建适合当前领域大模型;
第六阶段: 以SD多模态大模型为主,搭建了文生图小程序案例;
第七阶段: 以大模型平台应用与开发为主,通过星火大模型,文心大模型等成熟大模型构建大模型行业应用。
100套AI大模型商业化落地方案

大模型全套视频教程

200本大模型PDF书籍

👉学会后的收获:👈
• 基于大模型全栈工程实现(前端、后端、产品经理、设计、数据分析等),通过这门课可获得不同能力;
• 能够利用大模型解决相关实际项目需求: 大数据时代,越来越多的企业和机构需要处理海量数据,利用大模型技术可以更好地处理这些数据,提高数据分析和决策的准确性。因此,掌握大模型应用开发技能,可以让程序员更好地应对实际项目需求;
• 基于大模型和企业数据AI应用开发,实现大模型理论、掌握GPU算力、硬件、LangChain开发框架和项目实战技能, 学会Fine-tuning垂直训练大模型(数据准备、数据蒸馏、大模型部署)一站式掌握;
• 能够完成时下热门大模型垂直领域模型训练能力,提高程序员的编码能力: 大模型应用开发需要掌握机器学习算法、深度学习框架等技术,这些技术的掌握可以提高程序员的编码能力和分析能力,让程序员更加熟练地编写高质量的代码。
LLM面试题合集

大模型产品经理资源合集

大模型项目实战合集

👉获取方式:
😝有需要的小伙伴,可以保存图片到wx扫描二v码免费领取【保证100%免费】🆓

更多推荐


所有评论(0)