复古C语言选择排序代码的修复与解析———以45.select_sort为例
本文记录了通过分析调试一段选择排序代码来提升编程能力的实践过程。作者首先解决了代码中的三个编译错误:添加stdlib.h头文件、删除非标准函数clrscr()、将void main()改为标准形式int main()。在理解代码逻辑后,作者使用VSCode配置开发环境,并通过Git进行版本管理,解决了分支冲突、认证失败等问题。通过这次实践,作者不仅深入掌握了选择排序算法原理和循环结构应用,还学会了
摘要
为完成课程任务提升自身的代码理解能力以及自学编程能力,同时更深刻地理解循环算法以及排序原理,我选择了这段选择排序代码作为我的课程报告主题;从编译后发现的各种错误,到利用AI工具理解代码、调试代码、运行代码、优化代码,再到最后完成技术报告,我从中学习到了很多C语言代码知识;我深刻理解了循环算法的应用,包括内层循环和外层循环的相互配合,以及输出输入与循环的正确配合,同时我也学习到了选择排序的相关原理,最重要的是我明白了如何自主地去学习、理解、调试、一段陌生的代码。
- 选题与准备
- 1选题
选择45号代码是因为我在预览过程中发现这段代码以循环为主体,并且其中的选择排序我也很感兴趣,希望通过理解学习其实现过程,加深对数组操作和算法逻辑的理解,同时该代码呈现出典型的C语言特征。
- 2环境准备
操作系统:Windows 11
编译器:Dev-C++ 以及后续使用的VSCode和gcc版本
辅助工具:Deepseek
- 编译调试过程
2.1初始编译与错误分析
编译错误如下图:

错误1:使用了 exit() 函数但没有包含对应的头文件(即#include<stdlib.h>);
错误2:clrscr()是不标准函数,clrscr() 是一个清除屏幕的函数,不属于C语言标准库,特定于古老的编译器,依赖特定的头文件;
错误3:主函数void main() 是一个常见但不符合C语言标准的写法,C语言标准明确要 求 main 返回 int,void main() 主要来自1980年代以及嵌入式系统(程序永不退出);
*简化4:主函数结束部分我采用 return 0; 代替puts("\n Press any key to quit...");
getch();
是为简化程序,让程序能自然结束,不用用户再次按键才能结束。
2.2错误修正
修正1:在预处理部分添加头文件(#include<stdlib.h)以解决exit()函数的声明问题;
修正2:直接删去clrscr()函数,即直接开始程序逻辑不清屏;
修正3:把void main()改为int main(),将过时函数替换。
2.3反复调试

3. 代码理解与重命名
3.1运行测试
运行结果如下图:

程序功能:将一串数组进行从小到大的排序,具体而言:先识别数组的数字个数并进行判断;然后进入外层排序循环,以及内层循环比较大小并进行数字交换;最后输出排序后的数组。
3.2代码解析
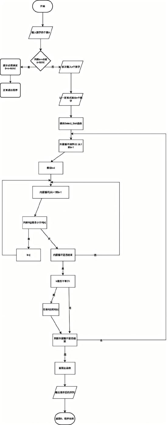
流程图如下:

代码逻辑:首先输入数字个数n(n必须满足0<n<MAX),扫描n并判断n是否满足条件:否,则正常退出程序;是,则继续执行程序。然后继续依次输入n个数字,接着调用Select_Sort函数,执行外层排序循环,排序n-1次,执行内层循环,比较大小并判断是否要进行交换。最后,返回主函数,结束程序。
3.3重命名
根据功能将原文件重命名为“45-select_sort.c”。
4.使用VSCode管理项目
4.1VSCode环境配置
浏览器搜索VSCode,点击官网并安装,在系统中配置C/C++插件,配置编译器路径即Dev- Cpp。
4.2在VSCode中编译运行
展示如下图:

5.代码版本管理
5.1Gitee仓库创建
仓库创建过程较简单,如下图:

5.2VSCode中集成Git
该过程遇到了很多问题,利用AI工具解决了大部分问题,自己尝试分析理解解决了部分问 题:
Q1:在Dev-Cpp安装目录中初始化Git,导致检测到大量系统文件
解决:使用 git pull origin master --allow-unrelated-histories 先拉取远程内容
Q2:尝试使用 main 分支,但远程是 master 分支
解决:确认并使用正确的分支名 master
Q3: Gitee密码认证失败,实则输错了密码
解决:重置密码

Q4:代码文件在 D:/45-选择排序.c/45-select-sort,但Git仓库在 D:/Dev-Cpp/select-sort-c-language
解决如下图:

最终成果如下图:


6.总结
在完成本次课程报告的过程中,我收获了很多:深刻学习了循环结构,外层循环和内层循环的相互配合以实现选择排序的原理,理解了for循环算法语句;如何在代码中实现排序交换:必须先引入一个临时变量用于存储;新的输出方式puts可以实现自动换行;循环输入和输出如何实现,将一个一次性任务变成重复性任务;永不退出的古老主函数表达void main;现今简单的退出程序的方式return 0。 这是我第一次系统性地使用Git和Gitee。从最初的陌生到最终成功将代码推送至远程仓库,我深刻理解了版本控制绝不仅仅是“备份代码”。在配置和上传过程中,我们遇到了仓库关联冲突、认证失败、文件路径错误等一系列问题。解决这些问题的过程,让我认识到规范的流程(如先pull再push)和工具(如git status检查状态)的重要性。
在修复古老代码的过程中,我了解到了古老编码语言与现今的不同之处:不标准函数clrscr()不适用与现今的C语言环境;主函数void main与现今的int main之间的区别;古老代码退出程序的方式与现今的return 0;的差异;exit()函数的声明必须要添加头文件#include<stdlib.h>。尽管代码的实现方式可能“古老”,但选择排序算法本身的核心思想——每次从未排序部分中选取极值放到已排序序列的末尾——是清晰且永恒的。
本次课程报告我重新认识了C语言,它不是枯燥繁琐的而是严谨有序的,这次任务让我收获了很多知识的同时也唤起了我的兴趣以及对C语言的全新认知.有人认为C语言已经过时,但本次任务证明,无论是算法实现还是与现代开发工具链(如Git、VSCode)的结合,C语言依然充满活力。强大的基础,使其能无缝融入现代软件开发流程。
本次任务让我不仅巩固了选择排序算法,更让我亲身体验了代码调试、版本控制和项目管理的完整流程。我从一个只关心代码逻辑的实现者,开始向一个关注代码质量、历史维护性和团队协作的工程实践者转变。这段经历为我未来的学习和职业发展打下了坚实而宝贵的基础。
附录:
Gitee仓库链接:
https://gitee.com/zhouchang071118/select-sort-c-language
参考CSDN文章链接:
https://blog.csdn.net/weixin_52811588/article/details/126486829?fromshare=blogdetail&sharetype=blogdetail&sharerId=126486829&sharerefer=PC&sharesource=2501_94063307&sharefrom=from_link
更多推荐



所有评论(0)