【2025秋季求职必看】大模型入门全攻略:六大部分揭秘,助你轻松斩获高薪算法岗!
本文为算法求职者提供系统大模型入门手册,包含深度学习基础、NLP知识、LLM核心、推理技术、应用开发和前沿研究六大模块,每个部分标注学习难度。手册从Transformer架构到Langchain应用,全面覆盖大模型学习路径,帮助读者掌握高薪大模型岗位所需技能,适合初学者多次研读理解。
今年秋招,大模型相关的岗位开出的薪资都是比较高的,而且现在大模型尚未成熟落地,有很多机会
如果你想要从事算法相关的工作,大模型算法及应用无疑是一个比较好的选择
很多同学学习大模型的过程中,可能会比较迷茫,这是因为缺乏清晰的学习路线
这一期主要是给大家分享一个系统的大模型入门手册,内容不多但都是精华
大模型入门手册的具体内容如下:主要分为六个部分

下面具体来介绍一下每个部分的内容:
第一章:深度学习基础知识 (难度**)
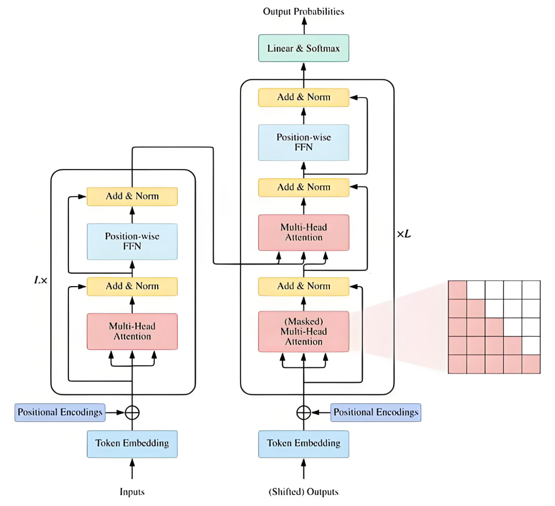
Transformer是现在大模型的底层框架,现在各种大模型主要还是基于Transformer架构做一些改动,除了Transformer,还需要学习一些神经网络的基础内容,比如BN和LN,优化器的对比等,这一部分比之前学习的深度学习入门内容还是难一点的

第二章:自然语言处理基础知识 (难度***)
NLP的基础知识对于学习LLM也是必要的,比如了解分词器,还有现在经典的NLP模型,比如Bert模型,Bert模型的提出,让大家看到大模型可以采用预训练和微调这样一个训练范式,最后是自然语言处理任务的评估指标困惑度

第三章:大语言模型基础知识 (难度****)
这部分的内容包括大模型训练框架,比如Megatron-LM, DeepSpeed, 高效参数微调的方法,当前主流的开源大模型,RLHF流程的介绍,COT和TOT的介绍,监督微调的训练,最后是混合专家模型MOE

第四章:大语言模型推理 (难度***)
上一章训练好模型之后,大模型输出结果就是推理的过程。介绍huggingface推理参数,推理过程中KVCache,还有LLM推理需要的成本代价,推理的速度和代价是影响实际应用的两个主要因素

第五章:大语言模型应用(难度***)
不同大模型的数据格式,API接口等都不一样,可以通过Langchain来统一管理这些,支持大模型的统一化调用,支持便捷的prompt模版设置,还有智能体的高阶应用,建议结合相关视频教程来学习langchain

第六章:大语言模型前沿(难度***)
这一部分主要是介绍LLM相关的博客,大模型现在发展太快了,可以通过博客等方式主动学习,以及关注前沿的顶会论文,这部分内容比较少,可以后期自己补充总结

上面的内容还是比较难的,第一次学习的同学可以多看几次,一定会有不同的认识和理解,对于困难的东西,多看几次多听几次多做几次,基本上都能有一个提升
最后
我在一线科技企业深耕十二载,见证过太多因技术卡位而跃迁的案例。那些率先拥抱 AI 的同事,早已在效率与薪资上形成代际优势,我意识到有很多经验和知识值得分享给大家,也可以通过我们的能力和经验解答大家在大模型的学习中的很多困惑。
我整理出这套 AI 大模型突围资料包:
- ✅AI大模型学习路线图
- ✅Agent行业报告
- ✅100集大模型视频教程
- ✅大模型书籍PDF
- ✅DeepSeek教程
- ✅AI产品经理入门资料
完整的大模型学习和面试资料已经上传带到CSDN的官方了,有需要的朋友可以扫描下方二维码免费领取【保证100%免费】👇👇

为什么说现在普通人就业/升职加薪的首选是AI大模型?
人工智能技术的爆发式增长,正以不可逆转之势重塑就业市场版图。从DeepSeek等国产大模型引发的科技圈热议,到全国两会关于AI产业发展的政策聚焦,再到招聘会上排起的长队,AI的热度已从技术领域渗透到就业市场的每一个角落。

智联招聘的最新数据给出了最直观的印证:2025年2月,AI领域求职人数同比增幅突破200% ,远超其他行业平均水平;整个人工智能行业的求职增速达到33.4%,位居各行业榜首,其中人工智能工程师岗位的求职热度更是飙升69.6%。
AI产业的快速扩张,也让人才供需矛盾愈发突出。麦肯锡报告明确预测,到2030年中国AI专业人才需求将达600万人,人才缺口可能高达400万人,这一缺口不仅存在于核心技术领域,更蔓延至产业应用的各个环节。


资料包有什么?
①从入门到精通的全套视频教程
包含提示词工程、RAG、Agent等技术点
② AI大模型学习路线图(还有视频解说)
全过程AI大模型学习路线

③学习电子书籍和技术文档
市面上的大模型书籍确实太多了,这些是我精选出来的

④各大厂大模型面试题目详解

⑤ 这些资料真的有用吗?
这份资料由我和鲁为民博士共同整理,鲁为民博士先后获得了北京清华大学学士和美国加州理工学院博士学位,在包括IEEE Transactions等学术期刊和诸多国际会议上发表了超过50篇学术论文、取得了多项美国和中国发明专利,同时还斩获了吴文俊人工智能科学技术奖。目前我正在和鲁博士共同进行人工智能的研究。
所有的视频教程由智泊AI老师录制,且资料与智泊AI共享,相互补充。这份学习大礼包应该算是现在最全面的大模型学习资料了。
资料内容涵盖了从入门到进阶的各类视频教程和实战项目,无论你是小白还是有些技术基础的,这份资料都绝对能帮助你提升薪资待遇,转行大模型岗位。


智泊AI始终秉持着“让每个人平等享受到优质教育资源”的育人理念,通过动态追踪大模型开发、数据标注伦理等前沿技术趋势,构建起"前沿课程+智能实训+精准就业"的高效培养体系。
课堂上不光教理论,还带着学员做了十多个真实项目。学员要亲自上手搞数据清洗、模型调优这些硬核操作,把课本知识变成真本事!


如果说你是以下人群中的其中一类,都可以来智泊AI学习人工智能,找到高薪工作,一次小小的“投资”换来的是终身受益!
应届毕业生:无工作经验但想要系统学习AI大模型技术,期待通过实战项目掌握核心技术。
零基础转型:非技术背景但关注AI应用场景,计划通过低代码工具实现“AI+行业”跨界。
业务赋能 突破瓶颈:传统开发者(Java/前端等)学习Transformer架构与LangChain框架,向AI全栈工程师转型。
👉获取方式:
😝有需要的小伙伴,可以保存图片到wx扫描二v码免费领取【保证100%免费】🆓**

更多推荐


所有评论(0)