5000 + 账号、3800 万 + 声量!AI 社媒矩阵让科技品牌实现规模化增长破局
在社区与短视频平台成为核心消费入口的当下,品牌竞争的焦点已从 “单点创意爆发” 转向 “规模化内容深耕”。如何在抖音、小红书等多平台的海量账号中,实现创意的稳定输出、合规的严格把控与效果的持续放大,成为众多品牌面临的核心挑战。某全球科技品牌与特赞 Tezign 的合作,通过搭建 “AI 社媒矩阵” 系统,在抖音、小红书两大阵地实现了从 “样板间内容” 到 “规模化增长” 的跨越,为行业提供了可复制
AI 驱动社媒矩阵:科技品牌的规模化增长新范式
在社区与短视频平台成为核心消费入口的当下,品牌竞争的焦点已从 “单点创意爆发” 转向 “规模化内容深耕”。如何在抖音、小红书等多平台的海量账号中,实现创意的稳定输出、合规的严格把控与效果的持续放大,成为众多品牌面临的核心挑战。某全球科技品牌与特赞 Tezign 的合作,通过搭建 “AI 社媒矩阵” 系统,在抖音、小红书两大阵地实现了从 “样板间内容” 到 “规模化增长” 的跨越,为行业提供了可复制的实践范本。
品牌核心痛点:规模化路上的三重阻碍
该科技品牌作为行业标杆,不仅面临着高频次的内容需求 —— 新品发布、节日营销、跨界联名等活动密集推出,还需满足全球市场的多语种、多场景传播需求,同时对品牌调性的统一性与合规性有着极高要求。具体来看,三大核心痛点制约着其社媒增长:
- 产能供给不足:单次活动的高质量内容难以覆盖全球 500 + 海外账号、5000 + 养成账号的多维度发布需求,人工创作效率无法匹配规模化扩张速度;
- 协作成本高昂:创意策划、合规审核、内容发布、数据复盘四个关键环节分散在不同部门与代理机构,信息传递存在断层,导致流程滞后、决策低效;
- 风险管控复杂:在大规模投放过程中,需同时适配不同平台的规则规范,平衡传播效果与合规要求,避免因内容违规、调性偏差引发的账号降权或品牌声誉风险。
面对这些挑战,品牌需要的并非临时的 “投放技巧”,而是一套能够放大内容产能、保障合规安全、支撑长期稳定增长的系统化方法论。
解决方案:四大核心模块构建 AI 社媒矩阵
特赞基于 “人设建模 — 内容生成 — 分发调度 — 数据回流” 的全流程逻辑,为品牌搭建了覆盖抖音、小红书双平台的 AI 社媒矩阵系统,整合 AIGC 创作、账号养成、任务派发与数据监测四大核心功能,实现自动化协同与规模化增长。
1. AI 人设建模:让内容精准匹配用户需求
内容的核心是与人的连接,而精准的人设定位是连接的基础。特赞依托 atypica.AI 的社媒行为数据与语义分析能力,深度拆解目标用户群体,构建了多类代表性用户画像 —— 涵盖数码爱好者、都市白领、学生族、旅行达人、宠物主人等多元身份。

针对每一类人设,系统都制定了专属的内容策略:匹配对应的语言调性、话题池与表现形式,形成 “人设 × 话题” 的精准映射。例如,面向都市白领的内容侧重高效、便捷的产品体验,面向学生族的内容则强化性价比与社交属性,面向旅行达人的内容突出便携性与场景适配性。这种精准匹配不仅让内容实现了高命中率的本地化表达,更摆脱了传统 AI 内容的 “机械感”,赋予内容真实的 “活人感”,大幅降低盲投风险与用户抵触情绪。
在抖音海外矩阵中,基于不同地区的文化特征与人设需求,差异化内容策略成效显著:英国市场采用 “痛点场景化” 表达,直击用户使用困扰;意大利市场通过 “悬念钩子 + 高价值关键词” 吸引注意力;墨西哥市场则以 “品牌情感升华” 引发共鸣,各类内容均获得当地用户的积极反馈。小红书矩阵中,人设化内容同样表现突出,“日常解压”“爱记账” 等真实人设标签,让产品推广自然融入生活场景,避免硬广感。
2. AIGC + 人工复核:产能与质量的双重保障
为解决产能不足的核心痛点,特赞采用 “AI 生成 + 人工复核” 的混合生产流程,在效率与质量之间找到完美平衡。

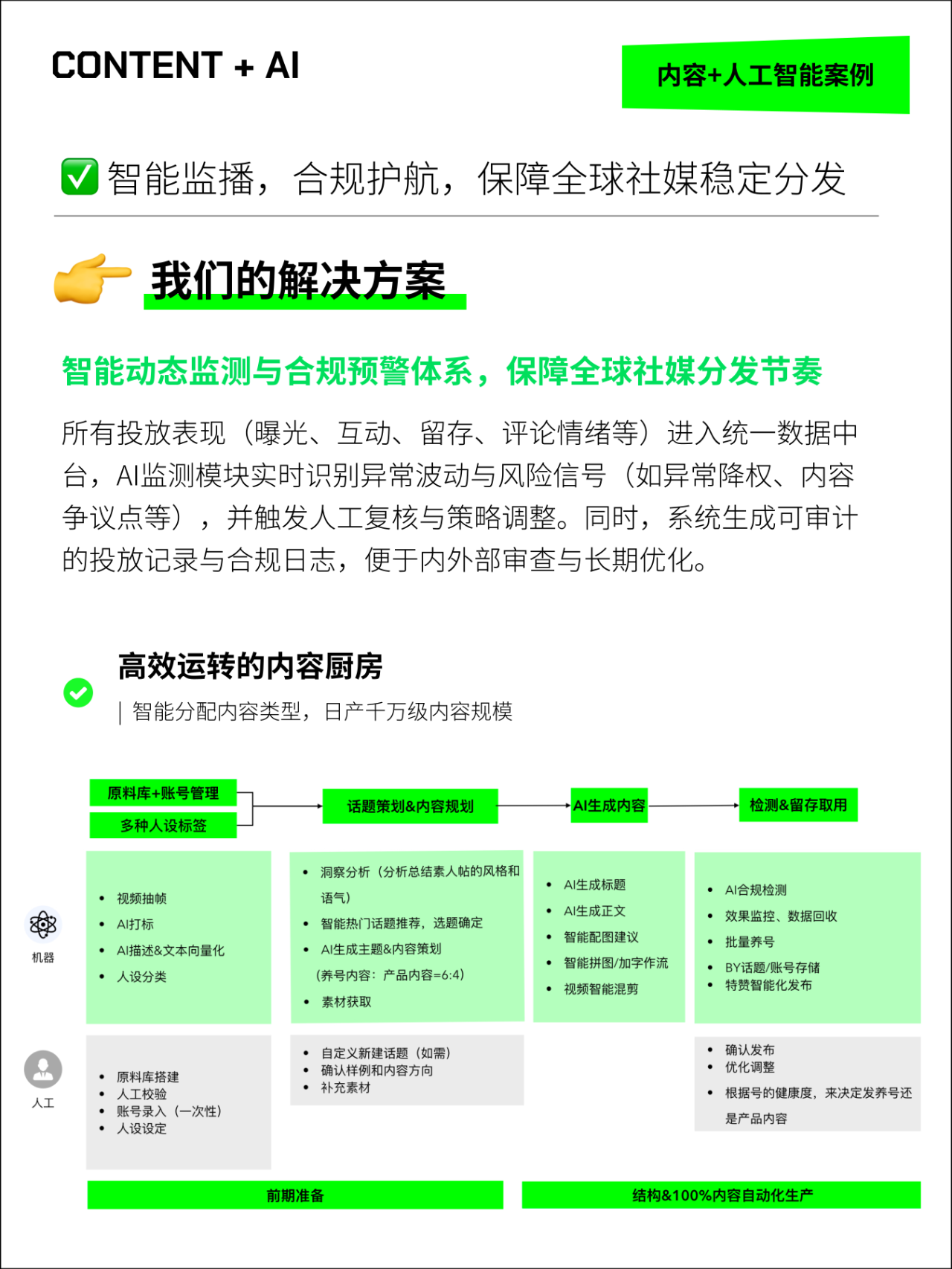
AI 环节承担着高效量产的核心角色:基于品牌搭建的原料库 —— 包含 600 + 产品外观素材、300 + 使用场景素材、300 + 养号内容,系统可自动提取产品亮点、拆解爆款视频元素,批量生成多版本脚本、标题、文案与视觉参考,甚至支持多语言翻译与本地化适配。以视频生产为例,仅需 8 个基础脚本,就能通过 AI 批量切片、智能混剪、匹配 BGM、生成 VO 等功能,实现 2.5W + 条内容的自动化生产,彻底突破人工创作的产能瓶颈。
人工环节则聚焦于质量把控:专业团队负责对 AI 生成的内容进行审美把关、合规审查与创意加工,确保每一条内容都符合品牌调性,同时满足平台准入标准与全球合规要求。这种 “AI 提效 + 人工提质” 的模式,在实现内容产能翻倍的同时,牢牢守住了品牌的核心价值与合规底线。
3. 分批放量策略:数据驱动的精细化分发
规模化投放并非 “一蹴而就”,而是基于数据反馈的持续优化过程。特赞为品牌设计了 “小步验证、逐步放量” 的投放节奏,最大化降低风险、提升效果:

- 前期小规模验证:选取部分账号作为样本,测试不同内容形式、发布时间、话题标签的用户反应,建立基础数据基线;
- 中期数据筛选:通过统一数据中台收集曝光、互动、留存等核心指标,筛选出表现优异的内容类型与投放策略;
- 后期择优放量:按照既定评估标准,将优质内容有序扩大覆盖范围,同时重视内容多样性与平台规则友好度,避免账号权重波动。
这种数据驱动的分发模式,让品牌在抖音、小红书平台的投放效率大幅提升:抖音海外 500 + 绑定账号发布内容 2.6 万 + 条,总播放量突破 1200 万 +;小红书 5000 + 养成账号发布内容 9.1 万 + 条,带来品牌总声量 3800 万 +,其中养号内容单条最高播放量达 817 万 +,产品内容最高播放量超 10 万 +。
4. 智能监测体系:合规与优化的实时护航
全球多平台、多账号的规模化运营,离不开实时的风险管控与动态优化。特赞搭建的智能动态监测与合规预警体系,为品牌社媒分发提供了全周期保障:
- 实时风险识别:AI 监测模块持续追踪所有投放内容的表现数据,包括曝光量、互动率、留存率、评论情绪等,一旦发现异常波动(如账号降权、内容争议、负面评论集中爆发),立即触发人工复核;
- 合规流程固化:系统将合规规则嵌入内容生成、发布全流程,从关键词审核、画面合规检查到品牌调性校验,形成可审计的投放记录与合规日志,满足内外部审查需求;
- 动态策略调整:基于实时数据回流,对内容类型、发布节奏、账号分配进行小时级优化,例如根据账号健康度智能分配养号内容与产品内容的比例(养号内容:产品内容 = 6:4),确保账号长期稳定运营。
项目核心成果:从效率到效果的全面升级
通过 AI 社媒矩阵系统的落地,该科技品牌在社媒运营的多个维度实现了质的飞跃,不仅达成了规模化增长目标,更构建了可持续的竞争优势:
- 人设更真实:摆脱传统 AI 内容的 “机械感”,通过精准的人设建模与语境化表达,让内容充满 “活人感”,拉近与用户的距离;
- 产能大提升:内容生产效率大幅提升,实现批量高效产出,轻松支撑 5000 + 账号的养号需求与高频次的产品推广活动;
- 运营更精细:强化多平台、多账号的矩阵协同效应,品牌影响力辐射圈持续扩大,形成 “养号引流 — 产品转化 — 口碑沉淀” 的良性循环;
- 数据更优异:账号存活 / 活跃率从初始的 68% 提升至 95%,增长 27 个百分点;内容限流率从 11% 降至 3.4%,降幅达 70%;单条平均播放量提升 1.8 倍,内容互动率提升 2.3 倍,实现规模化与高质量的双重突破。
行业启示:AI 社媒矩阵的三大核心原则
该科技品牌的成功实践,为行业揭示了 AI 时代社媒规模化运营的核心逻辑,印证了三大关键原则的重要性:
- 矩阵化不是 “堆量”,而是 “体系化”:真正可持续的矩阵运营,依赖于流程标准化、内容模块化、数据一体化的系统支撑,而非单纯增加账号数量或投放频次;
- AIGC 要与合规工程并行设计:将合规规则嵌入 AIGC 的生成、复核全环节,才能在提升效率的同时,守住品牌安全底线,实现长期稳定增长;
- 数据复盘要转向动态指导:从 “投放后汇报” 升级为 “投放中迭代”,通过实时数据回流实现策略的快速调整,让内容优化更及时、更精准。
在社媒生态日益复杂的今天,品牌的核心竞争力已从单条爆款的创意能力,转向合规、可复制、有学习能力的内容增长系统。特赞与该科技品牌的合作,用 AI 技术将创意放大为规模化增长动力,成功实现了从 “发得出去” 到 “发得更好、发得更久” 的能力升级,为更多品牌的社媒矩阵运营提供了可借鉴的实践路径。
要不要我帮你整理一份AI 社媒矩阵搭建 SOP 框架,涵盖人设建模、内容生产、分发调度、合规监测四大模块的核心步骤与工具清单?
更多推荐
所有评论(0)