NLP基础:系统构建核心知识体系与主流技术栈
NLP(自然语言处理)是人工智能的核心领域,本文为你提供一条系统性的NLP学习路径。文章从技术演进史切入,详解NLP两大核心任务(NLU与NLG)与五大工作流程:数据预处理、文本表示、模型构建、预训练模型应用及模型评估优化。通过清晰的图表对比不同技术的优缺点,并深入剖析情感分析、机器翻译等经典场景。最后,展望了NLP在模型智能、多模态交互及可信治理方面的未来趋势,助你从零开始,全面构建NLP知识体
NLP基础
前言
在人工智能技术飞速发展的今天,自然语言处理(NLP)已成为连接人类与机器的重要桥梁。从智能客服到实时翻译,从内容推荐到情感分析,NLP技术正深刻改变着我们的生活和工作方式。本文将为你提供一条清晰、系统的NLP学习路径,帮助你从零开始,逐步掌握NLP的核心知识与实践技能。
技术浪潮:NLP的演进之路
自然语言处理并非一蹴而就,其发展历程经历了数次范式的转移。了解这段历程,不仅能让我们理解技术从何而来,更能洞见其将向何处去。
第一阶段:规则与词典的“古典时代”
在NLP的萌芽期,研究者们主要依赖语言学家手工编写的复杂规则和词典。这好比编写一本极其详尽的“语法手册”和“词典”让计算机查询。这种方法虽然直观,但人力成本极高、难以扩展,且无法处理语言中无处不在的歧义性和灵活性。
第二阶段:统计机器学习的“理性时代”
随着计算能力的提升和互联网数据的积累,NLP进入了统计时代。研究者们不再试图让计算机“理解”语言,而是让其从海量数据中学习语言的统计规律。词袋模型、TF-IDF 等特征工程方法结合朴素贝叶斯、支持向量机 等机器学习模型成为主流。这一阶段,NLP开始走向规模化应用,但严重依赖精细的特征工程。
第三阶段:深度学习的“爆发时代”
深度学习的出现,特别是 循环神经网络、长短期记忆网络 和 卷积神经网络 的应用,让NLP进入了快车道。模型能够自动学习文本的特征表示,不再需要繁琐的人工特征工程。而真正的革命性突破是 Transformer架构 的诞生,它解决了长距离依赖问题,并行计算效率极高,为下一阶段的大爆炸奠定了基石。
第四阶段:预训练与大语言模型的“工业化时代”
我们正身处这个激动人心的时代。以 BERT、GPT 为代表的预训练模型,率先在超大规模语料上进行“预训练”,学习通用的语言知识,再通过“微调”轻松适配到各种下游任务。这好比为模型提供了一个“通识教育”基础,使其具备了强大的泛化能力。如今,大语言模型 不仅深刻变革了NLP领域,更作为一种基础技术,推动着整个人工智能产业向前发展。
您今天开始学习NLP,正是站在了这些技术巨人的肩膀上,拥有了前所未有的强大工具。
概述
为什么学习NLP?
随着大语言模型(如GPT、BERT)的普及,NLP已成为AI领域最热门的方向之一。掌握NLP技能,不仅能提升个人竞争力,还能为解决实际问题提供强大工具。
什么是NLP?
NLP的全称是Natuarl Language Processing,意思是自然语言处理,是人工智能领域的一个重要方向,专注于让计算机理解、解释、生成人类语言。它涉及语言学、计算机科学和机器学习的交叉融合。
NLP的核心任务
NLP的任务多种多样,但总体上NLP的核心任务可以分为两大类:自然语言理解(NLU)和自然语言生成(NLG),理解任务和生成任务。
自然语言理解(NLU)
NLU的目标是让计算机能够像人类一样,从自然语言中提取信息、理解含义、识别意图。
NLU的主要任务分类
NLU又可以细分为三大类基础任务:
1. 分类任务:对整个文本进行分类。典型的任务有情感分析、新闻分类、垃圾邮件检测等。
2. 序列标注任务:对文本中的每个词或字进行分类。典型的任务有分词、词性标注、命名实体识别、语义标注等。
3. 句子关系判断任务:判断两个句子之间的关系。典型的任务有文本匹配、问答系统(QA)、推理任务等。
自然语言生成(NLG)
NLG的目标是人计算机像人一样学会表达和写作,能将结构化数据转化为人类可读文本,具备自动生成自然语言的能力。
NLG的主要任务分类
NLG也可以细分为以下几个基础任务:
1. 文本生成:从输入信息(如数据、知识或上下文)生成完整的句子或段落。典型应用有机器翻译、对话生成、文本自动写作。
2. 摘要生成:通过对长文本的分析,生成简短的概括。有抽取式摘要和生成式摘要两种类型
3. 对话系统生成:自动生成对话内容,主要用于聊天机器人、虚拟助手等领域。
4. 数据到文本(D2T)生成:从结构化数据(如表格或数据库)生成自然语言文本。典型应用有生成报表、财经分析、自动新闻撰写
NLP的工作流程
NLP的工作流程是一个系统化的过程,通常包括以下几个关键步骤:
1. 数据准备与预处理
高质量的输入数据是NLP模型成功的基础,如果数据都是缺乏意义的,训练出来的模型那肯定是不符合实际需求的。而很多的语料数据是无法直接使用的,其中包含了大量的无用符号、特殊的文本结构,所以我们需要对数据先进行预处理。
预处理主要包括以下几个步骤:
1.1 数据的清洗
**目标:**去除文本中的无关信息、错误和不一致的数据,确保输入数据的干净和一致性。
具体操作:
- 去除HTML标签、URL、特殊符号:如
, http://, @, #
- 转换特殊字符:如将数字转换为文本格式(“100” → “一百”)
- 删除无关信息:如广告、引用
- 统一编码格式:确保所有文本使用一致的编码
例如:将"今天天气真好!http://weather.com #goodweather" 处理成 “今天天气真好”
1.2 分词
**目标:**将连续的文本分割成有意义的单元(如单词、句子或段落)。
例如:“自然语言处理很有趣” → [“自然”, “语言”, “处理”, “很”, “有趣”]
由于中文没有词间分隔符。而且具有多义性,所以中文的NLP预处理,会具备一定的挑战性。
1.3 标准化与规范化
目标: 确保文本的一致性和连贯性,便于后续处理。
具体操作:
- 转换为小写:确保大小写不造成重复(如"Apple"和"apple"视为相同)
- 全角转半角:统一中文标点和符号格式
- 繁体转简体:根据需求将繁体中文转换为简体中文
- 处理网络用语:如"炒鸡差"处理成"超级差"
1.4 词汇处理
**目标: **优化词汇表示,去除无意义词汇,统一词汇形式,提高文本的语义表达质量,为后续NLP任务提供更有效的输入。
具体操作:
- 去除停用词:移除对语义贡献小的常见词(如中文的"的"、“了”、“是”;英文的"the"、“and”、“in”)
- 词形还原/词干提取:将单词还原为基本形式(如英文"running"→"run";中文"喜欢"、“喜欢着”、“喜欢过"→"喜欢”)
- 拼写纠正:修正文本中的拼写错误(如"teh"→"the",“helo"→"hello”)
- 缩写处理:展开缩写词(如"USA"→"美国",“lol"→"laugh out loud”)
2. 文本表示与特征工程
文本表示与特征工程是NLP流程中的核心环节,它将原始文本转换为机器可理解的数值形式,为后续的模型训练提供有效的输入。高质量的文本表示能够显著提升NLP模型的性能,而特征工程则通过提取文本中的关键信息,使模型能够更有效地学习和泛化。
| 表示方法 | 核心思想 | 一句话比喻 | 时代 |
|---|---|---|---|
| One-Hot | 每个词是一个独立的维度 | “词库字典索引”:只知道有没有,不知道啥意思 | 早期 |
| 词袋模型 | 文本是词的无序集合 | “购物清单”:统计买了什么,不关心顺序 | 统计时代 |
| TF-IDF | 用权重突出重要词 | “价值评估”:常见词打折,独特词加分 | 统计时代 |
| Word2Vec | 词的语义由其邻居定义 | “物以类聚”:意思相近的词,在空间里也是邻居 | 深度学习时代 |
| BERT/LLM | 词的语义由完整上下文动态决定 | “察言观色”:同一个词在不同句子中有不同向量 | 大模型时代 |
2.1 文本表示方法
2.1.1 词袋模型
核心思想:将文本视为词的无序集合,忽略词序和语法结构
2.1.2 TF-IDF
核心思想:通过词频-逆文档频率加权,突出文档中重要的词汇
2.1.3 N-gram模型
核心思想:将连续的n个词视为一个单元,保留部分词序信息
2.1.4 主题模型
核心思想:从文本集合中发现潜在的主题,为每个文档分配主题分布
2.1.5 词嵌入模型
核心思想:将每个词映射为低维稠密向量,保留语义和语法关系
2.1.6 向量空间模型
核心思想:将文本表示为高维空间中的向量,通过向量间的距离衡量文本相似性
文本表示方法优缺点与应用场景对比表
| 文本表示方法 | 优点 | 缺点 | 典型应用场景 |
|---|---|---|---|
| 词袋模型 | 实现简单高效 计算速度快 |
丢失词序信息 维度高且稀疏 |
文本分类 基础信息检索 简单情感分析 |
| TF-IDF | 有效区分常见词与特定词 提升文本表示质量 |
无法捕捉语义关系 对短文本效果差 |
信息检索 文本分类 关键词提取 |
| N-gram模型 | 保留部分词序信息 提升上下文理解 |
维度随n指数级增长 n过大时计算成本高 |
语言建模 文本生成 情感分析(需保留短语结构) |
| 主题模型 | 发现潜在语义关系 适合大规模文本分析 |
需预设主题数量 计算复杂度高 |
文档聚类 文献热点分析 推荐系统 |
| 词嵌入模型 | 捕捉语义关系(如"国王-男人+女人=女王") 向量维度低 |
需大量语料训练 未登录词处理困难 |
词相似度计算 句子表示 深度学习模型输入 |
| 向量空间模型 | 提供直观数学表示 支持多种相似度计算 |
维度高计算复杂 语义理解有限 |
信息检索 文本分类 聚类分析 |
2.2 特征工程
特征工程是NLP中将原始文本转换为模型可用特征的关键步骤,它直接影响模型的性能和泛化能力。特征工程主要包括特征提取、特征转换、特征选择和特征构造四个核心环节。
2.2.1 特征提取
文本特征提取是从原始文本中获取基本特征的过程,是特征工程的第一步。它将原始文本转化为初步的特征表示,为后续处理奠定基础。
2.2.2 特征转换
文本特征转换是将提取的特征转换为模型可接受的数值形式,使特征更适配机器学习算法。
2.2.3 特征选择
文本特征选择是从提取和转换后的特征中选择最相关、最有信息量的特征,以提高模型性能和减少计算复杂度。
2.2.4 特征构造
文本特征构造是基于原始特征创建新的特征,以增强模型的表达能力,捕捉更丰富的语义信息。
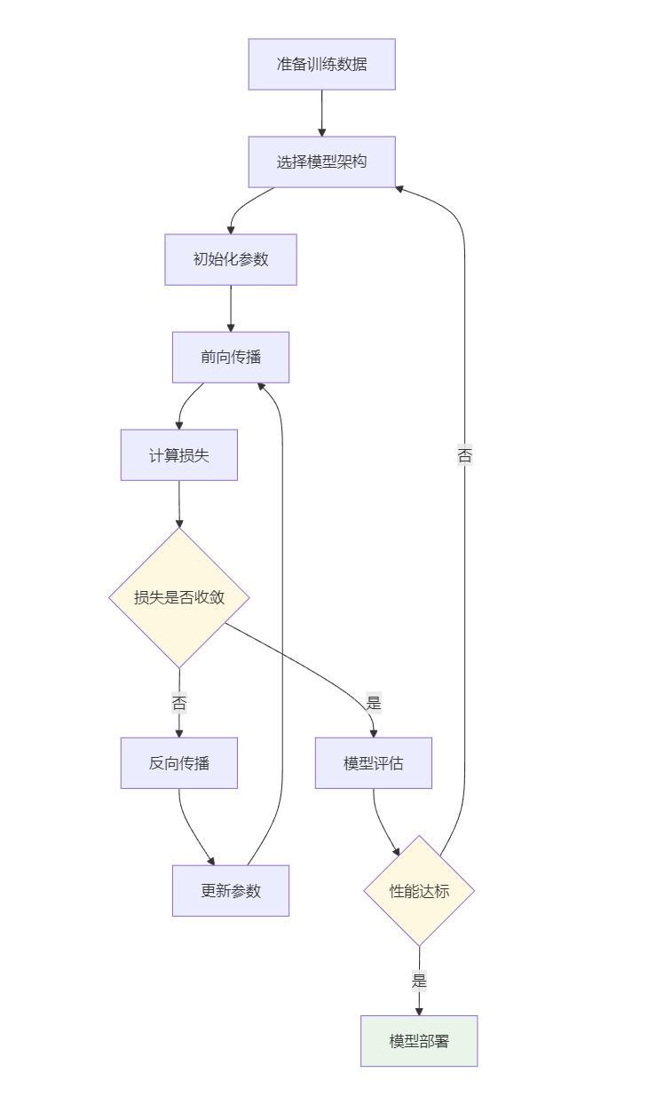
3. 模型构建与训练
模型构建与训练将经过特征工程处理的文本数据转化为能够执行特定NLP任务的智能模型。高质量的模型构建与训练能够显著提升NLP系统的性能和实用性。
模型架构选择
首先,先进行模型架构的选择,模型架构的选择将直接影响NLP任务的性能和适用性。对于不同的NLP任务,需要选择合适的模型架构:
- 传统机器学习模型: 如朴素贝叶斯、支持向量机(SVM)、逻辑回归等,适用于小规模数据集和简单任务,计算效率高但表达能力有限。
- 深度学习模型: 如RNN、LSTM、GRU、CNN、Transformer等,适用于大规模数据集和复杂任务,表达能力强但计算成本高。
- 混合模型: 结合传统模型和深度学习模型的优点,针对特定任务设计。
模型训练过程

4. 预训练模型与迁移学习
现代NLP的主流方法,能够大幅提高效率和效果
预训练模型概述
预训练模型是在大规模无标签语料上预先训练好的模型,通过迁移学习可以将这些模型应用于特定任务,大幅减少训练时间和数据需求。
主流预训练模型
| 模型名称 | 核心架构 | 核心思想与关键突破 | 典型任务 | 特点标签与优势 |
|---|---|---|---|---|
| BERT | 双向Transformer编码器 | 掩码语言模型(MLM):随机遮盖词语进行预测 下一句预测(NSP):理解句子关系 突破:实现深度双向上下文理解 |
文本分类、问答系统、命名实体识别 | 全能理解王 • 通用性强 • 上下文理解深刻 |
| GPT系列 | 单向Transformer解码器 | 自回归语言建模:逐词预测下一个词 突破:强大的文本生成能力,像人类写作一样连贯 |
文本生成、对话系统、创意写作、摘要生成 | 天才作家 • 生成能力卓越 • 适合创造性任务 |
| RoBERTa | BERT优化架构 | 动态掩码:训练时动态生成掩码 更大规模训练:更大批次、更长时间、更多数据 移除NSP任务:专注于语言理解 |
通用NLP任务(性能全面超越BERT) | BERT强化版 • 训练策略优化 • 效果提升显著 |
| T5 | 编码器-解码器 | 文本到文本统一框架:将所有NLP任务都转换为文本生成任务 突破:统一的任务处理范式 |
翻译、摘要、问答、分类(全部转为生成任务) | 全能转换器 • 任务处理统一 • 适用范围广 |
| ALBERT | BERT轻量架构 | 参数共享:跨层共享参数减少模型大小 词嵌入分解:分解大词汇表嵌入矩阵 突破:大幅减少参数而不显著损失性能 |
资源受限场景、移动端应用 | 效率先锋 • 参数量减少60% • 推理速度提升 |
| DistilBERT | BERT知识蒸馏版 | 知识蒸馏:用大模型教导小模型 突破:保留95%性能的同时大幅压缩模型 |
实时应用、快速推理场景 | 轻快小能手 • 模型体积缩小40% • 推理速度提升60% |
| XLNet | 广义自回归模型 | 排列语言模型(PLM):考虑所有可能的词序排列 突破:兼顾双向上下文与自回归生成优势 |
阅读理解、需要强上下文理解的任务 | 双向生成融合者 • 兼顾理解与生成 • 性能领先 |
迁移学习在NLP中的应用
5. 模型评估与优化
确保模型在实际应用中的有效性和可靠性,合理的评估和优化能大幅提升模型性能,使其更好地服务于实际业务需求。
模型评估指标
评估指标的选择应与具体NLP任务紧密相关
| 任务类型 | 核心指标 | 说明 |
|---|---|---|
| 分类任务 | F1值、准确率 | F1值平衡精确率与召回率,适用于不平衡数据 |
| 序列标注 | F1值、LEVENSHTEIN | 序列级精度,考虑位置准确性 |
| 文本生成 | BLEU、ROUGE | BLEU衡量n-gram重叠,ROUGE衡量摘要与参考文本重叠 |
| 问答系统 | EM、F1 | EM计算精确匹配,F1衡量部分匹配 |
模型优化策略
评估优化
- 交叉验证:5折或10折交叉验证,减少过拟合风险
- 混淆矩阵:分析错误类型,针对性改进
- A/B测试:线上部署对比新旧模型效果
模型优化
- 超参数调优:使用贝叶斯优化替代网格搜索,效率提升3-5倍
- 正则化:L2正则+Dropout,提升泛化能力
- 数据增强:同义词替换+随机删除,提升数据多样性20-30%
- 模型压缩:知识蒸馏+量化,模型体积缩小50%,推理速度提升2倍
优化原则:以任务目标为导向,优先提升关键指标,避免过度优化。例如,情感分析关注F1值,机器翻译关注BLEU,避免盲目追求所有指标的提升。
经典应用场景
1. 情感分析
情感分析是NLP中最常见的应用之一,旨在确定文本中表达的情感倾向(正面、负面或中性)。
核心价值:量化主观意见,将非结构化的文本情感转化为可分析的结构化数据。
2. 文本分类
文本分类是将文本分配到预定义类别中的任务,是NLP中最基础也是应用最广泛的任务。
核心价值:自动化信息归类和过滤,极大地提升信息处理效率。
3. 机器翻译
机器翻译是将一种语言的文本自动转换为另一种语言的文本。
核心价值:打破语言壁垒,促进全球范围内的信息交流与协作。
4. 文本摘要
文本摘要是从长文本中提取关键信息,生成简洁、连贯的摘要。
核心价值:帮助用户快速获取核心信息,应对信息过载。
5. 问答系统
问答系统旨在自动回答用户提出的问题,是NLP中最具挑战性的应用之一。
核心价值:实现从“检索文档”到“精准回答问题”的跨越,提供信息服务的终极体验。
未来展望与趋势
自然语言处理的未来图景,是由几条清晰的主线交织而成:模型本身能力的进化、与外部世界交互方式的升级,以及其社会角色带来的责任。下面的时间线描绘了这些关键趋势的演进路径。
一、模型智能的进阶
大模型的发展将从“规模竞赛”走向“能力深化”。我们将会看到:
- 专业化与高效化:庞大的通用模型将催生出无数“领域专家模型”。通过知识蒸馏、模型剪枝等技术,我们能够为医疗、法律、编程等垂直领域定制出更小巧、高效且精准的专用模型,真正赋能千行百业。
- 推理能力的突破:下一代模型的核心突破点将在于复杂推理、因果判断与逻辑链条的理解。它们将不再仅仅是模式匹配,而是能够进行数学证明、科学发现和多步骤规划,更像一个真正的“思考者”。
- 通往通用人工智能(AGI):所有这些能力的集成,最终都将推动NLP技术朝着更通用的方向迈进,使其成为构建具备通用理解和决策能力的人工智能系统的核心基石。
二、感知与交互的升维
NLP将超越纯文本的范畴,成为连接数字世界与物理世界的桥梁。
- 深度融合的多模态交互:未来的系统将是“全能型选手”,能够自然流畅地处理和生成文本、图像、音频和视频。你可以用语言描述一幅画,让AI生成;也可以对一段视频提问,让AI解读其中的内容和情感。
- 从理解到行动:具身智能:NLP模型将与机器人技术结合,发展为“具身智能”。模型对语言的理解将用于操控物理设备、执行现实任务,例如通过语音指令指挥机器人完成家务或仓储管理,实现“所言即所行”。
- 主动与沉浸式交互:AI将不再是被动应答,而是能够基于对环境和用户状态的感知,主动提供信息和建议。结合AR/VR技术,这种交互将变得更加自然和沉浸,重塑人机共存的未来空间。
三、可信与治理不可忽视
我们经常能够在各类科幻电影中看见,失控的人工智能所带来的危害,随着能力越强,责任越大。NLP技术的健康发展必将与伦理治理紧密捆绑。
- 可解释性与透明度:“黑箱”问题不容回避。可解释性AI(XAI) 将成为研究重点,旨在揭开模型决策的神秘面纱,让人们能够理解、信任并有效监管其输出结果。
- 价值对齐与安全框架:确保AI的目标与人类价值观和安全要求保持一致是至关重要的。研究人员正在开发各种框架,以防止模型产生偏见、被恶意利用或做出有害的决策,确保其发展处于安全、可控的轨道上。
- 健全治理生态体系:NLP技术的发展将推动全球范围内对AI伦理、数据隐私、知识产权和行业标准的讨论与建立,需要技术专家、立法者与公众共同参与,构建一个健康、可持续的AI治理生态。
更多推荐

所有评论(0)