AI驱动银行智能营销:从可视化大屏到客户预测的完整解决方案(最终阶段:构建AI经营助手与AUM增长预测)
在金融数字化转型的浪潮中,银行客户数据的智能化分析与预测成为提升运营效率和盈利能力的核心。本文将详细介绍如何构建一个基于AI的银行客户运营助手系统,该系统不仅能够实时查询和分析客户数据,还能预测客户AUM(资产管理规模)的增长趋势,为银行决策提供科学依据。
前言
在金融数字化转型的浪潮中,银行客户数据的智能化分析与预测成为提升运营效率和盈利能力的核心。本文将详细介绍如何构建一个基于AI的银行客户运营助手系统,该系统不仅能够实时查询和分析客户数据,还能预测客户AUM(资产管理规模)的增长趋势,为银行决策提供科学依据。
项目背景
随着银行客户数量的快速增长,传统的人工运营模式已无法满足个性化服务需求。如何高效地分析客户行为、预测资产变化、制定精准营销策略,成为银行数字化转型面临的重要挑战。本项目通过结合Qwen-Agent框架和ARIMA时间序列预测模型,构建了一个综合性的智能运营助手。
百万客群经营助手

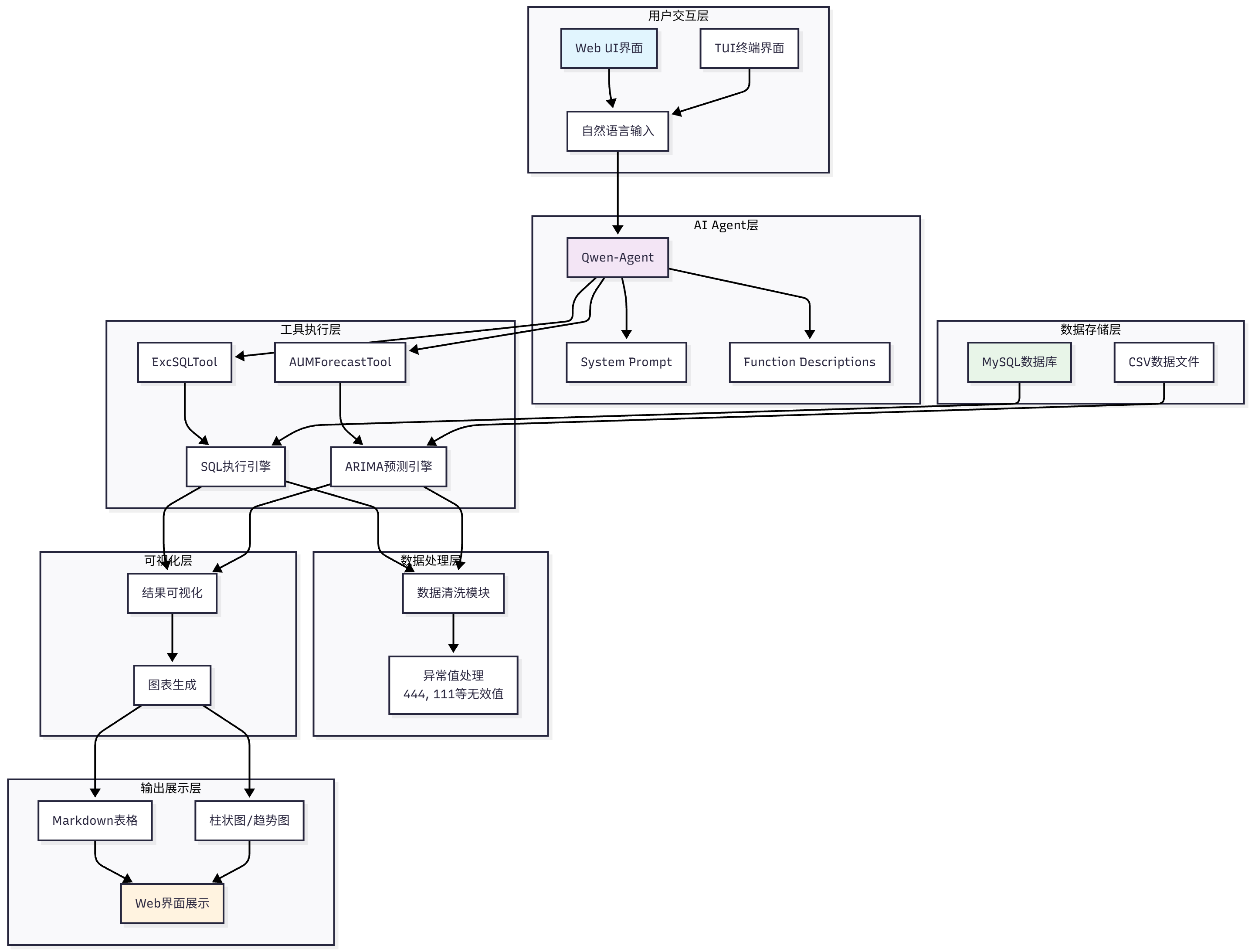
技术架构

核心组件
- Qwen-Agent智能助手:基于阿里云通义千问模型,提供自然语言交互能力
- ARIMA时间序列预测模型:用于预测客户AUM增长趋势
- SQL查询引擎:支持复杂客户数据分析查询
- 数据可视化模块:实时生成分析图表
- 数据清洗模块:处理异常数据,确保分析准确性
系统特点
- 自然语言交互:用户可通过自然语言查询客户数据
- 智能预测:基于历史数据预测未来AUM变化趋势
- 实时可视化:自动生成分析图表
- 数据质量保障:自动识别和处理异常数据
核心功能模块

1. 智能问答与SQL查询
通过bank_customer_assistant.py实现的智能助手具备强大的SQL查询能力。系统内置了完整的银行客户数据表结构,包括:
CREATE TABLE customer_data (
customer_id VARCHAR(10) PRIMARY KEY COMMENT '客户编号',
gender CHAR(1) COMMENT '性别: M-男, F-女',
age INT COMMENT '年龄',
occupation VARCHAR(20) COMMENT '职业',
marital_status VARCHAR(10) COMMENT '婚姻状况: 已婚、未婚、离异',
city_level VARCHAR(10) COMMENT '城市等级: 一线、二线、三线',
account_open_date VARCHAR(10) COMMENT '开户日期',
total_aum DECIMAL(18, 2) COMMENT '总资产管理规模',
deposit_balance DECIMAL(18, 2) COMMENT '存款余额',
wealth_management_balance DECIMAL(18, 2) COMMENT '理财余额',
fund_balance DECIMAL(18, 2) COMMENT '基金余额',
insurance_balance DECIMAL(18, 2) COMMENT '保险余额',
-- ... 其他字段
);
Assistant能够理解用户的问题并自动生成相应的SQL查询,例如:
- “客户年龄分布情况如何?哪个年龄段客户最多?”
- “不同客户等级的资产占比及客户数量是多少?”
SQL查询处理流程

SQL查询功能通过ExcSQLTool类实现,处理流程如下:
- 自然语言解析:用户输入自然语言查询请求
- SQL生成:Qwen-Agent根据系统提示词和数据库结构生成相应的SQL语句
- 工具调用:ExcSQLTool接收SQL查询并执行
- 数据库连接:连接到MySQL数据库(地址:rm-uf6z891lon6dxuqblqo.mysql.rds.aliyuncs.com)
- 数据查询执行:执行SQL语句获取原始数据
- 数据清洗处理:对查询结果进行数据质量检查,特别是日期字段的清洗
- 识别包含无效日期值的列(如account_open_date、last_transaction_date等)
- 检测异常日期值(如"444"、"111"等非标准格式)
- 将无效日期值转换为NULL或进行适当处理
- 结果可视化:使用matplotlib生成相应的图表
- 格式化输出:将查询结果格式化为Markdown表格和图表链接
- 结果返回:将完整的分析结果返回给用户
该流程确保了查询结果的质量,即使数据库中存在异常数据也能正确处理和展示。
2. AUM增长预测

ARIMA预测模型通过arima_aum_prediction.py实现,具备以下功能:
- 时间序列预处理:从customer_behavior_assets.csv中提取AUM数据
- 平稳性检验:使用ADF检验确保时间序列的平稳性
- 参数优化:自动选择最优的(p,d,q)参数组合
- 趋势预测:预测未来季度的AUM增长趋势
- 模型评估:计算MAE、MAPE、RMSE等评估指标
3. 数据清洗与异常处理

系统特别关注数据质量,实现了完善的异常数据处理机制:
- 日期字段清洗:识别并处理无效日期值(如"444"、"111"等)
- 数据验证机制:在SQL查询和AUM预测前进行数据有效性检查
- 自动转换处理:将异常值转换为标准格式或NULL
- 数据质量保障:确保预测模型和查询结果的准确性
- 智能容错:当遇到数据质量问题时,系统自动进行数据补充或提示
技术实现细节
ARIMA模型优化
ARIMA模型通过以下方式优化预测准确性:
- 自动参数选择:遍历p、d、q参数组合,选择AIC值最小的组合
- 数据补充策略:当历史数据不足12个月时,自动生成模拟数据进行补充
- 置信区间计算:提供预测结果的置信区间,增加预测可信度
Qwen-Agent集成
通过Qwen-Agent框架实现的智能助手具备以下特性:
- 工具注册机制:动态注册SQL查询和AUM预测工具
- 自然语言理解:理解用户意图并调用相应工具
- 结果结构化输出:以表格和图表形式展示分析结果
前端交互
系统提供Web图形界面,包含智能问答建议,用户可以:
- 通过自然语言查询客户数据
- 获取AUM增长预测结果
- 查看可视化分析图表
应用场景
1. 客户细分运营
- 快速识别不同客户等级的分布情况
- 分析各年龄段客户的投资偏好
- 制定差异化营销策略
2. 资产管理预测
- 预测未来季度AUM增长趋势
- 识别高潜力客户群体
- 优化资产配置策略
3. 产品组合分析
- 分析客户产品持有情况
- 识别产品关联度
- 推荐产品组合策略
项目成果
通过本项目的实施,银行可以实现:
- 效率提升:将原本需要数小时的数据分析工作缩短至几分钟
- 决策优化:基于准确预测制定客户经营策略
- 成本降低:减少人工分析成本,提高运营效率
- 客户满意度提升:通过精准服务提升客户体验
总结与展望
本项目成功构建了一个综合性的AI银行运营助手,不仅实现了客户数据的智能查询分析,还集成了AUM增长预测功能。通过Qwen-Agent和ARIMA模型的有机结合,为银行数字化转型提供了有力的技术支撑。
未来,系统还可在以下方面进一步优化:
- 集成更多预测模型(如LSTM、XGBoost)
- 增加实时数据流处理能力
- 引入更多机器学习算法进行客户行为分析
- 扩展至更多金融产品线的预测分析
通过持续的技术创新和优化,AI运营助手将成为银行数字化转型的重要引擎。
更多推荐
所有评论(0)