AI大模型平台设计方案(Word)
本文摘要:该项目围绕企业数字化转型需求,从业务分析、技术架构到实施管理进行全面规划。核心内容包括:深入剖析企业现状与数字化需求;设计涵盖基础设施、数据层、模型层和应用层的技术架构;建立数据治理与安全保障体系;规范模型开发训练流程;制定系统集成测试方案;完善项目管理机制;构建培训支持体系;并开展多维度效益评估。项目通过云计算、大数据等技术应用,旨在实现业务流程优化、数据价值挖掘和运营效率提升,为企业
-
项目总体介绍
1.1 项目开展背景
1.2 项目设定目标
1.3 项目涵盖范围
1.4 项目预期成效 -
业务需求深度剖析
2.1 企业当前状况剖析
2.2 数字化转型迫切需求
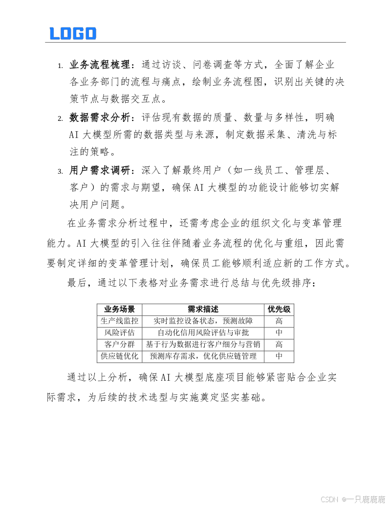
2.3 业务流程优化具体需求
2.4 数据管理与分析关键需求 -
技术架构精心设计
3.1 整体架构全景概览
3.2 基础设施层规划
3.2.1 云计算平台优选策略
3.2.2 存储与计算资源合理配置
3.3 数据层构建
3.3.1 数据高效采集与整合
3.3.2 数据仓库与数据湖创新设计
3.4 模型层打造
3.4.1 大模型科学选择与训练
3.4.2 模型持续优化与迭代升级
3.5 应用层开发
3.5.1 业务应用无缝集成
3.5.2 用户界面友好设计 -
数据治理与安全保障
4.1 数据质量精细管理
4.2 数据隐私严密保护
4.3 数据安全可靠策略
4.4 数据合规性严格检查 -
模型开发与训练全流程
5.1 数据预处理关键步骤
5.2 模型精准选择与配置
5.3 训练环境高效搭建
5.4 模型训练与严谨验证
5.5 模型部署与实时监控 -
系统集成与全面测试
6.1 系统集成创新方案
6.2 集成测试详细计划
6.3 性能测试专业评估
6.4 安全测试严格把关
6.5 用户验收测试全面开展 -
项目管理与高效实施
7.1 项目组织架构搭建
7.2 项目计划与进度精准管理
7.3 风险有效识别与管理
7.4 沟通机制高效建立与管理
7.5 质量严格把控与管理 -
培训与持续支持体系
8.1 用户系统培训计划制定
8.2 技术支持体系全面构建
8.3 后期维护与升级长远规划 -
项目效益综合评估
9.1 经济效益精准评估
9.2 效率提升显著评估
9.3 客户满意度深入评估
9.4 创新成果突出评估
资料获取在文末名片





















更多推荐

所有评论(0)