基于AI的网上购物推荐系统 计算机毕业设计源码96090
注册用户功能如下:(1)注册登录:在网上购物推荐系统中,用户可通过简洁的界面完成注册与登录操作。注册时,用户填写基本信息并提交即可创建账户;登录时,输入用户名和密码后即可快速进入平台,享受便捷的晚上购物服务。(2)首页:在首页功能中,用户可以查看平台推荐的热门商品、促销活动和最新上架商品。系统根据用户的兴趣和浏览历史,智能展示个性化内容,帮助用户快速找到感兴趣的商品。同时,智能客服也位于首页,用户
本系统是基于AI的网上购物推荐平台,采用Spring Boot框架开发,旨在为用户提供个性化的购物体验和高效的客户服务。通过智能推荐算法,系统根据用户的历史数据、浏览行为和兴趣偏好,精准推送符合需求的商品,提升购物效率。同时,系统集成了智能客服功能,通过AI技术实时解答用户关于商品、订单、支付等方面的问题,优化用户体验。平台的管理员可以通过后台管理系统进行商品管理、用户管理、公告发布等操作,确保平台的顺利运营。通过用户喜好推荐和智能客服的结合,系统不仅提升了用户的购物体验,也有效提高了平台的运营效率和客户满意度。
关键词:网上购物;SpringBoot;喜好推荐
This system is an AI-based online shopping recommendation platform developed using the Spring Boot framework, aiming to provide users with personalized shopping experiences and efficient customer service. Through the intelligent recommendation algorithm, the system accurately pushes the goods that meet the needs based on the user's historical data, browsing behavior and interest preferences, improving the shopping efficiency. Meanwhile, the system integrates an intelligent customer service function, which uses AI technology to answer users' questions in real time regarding products, orders, payments, etc., optimizing the user experience. The administrator of the platform can conduct operations such as product management, user management, and announcement release through the background management system to ensure the smooth operation of the platform. By combining user preference recommendations with intelligent customer service, the system not only enhances the shopping experience of users, but also effectively improves the operational efficiency of the platform and customer satisfaction.
Key words:Online shopping SpringBoot; Preference recommendation
目录
随着互联网技术的飞速发展,电子商务逐渐成为全球零售市场的重要组成部分。尤其是在近年来,消费者的购物方式发生了显著变化,越来越多的用户通过在线平台进行商品搜索和购买。为了满足消费者个性化的购物需求,网上购物平台逐渐引入了人工智能(AI)技术,利用大数据分析用户的购买行为和兴趣喜好偏好,从而实现精准的商品推荐。基于AI的推荐系统不仅能够提升用户的购物体验,还能够有效增加平台的转化率和销售额,成为电子商务行业发展的重要驱动力。
在此背景下,基于AI的网上购物推荐系统应运而生,通过采用先进的机器学习算法与数据挖掘技术,能够根据用户的历史购买记录、浏览习惯和喜好兴趣偏好,智能推荐商品,优化用户的购物决策。结合Spring Boot框架进行系统开发,不仅能够实现高效的后台管理,还能确保平台在高并发情况下的稳定性与可靠性。随着人工智能技术的不断进步,基于AI的推荐系统将逐步成为未来电商平台不可或缺的核心功能之一。
随着电子商务的蓬勃发展,在线购物已成为人们日常生活的重要组成部分。然而,用户在海量商品中寻找自己所需商品的过程往往面临信息过载和选择困难的问题。基于AI的网上购物推荐系统,通过深入分析用户的行为数据、购买历史和偏好,能够为用户提供个性化的商品推荐,从而帮助用户在短时间内找到符合需求的商品,提升购物效率。与此同时,智能客服功能的引入能够通过实时互动,解决用户在购物过程中遇到的问题,减少等待时间,优化整体购物体验。
本研究的意义不仅在于提升了用户体验,也为电商平台提供了更加精准的数据分析和决策支持。通过智能推荐和客服系统的结合,电商平台能够更好地理解用户需求,进行个性化推送,增加用户粘性和平台转化率。此外,系统的后台管理功能使得平台的运营更加高效,能够实时监控用户行为和商品销售情况,及时调整运营策略。因此,基于AI的网上购物推荐系统不仅推动了电子商务技术的创新,还为行业的可持续发展提供了有力支持。
随着人工智能技术的不断发展,基于AI的推荐系统已广泛应用于电子商务领域,国内外众多研究和实践表明,智能推荐能够显著提升用户体验和平台收益。国外如Amazon、Netflix等知名平台早期便通过大数据分析和机器学习算法实现了个性化推荐,并取得了显著的市场成绩。近年来,随着深度学习技术的兴起,推荐系统的准确度和实时性得到了进一步提升。学术界对推荐算法的研究主要集中在协同过滤、基于内容的推荐以及混合推荐系统等方面,许多研究探讨了如何结合用户行为、上下文信息和社交网络数据,提升推荐系统的个性化和智能化水平。
在国内,随着电子商务的飞速发展,阿里巴巴、京东等平台也纷纷采用了AI技术进行商品推荐,且取得了良好的效果。国内的研究不仅关注传统的推荐算法,还在智能客服系统的融合上做了大量探索。智能客服通过自然语言处理和语义理解技术,能够实现对用户问题的自动解答,减少人工客服压力,提升用户满意度。此外,国内一些研究也将AI推荐与智能客服结合,提出了“智能购物助手”模式,旨在为用户提供更加个性化、便捷的购物体验。尽管国内外在该领域已有丰富的研究成果,但仍然面临如何提升系统实时性、推荐的多样性和准确性等挑战。
2相关技术介绍
B/S(Browser/Server)架构是一种基于浏览器和服务器的应用架构模式。它以Web浏览器作为客户端,服务器端通过Web技术提供应用服务。客户端通过浏览器与服务器进行交互,用户无需安装专门的客户端应用程序,只需要通过互联网连接即可访问应用程序[1]。在B/S架构中,客户端主要承担用户界面的呈现和基本的输入输出功能,而核心的业务处理、数据存储等操作则由服务器端完成。这种架构的核心优势在于无需在每个客户端机器上安装或更新软件,只要用户的浏览器符合要求,就可以使用系统。
B/S(Browser/Server)架构是一种网络架构模型,其主要特点是客户端通过浏览器与服务器进行通信,所有的业务逻辑和数据处理都在服务器端完成,客户端仅负责展示数据[2]。B/S架构本质上是一种客户端-服务器模式的变体,它通过将传统的C/S(Client/Server)架构中的客户端功能移到浏览器中,简化了客户端的开发和维护工作。在B/S架构中,用户通过浏览器发送请求,浏览器负责展示从服务器获取的数据,服务器则处理请求并返回响应。该架构避免了安装和配置客户端软件的麻烦,也减少了对客户端硬件的依赖,适合于需要大规模部署和跨平台支持的应用系统。
B/S模式三层结构图如图2-1所示。

图2-1 B/S模式三层结构图
2.2 SpringBoot框架
SpringBoot是一个用于简化Spring应用开发的开源框架,通过减少开发人员配置和依赖的复杂性,使得开发者能够快速构建基于Spring的生产级应用。SpringBoot基于Spring框架之上,提供了一种自配置的方式,使得开发者可以以最少的配置来启动和开发Spring应用[3]。它通过约定优于配置的原则,将常见的配置预设,使得开发人员能够聚焦于业务逻辑的实现,而不必过多关注繁琐的配置和环境搭建。
SpringBoot框架的核心特点之一是其自动配置功能。它能够根据项目中已存在的类和库,自动推断出开发环境的配置需求,减少了手动配置的工作量。SpringBoot还提供了嵌入式Web服务器支持(如Tomcat、Jetty等),使得应用可以以独立的Java应用形式运行,不再依赖外部的Web容器。这种特性使得SpringBoot特别适合于微服务架构的构建。SpringBoot还通过其提供的启动器(Starters)简化了常见功能的集成,例如数据库连接、消息队列、缓存、认证与授权等,从而提升了开发效率[4]。
2.3 Vue技术
Vue.js是一款用于构建用户界面的渐进式JavaScript框架,提供一种灵活而高效的方式来开发单页面应用(SPA)。Vue的设计理念是通过尽量简化开发过程,提供一种声明式的方式来构建用户界面[5]。Vue.js通过数据驱动的视图模型,允许开发者以声明式语法绑定数据与视图,使得应用的状态和界面表现更加简洁和可维护。它的核心思想是通过组件化开发将复杂的UI拆分为可重用的独立模块,从而提升了代码的模块化、可维护性和可扩展性。
Vue.js具备响应式数据绑定和虚拟DOM的特性。响应式数据绑定意味着当数据变化时,Vue会自动更新与之绑定的DOM元素,从而实现视图的实时更新。虚拟DOM则是Vue.js的一种优化手段,通过将对DOM的操作抽象为一个虚拟的DOM树来提高性能,减少实际DOM操作的开销[6]。Vue还提供了丰富的插件和工具,如Vue Router用于路由管理,Vuex用于状态管理,方便开发者构建复杂的前端应用。Vue的灵活性和简洁性使其成为现代Web开发中常用的前端框架之一。
2.4 MySQL数据库
MySQL是一种开源的关系型数据库管理系统(RDBMS),基于SQL(结构化查询语言)进行数据操作。作为一个被广泛使用的数据库系统,MySQL具有高度的性能、可扩展性和可靠性。MySQL使用表格结构来存储数据,每个表由多个列和行组成,数据通过SQL查询语言进行操作[7]。MySQL支持多种数据类型,如整数、浮动小数、字符串、日期等,以满足不同应用场景对数据存储的需求。在实际应用中,MySQL通常用于存储和管理结构化数据,通过索引、视图、触发器等功能提升数据查询的效率和数据的完整性。
MySQL支持ACID事务特性(原子性、一致性、隔离性、持久性),确保数据库操作的可靠性和数据的一致性。它还支持多种存储引擎,其中InnoDB是最常用的存储引擎,具备事务支持、行级锁定和外键约束等特性,适用于高并发、高可靠性的数据存储需求。MySQL可以通过主从复制、分区和分库分表等技术实现横向扩展,以应对大规模数据存储和高负载的应用需求。MySQL还具有灵活的权限管理机制,支持用户角色管理、细粒度的权限控制等,保障数据的安全性。
从技术可行性角度来看,所选技术能够充分满足当前应用需求。B/S架构具有良好的跨平台特性,借助浏览器端渲染与服务器端处理,能够实现不同操作系统和设备上的无缝访问。SpringBoot框架基于成熟的Spring生态,自动配置机制降低了开发与部署的复杂度,支持高效开发和微服务架构的实现。Vue.js作为前端技术,其响应式数据绑定和虚拟DOM优化使得大规模应用的构建与维护更加高效。MySQL数据库在数据存储、查询优化方面具有强大能力,其ACID事务特性与高并发支持能够保证数据一致性与系统稳定性,且广泛应用于多种行业,具备可扩展性和高效性。
从操作可行性角度,所有选用的技术都有良好的文档支持和广泛的开发社区。B/S架构的实施依赖于常见的Web技术,技术栈成熟,操作流程规范,适合企业级应用的快速部署与运维。SpringBoot框架简化了Spring应用的配置与开发,集成了嵌入式Web服务器,使得开发者能够快速启动项目,减少了对开发环境和部署环境的依赖。Vue.js以组件化、响应式的设计思想,极大提升了前端开发的效率与代码复用性,操作简便。MySQL数据库提供了易于管理的用户界面,操作界面直观,支持多种操作系统,适合日常的数据库管理和维护工作。
从经济可行性角度,所有选用的技术均为开源软件,降低了开发与部署成本。B/S架构减少了客户端软件的安装和更新需求,减轻了IT维护成本。SpringBoot框架通过减少配置和自动化部署,降低了开发和运营的时间成本。Vue.js提供了快速开发的能力,减少了前端开发的人员需求。MySQL作为开源数据库,不仅在授权成本上具有优势,而且通过其高效的查询与事务处理能力,可以在保证性能的同时降低硬件资源的投入,实现资源的高效利用。
1.可用性需求
系统必须具备高可用性,以确保其在各种使用场景下能够稳定运行。为满足可用性要求,系统应当具备自恢复能力和冗余机制,避免因单点故障而导致的服务中断。具体而言,系统的部署架构应支持负载均衡和集群配置,通过多个实例的协作提高整体系统的可用性。系统应提供详尽的监控与告警机制,能够实时追踪系统运行状态,及时发现潜在问题并触发自动恢复操作或通知管理员。在用户体验方面,系统需要提供清晰的错误提示信息,并能够在发生异常时通过回滚操作或其他容错机制,保证用户的操作不受到严重影响。
2.可靠性需求
可靠性要求系统在长时间运行中保持稳定,能够有效应对各种可能的故障和压力。系统设计应支持高可用的数据库架构,采用数据库主从复制、分片等技术以实现数据的可靠存储与访问。应用层应具备容错能力,在面对硬件故障、网络中断等意外情况时,能够保持系统的正常服务或在故障恢复后迅速恢复数据和业务流程。系统应具备日志记录功能,能够全面记录操作过程和异常信息,从而为问题追踪与系统优化提供数据支持。系统的可靠性还需要通过压力测试和稳定性测试来验证,确保在大规模用户访问及高并发场景下能够正常运行,不发生崩溃或数据丢失现象。
3.安全性需求
系统的安全性需求必须得到高度重视,确保系统和用户数据的保密性、完整性和可用性。为实现数据安全,系统应采用加密技术,特别是在用户认证、敏感数据传输和存储过程中,采用SSL/TLS协议进行加密通信,确保数据在传输过程中不被窃取或篡改。系统应支持用户身份验证与授权管理,采用如OAuth、JWT等安全机制防止未授权访问。访问控制应细化到资源级别,确保不同角色的用户只能访问其权限范围内的功能。为了防止恶意攻击,系统还应加强对常见攻击方式(如SQL注入、XSS攻击、CSRF攻击等)的防护,通过输入验证、输出转义、会话管理等技术措施提高系统的安全性。系统应定期进行安全审计与漏洞扫描,及时发现并修补可能的安全漏洞,保障系统的长期安全运营。
功能需求分析是对系统所需功能进行详细描述的过程,明确系统的目标、功能模块及其相互关系。在此阶段,结合用户需求、业务流程和技术架构,识别系统必须实现的各项功能,并对其优先级、实现方式和约束条件进行梳理。通过功能需求分析,确保系统设计能够满足实际需求,且具有良好的可用性、可维护性和扩展性,为后续的系统开发和测试提供明确的指导和依据。
注册用户功能如下:
(1)注册登录:在网上购物推荐系统中,用户可通过简洁的界面完成注册与登录操作。注册时,用户填写基本信息并提交即可创建账户;登录时,输入用户名和密码后即可快速进入平台,享受便捷的晚上购物服务。
(2)首页:在首页功能中,用户可以查看平台推荐的热门商品、促销活动和最新上架商品。系统根据用户的兴趣和浏览历史,智能展示个性化内容,帮助用户快速找到感兴趣的商品。同时,智能客服也位于首页,用户可以随时通过聊天窗口与客服互动,获得关于商品、订单等问题的即时帮助,提升用户体验。
(3)网站公告:网站公告功能提供最新平台信息和重要通知,确保用户及时了解动态。简洁明了的公告列表方便用户快速查阅相关内容。
(4)新闻资讯:新闻资讯功能为用户提供最新的购物行业动态、产品发布、促销活动等信息。用户可以通过局部搜索进行查看资讯推送,确保获取与自己需求相关的实时信息,同时可对资讯文章进行点赞、收藏和评论。
(5)购物商城:用户点击可通过搜索局部搜索进行查看商品列表,点击进入想要了解的商品可查看详情信息,可对商品进行收藏、评论、立即购买或加入购物车。
(6)商城管理:商城管理包含我的购物车、我的订单和我的地址三个模块;点击进入“我的地址”可添加收货地址详情信息;点击进入“我的购物车”可查看购物车列表,可对购物车商品数量进行增减,也可对商品进行购买或删除;点击进入“我的订单”可查看订单列表和订单状态。
(7)我的账户:用户可以在个人账户中查看并管理自己的个人信息。包括个人资料、修改密码等。
(8)个人中心:个人中心包含多个功能模块,如个人首页、订单配送、收藏和评论管理等内容,方便用户管理和查看自己的相关记录。
注册用户用例图如图3-1所示。

图3-1 注册用户用例图
管理员功能如下:
(1)登录:管理员可通过登录页面输入账号、密码和验证码,快速访问后台管理系统。登录后可进行服务管理、用户管理和数据分析等操作,确保平台高效运行。
(2)后台首页:在后台首页功能中,管理员可以查看平台的整体运营情况,包括用户数据、订单信息、商品销售情况等关键指标。通过简洁的数据统计图,管理员能够实时监控平台的运行状态,快速识别潜在问题并进行调整。此外,后台首页还提供了快捷访问各项管理功能的入口,提升了管理效率。
(3)系统用户:管理员可以查看系统用户(管理员、注册用户)列表中某个用户的详情,可以对用户信息进行查询、审核、添加和删除操作。
(4)系统管理:管理员点击可查看轮播图管理;如需添加新的轮播图,点击右侧“添加”按钮,上传图片,输入标题和链接,点击“确认”按钮进行添加,可对轮播图进行增删改查。
(5)网站公告管理:当管理点击“网站公告管理”时,可查看网站公告;如需添加新的公告信息,点击右侧“添加”按钮,输入标题和正文,点击“确认”按钮进行添加。
(6)资源管理:管理员点击可查看新闻资讯和资讯分类;如需添加新的资讯,点击“添加”按钮,上传封面图,输入标题,选择分类,输入标签、描述和正文,点击“确认”按钮进行添加。同时可对资讯和分类进行增删改查。
(7)商城管理:商城管理包含多个功能模块,如购物商城、分类列表、订单列表、订单配送。点击进入“分类列表”可添加商品分类信息;点击进入“订单列表”可查看用户下单信息,同时点击“配送”按钮进行商品配送;点击进入“订单配送”可对配送状态和签收状态进行修改。点击进入”购物商场“可添加新的商品信息,包括封面图、主图、标题、描述、原价、卖价、库存、分类、商品类型和正文。
管理员用例图如图3-2所示。

图3-2 管理员用例图
3.4.1数据开发流程
系统开发流程的主要步骤,从需求分析到系统完成的全过程。流程包括需求分析、总体设计(结构、功能、数据)、详细设计(模块、编码)、模块整合与调用,以及测试、扩展和完善,最终完成系统的开发。本系统的开发流程如图3-3所示

图3-3系统开发流程图
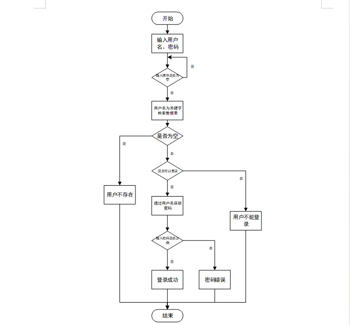
3.4.2用户登录流程
用户输入用户名和密码后,系统先检查输入是否为空,再验证用户名是否存在,若存在则通过用户名获取密码并校验。若密码正确则登录成功,否则提示密码错误。若用户名不存在或无法登录,提示用户操作无效。如图3-4所示。

图3-4登录流程图
3.4.3系统操作流程
用户首先进入系统登录界面,输入用户名和密码后,系统验证信息是否正确。若验证失败,返回登录界面重新输入;若验证成功,则进入功能界面,执行相应功能处理后结束操作流程。操作流程如图3-5所示。

图3-5系统操作流程图
3.4.4添加信息流程
管理员可以添加信息,用户添加可以自己权限内的信息,输入信息后,要想利用这个软件来进行系统的安全管理,首先需要登录到该软件中。添加信息流程如图3-6所示。

图3-6 添加信息流程图
3.4.5修改信息流程
用户首先选择需要修改的记录,输入修改后的数据,系统判断输入数据是否合法。若数据不合法,提示重新输入;若数据合法,则将修改后的数据写入数据库,完成操作后流程结束。修改信息流程图如图3-7所示。

图3-7 修改信息流程图
3.4.6删除信息流程
用户选择需要删除的记录后,系统判断是否确认删除。若未确认,返回选择环节;若确认删除,则更新数据库,删除对应记录,完成操作后流程结束。删除信息流程图如图3-8所示。

图3-8删除信息流程图
系统由表现层、业务逻辑层、数据访问层和数据库服务器组成。表现层通过浏览器(如IE、Chrome、Firefox)与用户交互,采用FreeMarker、Bootstrap、jQuery等技术实现界面呈现。业务逻辑层负责处理系统的核心业务逻辑,通过分模块设计实现功能分离。数据访问层使用MyBatis框架连接数据库,执行数据的增删改查操作。数据库服务器采用MySQL进行数据存储和管理,为系统提供稳定的数据库支持。整个架构通过Tomcat服务器完成用户请求的接收和处理,确保系统的高效运行[8]。整个系统架构如图4-1所示。

图4-1 系统架构图

图4-2 系统功能结构图
用户通过注册模块发送注册请求,系统完成注册后返回确认信息。随后,用户通过登录模块发送登录请求,系统验证用户信息后允许访问目标系统。用户完成操作后可选择退出,系统终止会话。注册时序图,如图4-3所示。

图4-3 注册时序图
4.2.2登录时序图
管理员输入登录信息后,登录界面将信息传递至前台管理界面,随后通过SpringBoot框架读取数据库中的用户信息并返回。系统验证信息,若验证成功则登录成功,若验证失败则返回错误提示。登录时序图如图4-4所示。

图4-4登录时序图
4.2.3管理员修改用户信息时序图
管理员输入登录信息后,进入用户信息管理模块,选择增删改查操作并提交命令至数据库。数据库执行操作后返回成功状态,系统显示用户管理界面并提示操作成功。管理员修改用户信息时序图如图4-5所示。

图4-5管理员修改用户信息时序图
4.2.4管理员管理系统信息时序图
管理员通过访问系统发起请求,系统接收访问后转向系统信息模块进行管理操作。管理完成后,系统返回管理结果至系统,最终反馈给管理员,管理员可选择退出。管理员管理系统信息时序图如图4-6所示。

图4-6管理员管理系统信息时序图
数据库设计是系统开发中至关重要的环节,为系统提供高效、规范的数据存储和管理方案。设计过程包括需求分析、实体设计、表设计和逻辑结构设计。首先,通过分析业务需求,确定系统的核心实体及其属性,同时明确实体间的关系。接着,将实体抽象为具体的数据库表,为每张表定义字段名、数据类型、主键和外键,通过主外键关系和关联表设计,保证数据的完整性和一致性。最后,数据库逻辑设计进一步优化表之间的关系,通过索引、视图和存储过程提升查询效率和操作性能。整个设计需严格遵循规范,避免数据冗余和冲突,确保系统在高并发访问和复杂数据处理场景下的稳定性和高效性。
数据库实体设计是数据库设计的关键步骤,对实际业务逻辑中涉及的实体及其属性进行抽象建模,明确系统中的主要信息对象及其关系[9]。在实体设计中,根据需求分析确定系统的核心实体,在设计过程中,注重实体的完整性、规范性和唯一性,确保设计能够满足系统功能需求,并为后续的表设计提供清晰的结构框架。实体设计需遵循数据库设计的标准化要求,避免数据冗余和不必要的复杂度。
以下将展示系统的全局E-R图。

图4-7系统E-R图
数据库表设计基于实体设计,将抽象的实体映射为具体的表结构。设计过程中,为每个实体定义表名、字段名及数据类型 [10]。根据业务需求,合理定义主键、外键及约束条件,确保表之间的关联性,例如通过外键建立用户表和角色表之间的关系。表设计时注重数据存储的完整性、一致性,并通过索引优化查询效率,最终确保数据库结构能够支持系统的功能需求。以下是系统的数据库表设计展示。
|
编号 |
字段名 |
类型 |
长度 |
是否非空 |
是否主键 |
注释 |
|
1 |
token_id |
int |
是 |
是 |
临时访问牌ID |
|
|
2 |
token |
varchar |
64 |
否 |
否 |
临时访问牌 |
|
3 |
info |
text |
65535 |
否 |
否 |
信息 |
|
4 |
maxage |
int |
是 |
否 |
最大寿命:默认2小时 |
|
|
5 |
create_time |
timestamp |
是 |
否 |
创建时间 |
|
|
6 |
update_time |
timestamp |
是 |
否 |
更新时间 |
|
|
7 |
user_id |
int |
是 |
否 |
用户编号 |
表 4-2-address(收货地址)
|
编号 |
字段名 |
类型 |
长度 |
是否非空 |
是否主键 |
注释 |
|
1 |
address_id |
int |
是 |
是 |
收货地址 |
|
|
2 |
name |
varchar |
32 |
否 |
否 |
姓名 |
|
3 |
phone |
varchar |
13 |
否 |
否 |
手机 |
|
4 |
postcode |
varchar |
8 |
否 |
否 |
邮编 |
|
5 |
address |
varchar |
255 |
是 |
否 |
地址 |
|
6 |
user_id |
mediumint |
是 |
否 |
用户ID |
|
|
7 |
create_time |
timestamp |
是 |
否 |
创建时间 |
|
|
8 |
update_time |
timestamp |
是 |
否 |
更新时间 |
|
|
9 |
default |
tinyint |
是 |
否 |
默认判断 |
表 4-3-article(文章)
|
编号 |
字段名 |
类型 |
长度 |
是否非空 |
是否主键 |
注释 |
|
1 |
article_id |
mediumint |
是 |
是 |
文章id |
|
|
2 |
title |
varchar |
125 |
是 |
是 |
标题 |
|
3 |
type |
varchar |
64 |
是 |
否 |
文章分类 |
|
4 |
hits |
int |
是 |
否 |
点击数 |
|
|
5 |
praise_len |
int |
是 |
否 |
点赞数 |
|
|
6 |
create_time |
timestamp |
是 |
否 |
创建时间 |
|
|
7 |
update_time |
timestamp |
是 |
否 |
更新时间 |
|
|
8 |
source |
varchar |
255 |
否 |
否 |
来源 |
|
9 |
url |
varchar |
255 |
否 |
否 |
来源地址 |
|
10 |
tag |
varchar |
255 |
否 |
否 |
标签 |
|
11 |
content |
longtext |
4294967295 |
否 |
否 |
正文 |
|
12 |
img |
varchar |
255 |
否 |
否 |
封面图 |
|
13 |
description |
text |
65535 |
否 |
否 |
文章描述 |
表 4-4-article_type(文章分类)
|
编号 |
字段名 |
类型 |
长度 |
是否非空 |
是否主键 |
注释 |
|
1 |
type_id |
smallint |
是 |
是 |
分类ID |
|
|
2 |
display |
smallint |
是 |
否 |
显示顺序 |
|
|
3 |
name |
varchar |
16 |
是 |
否 |
分类名称 |
|
4 |
father_id |
smallint |
是 |
否 |
上级分类ID |
|
|
5 |
description |
varchar |
255 |
否 |
否 |
描述 |
|
6 |
icon |
text |
65535 |
否 |
否 |
分类图标 |
|
7 |
url |
varchar |
255 |
否 |
否 |
外链地址 |
|
8 |
create_time |
timestamp |
是 |
否 |
创建时间 |
|
|
9 |
update_time |
timestamp |
是 |
否 |
更新时间 |
表 4-5-auth(用户权限管理)
|
编号 |
字段名 |
类型 |
长度 |
是否非空 |
是否主键 |
注释 |
|
1 |
auth_id |
int |
是 |
是 |
授权ID |
|
|
2 |
user_group |
varchar |
64 |
否 |
否 |
用户组 |
|
3 |
mod_name |
varchar |
64 |
否 |
否 |
模块名 |
|
4 |
table_name |
varchar |
64 |
否 |
否 |
表名 |
|
5 |
page_title |
varchar |
255 |
否 |
否 |
页面标题 |
|
6 |
path |
varchar |
255 |
否 |
否 |
路由路径 |
|
7 |
parent |
varchar |
64 |
否 |
否 |
父级菜单 |
|
8 |
parent_sort |
int |
是 |
否 |
父级菜单排序 |
|
|
9 |
position |
varchar |
32 |
否 |
否 |
位置 |
|
10 |
mode |
varchar |
32 |
是 |
否 |
跳转方式 |
|
11 |
add |
tinyint |
是 |
否 |
是否可增加 |
|
|
12 |
del |
tinyint |
是 |
否 |
是否可删除 |
|
|
13 |
set |
tinyint |
是 |
否 |
是否可修改 |
|
|
14 |
get |
tinyint |
是 |
否 |
是否可查看 |
|
|
15 |
field_add |
text |
65535 |
否 |
否 |
添加字段 |
|
16 |
field_set |
text |
65535 |
否 |
否 |
修改字段 |
|
17 |
field_get |
text |
65535 |
否 |
否 |
查询字段 |
|
18 |
table_nav_name |
varchar |
500 |
否 |
否 |
跨表导航名称 |
|
19 |
table_nav |
varchar |
500 |
否 |
否 |
跨表导航 |
|
20 |
option |
text |
65535 |
否 |
否 |
配置 |
|
21 |
create_time |
timestamp |
是 |
否 |
创建时间 |
|
|
22 |
update_time |
timestamp |
是 |
否 |
更新时间 |
表 4-6-cart(购物车)
|
编号 |
字段名 |
类型 |
长度 |
是否非空 |
是否主键 |
注释 |
|
1 |
cart_id |
int |
是 |
是 |
购物车ID |
|
|
2 |
title |
varchar |
64 |
否 |
否 |
标题 |
|
3 |
img |
varchar |
255 |
是 |
否 |
图片 |
|
4 |
user_id |
int |
是 |
否 |
用户ID |
|
|
5 |
create_time |
timestamp |
是 |
否 |
创建时间 |
|
|
6 |
update_time |
timestamp |
是 |
否 |
更新时间 |
|
|
7 |
state |
int |
是 |
否 |
状态:使用中,已失效 |
|
|
8 |
price |
double |
是 |
否 |
单价 |
|
|
9 |
price_ago |
double |
是 |
否 |
原价 |
|
|
10 |
price_count |
double |
是 |
否 |
总价 |
|
|
11 |
num |
int |
是 |
否 |
数量 |
|
|
12 |
goods_id |
mediumint |
是 |
是 |
商品id |
|
|
13 |
type |
varchar |
64 |
是 |
否 |
商品分类 |
|
14 |
description |
varchar |
255 |
否 |
否 |
描述 |
表 4-7-code_token(验证码
|
编号 |
字段名 |
类型 |
长度 |
是否非空 |
是否主键 |
注释 |
|
1 |
code_token_id |
int |
是 |
是 |
验证码ID |
|
|
2 |
token |
varchar |
255 |
否 |
否 |
令牌 |
|
3 |
code |
varchar |
255 |
否 |
否 |
验证码 |
|
4 |
expire_time |
timestamp |
是 |
否 |
失效时间 |
|
|
5 |
create_time |
timestamp |
是 |
否 |
创建时间 |
|
|
6 |
update_time |
timestamp |
是 |
否 |
更新时间 |
表 4-8-collect(收藏)
|
编号 |
字段名 |
类型 |
长度 |
是否非空 |
是否主键 |
注释 |
|
1 |
collect_id |
int |
是 |
是 |
收藏ID |
|
|
2 |
user_id |
int |
是 |
是 |
收藏人ID |
|
|
3 |
source_table |
varchar |
255 |
否 |
否 |
来源表 |
|
4 |
source_field |
varchar |
255 |
否 |
否 |
来源字段 |
|
5 |
source_id |
int |
是 |
否 |
来源ID |
|
|
6 |
title |
varchar |
255 |
否 |
否 |
标题 |
|
7 |
img |
varchar |
255 |
否 |
否 |
封面 |
|
8 |
create_time |
timestamp |
是 |
否 |
创建时间 |
|
|
9 |
update_time |
timestamp |
是 |
否 |
更新时间 |
表 4-9-comment(评论)
|
编号 |
字段名 |
类型 |
长度 |
是否非空 |
是否主键 |
注释 |
|
1 |
comment_id |
int |
是 |
是 |
评论ID |
|
|
2 |
user_id |
int |
是 |
是 |
评论人ID |
|
|
3 |
reply_to_id |
int |
是 |
否 |
回复评论ID |
|
|
4 |
content |
longtext |
4294967295 |
否 |
否 |
内容 |
|
5 |
nickname |
varchar |
255 |
否 |
否 |
昵称 |
|
6 |
avatar |
varchar |
255 |
否 |
否 |
头像地址 |
|
7 |
create_time |
timestamp |
是 |
否 |
创建时间 |
|
|
8 |
update_time |
timestamp |
是 |
否 |
更新时间 |
|
|
9 |
source_table |
varchar |
255 |
否 |
否 |
来源表 |
|
10 |
source_field |
varchar |
255 |
否 |
否 |
来源字段 |
|
11 |
source_id |
int |
是 |
否 |
来源ID |
表 4-10-goods(商品信息)
|
编号 |
字段名 |
类型 |
长度 |
是否非空 |
是否主键 |
注释 |
|
1 |
goods_id |
mediumint |
是 |
是 |
产品ID |
|
|
2 |
title |
varchar |
125 |
否 |
否 |
标题 |
|
3 |
img |
text |
65535 |
否 |
否 |
封面图:用于显示于产品列表页 |
|
4 |
description |
varchar |
255 |
否 |
否 |
描述 |
|
5 |
price_ago |
double |
是 |
否 |
原价 |
|
|
6 |
price |
double |
是 |
否 |
卖价 |
|
|
7 |
sales |
int |
是 |
否 |
销量 |
|
|
8 |
inventory |
int |
是 |
否 |
商品库存 |
|
|
9 |
type |
varchar |
64 |
是 |
否 |
商品分类 |
|
10 |
hits |
int |
是 |
否 |
点击量 |
|
|
11 |
content |
longtext |
4294967295 |
否 |
否 |
正文 |
|
12 |
img_1 |
text |
65535 |
否 |
否 |
主图1 |
|
13 |
img_2 |
text |
65535 |
否 |
否 |
主图2 |
|
14 |
img_3 |
text |
65535 |
否 |
否 |
主图3 |
|
15 |
img_4 |
text |
65535 |
否 |
否 |
主图4 |
|
16 |
img_5 |
text |
65535 |
否 |
否 |
主图5 |
|
17 |
create_time |
timestamp |
是 |
否 |
创建时间 |
|
|
18 |
update_time |
timestamp |
是 |
否 |
更新时间 |
|
|
19 |
customize_field |
text |
65535 |
否 |
否 |
自定义字段 |
|
20 |
source_table |
varchar |
255 |
否 |
否 |
来源表 |
|
21 |
source_field |
varchar |
255 |
否 |
否 |
来源字段 |
|
22 |
source_id |
int |
是 |
否 |
来源ID |
|
|
23 |
user_id |
int |
否 |
否 |
添加人 |
表 4-11-goods_type(商品类型)
|
编号 |
字段名 |
类型 |
长度 |
是否非空 |
是否主键 |
注释 |
|
1 |
type_id |
int |
是 |
是 |
商品分类ID |
|
|
2 |
father_id |
smallint |
是 |
否 |
上级分类ID |
|
|
3 |
name |
varchar |
255 |
否 |
否 |
商品名称 |
|
4 |
desc |
varchar |
255 |
否 |
否 |
描述 |
|
5 |
icon |
varchar |
255 |
否 |
否 |
图标 |
|
6 |
source_table |
varchar |
255 |
否 |
否 |
来源表 |
|
7 |
source_field |
varchar |
255 |
否 |
否 |
来源字段 |
|
8 |
create_time |
timestamp |
是 |
否 |
创建时间 |
|
|
9 |
update_time |
timestamp |
是 |
否 |
更新时间 |
表 4-12-hits(用户点击)
|
编号 |
字段名 |
类型 |
长度 |
是否非空 |
是否主键 |
注释 |
|
1 |
hits_id |
int |
是 |
是 |
点赞ID |
|
|
2 |
user_id |
int |
是 |
否 |
点赞人 |
|
|
3 |
create_time |
timestamp |
是 |
否 |
创建时间 |
|
|
4 |
update_time |
timestamp |
是 |
否 |
更新时间 |
|
|
5 |
source_table |
varchar |
255 |
否 |
否 |
来源表 |
|
6 |
source_field |
varchar |
255 |
否 |
否 |
来源字段 |
|
7 |
source_id |
int |
是 |
否 |
来源ID |
表 4-13-logistics_delivery(物流配送)
|
编号 |
字段名 |
类型 |
长度 |
是否非空 |
是否主键 |
注释 |
|
1 |
logistics_delivery_id |
int |
是 |
是 |
物流配送ID |
|
|
2 |
order_number |
varchar |
64 |
否 |
否 |
订单号 |
|
3 |
product_name |
varchar |
64 |
否 |
否 |
商品名称 |
|
4 |
purchase_quantity |
varchar |
64 |
否 |
否 |
购买数量 |
|
5 |
total_transaction_amount |
double |
否 |
否 |
交易总额 |
|
|
6 |
the_date_of_issuance |
date |
否 |
否 |
发货日期 |
|
|
7 |
delivery_number |
varchar |
30 |
否 |
否 |
配送订单 |
|
8 |
ordinary_users |
int |
否 |
否 |
普通用户 |
|
|
9 |
shipping_address |
varchar |
64 |
否 |
否 |
收货地址 |
|
10 |
delivery_status |
varchar |
64 |
否 |
否 |
配送状态 |
|
11 |
signing_status |
varchar |
64 |
否 |
否 |
签收状态 |
|
12 |
recommend |
int |
是 |
否 |
智能推荐 |
|
|
13 |
contact_name |
varchar |
255 |
否 |
否 |
联系人名字 |
|
14 |
merchant_id |
int |
否 |
否 |
商家id |
|
|
15 |
create_time |
datetime |
是 |
否 |
创建时间 |
|
|
16 |
update_time |
timestamp |
是 |
否 |
更新时间 |
表 4-14-notice(公告)
|
编号 |
字段名 |
类型 |
长度 |
是否非空 |
是否主键 |
注释 |
|
1 |
notice_id |
mediumint |
是 |
是 |
公告ID |
|
|
2 |
title |
varchar |
125 |
是 |
否 |
标题 |
|
3 |
content |
longtext |
4294967295 |
否 |
否 |
正文 |
|
4 |
create_time |
timestamp |
是 |
否 |
创建时间 |
|
|
5 |
update_time |
timestamp |
是 |
否 |
更新时间 |
表 4-15-order(订单)
|
编号 |
字段名 |
类型 |
长度 |
是否非空 |
是否主键 |
注释 |
|
1 |
order_id |
int |
是 |
是 |
订单ID |
|
|
2 |
order_number |
varchar |
64 |
否 |
否 |
订单号 |
|
3 |
goods_id |
mediumint |
是 |
是 |
商品ID |
|
|
4 |
title |
varchar |
255 |
否 |
否 |
商品标题 |
|
5 |
img |
varchar |
255 |
否 |
否 |
商品图片 |
|
6 |
price |
double |
是 |
否 |
价格 |
|
|
7 |
price_ago |
double |
是 |
否 |
原价 |
|
|
8 |
num |
int |
是 |
否 |
数量 |
|
|
9 |
price_count |
double |
是 |
否 |
总价 |
|
|
10 |
norms |
varchar |
255 |
否 |
否 |
规格 |
|
11 |
type |
varchar |
64 |
是 |
否 |
商品分类 |
|
12 |
contact_name |
varchar |
32 |
否 |
否 |
联系人姓名 |
|
13 |
contact_email |
varchar |
125 |
否 |
否 |
联系人邮箱 |
|
14 |
contact_phone |
varchar |
11 |
否 |
否 |
联系人手机 |
|
15 |
contact_address |
varchar |
255 |
否 |
否 |
收件地址 |
|
16 |
postal_code |
varchar |
9 |
否 |
否 |
邮政编码 |
|
17 |
user_id |
int |
是 |
否 |
买家ID |
|
|
18 |
merchant_id |
mediumint |
是 |
否 |
商家ID |
|
|
19 |
create_time |
timestamp |
是 |
否 |
创建时间 |
|
|
20 |
update_time |
timestamp |
是 |
否 |
更新时间 |
|
|
21 |
description |
varchar |
255 |
否 |
否 |
描述 |
|
22 |
state |
varchar |
16 |
是 |
否 |
订单状态:待付款,待发货,待签收,已签收,待退款,已退款,已拒绝,已完成 |
|
23 |
remark |
text |
65535 |
否 |
否 |
订单备注 |
|
24 |
delivery_state |
varchar |
16 |
否 |
否 |
发货状态:未配送,已配送 |
|
25 |
vip_discount |
double |
否 |
否 |
折扣 |
表 4-16-praise(点赞)
|
编号 |
字段名 |
类型 |
长度 |
是否非空 |
是否主键 |
注释 |
|
1 |
praise_id |
int |
是 |
是 |
点赞ID |
|
|
2 |
user_id |
int |
是 |
是 |
点赞人 |
|
|
3 |
create_time |
timestamp |
是 |
否 |
创建时间 |
|
|
4 |
update_time |
timestamp |
是 |
否 |
更新时间 |
|
|
5 |
source_table |
varchar |
255 |
否 |
否 |
来源表 |
|
6 |
source_field |
varchar |
255 |
否 |
否 |
来源字段 |
|
7 |
source_id |
int |
是 |
否 |
来源ID |
|
|
8 |
status |
tinyint |
是 |
否 |
点赞状态:1为点赞,0已取消 |
表 4-17-registered_user(注册用户)
|
编号 |
字段名 |
类型 |
长度 |
是否非空 |
是否主键 |
注释 |
|
1 |
registered_user_id |
int |
是 |
是 |
注册用户ID |
|
|
2 |
user_name |
varchar |
64 |
否 |
否 |
用户姓名 |
|
3 |
user_age |
varchar |
64 |
否 |
否 |
用户年龄 |
|
4 |
user_gender |
varchar |
64 |
否 |
否 |
用户性别 |
|
5 |
examine_state |
varchar |
16 |
是 |
否 |
审核状态 |
|
6 |
user_id |
int |
是 |
否 |
用户ID |
|
|
7 |
create_time |
datetime |
是 |
否 |
创建时间 |
|
|
8 |
update_time |
timestamp |
是 |
否 |
更新时间 |
表 4-18-shopping_mall(购物商城)
|
编号 |
字段名 |
类型 |
长度 |
是否非空 |
是否主键 |
注释 |
|
1 |
shopping_mall_id |
int |
是 |
是 |
购物商城ID |
|
|
2 |
commodity_type |
varchar |
64 |
否 |
否 |
商品类型 |
|
3 |
collect_len |
int |
是 |
否 |
收藏数 |
|
|
4 |
comment_len |
int |
是 |
否 |
评论数 |
|
|
5 |
recommend |
int |
是 |
否 |
智能推荐 |
|
|
6 |
cart_title |
varchar |
125 |
否 |
否 |
标题 |
|
7 |
cart_img |
text |
65535 |
否 |
否 |
封面图 |
|
8 |
cart_description |
varchar |
255 |
否 |
否 |
描述 |
|
9 |
cart_price_ago |
double |
是 |
否 |
原价 |
|
|
10 |
cart_price |
double |
是 |
否 |
卖价 |
|
|
11 |
cart_inventory |
int |
是 |
否 |
商品库存 |
|
|
12 |
cart_type |
varchar |
64 |
是 |
否 |
商品分类 |
|
13 |
cart_content |
longtext |
4294967295 |
否 |
否 |
正文 |
|
14 |
cart_img_1 |
text |
65535 |
否 |
否 |
主图1 |
|
15 |
cart_img_2 |
text |
65535 |
否 |
否 |
主图2 |
|
16 |
cart_img_3 |
text |
65535 |
否 |
否 |
主图3 |
|
17 |
cart_img_4 |
text |
65535 |
否 |
否 |
主图4 |
|
18 |
cart_img_5 |
text |
65535 |
否 |
否 |
主图5 |
|
19 |
create_time |
datetime |
是 |
否 |
创建时间 |
|
|
20 |
update_time |
timestamp |
是 |
否 |
更新时间 |
表 4-19-slides(轮播图)
|
编号 |
字段名 |
类型 |
长度 |
是否非空 |
是否主键 |
注释 |
|
1 |
slides_id |
int |
是 |
是 |
轮播图ID |
|
|
2 |
title |
varchar |
64 |
否 |
否 |
标题 |
|
3 |
content |
varchar |
255 |
否 |
否 |
内容 |
|
4 |
url |
varchar |
255 |
否 |
否 |
链接 |
|
5 |
img |
varchar |
255 |
否 |
否 |
轮播图 |
|
6 |
hits |
int |
是 |
否 |
点击量 |
|
|
7 |
create_time |
timestamp |
是 |
否 |
创建时间 |
|
|
8 |
update_time |
timestamp |
是 |
否 |
更新时间 |
表 4-20-upload(文件上传)
|
编号 |
字段名 |
类型 |
长度 |
是否非空 |
是否主键 |
注释 |
|
1 |
upload_id |
int |
是 |
是 |
上传ID |
|
|
2 |
name |
varchar |
64 |
否 |
否 |
文件名 |
|
3 |
path |
varchar |
255 |
否 |
否 |
访问路径 |
|
4 |
file |
varchar |
255 |
否 |
否 |
文件路径 |
|
5 |
display |
varchar |
255 |
否 |
否 |
显示顺序 |
|
6 |
father_id |
int |
否 |
否 |
父级ID |
|
|
7 |
dir |
varchar |
255 |
否 |
否 |
文件夹 |
|
8 |
type |
varchar |
32 |
否 |
否 |
文件类型 |
表 4-21-user(用户账户
|
编号 |
字段名 |
类型 |
长度 |
是否非空 |
是否主键 |
注释 |
|
1 |
user_id |
int |
是 |
是 |
用户ID |
|
|
2 |
state |
smallint |
是 |
否 |
账户状态:(1可用|2异常|3已冻结|4已注销) |
|
|
3 |
user_group |
varchar |
32 |
否 |
否 |
所在用户组 |
|
4 |
login_time |
timestamp |
是 |
否 |
上次登录时间 |
|
|
5 |
phone |
varchar |
11 |
否 |
否 |
手机号码 |
|
6 |
phone_state |
smallint |
是 |
否 |
手机认证:(0未认证|1审核中|2已认证) |
|
|
7 |
username |
varchar |
16 |
是 |
否 |
用户名 |
|
8 |
nickname |
varchar |
16 |
否 |
否 |
昵称 |
|
9 |
password |
varchar |
64 |
是 |
否 |
密码 |
|
10 |
|
varchar |
64 |
否 |
否 |
邮箱 |
|
11 |
email_state |
smallint |
是 |
否 |
邮箱认证:(0未认证|1审核中|2已认证) |
|
|
12 |
avatar |
varchar |
255 |
否 |
否 |
头像地址 |
|
13 |
open_id |
varchar |
255 |
否 |
否 |
针对获取用户信息字段 |
|
14 |
create_time |
timestamp |
是 |
否 |
创建时间 |
表 4-22-user_group(用户组)
|
编号 |
字段名 |
类型 |
长度 |
是否非空 |
是否主键 |
注释 |
|
1 |
group_id |
mediumint |
是 |
是 |
用户组ID |
|
|
2 |
display |
smallint |
是 |
否 |
显示顺序 |
|
|
3 |
name |
varchar |
16 |
是 |
否 |
名称 |
|
4 |
description |
varchar |
255 |
否 |
否 |
描述 |
|
5 |
source_table |
varchar |
255 |
否 |
否 |
来源表 |
|
6 |
source_field |
varchar |
255 |
否 |
否 |
来源字段 |
|
7 |
source_id |
int |
是 |
否 |
来源ID |
|
|
8 |
register |
smallint |
否 |
否 |
注册位置 |
|
|
9 |
create_time |
timestamp |
是 |
否 |
创建时间 |
|
|
10 |
update_time |
timestamp |
是 |
否 |
更新时间 |
用户可以通过注册功能创建个人账号,填写包括用户名、密码、邮箱或手机号等基本信息完成注册流程。系统会对输入信息进行校验,确保唯一性和格式正确性,并将用户数据存储至数据库中,同时发送验证邮件或短信以确认账户有效性。用户注册界面如下图所示。

图5-1注册界面
用户登录模块为前台用户提供安全快捷的访问方式。登录页面设计简洁明了,用户只需输入用户名及密码即可完成身份验证。登录成功后,用户将被重定向至系统首页页面。对于忘记密码的用户,提供了找回密码功能,通过邮箱或手机号接收重置链接,保障账户安全。用户登录界面如下图所示。

图5-2登录界面
首页:在首页功能中,用户可以查看平台推荐的热门商品、促销活动和最新上架商品。系统根据用户的兴趣和浏览历史,智能展示个性化内容,帮助用户快速找到感兴趣的商品。同时,智能客服也位于首页,用户可以随时通过聊天窗口与客服互动,获得关于商品、订单等问题的即时帮助,提升用户体验。界面如图5-3所示。

图5-3首页界面
5.1.4新闻资讯
新闻资讯:新闻资讯功能为用户提供最新的购物行业动态、产品发布、促销活动等信息。用户可以通过局部搜索进行查看资讯推送,确保获取与自己需求相关的实时信息,同时可对资讯文章进行点赞、收藏和评论。界面如图5-4所示。

图5-4新闻资讯界面
购物商城:用户点击可通过搜索局部搜索进行查看商品列表,点击进入想要了解的商品可查看详情信息,可对商品进行收藏、评论、立即购买或加入购物车。界面如下图所示。

图5-5购物商城界面
商城管理:商城管理包含我的购物车、我的订单和我的地址三个模块;点击进入“我的地址”可添加收货地址详情信息;点击进入“我的购物车”可查看购物车列表,可对购物车商品数量进行增减,也可对商品进行购买或删除;点击进入“我的订单”可查看订单列表和订单状态。界面如下图所示。

图5-6我的地址界面

图5-7我的订单界面
个人中心:个人中心包含多个功能模块,如个人首页、订单配送、收藏和评论管理等内容,方便用户管理和查看自己的相关记录。界面如下图所示。

图5-8 个人中心界面
后台首页:在后台首页功能中,管理员可以查看平台的整体运营情况,包括用户数据、订单信息、商品销售情况等关键指标。通过简洁的数据统计图,管理员能够实时监控平台的运行状态,快速识别潜在问题并进行调整。此外,后台首页还提供了快捷访问各项管理功能的入口,提升了管理效率。界面如下图所示。

图5-9 后台首页界面
商城管理:商城管理包含多个功能模块,如购物商城、分类列表、订单列表、订单配送。点击进入“分类列表”可添加商品分类信息;点击进入“订单列表”可查看用户下单信息,同时点击“配送”按钮进行商品配送;点击进入“订单配送”可对配送状态和签收状态进行修改。点击进入”购物商场“可添加新的商品信息,包括封面图、主图、标题、描述、原价、卖价、库存、分类、商品类型和正文。界面如下图所示。

图5-10 商城管理界面

图5-11订单列表界面

图5-12商品信息添加界面
系统管理:管理员点击可查看轮播图管理;如需添加新的轮播图,点击右侧“添加”按钮,上传图片,输入标题和链接,点击“确认”按钮进行添加,可对轮播图进行增删改查。界面如下图所示。

图5-13系统管理界面
资源管理:管理员点击可查看新闻资讯和资讯分类;如需添加新的资讯,点击“添加”按钮,上传封面图,输入标题,选择分类,输入标签、描述和正文,点击“确认”按钮进行添加。同时可对资讯和分类进行增删改查。界面如下图所示。

图5-14资源管理界面
系统的测试环境如表6-1所示。
表6-1 测试环境
|
类别 |
配置项 |
详细信息 |
|
硬件环境 |
服务器CPU |
Intel Xeon E5-2680 v4 |
|
内存 |
32GB DDR4 |
|
|
硬盘 |
1TB SSD |
|
|
网络带宽 |
100Mbps |
|
|
软件环境 |
操作系统 |
Windows Server 2019 |
|
数据库 |
MySQL 8.0 |
|
|
Web服务器 |
Tomcat 9.0 |
|
|
开发框架 |
SpringBoot 2.5 |
|
|
前端框架 |
Vue.js 2.6 |
|
|
Java版本 |
JDK 11 |
|
|
浏览器 |
Chrome 88, Firefox 85 |
6.2测试目的
系统测试的主要目的是确保系统的功能、性能和稳定性满足需求规格说明书中的要求,并验证系统在实际使用环境中的可用性和可靠性。通过测试,可以发现软件中的缺陷、漏洞和潜在问题,确保系统运行的准确性、完整性和安全性。在功能测试中,目的是验证系统各功能模块是否按设计实现预期功能,例如用户登录、信息管理、数据查询等核心功能是否准确执行。性能测试的目的是验证系统在高并发、数据量大等压力场景下的响应时间和处理能力,确保系统具备良好的性能。兼容性测试的目的是确保系统在不同的硬件、软件和浏览器环境中能正常运行。测试还包括对异常处理和边界条件的验证,确保系统在异常场景下能够正确处理和恢复。最终,通过测试确保系统可以安全稳定地部署上线,为用户提供可靠的服务。
系统测试采用多种测试方法,以全面验证系统的功能和性能。功能测试采用黑盒测试方法,通过设计测试用例直接验证系统功能是否符合需求,无需了解内部代码逻辑。例如,设计用例验证用户登录模块,通过输入合法和非法的用户名与密码,检查系统响应是否符合预期。性能测试采用压力测试和负载测试方法,通过模拟高并发用户访问、数据处理的场景,评估系统的响应时间、吞吐量和稳定性。兼容性测试通过在不同操作系统、浏览器和硬件设备上运行系统,验证其在不同环境中的适应性[11]。异常测试通过设计边界条件和异常输入,检查系统对非法数据和操作的处理能力。测试用例的设计需覆盖系统的所有功能模块和接口,确保测试过程的全面性。通过系统测试方法的综合应用,可以有效发现问题,并为系统的优化和改进提供依据。
系统的测试用例表格如下图所示。
表6-2 系统测试用例表
|
测试项 |
测试用例 |
问题 |
结论 |
|
登录功能测试 |
打开登录页面 输入正确的用户名和密码 点击“登录”按钮 |
无 |
符合预期 |
|
登录功能测试 |
打开登录页面 输入错误的用户名 输入正确的密码 点击“登录”按钮 |
无 |
符合预期 |
|
登录功能测试 |
打开登录页面 输入正确的用户名 输入错误的密码 点击“登录”按钮 |
无 |
符合预期 |
|
登录功能测试 |
打开登录页面 输入不存在的用户名和密码 点击“登录”按钮 |
无 |
符合预期 |
|
注册功能测试 |
打开注册页面 输入合法的用户名、密码、邮箱等信息 点击“注册”按钮 |
无 |
符合预期 |
|
注册功能测试 |
打开注册页面 输入已存在的用户名 输入其他合法信息 点击“注册”按钮 |
无 |
符合预期 |
|
注册功能测试 |
打开注册页面 输入合法用户名但密码不符合要求(如长度不足) 点击“注册”按钮 |
无 |
符合预期 |
|
注册功能测试 |
打开注册页面 输入合法用户名和密码但邮箱格式错误 点击“注册”按钮 |
无 |
符合预期 |
|
查看商品信息测试 |
登录系统 进入购物商场页面 浏览商品图片、名称、价格等信息 |
无 |
符合预期 |
|
查看商品信息测试 |
登录系统 进入购物商场页面 使用搜索栏输入关键词搜索商品信息 |
无 |
符合预期 |
|
查看商品信息测试 |
登录系统 进入商品信息页面 点击商品详情查看完整信息 |
无 |
符合预期 |
|
查看商品信息测试 |
登录系统 进入购物商场页面 不输入任何搜索条件直接点击搜索 |
无 |
符合预期 |
经过对系统登录、注册、查看商品信息功能的测试,所有测试用例均按照既定步骤执行完毕。测试结果显示,各功能模块在正常输入和异常输入条件下均表现出预期的行为。登录功能能够准确识别用户名和密码的正确性,并对错误输入给予相应提示。注册功能对用户输入的合法性进行了有效校验,确保了注册信息的规范性。查看商品信息功能能够正常展示商品的基本信息,并支持搜索和详情查看操作。整体而言,测试过程中未发现功能缺陷,系统运行稳定,各项功能均符合设计预期。
经过系统全面的功能测试、性能测试和可靠性测试,本系统在测试环境下运行良好,功能模块均按照设计要求实现,核心功能表现稳定,未发现严重功能缺陷或阻塞性问题。所有关键测试用例均通过,覆盖率达到预期目标,验证了系统的功能性、稳定性和兼容性。
本系统基于AI技术和Spring Boot框架,结合智能推荐和智能客服功能,旨在为用户提供个性化的购物体验和高效的服务。通过下一行喜好推荐,系统能够实时分析用户的行为和兴趣,精准推送商品,帮助用户更快速地找到符合需求的商品。同时,智能客服功能通过自然语言处理技术,实时解答用户在购物过程中遇到的问题,提升用户的整体体验。平台还提供完善的后台管理功能,支持管理员进行用户、商品、订单等操作,确保平台的顺利运行。
综上所述,本系统通过引入AI推荐和智能客服,成功解决了传统电商平台中信息过载和客户服务效率低下的问题,提高了用户满意度和平台运营效率。在未来,随着人工智能技术的不断发展,系统的推荐精度和客服服务质量将进一步优化,为用户和平台提供更为优质的服务体验。此外,系统也为其他电商平台和相关领域提供了有益的借鉴和参考,具有较高的实际应用价值和发展前景。
- 刘江涛,王亮亮,吴庆茹,等.基于B/S模式的铁路勘测设计案例信息化管理系统设计与实现[J].铁路计算机应用,2021,30(03):32-35.
- 张丹丹,李弘.基于B/S架构的办公管理系统设计与开发[J].铁路通信信号工程技术,2024,21(09):44-48+106.
- 王志亮,纪松波.基于SpringBoot的Web前端与数据库的接口设计[J].工业控制计算机,2023,36(03):51-53.
- 熊永平.基于SpringBoot框架应用开发技术的分析与研究[J].电脑知识与技术,2021,15(36):76-77.
- 赵媛.基于Vue的Web系统前端性能优化分析[J].电脑编程技巧与维护,2024,(09):44-46.
- 秦冬.浅析Vue框架在前端开发中的应用[J].信息与电脑(理论版),2024,36(13):61-63.
- 李艳杰.MySQL数据库下存储过程的综合运用研究[J].现代信息科技,2023,7(11):80-82+88.
- 陈倩怡,何军.Vue+Springboot+MyBatis技术应用解析[J].电脑编程技巧与维护,2020,(01):14-15+28.
- 周晓玉,崔文超.基于Web技术的数据库应用系统设计[J].信息与电脑(理论版),2023,35(09):189-191.
- 马艳艳,吴晓光.计算机软件与数据库的设计策略分析[J].电子技术,2024,53(05):104-105.
- 李俊萌.计算机软件测试技术与开发应用策略分析[J].信息记录材料,2023,24(03):50-52.
- 岳斌,李成,胡海宁.关于消费者使用AI推荐系统在线购买运动品牌意愿预测的研究[C]//国际班迪联合会,国际体能协会,中国班迪协会.2024年第一届国际数字体育科学大会论文集(上).庆一大学;三门峡职业技术学院;,2024:113-119.DOI:10.26914/c.cnkihy.2024.055192.
- 俞军.基于协同过滤的推荐系统方法研究[D].大连交通大学,2024.DOI:10.26990/d.cnki.gsltc.2024.000192.
- 张玮佳.通过个性化推荐系统提升消费者购物体验[J].数字经济,2024,(06):83-85.DOI:10.19609/j.cnki.cn10-1255/f.2024.06.009.
- 邵珠峰.基于用户需求建模的购物篮推荐方法研究[D].齐鲁工业大学,2024.DOI:10.27278/d.cnki.gsdqc.2024.000144.
- 林逢春.基于混合推荐算法的分布式购物系统设计[J].轻工科技,2024,40(03):115-118.
- 钟美芳,何风琴.网络购物中个性化推荐系统对消费者的影响研究[J].时代经贸,2024,21(04):42-45.DOI:10.19463/j.cnki.sdjm.2024.04.038.
- 张均佳.信任视角下消费者购物推荐采纳意愿影响机制——基于“小红书”测评帖的扎根研究[J].中国市场,2022,(32):133-135.DOI:10.13939/j.cnki.zgsc.2022.32.133.
- 朱珠.基于用户的推荐框架对推荐接受意愿的影响:感知有用性和感知脆弱性的中介作用[D].西南财经大学,2022.DOI:10.27412/d.cnki.gxncu.2022.000552.
- 张文博.个性化购物推荐系统的研究与实现[D].山东大学,2021.DOI:10.27272/d.cnki.gshdu.2021.006783.
- 朱育颉,刘虎沉.网上购物平台多推荐融合算法研究[J].计算机科学,2021,48(S2):232-235.
- Yuxuan G ,Haiming L ,Bingzhen S .Dynamic network intelligent hybrid recommendation algorithm and its application in online shopping platform[J].Journal of Intelligent & Fuzzy Systems,2021,40(5):9173-9185.
致谢
本论文的完成离不开众多导师、同学以及亲友的支持与帮助。在此,首先向我的导师表示最诚挚的感谢。在整个研究和写作过程中,导师以严谨治学的态度和丰富的专业知识给予了我无私的指导,从论文选题到最终定稿的每一个环节,都为我提供了宝贵的建议与意见,使我得以不断完善研究内容、拓展学术视野。导师耐心细致的指导不仅帮助我解决了许多学术难题,也让我在研究能力与学术写作方面得到了显著的提升。导师的鼓励与支持是我完成这篇论文的重要动力,也让我深刻体会到学术研究的严谨性与意义。
我还要感谢在学习生活中给予我帮助和支持的同学、朋友以及家人。论文撰写过程中,许多同学与我共同探讨问题,分享经验与资料,使我的研究更加全面深入。朋友们的关心和陪伴让我在繁忙的研究过程中能够调节心情,保持良好的状态。特别感谢我的家人,他们始终给予我无条件的理解和支持,为我创造了安心学习与研究的环境。正是因为有了大家的帮助和支持,我才能克服论文写作中的重重困难并顺利完成。再次向所有支持和帮助过我的人表达衷心的感谢。
点赞+收藏+关注 → 私信领取本源代码、数据库
更多推荐
所有评论(0)