2025年中国传感器产业链全景分析报告
1. 传感器产业概述1.1 产业定义与核心价值传感器产业,作为信息技术产业的核心组成部分之一,其定义涵盖了从敏感材料、核心元件、芯片设计、器件制造、封装测试到最终应用解决方案的完整链条。传感器本身是一种能够感受规定的被测量(如物理量、化学量、生物量等)并按照一定规律转换成可用输出信号(通常为电信号)的器件或装置 。其核心价值在于作为信息获取的源头和“数据之母” ,为物联网、人工智能、智能制造、智慧
1. 传感器产业概述
1.1 产业定义与核心价值
传感器产业,作为信息技术产业的核心组成部分之一,其定义涵盖了从敏感材料、核心元件、芯片设计、器件制造、封装测试到最终应用解决方案的完整链条。传感器本身是一种能够感受规定的被测量(如物理量、化学量、生物量等)并按照一定规律转换成可用输出信号(通常为电信号)的器件或装置 。其核心价值在于作为信息获取的源头和“数据之母” ,为物联网、人工智能、智能制造、智慧城市、智能交通、智能家居、医疗电子等众多新兴应用领域提供基础数据支撑。在AI浪潮的推动下,智能传感器更是成为万物互联与智能化时代的核心技术与产品之一 。传感器技术的先进程度直接决定了信息系统的感知能力、精度和可靠性,进而影响整个系统的智能化水平和应用效果。因此,传感器产业不仅是衡量一个国家科技发展水平和核心竞争力的重要标志,也是推动经济社会数字化转型和高质量发展的关键驱动力。
1.2 产业分类与主要产品
传感器产业的产品种类繁多,分类方式也多种多样。根据被测量的不同,传感器可分为物理量传感器、化学量传感器和生物量传感器等 。
物理量传感器是应用最为广泛的一类,主要包括压力传感器、温度传感器、液位传感器、流量传感器、光电传感器、编码器、接近传感器、超声波传感器、加速度传感器、视觉/图像传感器、磁力传感器、安全传感器等 。
化学量传感器则用于检测气体成分、液体浓度等化学参数,如气体传感器。生物量传感器则用于检测生物分子、细胞活性等生物参数。
根据工作原理和技术路径,传感器又可分为MEMS(微机电系统)传感器和非MEMS传感器 。MEMS传感器因其小型化、集成化、低成本等优势,在消费电子、汽车电子、医疗健康等领域得到广泛应用,例如MEMS麦克风、MEMS加速度计、MEMS陀螺仪等。非MEMS传感器则包括传统的电阻式、电容式、电感式传感器等。

在汽车传感器领域,根据具体应用场景和功能,又可细分为超声波雷达、毫米波雷达、激光雷达、车载摄像头等 。
-
超声波雷达主要用于泊车辅助,其工作原理是通过发射和接收超声波,根据超声波的折返时间测算距离 。
-
毫米波雷达则利用毫米波段的电磁波进行探测,具有探测距离远、抗干扰能力强等优点,广泛应用于自适应巡航、自动紧急制动等高级驾驶辅助系统(ADAS)中 。
-
激光雷达通过发射激光束并接收反射信号来获取目标物体的三维信息,是实现L3级以上自动驾驶的关键传感器 。
-
车载摄像头则通过图像传感器(CIS)捕捉视觉信息,为驾驶员提供视野辅助或为ADAS系统提供图像数据 。
这些不同类型的传感器各有其技术特点和适用场景,共同构成了汽车感知系统的重要组成部分。
2. 中国传感器产业链全景分析
中国传感器产业链已形成相对完整的体系,涵盖上游的原材料与核心元件供应、中游的传感器设计与制造,以及下游的多元化应用领域。产业链各环节相互依存、协同发展,共同推动中国传感器产业的进步。


2.1 产业链上游:原材料、核心元件与设备
传感器产业链的上游主要包括各类原材料、核心元件以及关键生产设备的供应。原材料的种类繁多,直接影响传感器的性能和成本。常见的核心材料包括半导体材料(如硅基MEMS晶圆、SOI晶圆)、金属材料(如铂电阻丝、应变合金)、陶瓷基板、高分子材料(如聚酰亚胺薄膜)等 。核心元器件则包括**压阻元件、热电偶、光敏器件、各类芯片(如ASIC芯片、MMIC芯片、FPGA芯片、DSP芯片)等 。例如,在MEMS传感器产业链中,上游的原材料分为半导体材料、陶瓷材料、金属材料和有机材料四大块 。在车载摄像头产业链中,上游涉及光学镜片、滤光片、保护膜以及用于制造CMOS图像传感器(CIS)和数字图像信号处理器(DSP)的晶圆等 。毫米波雷达的上游则包括MMIC单片微波集成电路、基带数字信号处理芯片、天线高频PCB板等 。
关键生产设备是保证传感器制造精度和良率的重要基础,主要包括光刻机、离子注入机、刻蚀机、薄膜沉积设备、封装测试设备等。这些设备和材料的性能、价格及供应稳定性对整个传感器产业的发展至关重要。目前,中国在部分中低端原材料和核心元件方面已实现一定程度的国产化,但在高端材料、核心芯片(尤其是高性能处理器和专用芯片)以及精密制造设备方面仍较多依赖进口,这构成了产业链发展的瓶颈之一 。例如,超声波雷达的芯片主要依赖进口,如恩智浦(NXP)等厂商 。毫米波雷达的核心部件MMIC芯片和天线PCB板也主要由恩智浦、英飞凌、德州仪器等海外芯片设计公司和少数掌握高频PCB板技术的公司提供 。
2.2 产业链中游:设计与制造
产业链中游是传感器设计与制造的核心环节,主要包括传感器的设计研发、生产制造、封装测试等步骤 。设计研发是传感器技术创新的源头,需要融合微电子学、材料科学、机械工程、信号处理等多学科知识,根据下游应用需求进行定制化或通用化设计。MEMS传感器的设计尤其复杂,需要将产品的工艺流程、机电结构、封装和测试等环节综合考虑,往往需要数年时间完成多个设计闭环才能实现量产 。中游的制造环节则涉及晶圆加工、MEMS结构制作、CMOS电路集成、器件封装和测试等复杂工艺。MEMS传感器的制造一般由芯片设计企业完成设计后,交由专业的第三方晶圆厂(Foundry)进行制造,也存在像博世、意法半导体等大型IDM(整合元件制造商)厂商,它们拥有自己的晶圆厂,能够完成从设计到制造的全过程 。
在中国,传感器中游制造环节部分中国传感器制造企业不断加大研发投入,提升产品技术水平和制造工艺,力求在激烈的市场竞争中占据一席之地。封装测试是保证传感器性能和可靠性的关键步骤,不同类型的传感器需要采用不同的封装技术和测试方法。例如,在车载摄像头产业链中,中游环节包括图像传感器、模组封装、镜头组、胶合材料与图像信号处理器,其中图像传感器的成本占比最高,可达50% 。毫米波雷达的中游主要是雷达生产企业,它们进行毫米波雷达算法的研发,算法需要大量数据支持,研发投入需求较大,是雷达性能的决定性因素之一 。激光雷达的中游则根据扫描系统的不同技术路线(如机械式、MEMS、Flash、OPA)进行产品制造 。
2.3 产业链下游:应用领域与需求分析
传感器产业链的下游是广阔的应用市场,涵盖了工业自动化、汽车电子、消费电子、通信电子、能源电力、医疗健康、航空航天、环境监测、智慧城市等众多领域 。不同应用领域对传感器的性能、可靠性、成本、尺寸等有着差异化的需求,从而驱动着传感器技术的不断创新和产品的迭代升级。在工业自动化领域,传感器是实现智能制造和工业4.0的核心组件,用于实时监测生产过程中的温度、压力、液位、流量、振动等物理量,提高生产效率和产品质量,降低生产成本 。
-
消费电子领域,智能手机、可穿戴设备、智能家居等产品大量使用MEMS传感器、图像传感器、生物传感器等,对传感器的微型化、低功耗、高集成度提出了更高要求。
-
医疗健康领域,传感器在医疗诊断、患者监护、药物研发、可穿戴医疗设备等方面发挥着重要作用,对传感器的精度、可靠性、生物相容性有严格要求 。
-
环境监测领域,传感器用于空气质量监测、水质监测、污染源监测等,助力环境保护和可持续发展。
此外,在航空航天、国防安全、能源勘探等特殊领域,对高性能、高可靠性的特种传感器也有着持续的需求。下游应用市场的不断拓展和深化,为传感器产业提供了持续的增长动力和创新方向。例如,人形机器人产业化将驱动六维力传感器需求爆发,预计2030年市场规模达144.42亿元 。新能源汽车单车传感器用量增至300个以上,氢燃料电池车对氢气泄漏传感器的需求带动市场年均增长18% 。
3. 国内外传感器产业发展现状
3.1 全球传感器产业发展态势
全球传感器产业在物联网、人工智能、工业4.0等新兴技术的驱动下,正经历着持续的增长和技术变革。市场规模方面,根据IIM信息的数据,2025年全球传感器市场规模预计突破3500亿美元,其中中国市场占比接近40% 。另一份报告则预测,2025年全球市场规模将突破3000亿美元,中国占比超过35% 。据赛迪顾问的数据显示,全球传感器市场规模在2024年达到2085.9亿美元,同比增长8.1%,预计2025年将达到2271.5亿美元 。这些数据虽有差异,但均显示出全球传感器市场的巨大体量和稳健的增长态势。从技术趋势来看,传感器正朝着智能化、集成化、微型化、低功耗、网络化和多功能融合的方向发展 。MEMS技术、新材料技术(如石墨烯、氮化铝、碳纳米管)、纳米技术、柔性电子技术等不断推动传感器性能的提升和成本的降低 。


全球竞争格局方面,呈现出“美日欧主导高端、中国抢占中低端”的态势 。美国企业在航空航天传感器等领域占据领先地位,日本厂商则在车载图像传感器等领域具有垄断优势 。欧洲在量子传感、光伏传感器等领域表现突出 。亚太地区,特别是中国,已成为全球传感器制造与研发的重要中心,产业链有向亚太地区转移的趋势 。政策层面,各国政府均高度重视传感器产业的发展,纷纷出台相关政策予以支持。例如,中国“十四五”智能传感器专项规划投入巨大,推动产业集聚发展 。国际标准组织也在积极制定和推广传感器相关的通信协议和标准,以促进行业规范化发展 。商业模式上,从单纯的硬件销售转向“传感器+数据服务”的一体化解决方案成为趋势,传感器即服务(SaaS)模式渗透率逐渐提升 。
3.2 中国传感器产业发展现状与特点
中国传感器产业近年来发展迅速,已成为全球传感器市场的重要组成部分。市场规模持续扩大,2023年中国传感器行业市场规模约为3645亿元,同比增长14.9% 。预计到2025年,中国工业传感器市场规模有望突破600亿元 。中国在全球传感器市场中的占比已超过35% 。产业特点方面,中国传感器产业呈现出以下几个主要特征:首先,政策支持力度大。国家及地方政府出台了一系列政策措施,如《“十四五”智能制造发展规划》、《智能传感器产业三年行动计划》等,鼓励传感器领域的技术研发、产业化和应用推广,推动国产化进程 。其次,产业链日趋完善,形成了长三角、珠三角、环渤海以及中西部地区如西安等产业集群 。这些区域在传感器设计、制造、封装测试及应用方面各具特色,例如长三角地区以上海、苏州为核心,建立了涵盖设计、封装、测试的完整产业链;珠三角以深圳为中心,聚焦消费电子和汽车电子传感器 。

然而,中国传感器产业也面临一些挑战。整体而言,产业呈现“散、小、低、弱、缺芯”的局面,大约60%的敏感元件和传感器仍依赖进口,高端传感器的研发与制造能力存在较大短板 。企业规模普遍较小,创新能力和发展后劲有待加强 。尽管在部分中低端市场,中国厂商凭借成本优势占据主导地位,例如在消费电子传感器市场,2025年本土品牌出货量预计突破80亿颗 。但在高端市场,尤其是在MEMS传感器领域,仍面临国际巨头的激烈竞争和技术壁垒 。近年来,国产化进程正在加速,国内企业如汉威科技、歌尔股份、禾赛科技等在气体传感器、MEMS麦克风、激光雷达等细分领域取得了一定的市场份额和技术突破 。例如,歌尔股份MEMS麦克风全球市占率达35%;汉威科技气体传感器国内市占率42%;禾赛科技、速腾聚创等国产激光雷达厂商市场份额超过97% 。预计到2025年,中国传感器国产化率将提升至65% 。

3.3 国内外产业发展对比分析
中国传感器产业与国外发达国家相比,在技术积累、产业规模、企业竞争力等方面仍存在一定差距,但同时也展现出独特的优势和巨大的发展潜力。
技术层面: 发达国家在高端传感器核心技术、关键材料、精密制造工艺等方面拥有显著优势。例如,美国在航空航天传感器、日本在车载图像传感器、欧洲在工业传感器和特定细分领域(如量子传感)处于领先地位 。中国虽然在部分中低端传感器技术方面取得了长足进步,但在高端MEMS传感器、高性能芯片、核心算法等方面仍存在“卡脖子”问题,依赖进口的局面尚未根本改变 。IIM信息的专利数据显示,中国传感器专利申请量占全球42%,但PCT国际专利仅占8%,这反映了核心技术储备不足的问题 。不过,中国在环境传感器和生物传感器领域的专利申请量分别占全球总量的48%和31%,显示出在这些领域的追赶势头 。
产业规模与企业竞争力: 全球传感器市场主要由博世、霍尼韦尔、泰科电子、基恩士、欧姆龙等国际巨头主导,它们凭借技术、品牌、人才和全球市场渠道优势,占据高端市场主要份额 。中国传感器企业数量众多,但规模普遍较小,市场集中度较低,尤其是在低端产品市场,竞争激烈,毛利率不高 。据统计,2024年国内工业传感器市场,外资企业占据超过70%的市场份额 。然而,中国拥有庞大的本土市场和完整的产业链配套优势,为本土企业的成长提供了沃土。近年来,一批具有竞争力的本土企业如韦尔股份、兆易创新、华润微、华工科技、歌尔股份、汉威科技等正在崛起,在特定细分领域逐渐缩小与国际先进水平的差距,并开始参与国际竞争 。
政策与市场环境: 中国政府高度重视传感器产业的发展,通过“十四五”规划、专项扶持资金、产业园区建设等多种方式,大力推动产业的技术创新和国产化替代 。这为中国传感器产业的快速发展提供了有力的政策保障。相比之下,发达国家市场相对成熟,政策支持更多体现在基础研究和前沿技术探索。市场应用方面,中国在智慧城市、工业互联网、新能源汽车等新兴应用领域的需求快速增长,为传感器产业提供了广阔的市场空间和丰富的应用场景 。例如,中国在5G+传感器融合应用场景中占据先发优势 。

总体来看,中国传感器产业正处于从 “中低端制造”向“高端创新”转型 的关键时期 。虽然面临核心技术瓶颈和国际竞争压力,但在政策支持、市场需求和本土企业努力的多重驱动下,中国传感器产业的国产化进程正在加速,整体竞争力有望持续提升。
4. 中国传感器市场竞争格局与重点企业分析
中国传感器市场呈现出多元化的竞争格局,既有实力雄厚的外资巨头,也有快速成长的本土企业。市场在细分领域和区域分布上表现出不同的特点。
4.1 市场竞争格局:区域分布与梯队划分
中国传感器产业已初步形成若干产业集群,主要分布在华东、中南和华北等地区。根据赛迪的数据,2023年中国智能传感器产业厂商主要在华东地区集聚,市场份额占比超过46%,其次是中南地区,占20.5% 。据观研天下的研究数据显示,2023年我国传感器市场华东地区市场占比最高,为46.5%;其次为中南,占比19.8%;第三为华北,占比13.4% 。具体到城市层面,上海、北京、深圳、广州、苏州和成都等城市在智能传感器产业收入方面位居前列,合计占全国智能传感器产业比重的42% 。这些区域凭借其完善的产业链配套、丰富的人才资源、活跃的市场需求以及有力的政策支持,吸引了大量传感器企业入驻和发展。

从企业竞争梯队来看,中国智能传感器市场的参与者可以大致分为几个层次。
第一梯队主要是国际知名的传感器巨头,如博世、霍尼韦尔、基恩士、欧姆龙、西克、倍加福等,它们凭借先进的技术、强大的品牌影响力和丰富的产品线,在中国市场,尤其是在高端工业传感器市场占据主导地位 。
第二梯队是国内领先的传感器企业和部分具有较强实力的半导体厂商,如韦尔股份、兆易创新、华润微、华工科技、歌尔股份、汉威科技、高德红外、汇顶科技等 。这些企业在某些细分领域(如MEMS麦克风、气体传感器、图像传感器、激光雷达等)取得了显著成就,并积极向高端市场拓展。
第三梯队则是数量众多的中小型传感器制造企业,它们主要集中在中低端产品市场,竞争激烈,利润空间相对有限 。
此外,还有一些通过收购或转型进入传感器领域的其他类型厂商 。在力矩传感器等特定细分市场,竞争格局也呈现类似特点,外资品牌如ATI、Schunk等占据高端市场主导地位,国内厂商如坤维科技、鑫精诚等则在特定应用领域寻求突破 。

4.2 重点企业分析:本土品牌与外资企业
中国传感器市场的重点企业包括国际领先的外资企业和快速崛起的本土品牌。
外资企业: 如前所述,博世(Bosch)、霍尼韦尔(Honeywell)、基恩士(Keyence)、欧姆龙(Omron)、西克(SICK)、倍加福(Pepperl+Fuchs)、松下电器(Panasonic)等国际知名企业在中国传感器市场,特别是高端工业传感器市场,拥有强大的市场地位和品牌影响力 。这些企业通常拥有深厚的技术积累、完善的全球研发体系、严格的质量控制标准以及广泛的客户基础。它们的产品线丰富,能够提供从基础传感器到复杂传感系统的全面解决方案。例如,在汽车传感器领域,博世、大陆集团(Continental)、电装(Denso)、法雷奥(Valeo)等国际Tier1供应商在毫米波雷达、超声波雷达等产品上占据重要份额 。这些外资企业不仅将中国视为重要的销售市场,也在中国设立研发中心和生产基地,以更好地服务本土客户并降低成本。
本土品牌: 近年来,中国本土传感器企业取得了显著进步,涌现出一批具有竞争力的代表性企业。
-
汉威科技 (300007.SZ): 专注于气体传感器及仪器仪表的研发、生产和销售,其气体传感器在国内市场占有率较高,并积极拓展在工业安全、环境监测、智能家居等领域的应用 。
-
歌尔股份 (002241.SZ): 是全球领先的MEMS麦克风供应商,成功进入苹果等国际知名品牌的供应链,并在微型扬声器/受话器、虚拟/增强现实等领域积极布局 。
-
韦尔股份 (603501.SH): 通过收购豪威科技(OmniVision),成为全球领先的CMOS图像传感器(CIS)供应商之一,产品广泛应用于智能手机、汽车、安防等领域 。
-
兆易创新 (603986.SH): 在存储器和微控制器(MCU)领域具有优势,其MCU产品可应用于传感器信号处理和系统控制 。
-
华工科技 (000988.SZ): 业务涵盖激光加工、传感器、光通信等多个领域,其传感器产品在工业自动化和汽车电子领域有所布局 。
-
汇顶科技 (603160.SH): 最初以指纹识别芯片闻名,后拓展至触控、音频、健康等领域的传感器及解决方案 。
-
高德红外 (002414.SZ): 专注于红外热成像技术与产品的研发和生产,其红外探测器及机芯模组广泛应用于工业测温、安防监控、医疗诊断等领域 。
-
宜科电子、索迪龙: 是国内工业传感器领域的重要参与者,近年来市场份额有所提升 。
-
禾赛科技、速腾聚创: 是国内领先的激光雷达制造商,在车载激光雷达市场取得了显著进展,市场份额较高 。
-
奥迪威 (832491.BJ): 是国内超声波传感器的主要生产商之一,产品应用于汽车电子、智能家居、安防等领域 。

此外,还有敏芯股份 (688286.SH)、四方光电 (688665.SH)、柯力传感 (603662.SH)、中航电测 (300114.SZ) 等众多本土企业在各自的细分领域努力追赶,不断提升技术水平和市场竞争力 。这些本土企业通过持续的技术创新、成本控制以及对本土市场需求的快速响应,正在逐步缩小与国际先进水平的差距,并在国产替代的浪潮中扮演越来越重要的角色。
4.3 市场集中度与竞争态势
中国传感器市场的集中度因细分领域和产品类型的不同而有所差异。整体而言,高端传感器市场,特别是被国际巨头主导的领域,市场集中度相对较高。例如,在工业传感器市场,据统计,2024年国内工业传感器CR4(前四大企业市场份额)和CR8(前八大企业市场份额)分别为54.6%和66.3%,市场呈现寡占型竞争格局 。其中,基恩士、欧姆龙、松下电器、西克、倍加福等外资企业凭借其技术、品牌等优势,占据了超过70%的市场份额,显示出较高的市场集中度和外资主导的特点 。
然而,在中低端传感器市场,由于技术门槛相对较低,参与者众多,市场集中度较低,竞争也更为激烈。国内大量中小型企业在这一领域竞争,导致产品同质化现象较为严重,价格战时有发生,企业利润率普遍不高 。例如,在低端压力、温度传感器领域,数千家中小厂商激烈竞争,毛利率不足15% 。
近年来,随着国内企业技术水平的提升和国家对国产化替代的支持,本土品牌的市场份额正在逐步提升,市场竞争格局也在发生变化。在一些新兴应用领域,如新能源汽车、智能家居、激光雷达等,国内企业凭借快速响应市场、成本优势以及政策支持,取得了较好的市场表现,甚至在某些细分领域形成了较强的竞争力 。例如,在激光雷达领域,禾赛科技、速腾聚创等国产厂商市场份额已超过97% 。在MEMS麦克风领域,歌尔股份全球市占率达到35% 。
总体来看,中国传感器市场的竞争态势呈现出以下特点:一是外资企业凭借技术和品牌优势,在高端市场仍占据主导地位,但面临本土企业的追赶和挑战;二是本土企业在部分细分领域和中低端市场已形成一定规模,并积极向高端市场渗透,国产替代趋势明显;三是市场竞争日趋激烈,技术迭代加速,对企业创新能力、成本控制能力和市场响应速度提出了更高要求;四是产业链上下游的协同合作以及跨界融合成为新的竞争焦点,例如传感器与人工智能、大数据、云计算等技术的结合,以及“传感器即服务”等新商业模式的出现 。

5. 中国传感器产业发展面临的挑战与机遇
中国传感器产业在快速发展的同时,也面临着多方面的挑战。然而,挑战与机遇并存,巨大的市场需求、持续的政策支持以及新兴技术的融合,也为产业发展带来了前所未有的机遇。

5.1 主要发展挑战
中国传感器产业发展面临的主要挑战可以概括为以下几个方面:
-
核心技术瓶颈与高端产品依赖进口: 这是中国传感器产业长期存在的痛点。尽管在部分中低端产品领域已实现国产化,但在高端传感器,特别是高性能MEMS传感器、核心敏感材料、精密制造工艺、专用芯片(如高性能ADC、DSP、FPGA)以及先进封装测试技术等方面,与国际先进水平仍有较大差距 。许多关键元器件和高端设备仍依赖进口,这不仅增加了产业链的风险,也限制了产业向价值链高端迈进的步伐。例如,高端光电传感器、接近传感器、视觉传感器、光纤传感器等国产化率低于20% 。IIM信息的数据显示,中国传感器PCT国际专利仅占全球的8%,反映出核心技术储备不足 。
-
产业结构不合理,企业“散、小、弱”: 中国传感器企业数量众多,但普遍规模较小,缺乏具有国际竞争力的龙头企业 。产业集中度不高,尤其是在低端市场,同质化竞争激烈,导致企业利润微薄,难以支撑大规模的研发投入和持续创新 。这种“低端过剩、高端不足”的局面,使得产业整体竞争力不强,难以形成有效的协同效应。
-
研发投入不足,创新能力有待提升: 与国外巨头相比,国内传感器企业在研发投入强度和持续性方面存在差距。许多企业满足于模仿和低水平重复建设,缺乏原创性技术和颠覆性创新。产学研结合不够紧密,科研成果转化效率不高,也制约了产业创新能力的提升 。中国传感器与物联网产业联盟常务副理事长郭源生指出,国内大多为小微型企业,总规模、创新能力、发展后劲都较薄弱,难以应对技术创新和商业竞争带来的挑战 。
-
人才短缺与培养体系不完善: 传感器产业是技术密集型产业,需要大量掌握多学科知识的复合型人才。目前,中国在传感器设计、制造工艺、封装测试、系统集成以及应用开发等方面的高端人才和熟练技工均存在较大缺口。高校的人才培养体系与产业实际需求存在脱节,企业也面临人才引进难、培养成本高等问题。
-
测试、标准与认证体系不健全: 传感器的性能、可靠性和一致性对于下游应用至关重要。然而,国内在传感器测试标准、校准规范、可靠性评估以及第三方认证体系方面尚不完善,影响了产品的质量提升和市场推广。缺乏统一的标准也增加了系统集成的难度和成本。
-
国际竞争加剧与贸易保护主义抬头: 全球传感器市场竞争日趋激烈,国际巨头凭借技术、品牌和资本优势,对中国本土企业形成强大压力。同时,国际贸易摩擦和地缘政治因素也可能对产业链的稳定性和安全性带来不确定性。苏州敏芯微电子技术股份有限公司总裁李刚曾分析,行业“内卷”的原因之一便是受到全球贸易环境变化、国际头部企业的价格“绞杀”等影响 。
5.2 关键发展机遇
尽管面临诸多挑战,中国传感器产业也迎来了前所未有的发展机遇:
-
巨大的市场需求驱动: 中国拥有全球规模最大、增长最快的传感器应用市场。随着物联网、人工智能、5G、工业互联网、智慧城市、新能源汽车、智能家居、可穿戴设备等新兴产业的快速发展,对各类传感器的需求持续旺盛,为产业发展提供了强大的市场拉动力 。例如,工业自动化、汽车电子需求增速超20%,医疗传感器受远程诊疗推动成为新增长点 。新能源汽车单车传感器用量增至300个以上 。人形机器人产业化将驱动六维力传感器需求爆发 。
-
国家战略与政策的大力支持: 中国政府高度重视传感器产业的发展,将其列为战略性新兴产业的重要组成部分。国家层面出台了一系列规划和政策,如《“十四五”智能制造发展规划》、《智能传感器产业三年行动计划》等,从资金支持、税收优惠、人才培养、平台建设、应用推广等多个方面为产业发展提供保障,大力推动国产化替代和产业升级 。地方政府也积极响应,出台配套措施,建设传感器产业园区,营造良好的产业发展环境 。
-
国产化替代的加速推进: 在中美贸易摩擦和全球供应链重构的背景下,关键核心技术的自主可控成为国家战略的重中之重。传感器作为“卡脖子”环节之一,其国产化替代进程正在加速。国内下游应用厂商对本土供应链的需求日益迫切,为国内传感器企业提供了宝贵的市场机会和发展空间 。预计到2025年,中国传感器国产化率将提升至65% 。
-
新兴技术的融合创新: 人工智能、大数据、云计算、5G等新一代信息技术与传感器技术的深度融合,正在催生新的产品形态、应用模式和商业模式。智能传感器、边缘计算、传感器网络等成为发展热点,为产业带来了新的增长点和价值提升空间 。例如,传感器即服务(SaaS)模式渗透率逐渐提升 。
-
产业链协同与产业集群效应: 中国已形成长三角、珠三角、环渤海等传感器产业集群,这些区域产业链相对完整,配套能力较强,为企业发展提供了良好的生态基础 。通过加强产业链上下游企业的协同合作,以及产学研用的紧密结合,可以有效提升产业整体竞争力。
-
资本市场的高度关注与投入: 传感器产业作为高成长性领域,受到了资本市场的高度关注。近年来,传感器领域的投融资活动持续活跃,MEMS传感器、激光雷达、柔性传感器等细分赛道获得了大量资金支持,为企业的技术研发、产能扩张和市场拓展提供了有力的资金保障 。例如,2025年全球传感器领域融资总额虽同比下降,但毫米波雷达初创企业平均估值增长2.4倍 。
抓住这些机遇,克服挑战,中国传感器产业有望实现从“制造大国”向“制造强国”的转变。
6. 中国传感器产业发展前景与趋势展望(至2025年及以后)
展望未来,中国传感器产业在政策支持、市场需求和技术进步的多重驱动下,将迎来更为广阔的发展前景。预计到2025年及以后,产业将呈现出市场规模持续扩大、技术创新加速迭代、产业结构不断优化、应用领域深度拓展的良好态势。

6.1 市场规模预测与增长动力
中国传感器市场规模预计将持续保持高速增长。根据IIM信息的数据,2025年全球传感器市场规模预计突破3500亿美元,中国占比接近40%,这意味着中国市场规模将超过1400亿美元 。另一份报告预测,2025年全球市场规模突破3000亿美元,中国占比超过35%,则中国市场规模将超过1050亿美元 。赛迪顾问预测,2025年全球传感器市场规模将达到2271.5亿美元,若按中国占比35%-40%估算,则中国市场规模将在795亿至908亿美元之间 。对于工业传感器这一细分领域,预计到2025年我国工业传感器市场规模有望突破600亿元人民币 。观研报告网的数据显示,2023年我国传感器行业市场规模约为3645亿元人民币,同比增长14.9% 。这些数据均表明,未来几年中国传感器市场将保持强劲的增长势头。
增长动力主要来源于以下几个方面:
-
新兴应用的爆发式增长: 物联网、人工智能、5G、工业互联网/工业4.0、智慧城市、智能交通、智能家居、新能源汽车、医疗电子、可穿戴设备、人形机器人等新兴产业的快速发展,对传感器的需求呈现爆发式增长 。例如,工业自动化、汽车电子需求增速超20% 。新能源汽车单车传感器用量大幅增加 。人形机器人产业化将带动六维力传感器等需求 。
-
国产化替代的加速: 在国家政策支持和供应链安全考虑下,传感器国产化替代进程不断加速,为本土企业提供了巨大的市场空间 。预计到2025年,中国传感器国产化率将提升至65% 。
-
技术升级带来的产品价值提升: 随着传感器向智能化、集成化、多功能化方向发展,其技术含量和附加值不断提升,也推动了市场规模的扩大 。
-
政策持续加码: 国家和地方政府对传感器产业的扶持政策将持续发力,为产业发展营造良好环境,激发市场活力 。
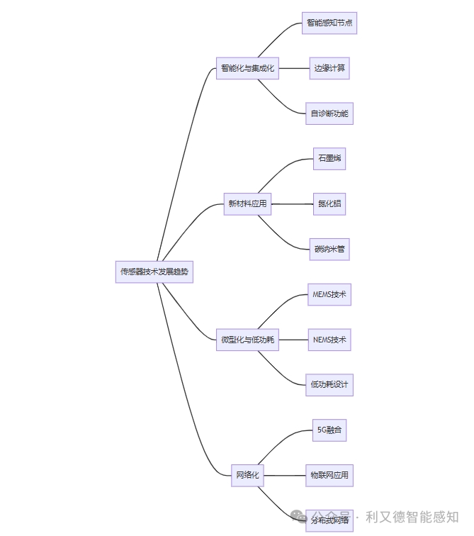
6.2 技术发展趋势与创新方向
未来几年,中国传感器产业的技术发展将呈现以下主要趋势和创新方向:
-
智能化与集成化: 传感器将不仅仅是简单的数据采集单元,而是集成信号处理、数据运算、逻辑判断、自诊断、自校准、无线通信等功能的智能感知节点 。MEMS技术是实现传感器小型化、集成化和智能化的关键路径,未来MEMS传感器将更加普及,并向更高性能、更低功耗发展 。多功能集成化与低功耗设计成为主流趋势,环境传感器融合AI算法实现实时数据分析 。
-
新材料与新工艺的应用: 新型敏感材料(如石墨烯、氮化铝、碳纳米管、二维材料、柔性材料等)的研发和应用,将显著提升传感器的灵敏度、响应速度、稳定性、耐用性,并拓展传感器的应用场景 。例如,氮化铝和碳纳米管材料在压力传感器中的商用化可降低制造成本30% 。柔性电子皮肤传感器成本持续下降,推动医疗机器人等市场发展 。
-
微型化与低功耗: 随着可穿戴设备、植入式医疗设备、便携式电子产品等对尺寸和功耗要求日益严苛,传感器的微型化和低功耗设计将成为持续追求的目标。MEMS技术和先进封装技术(如SiP系统级封装)将在其中发挥关键作用 。
-
网络化与无线化: 传感器将越来越多地融入无线传感网络(WSN)和物联网(IoT)体系,实现数据的实时传输和远程监控。5G、NB-IoT、LoRa、Zigbee等无线通信技术的应用将更加广泛 。中国在5G+传感器融合应用场景中占据先发优势 。
-
多参数融合与系统化: 未来的传感器系统将趋向于集成多种不同类型的传感器,实现对环境或被测对象的多维度、多参数综合感知与融合分析,提供更全面、更准确的信息 。例如,将多个敏感元件复合于一体,外加处理电路与算法软件,构成多参数融合的微系统模块 。
-
仿生传感与量子传感等前沿技术探索: 仿生传感器模仿生物感官机制,有望在机器人、人工智能等领域带来突破 。量子传感器利用量子效应进行超高精度测量,在导航、医疗、国防等领域具有巨大潜力,目前北美市场聚焦量子传感器研发,欧洲在量子传感领域保持领先 。
-
边缘计算与AI赋能: 将人工智能算法嵌入传感器或边缘计算节点,实现数据的本地化实时处理和智能决策,减少对云端计算的依赖,提高响应速度和数据安全性 。
6.3 产业发展趋势与政策导向
中国传感器产业的发展趋势与政策导向紧密相连,主要体现在以下几个方面:
国产化替代与产业链自主可控: 这是当前及未来一段时间内中国传感器产业发展的核心主题。国家将持续加大对传感器核心芯片、关键材料、高端设备等环节的研发和产业化支持力度,力图突破“卡脖子”技术瓶颈,提升产业链的韧性和安全水平 。政策将鼓励本土企业加大研发投入,支持产学研合作,推动关键技术的攻关和成果转化。例如,国家明确2025年工业自动化领域国产化率提至50% 。
产业集群化与区域协同发展: 国家将继续支持有条件的地区建设传感器产业园区和创新中心,推动产业集聚发展,形成各具特色的产业集群 。通过优化区域布局,加强产业链上下游企业间的协同合作,提升产业整体竞争力。长三角、珠三角、北京、西安等地已成为重要的传感器产业基地 。
应用牵引与市场拓展: 政策将鼓励传感器在重点行业和新兴领域的示范应用和规模化推广,以应用需求牵引技术创新和产业发展 。例如,在智能制造、智慧城市、新能源汽车、医疗健康、环境监测等领域,将推动传感器与行业应用的深度融合。工信部等部委发布的《轻工业数字化转型实施方案》中,就提到面向造纸、日用化学品等流程型行业推广应用智能传感器等技术 。
标准化建设与质量提升: 国家将加强传感器领域的标准制定和修订工作,完善测试、校准和认证体系,提升产品质量和可靠性,规范市场秩序 。例如,中国主导的T/ITS 0156-2025车规级激光雷达标准成为全球参考 。
人才培养与引进: 针对传感器产业高端人才短缺的问题,国家将支持高校和职业院校加强相关专业建设和人才培养,同时鼓励企业引进海内外高层次人才,为产业发展提供智力支持 。
国际合作与竞争: 在坚持自主创新的同时,国家也鼓励传感器产业开展国际技术交流与合作,引进消化吸收国外先进技术和管理经验,积极参与全球市场竞争 。同时,也要警惕贸易保护主义带来的风险,维护产业链供应链的稳定。

6.4 未来展望与战略建议
展望未来,中国传感器产业前景广阔,有望在全球传感器市场中扮演越来越重要的角色。预计到2025年,中国传感器产业的规模将持续扩大,国产化率将显著提升,技术创新能力将不断增强,产业结构将更加优化。产业将从“中低端制造”向“高端创新”转型,在更多关键领域实现自主可控 。智能传感器将在各行各业得到更广泛的应用,深刻改变人们的生产生活方式。
为实现产业的健康可持续发展,提出以下战略建议:
-
强化顶层设计与战略规划: 国家层面应进一步明确传感器产业的战略地位,制定中长期发展规划,明确发展目标、重点领域和优先顺序,保持政策的连续性和稳定性 。构建“技术成熟度+市场渗透率”的考核体系,确保传感器的应用落地 。
-
加大核心技术攻关投入: 集中力量突破高端传感器芯片、核心敏感材料、先进制造工艺、精密测试设备等关键核心技术瓶颈。鼓励企业加大研发投入,支持产学研用深度合作,建立国家级传感器创新中心和公共服务平台。
-
培育具有国际竞争力的龙头企业: 通过政策引导、资金支持、并购重组等方式,培育一批在技术、品牌、规模等方面具有国际竞争力的本土传感器龙头企业,带动产业链整体提升。
-
优化产业发展生态: 完善传感器标准体系、测试认证平台和知识产权保护机制。加强人才培养和引进,营造鼓励创新、宽容失败的良好氛围。支持产业链上下游企业协同发展,构建开放合作的产业生态。
-
深化应用示范与市场拓展: 积极推动传感器在重点行业和新兴领域的规模化应用,通过示范项目引领产业发展。鼓励商业模式创新,如“传感器即服务”(SaaS)等,拓展新的价值增长点。
-
加强国际合作与交流: 在坚持自主创新的基础上,积极开展国际技术交流与合作,学习借鉴国外先进经验,参与全球传感器产业分工与合作,提升中国传感器产业的国际影响力。
-
树立“传感新思维”: 行业需要破除传统路径依赖,从工业时代的元器件思维转向服务赋能、计算执行和数据感知的新思维,构建传感、控制、模型、场景、运营、生态等关键要素的基础框架,支撑整个体系发展 。
通过上述战略举措的实施,中国传感器产业有望在2025年及以后实现更高质量的发展,为国家科技进步和经济社会发展做出更大贡献。
更多推荐



所有评论(0)