Aigc工具初识
提示词(Prompt)是指用于引导模型生成文本的输入文本。Prompt可以是一个问题、一个主题、一段描述等等,它可以帮助模型理解用户的意图并生成相应的文本,Prompt的选择和设计直接影响生成的文本的质量和准确性。
一、AI生成式工具
1、DeepSeek
核心功能:DeepSeek能够快速解答各类问题、内容生成、数据分析与可视化、代码辅助、多语言支持
2、腾讯元宝
核心功能:AI搜索、 AI解析、AI创作、学习助手、编程助手:代码小帮手、个性化智能体
3、豆包
具备多维度的实用功能,能够覆盖信息查询、文档处理、内容创作、工具调用等多种需求,具体可分为:信息查询与知识解答、文档与多媒体处理、内容创作与优化、工具调用与实用辅助
4、Kimi
核心功能:搜索与获取信息、阅读网页内容、理解与回答问题、写作与创作、翻译与语言处理、分析与整理信息、持续对话
5、Trae
Trae IDE 提供基本的 IDE 功能,包括代码编辑、项目管理、扩展功能管理、版本控制等。它支持从 VSCode 和 Cursor 无缝迁移,只需导入您现有的设置即可。
6、可灵AI
核心功能包括以下几个方面:AI 视频生成、视频编辑、AI 图片生成、个性化定制
7、扣子空间
核心功能如下:双模式协作、通用智能体功能、专家智能体功能、MCP 插件支持、智能体创建与管理
二、提示词
1、什么是提示词(Prompt)
提示词(Prompt)是指用于引导模型生成文本的输入文本。
Prompt可以是一个问题、一个主题、一段描述等等,它可以帮助模型理解用户的意图并生成相应的文本,Prompt的选择和设计直接影响生成的文本的质量和准确性。
2、提示工程(Prompt Engineering)
提示工程(Prompt Engineering)是一项通过优化提示词和生成策略,从而获得更好的模型返回结果的工程技术。
总原则是“用户表达的需求越清晰,模型更有可能返回更高质量的结果”。 所以,通常情况下,每条信息都会有一个角色(role)和内容(content):系统角色(system)用来向语言模型传达开发者定义好的核心指令。用户角色(user)则代表着用户自己输入或者产生出来的信息。助手角色(assistant)则是由语言模型自动生成并回复出来。
3、提示词的使用
⑴、指令提示
指令是最常用的提示组件,主要功能是向模型说明要执行的操作
提示公式:“按照一下指示生成【任务】:【指令】”
示例:
| 任务 |
生成低糖酸奶的产品宣传语 |
| 指令 | 推广一款低糖酸奶 |
| 角色 | 文案策划 |
| 种子词 | 产品宣传语、低糖酸奶 |
| 提示公式 | “按照以下指示生成【产品宣传语】:【推广一款低糖酸奶】” |
⑵、角色提示
角色提示即说明角色的个性特征行为模式、语言模式等进行角色扮演
提示公式:“作为【角色】生成【任务】”
示例:
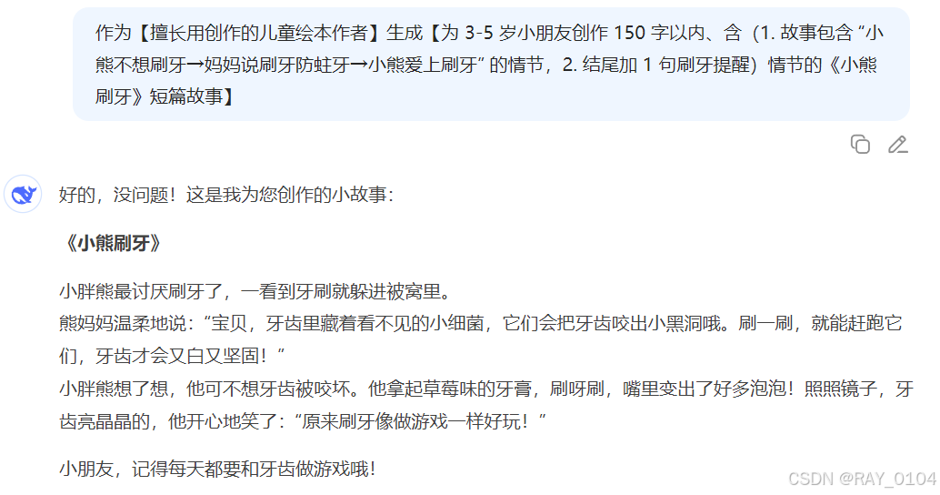
| 任务 | 为 3-5 岁小朋友创作 150 字以内的《小熊刷牙》短篇故事 |
| 指令 |
1. 故事包含 “小熊不想刷牙→妈妈说刷牙防蛀牙→小熊爱上刷牙” 的情节 2. 结尾加 1 句刷牙提醒 |
| 角色 | 儿童绘本作者 |
| 种子词 | 儿童绘本作者、小熊刷牙、3-5 岁小朋友、防蛀牙 |
| 提示公式 | 作为【擅长用创作的儿童绘本作者】生成【为 3-5 岁小朋友创作 150 字以内、含(1. 故事包含 “小熊不想刷牙→妈妈说刷牙防蛀牙→小熊爱上刷牙” 的情节,2. 结尾加 1 句刷牙提醒)情节的《小熊刷牙》短篇故事】 |
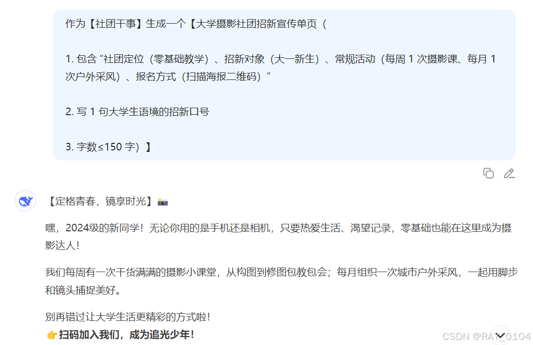
⑶、标准提示
根据需要处理的任务,进行直接提示,标准提示常与角色提示和种子词提示技术结合使用
提示公式:“生成一个【任务】”
示例:
| 任务 | 为大学摄影社团生成招新宣传单页 |
| 指令 |
1. 包含 “社团定位(零基础教学)、招新对象(大一新生)、常规活动(每周 1 次摄影课、每月 1 次户外采风)、报名方式(扫描海报二维码)” 2. 写 1 句大学生语境的招新口号 3. 字数≤150 字 |
| 角色 | 社团负责人 |
| 种子词 | 大学摄影社团、招新宣传单页、大一新生、零基础教学 |
| 提示公式 |
作为【社团干事】生成一个【大学摄影社团招新宣传单页( 1. 包含 “社团定位(零基础教学)、招新对象(大一新生)、常规活动(每周 1 次摄影课、每月 1 次户外采风)、报名方式(扫描海报二维码)” 2. 写 1 句大学生语境的招新口号 3. 字数≤150 字)】 |
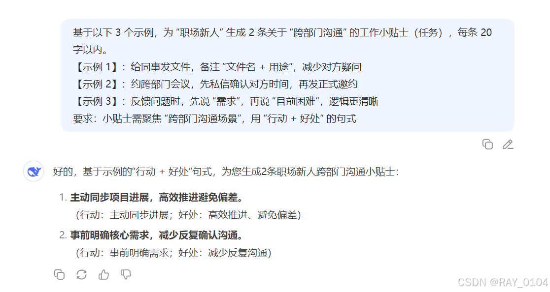
⑷、零、一和少样本提示
通过少样本学习,模型从猜测应该如何生成,而变得清楚的学习了按照示例生成
提示公式:“基于【数量】个示例生成文本”
示例:
| 任务 | 为职场新人生成 2 条 20 字以内、关于 “跨部门沟通” 的工作小贴士 |
| 指令 |
1. 参考给出的 3 个示例,用 “行动 + 好处” 句式 2. 聚焦跨部门沟通场景 3. 每条≤20 字,共 2 条 |
| 角色 | 公司新人培训人员 |
| 种子词 | 3 个示例、职场新人、跨部门沟通、工作小贴士、行动 + 好处 |
| 提示公式 | 基于以下 【3 】个示例,为 “职场新人” 生成 2 条关于 “跨部门沟通” 的工作小贴士(任务),每条 20 字以内。 【示例 1】:给同事发文件,备注 “文件名 + 用途”,减少对方疑问 【示例 2】:约跨部门会议,先私信确认对方时间,再发正式邀约 【示例 3】:反馈问题时,先说 “需求”,再说 “目前困难”,逻辑更清晰 要求:小贴士需聚焦 “跨部门沟通场景”,用 “行动 + 好处” 的句式 |
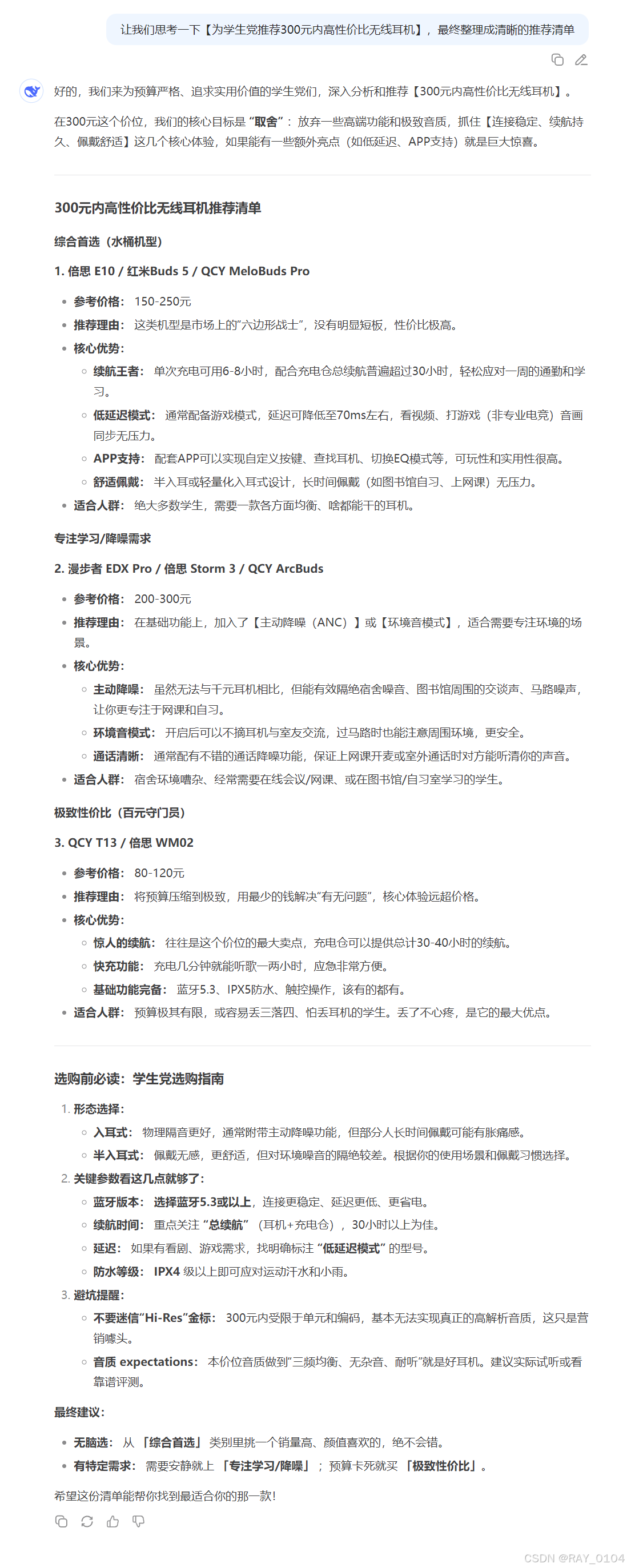
⑸、思维链提示(让我们思考一下)
模型逐步进行思考,并呈现出涉及的步骤,提升结果的准确性
提示公式:“让我们思考一下【任务主题】”
示例:
| 任务 | 为学生党推荐 300 元以内高性价比的无线耳机,并整理成推荐清单 |
| 指令 |
推荐需贴合学生党场景和预算 |
| 角色 | 数码产品选品顾问 |
| 种子词 | 学生党、300 元以内、无线耳机、高性价比 |
| 提示公式 | 让我们思考一下【为学生党推荐300元内高性价比无线耳机】,最终整理成清晰的推荐清单 |
⑹、自洽提示
自洽提示技术对于事实核查、数据验证或文本生成中的一致性检查等任务非常有用
提示公式:“请确保以下文本时自洽的【文本】”
示例:
| 任务 | 核查并修正新手健身教程文本的自洽性,解决 “运动后拉伸建议” 的矛盾与科学偏差 |
| 指令 |
1. 识别矛盾:健身常识中 “运动后拉伸可缓解肌肉酸痛”,文本建议 “无需拉伸” 2. 修正为 “运动后需拉伸” |
| 角色 | 健身教练 |
| 种子词 | 新手健身教程、自洽性、有氧运动、运动后拉伸、慢跑 |
| 提示公式 | 请确保以下文本是自洽的【新手健身教程片段:新手入门建议从有氧运动开始,推荐每周运动 3 次,每次 30 分钟,如快走、慢跑;以慢跑为例,正确姿势是 “抬头挺胸、手臂自然摆动、脚掌先落地”,每次慢跑前需热身 5 分钟(如高抬腿、关节环绕),运动后无需拉伸,避免肌肉酸痛;坚持 1 个月后,可逐渐增加运动频率至每周 4 次,每次延长至 40 分钟,帮助提升心肺功能】。 要求:1. 找出文本中 “运动后是否拉伸” 的逻辑矛盾(结合健身常识);2. 修正矛盾点 |
⑺、种子词提示
种子词提示是一种通过提供特定的种子词或短语来控制人工智能输出的技术
提示公式:“请根据以下种子词生成文本【种子词/短语】,……”
示例:
| 任务 | 创作 3 条 15 字以内、“春日露营” 主题的朋友圈文案 |
| 指令 |
1.. 风格轻松治愈,带 1 个春日表情 2. 每条≤15 字,共 3 条 |
| 角色 | 社交文案创作者 |
| 种子词 | 春日露营、樱花林、野餐垫、气泡酒、落日等确保输出不偏离 “春日露营” |
| 提示公式 | 请根据以下种子词生成文本【春日露营、樱花林、野餐垫、气泡酒、落日等确保输出不偏离 “春日露营”】,创作 3 条适合年轻人分享的朋友圈文案,每条 15 字以内,风格轻松治愈,带 1 个春日相关表情符号 |
⑻、知识生成提示
只是生成提示是一种从ChatGPT中引入新的、原创的信息的技术
提示公式:“请生成关于X的新的原创的信息”,其实X为感兴趣的主题
示例:
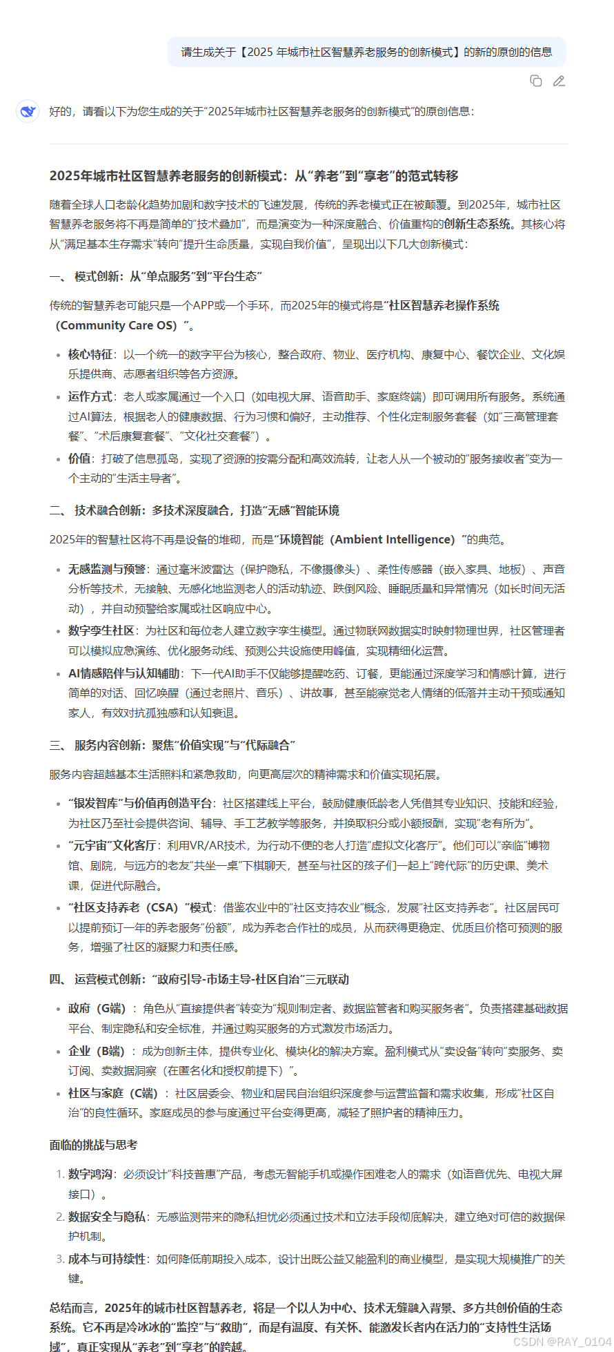
| 任务 | 产出 “2025 年城市社区智慧养老服务” 主题下的新原创信息,需包含具体创新模式、落地路径及用户价值 |
| 指令 | 围绕 “2025 年城市社区智慧养老服务” 主题,结合技术(低代码智能设备、社区数字化平台)与人文需求(减少数字鸿沟、增强社交连接),挖掘未被广泛提及的创新点,构建可落地的服务模式,并说明模式构成、关键步骤及对老年群体的实际帮助 |
| 角色 | 社区养老服务规划人员 |
| 种子词 | 2025 年、城市社区、智慧养老、创新模式、适老化、邻里互助、专业机构驻点 |
| 提示公式 | “请生成关于【2025 年城市社区智慧养老服务的创新模式】的新的原创的信息” |
⑼、命名实体识别提示
命名实体识别(NER)是一种技术,它可以使模型识别和分类文本中的 命名实体,例如人名、组织机构、地点和日期等
提示公式:“在【文本内容】上执行命名实体识别,并识别分类人名组织机构、地点和日期”
示例:
| 任务 | 对指定文本内容进行命名实体识别,精准提取并分类文本中的人名、组织机构、地点、日期四类实体信息 |
| 指令 | 针对文本 “2024 年 5 月,北京协和医院组织医学专家团队赴青海省西宁市开展‘基层医疗帮扶’活动,团队带头人李教授与当地市人民医院签订了为期 3 年的合作协议,计划每年选派 20 名医护人员驻点培训”,执行命名实体识别操作,需按 “人名、组织机构、地点、日期” 四个类别分类梳理实体 |
| 角色 | 处理文本的人员 |
| 种子词 | 人名、组织机构、地点、日期 |
| 提示公式 | “在【2024 年 5 月,北京协和医院组织医学专家团队赴青海省西宁市开展‘基层医疗帮扶’活动,团队带头人李教授与当地市人民医院签订了为期 3 年的合作协议,计划每年选派 20 名医护人员驻点培训】上执行命名实体识别,并识别分类人名、组织机构、地点和日期” |
⑽、文本分类提示
文本分类识别是一种技术,它可以让模型讲文本分成不同的类别。这种技术对于自然语言处理、文本分析和情感分析等任务非常有用
提示文本:“将【文本内容】加逆行文本分类”
示例:
| 任务 | 对指定文本内容执行逆行文本分类 |
| 指令 | 针对文本 “近年来,我国新能源汽车产业快速发展,2024 年上半年销量达 352 万辆,同比增长 28%。多家车企加大研发投入,推出续航超 700 公里的纯电动车型,同时充电桩等配套设施建设速度加快,在一线城市实现核心区域 5 公里覆盖圈”,先梳理文本包含的关键信息(如产业领域、时间、数据类型、动态内容),再反向构建分类维度(如行业、时间、信息类型),最终输出精准的分类标签,确保分类能完整覆盖文本核心内容 |
| 角色 | 文本数据分析人员 |
| 种子词 | 逆行文本分类、新能源汽车产业、2024 年上半年、销量数据、研发动态、配套设施建设、文本内容 |
| 提示公式 | “将【近年来,我国新能源汽车产业快速发展,2024 年上半年销量达 352 万辆,同比增长 28%。多家车企加大研发投入,推出续航超 700 公里的纯电动车型,同时充电桩等配套设施建设速度加快,在一线城市实现核心区域 5 公里覆盖圈】加逆行文本分类” |
⑾、文本生成提示
足够清晰明确的说明你希望模型为你返回什么,最后更加细致的说明,避免模糊表达
提示公式:“根据【文本】生成【任务】”
示例:
| 任务 |
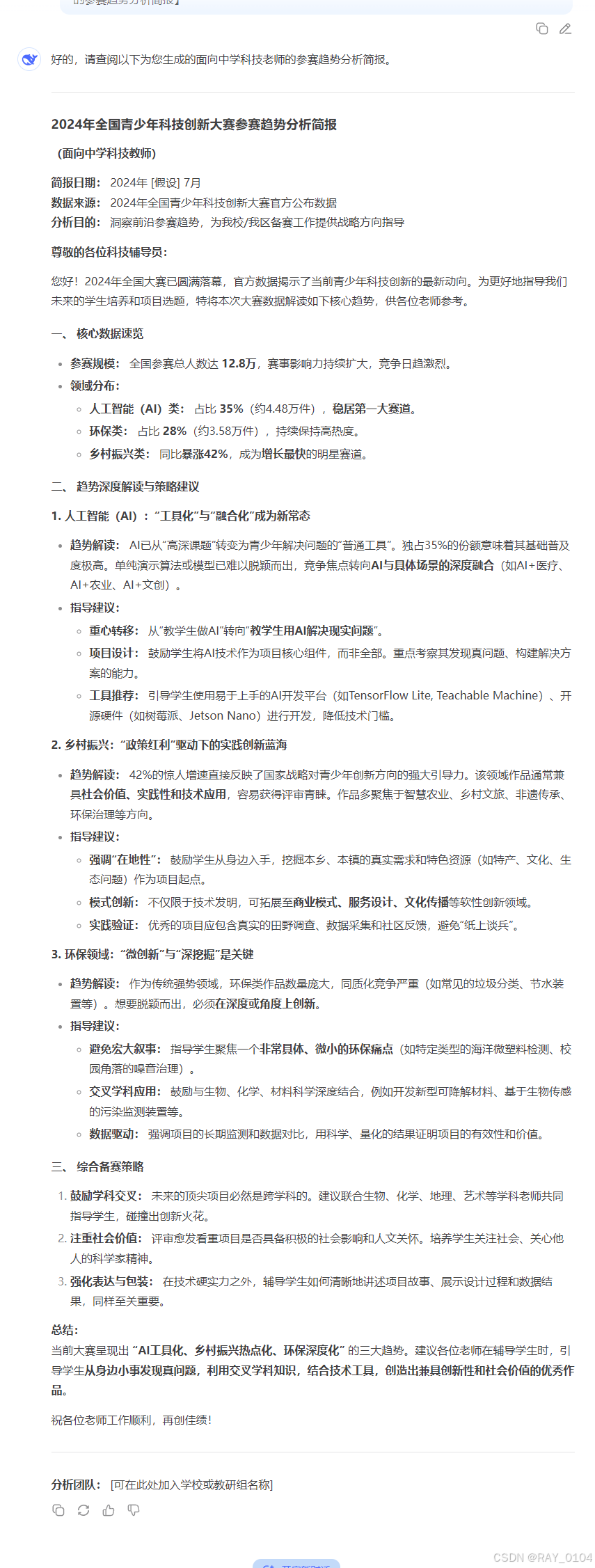
以 “2024 年全国青少年科技创新大赛参赛作品数据” 为基础,生成一份面向中学科技老师的参赛趋势分析简报 |
| 指令 | 根据文本 “2024 年全国青少年科技创新大赛参赛作品数据(参赛总人数 12.8 万,其中人工智能类作品占比 35%,环保类作品占比 28%,乡村振兴类作品同比增长 42%)”,生成 “面向中学科技老师的参赛趋势分析简报”。 |
| 角色 | 教育数据分析人员 |
| 种子词 | 全国青少年科技创新大赛、2024 年参赛数据、中学科技老师、趋势分析简报 |
| 提示公式 | “根据【2024 年全国青少年科技创新大赛参赛作品数据(参赛总人数 12.8 万,其中人工智能类作品占比 35%,环保类作品占比 28%,乡村振兴类作品同比增长 42%)】生成【面向中学科技老师的参赛趋势分析简报】” |
⑿、情感分析提示
情感分析是一种技术,允许模型确定文本的情绪色彩或态度,例如她是积极的、消极的还是中立的
提示文本:“对一下内容进行情感分析【文本】”
示例:
| 任务 | 对文本内容进行情感分析 |
| 指令 | 针对文本 “周末带孩子去了新开的城市儿童乐园,园区里的设施很新,安全防护做得特别到位,工作人员也很有耐心,孩子玩得一直很开心。唯一不足是餐饮区排队有点久,但整体体验特别好,下次还会再去”,执行情感分析操作 |
| 角色 | 情感分析专人员 |
| 种子词 | 情感分析 |
| 提示公式 | “对以下内容进行情感分析【周末带孩子去了新开的城市儿童乐园,园区里的设施很新,安全防护做得特别到位,工作人员也很有耐心,孩子玩得一直很开心。唯一不足是餐饮区排队有点久,但整体体验特别好,下次还会再去】” |
⒀、对话提示
对话提示是一种技术,允许模型生成模拟两个或更多实体之间对话的文本。通过为模型提供一个上下文和一组角色或实体,以及它们的角色和背景,并要求模型在它们之间生成对话。
因此,应为模型提供上下文和一组角色或实体,以及它们的角色和背景。还应向模型提供有关所需输出的信息,例如对话或交谈的类型以及任何特定的要求或限制。
提示公式:“在以下情境中【情景】生成以下角色间的对话【人物1,人物2】”
示例:
| 任务 | 在 “中学开学季新生咨询校园信息” 的指定情境中,生成 “新生张明” 与 “高二学长李阳” 之间的自然对话 |
| 指令 | 在以下情境中【中学开学季,新生张明第一次到校报到,对校园布局不熟悉,向高二学长李阳咨询教学楼、食堂位置及社团招新时间】生成以下角色间的对话【人物 1:新生张明,人物 2:高二学长李阳】。要求: 对话需包含 “教学楼位置指引、食堂位置指引、社团招新时间说明” 三个核心内容 |
| 角色 | 对话场景设计师 |
| 种子词 | 对话生成、中学开学季、新生张明、高二学长李阳、教学楼位置、食堂位置、社团招新时间 |
| 提示公式 | “在以下情境中【中学开学季,新生张明第一次到校报到,对校园布局不熟悉,向高二学长李阳咨询教学楼、食堂位置及社团招新时间】生成以下角色间的对话【人物 1:新生张明,人物 2:高二学长李阳】要求: 对话需包含 “教学楼位置指引、食堂位置指引、社团招新时间说明” 三个核心内容” |
⒁、问答提示
用于引导语言模型生成具有针对性爹回答,在各类对话系统、客服机器人、教育工具中应用
提示语句:“定义一下词汇,【文本】”
示例:
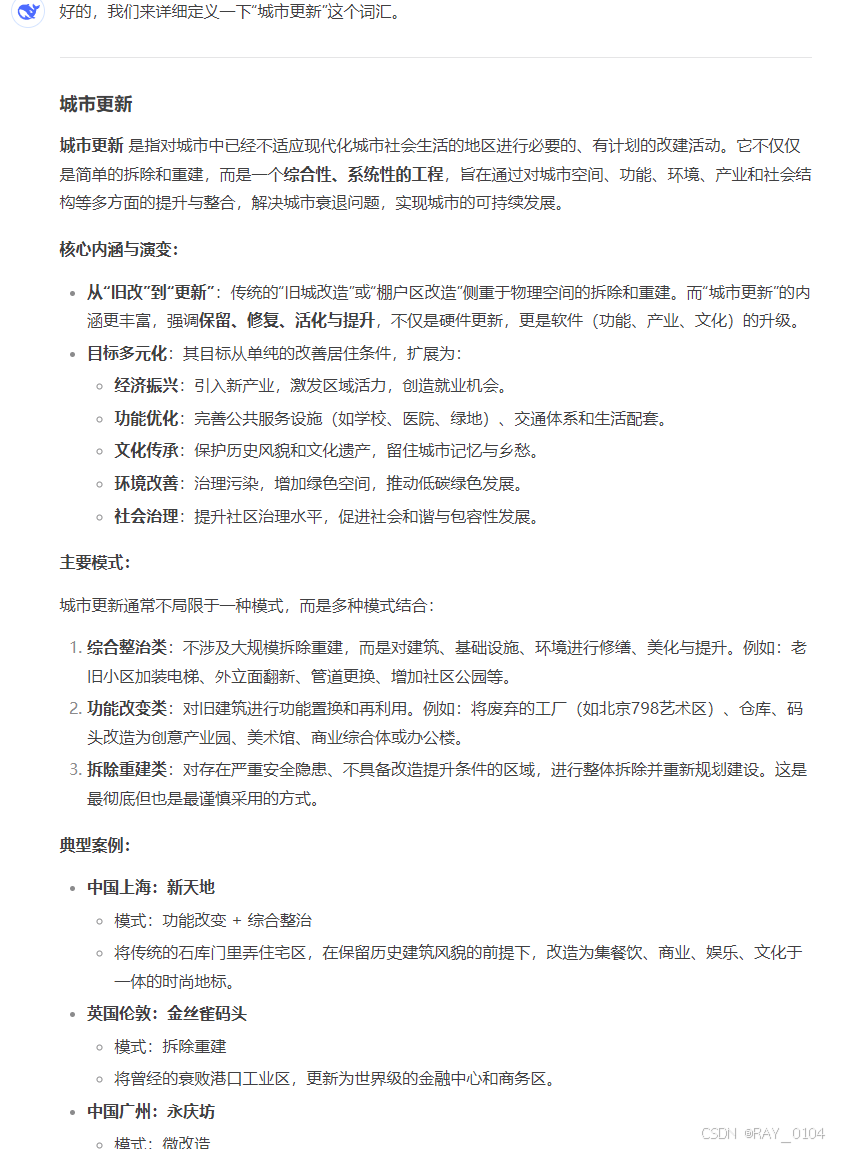
| 任务 | 对词汇 “城市更新” 进行定义 |
| 指令 | 按照 “定义一下词汇,生成 “城市更新” 的完整定义 |
| 角色 | 城市规划领域科普专员 |
| 种子词 | 词汇定义、城市更新、功能升级、老旧小区改造、传统工业区转型、拆旧建新、城市可持续发展 |
| 提示公式 | “定义一下词汇,【城市更新】” |
⒂、多项选择提示
是一种用于引导语言模型在给定的选项中进行选择的技术。这种提示方式尤其适用于需要明确回答范围或在有限选择中选择最佳答案的情景
提示公式:“回答以下问题【以清晰的格式给出问题和可供选择的选项】”
示例:
| 任务 | 针对 “2024 年全国居民人均可支配收入增长动力” 的问题,在给定的 4 个选项中选择正确答案 |
| 指令 | 按照 “回答以下问题【问题:2024 年全国居民人均可支配收入较上年增长的主要动力来源是?选项:A. 农村居民工资性收入增长 B. 城镇居民财产性收入(如股票、房租)大幅提升 C. 全国居民经营性收入(如个体经营、农业生产)同比下降 D. 政府对居民的转移支付(如养老金、补贴)首次减少】” |
| 角色 | 宏观经济数据分析人员 |
| 种子词 | 多项选择、2024 年居民人均可支配收入、工资性收入、财产性收入、经营性收入、转移支付、国家统计局数 |
| 提示公式 | “回答以下问题【问题:2024 年全国居民人均可支配收入较上年增长的主要动力来源是?选项:A. 农村居民工资性收入增长 B. 城镇居民财产性收入(如股票、房租)大幅提升 C. 全国居民经营性收入(如个体经营、农业生产)同比下降 D. 政府对居民的转移支付(如养老金、补贴)首次减少】” |
三、Aigc生成应用
1、文本类
⑴对话模型
当前主流模型(如 GPT-4、文心一言 4.0)已融合多类型功能,既能闲聊、又能完成任务、还能精准问答,逐步向 “通用对话智能” 迈进。
⑵嵌入模型
Word2Vec、GloVe、BERT、Sentence - BERT(SBERT)
⑶生成PPT
AIPPT、Gamma、讯飞智文、Kimi PPT
2、图片类
boardmix 博思白板、豆包、可灵AI
基本符合场景 会有乱象出现,例下图(将追蝴蝶与买菜混为一团)

3、语音类
讯飞智作可以生成语音文件,可以付费下载下来
4、视频类
可以使用可灵ai生成不同比例,不同模式、甚至选择创意想象力与创意相关性比例的视频,视频时长限制5或10秒。

5、编程类
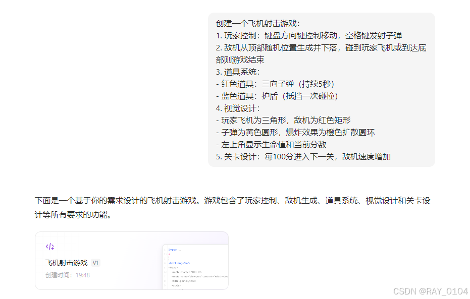
虽然能运行但是还是太僵硬,只能实现最简单的编程


四、特点总结
现在常用的 AI 具有多模态、上下文理解能力强、通用性广特点
现在常用的 AI 存在多方面缺点,包括场景适应能力有限、存在知识局限、易产生幻觉等
更多推荐


所有评论(0)