半桥BUCK电路—记录篇
因为对于第一次制作的电路,我一般都是布局比较稀疏,方便后期调试测试(第一次更多的是以发现问题及电路特性为主),在此之前我并不知道MOS会存在这样的问题,什么问题直接上图简单明了。从这篇文章中,我能发现我板子所在问题之一是上下管的信号线,即驱动芯片到NMOS栅极这一段线拉得有点长了,后来在第二次Layout时,我将布局画得更加紧凑,果然,问题解决了。使用的驱动芯片是IR2104,推荐使用EG2104
近期使用IR2104+NMOS管制作了一个半桥BUCK降压电路,在此做一些过程、经验方面的记录。
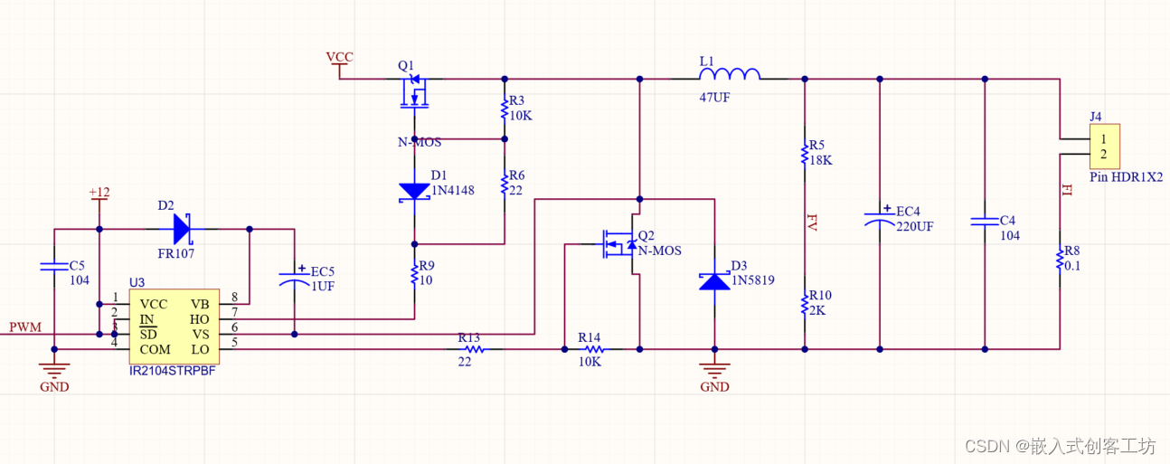
电路原理图如下所示:

● 使用的驱动芯片是IR2104,推荐使用EG2104,因为手头上只有IR2104,所以就凑合着用了,只要没碰上假芯片,也不会出大问题。
● NMOS管基于输入VCC的电压,选择合适的耐压值即可,在这个前提下内阻越小越好(这好像是句废话)
● 自举二极管FR107在VCC不高于40V时可以使用SS系列(如SS14)肖特基二极管替代,包括1N4148、1N5819,这样只有一种二极管型号更方便焊接
● 开关频率会影响MOS管的损耗,即增加发热量,在大电流的情况下更加明显
● 本次记录的重点是典型的开关尖峰及振荡问题。因为对于第一次制作的电路,我一般都是布局比较稀疏,方便后期调试测试(第一次更多的是以发现问题及电路特性为主),在此之前我并不知道MOS会存在这样的问题,什么问题直接上图简单明了


这分别是NMOS管上、下管的导通波形,测试条件为VCC=30V,输出12V、1.5A
可以看到上管在开关的时候出现尖峰还有严重的振荡,经我查阅资料得知这是一种典型的问题,我后来参考的了这篇文章:BUCK到底是怎么产生尖峰振荡呢? 这是一篇很有深度的文章,想深入了解可以认真看看
从这篇文章中,我能发现我板子所在问题之一是上下管的信号线,即驱动芯片到NMOS栅极这一段线拉得有点长了,后来在第二次Layout时,我将布局画得更加紧凑,果然,问题解决了
下图是上下管的导通波形,可以看到,几乎接近完美。测试条件为VCC=30V,输出12V、1.5A


到此为止吧,希望对各位有所帮助。
更多推荐



所有评论(0)