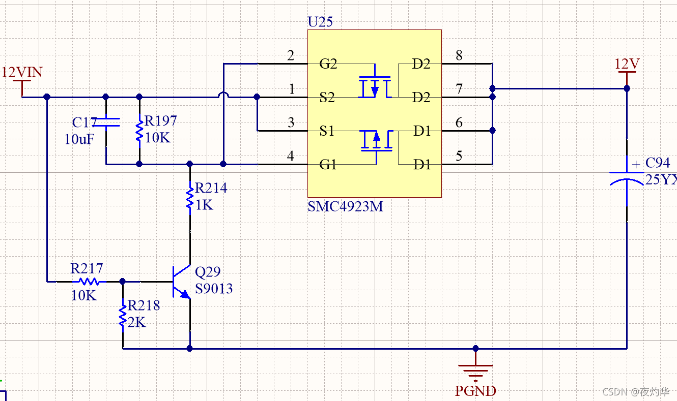
防浪涌启动电路,防止插入12V电源有火花
从12VIN 到12V,这一整个电路都是为了减缓上电时间的,利用场效应管的电流放大特性,控制输入电流从0逐渐增加,缓慢的为输出侧电容C94充电,直至场效应管完全导通,C94上的电压就是充满电的12V了。下面的电路在断电的时候会出现电路断电慢的情况, 因为C6的电容太大,或者R2的电阻太大了。可以去掉C6或者把C6改成1uF,R2改成100K。...
·

从12VIN 到12V,这一整个电路都是为了减缓上电时间的,利用场效应管的电流放大特性,控制输入电流从0逐渐增加,缓慢的为输出侧电容C94充电,直至场效应管完全导通,C94上的电压就是充满电的12V了。

下面的电路在断电的时候会出现电路断电慢的情况, 因为C6的电容太大,或者R2的电阻太大了。可以去掉C6 或者把C6改成1uF,R2改成100K。
更多推荐

所有评论(0)