Spring系列四(Spring Bean的加载流程)
2.4 获取单例:getSingleton(String beanName, ObjectFactory
文章目录
Spring IOC容器就像是一个生产产品的流水线上的机器,Spring创建出来的Bean就好像是流水线的终点生产出来的一个个精美绝伦的产品。既然是机器,总要先启动,Spring也不例外。因此Bean的加载流程总体上来说可以分为两个阶段:
- 容器启动阶段
- Bean创建阶段
1. 容器启动阶段
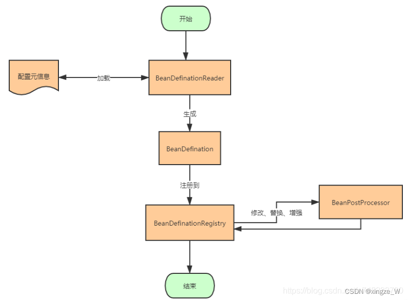
1、配置元信息:Spring IOC容器将对象实例的创建与对象实例的使用分离,当业务中需要依赖某个对象,不再依靠我们自己手动创建,只需向Spring要,Spring就会以注入的方式交给我们需要的依赖对象。既然将对象创建的任务交给了Spring,那么Spring就需要知道创建一个对象所需要的一些必要的信息。而这些必要的信息可以是Spring过去支持最完善的xml配置文件,或者是其他形式的例如properties的磁盘文件,也可以是现在主流的注解,甚至是直接的代码硬编码。总之,这些创建对象所需要的必要信息称为配置元信息。
<bean id="role" class="com.wbg.springxmlbean.entity.Role">
<!-- property元素是定义类的属性,name属性定义的是属性名称 value是值
相当于:
Role role=new Role();
role.setId(1);
role.setRoleName("高级工程师");
role.setNote("重要人员");-->
<property name="id" value="1"/>
<property name="roleName" value="高级工程师"/>
<property name="note" value="重要人员"/>
</bean>
2、BeanDefination:在Java世界中,万物皆对象,散落于程序代码各处的注解以及保存在磁盘上的xml或者其他文件等等配置元信息,在内存中总要以一种对象的形式表示,就好比我们活生生的人对应到Java世界中就是一个Person类,而Spring选择在内存中表示这些配置元信息的方式就是BeanDefination,这里我们不会去分析BeanDefination的代码,这里我们只需要知道配置元信息被加载到内存之后是以BeanDefination的形存在的即可。
3、BeanDefinationReader:Spring是如何看懂这些配置元信息的呢?这个就要靠我们的BeanDefinationReader了。不同的BeanDefinationReader拥有不同的功能,如果我们要读取xml配置元信息,那么可以使用XmlBeanDefinationReader。如果我们要读取properties配置文件,那么可以使用PropertiesBeanDefinitionReader加载。而如果我们要读取注解配置元信息,那么可以使用 AnnotatedBeanDefinitionReader加载。我们也可以很方便的自定义BeanDefinationReader来自己控制配置元信息的加载。总的来说,BeanDefinationReader的作用就是加载配置元信息,并将其转化为内存形式的BeanDefination,存在某一个地方,至于这个地方在哪里,不要着急,接着往下看!
4、BeanDefinationRegistry:执行到这里,Spring已经将存在于各处的配置元信息加载到内存,并转化为BeanDefination的形式,这样我们需要创建某一个对象实例的时候,找到相应的BeanDefination然后创建对象即可。那么我们需要某一个对象的时候,去哪里找到对应的BeanDefination呢?这种通过Bean定义的id找到对象的BeanDefination的对应关系或者说映射关系又是如何保存的呢?这就引出了BeanDefinationRegistry了。 Spring通过BeanDefinationReader将配置元信息加载到内存生成相应的BeanDefination之后,就将其注册到BeanDefinationRegistry中,BeanDefinationRegistry就是一个存放BeanDefination的大篮子,它也是一种键值对的形式,通过特定的Bean定义的id,映射到相应的BeanDefination。
5、BeanFactoryPostProcessor:BeanFactoryPostProcessor是容器启动阶段Spring提供的一个扩展点,主要负责对注册到BeanDefinationRegistry中的一个个的BeanDefination进行一定程度上的修改与替换。例如我们的配置元信息中有些可能会修改的配置信息散落到各处,不够灵活,修改相应配置的时候比较麻烦,这时我们可以使用占位符的方式来配置。例如配置Jdbc的DataSource连接的时候可以这样配置:
<bean id="dataSource" class="org.apache.commons.dbcp.BasicDataSource" destroy-method="close">
<property name="maxIdle" value="${jdbc.maxIdle}"></property>
<property name="maxActive" value="${jdbc.maxActive}"></property>
<property name="maxWait" value="${jdbc.maxWait}"></property>
<property name="minIdle" value="${jdbc.minIdle}"></property>
<property name="driverClassName"
value="${jdbc.driverClassName}">
</property>
<property name="url" value="${jdbc.url}"></property>
<property name="username" value="${jdbc.username}"></property>
<property name="password" value="${jdbc.password}"></property>
</bean>
BeanFactoryPostProcessor就会对注册到BeanDefinationRegistry中的BeanDefination做最后的修改,替换$占位符为配置文件中的真实的数据。
至此,整个容器启动阶段就算完成了,容器的启动阶段的最终产物就是注册到BeanDefinationRegistry中的一个个BeanDefination了,这就是Spring为Bean实例化所做的预热的工作。让我们再通过一张图的形式回顾一下容器启动阶段都是搞了什么事吧。
2. Bean的获取阶段
在容器启动阶段,已经完成了bean的注册。如果该对象是配置成懒加载的方式,那么直到我们向Spring要依赖对象实例之前,其都是以BeanDefinationRegistry中的一个个的BeanDefination的形式存在,也就是Spring只有在我们第一次依赖对象的时候才开启相应对象的实例化阶段。而如果我们不是选择懒加载的方式,容器启动阶段完成之后,其中有一个步骤finishBeanFactoryInitialization(),在这一步将立即启动Bean实例化阶段,通过隐式的调用所有依赖对象的getBean方法来实例化所有配置的Bean,完成类的加载。
2.1 doGetBean():bean的获取
doGetBean()的总体功能就是在创建bean对象之前,先去缓存或者beanFactory工厂中查看是否存在bean,如果存在,则返回,不存在,则进行对应的创建流程。我们先找到doGetBean()方法的入口,阅读一下这个方法的源码:
首先调用 ApplicationContext.getBean(“beanName”)获取Bean对象:
applicationContext.getBean("name");
然后再调用AbstractApplicationContext.getBean(“beanName”):
public Object getBean(String name) throws BeansException {
assertBeanFactoryActive();
// 调用getBean 进入AbstractBeanFactory
return getBeanFactory().getBean(name);
}
再调用AbstractBeanFactory类下面的doGetBean()方法:
protected <T> T doGetBean(
final String name, final Class<T> requiredType, final Object[] args, boolean typeCheckOnly)
throws BeansException {
/*
1、转换beanName(别名转换):传入的参数name可能只是别名,也可能是FactoryBean,所以需要进行解析转换:
(1)消除修饰符,比如工厂引用前缀 String FACTORY_BEAN_PREFIX = "&";
(2)解决spring中alias标签的别名问题
*/
final String beanName = transformedBeanName(name);
Object bean;
//2、尝试从缓存中去加载实例,如果获取到了就直接返回
// Eagerly check singleton cache for manually registered singletons.
Object sharedInstance = getSingleton(beanName);
//如果缓存中存在对应的bean
if (sharedInstance != null && args == null) {
if (logger.isDebugEnabled()) {
if (isSingletonCurrentlyInCreation(beanName)) {
logger.debug("Returning eagerly cached instance of singleton bean '" + beanName +
"' that is not fully initialized yet - a consequence of a circular reference");
}
else {
logger.debug("Returning cached instance of singleton bean '" + beanName + "'");
}
}
//3、缓存渠道的bean的实例化。从缓存中获取的bean是原始状态的bean,需要在这里对bean进行bean实例化。
// 此时会进行 合并RootBeanDefinition、BeanPostProcessor进行实例前置处理、实例化、实例后置处理。
bean = getObjectForBeanInstance(sharedInstance, name, beanName, null);
}
// 如果缓存中没有对应bean
else {
//4、循环依赖检查。 (构造器的循环依赖)循环依赖存在,则报错。
// Fail if we're already creating this bean instance:
// We're assumably within a circular reference.
if (isPrototypeCurrentlyInCreation(beanName)) {
throw new BeanCurrentlyInCreationException(beanName);
}
// 5、如果缓存中没有数据,就会转到父类工厂去加载
//获取父工厂
// Check if bean definition exists in this factory.
BeanFactory parentBeanFactory = getParentBeanFactory();
//!containsBeanDefinition(beanName)就是检测如果当前加载的xml配置文件中不包含beanName所对应的配置,就只能到parentBeanFacotory去尝试加载bean。
if (parentBeanFactory != null && !containsBeanDefinition(beanName)) {
// Not found -> check parent.
String nameToLookup = originalBeanName(name);
if (args != null) {
// Delegation to parent with explicit args.
return (T) parentBeanFactory.getBean(nameToLookup, args);
}
else {
// No args -> delegate to standard getBean method.
return parentBeanFactory.getBean(nameToLookup, requiredType);
}
}
if (!typeCheckOnly) {
markBeanAsCreated(beanName);
}
//6、存储XML配置文件的GernericBeanDefinition转换成RootBeanDefinition,即为合并父类定义。
try {
// XML配置文件中读取到的bean信息是存储在GernericBeanDefinition中的,但Bean的后续处理是针对于RootBeanDefinition的,所以需要转换后才能进行后续操作。
final RootBeanDefinition mbd = getMergedLocalBeanDefinition(beanName);
checkMergedBeanDefinition(mbd, beanName, args);
// Guarantee initialization of beans that the current bean depends on.
//7、初始化依赖的bean
String[] dependsOn = mbd.getDependsOn();
//bean中可能依赖了其他bean属性,在初始化bean之前会先初始化这个bean所依赖的bean属性。
if (dependsOn != null) {
for (String dependsOnBean : dependsOn) {
if (isDependent(beanName, dependsOnBean)) {
throw new BeanCreationException(mbd.getResourceDescription(), beanName,
"Circular depends-on relationship between '" + beanName + "' and '" + dependsOnBean + "'");
}
registerDependentBean(dependsOnBean, beanName);
getBean(dependsOnBean);
}
}
//8、创建bean
// Create bean instance.
if (mbd.isSingleton()) {
sharedInstance = getSingleton(beanName, new ObjectFactory<Object>() {
@Override
public Object getObject() throws BeansException {
try {
return createBean(beanName, mbd, args);
}
catch (BeansException ex) {
// Explicitly remove instance from singleton cache: It might have been put there
// eagerly by the creation process, to allow for circular reference resolution.
// Also remove any beans that received a temporary reference to the bean.
destroySingleton(beanName);
throw ex;
}
}
});
bean = getObjectForBeanInstance(sharedInstance, name, beanName, mbd);
}
else if (mbd.isPrototype()) {
// It's a prototype -> create a new instance.
Object prototypeInstance = null;
try {
beforePrototypeCreation(beanName);
prototypeInstance = createBean(beanName, mbd, args);
}
finally {
afterPrototypeCreation(beanName);
}
bean = getObjectForBeanInstance(prototypeInstance, name, beanName, mbd);
}
else {
String scopeName = mbd.getScope();
final Scope scope = this.scopes.get(scopeName);
if (scope == null) {
throw new IllegalStateException("No Scope registered for scope name '" + scopeName + "'");
}
try {
Object scopedInstance = scope.get(beanName, new ObjectFactory<Object>() {
@Override
public Object getObject() throws BeansException {
beforePrototypeCreation(beanName);
try {
return createBean(beanName, mbd, args);
}
finally {
afterPrototypeCreation(beanName);
}
}
});
bean = getObjectForBeanInstance(scopedInstance, name, beanName, mbd);
}
catch (IllegalStateException ex) {
throw new BeanCreationException(beanName,
"Scope '" + scopeName + "' is not active for the current thread; consider " +
"defining a scoped proxy for this bean if you intend to refer to it from a singleton",
ex);
}
}
}
catch (BeansException ex) {
cleanupAfterBeanCreationFailure(beanName);
throw ex;
}
}
// Check if required type matches the type of the actual bean instance.
if (requiredType != null && bean != null && !requiredType.isAssignableFrom(bean.getClass())) {
try {
return getTypeConverter().convertIfNecessary(bean, requiredType);
}
catch (TypeMismatchException ex) {
if (logger.isDebugEnabled()) {
logger.debug("Failed to convert bean '" + name + "' to required type [" +
ClassUtils.getQualifiedName(requiredType) + "]", ex);
}
throw new BeanNotOfRequiredTypeException(name, requiredType, bean.getClass());
}
}
return (T) bean;
}
2.2 从缓存中获取单例bean:getSingleton(String beanName, boolean allowEarlyReference)
在 Spring 中,bean默认都是单例的,同一个容器的单例只会被创建一次,后续再获取 bean 时,直接从单例缓存 singletonObjects 中进行获取。而且因为单例缓存是公共变量,所以对它进行操作的时候,都进行了加锁操作,避免了多线程并发修改或读取的覆盖操作。
还有这里有个 earlySingletonObjects 变量,它也是单例缓存,也是用来保存 beanName 和 创建 bean 实例之间的关系。与 singletonFactories 不同的是,当一个单例 bean 被放入到这 early 单例缓存后,就要从 singletonFactories 中移除,两者是互斥的,主要用来解决循环依赖的问题。
protected Object getSingleton(String beanName, boolean allowEarlyReference) {
// 从缓存池中获取bean:singletonObjects 一级缓
Object singletonObject = this.singletonObjects.get(beanName);
// 如果一级缓存中为null,再判断是否正在创建
if (singletonObject == null && isSingletonCurrentlyInCreation(beanName)) {
// 加锁,防止并发创建
synchronized (this.singletonObjects) {
// 从二级缓存中获取bean,如果此 bean 正在加载则不处理
singletonObject = this.earlySingletonObjects.get(beanName);
if (singletonObject == null && allowEarlyReference) {
// 当某些方法需要提前初始化,调用 addSingletonFactory 方法将对应的objectFactory 初始化策略存储在 singletonFactories
ObjectFactory<?> singletonFactory = this.singletonFactories.get(beanName);
if (singletonFactory != null) {
singletonObject = singletonFactory.getObject();
this.earlySingletonObjects.put(beanName, singletonObject);
this.singletonFactories.remove(beanName);
}
}
}
}
return singletonObject;
}
2.3 从Bean的实例中获取对象:getObjectForBeanInstance()
在 getBean()方法中,getObjectForBeanInstance() 是个高频方法,在单例缓存中获得 bean 还是 根据不同的 scope 策略加载 bean,都有这个这个方法的出现。因为从缓存中获取的bean是原始状态的bean,需要在这里对bean进行bean实例化。在这个方法中,对工厂 bean 有特殊处理,最终获取的是 FactoryBean.getObject() 方法返回的类型。
方法流程小结:
- 验证 bean 类型:判断是否是工厂bean
- 对非 FactoryBean 不做处理
- 处理 FactoryBean:如果是FactoryBean类型,先对 bean 进行转换,再委托给 getObjectFromFactoryBean()方法进行处理。
2.4 获取单例:getSingleton(String beanName, ObjectFactory<?> singletonFactory)
// Create bean instance. 创建 bean 实例
// singleton 单例模式(最常使用)
if (mbd.isSingleton()) {
// 第二个参数的回调接口,接口是 org.springframework.beans.factory.ObjectFactory#getObject
// 接口实现的方法是 createBean(beanName, mbd, args)
sharedInstance = getSingleton(beanName, () -> {
return createBean(beanName, mbd, args);
// 省略了 try / catch
});
bean = getObjectForBeanInstance(sharedInstance, name, beanName, mbd);
}
public Object getSingleton(String beanName, ObjectFactory<?> singletonFactory) {
Assert.notNull(beanName, "Bean name must not be null");
// 注释 4.7 全局变量,加锁
synchronized (this.singletonObjects) {
//1、再次检查是否已经被加载了,单例模式就是可以复用已经创建的 bean
Object singletonObject = this.singletonObjects.get(beanName);
if (singletonObject == null) {
//2、初始化前操作,校验是否 beanName 是否有别的线程在初始化,并记录beanName的初始化状态
beforeSingletonCreation(beanName);
boolean newSingleton = false;
boolean recordSuppressedExceptions = (this.suppressedExceptions == null);
if (recordSuppressedExceptions) {
this.suppressedExceptions = new LinkedHashSet<>();
}
//3、调用createBean方法实例化bean
singletonObject = singletonFactory.getObject();
newSingleton = true;
if (recordSuppressedExceptions) {
this.suppressedExceptions = null;
}
//4、初始化后的操作,移除初始化状态
afterSingletonCreation(beanName);
if (newSingleton) {
//5、加入缓存
addSingleton(beanName, singletonObject);
}
}
return singletonObject;
}
}
这一步的流程就是:
- 再次检查缓存是否已经加载过
- 没有加载,则记录beanName 的加载状态
- 调用createBean()方法实例化 bean
- bean实例化完成之后,移除初始化状态
- 将实例化结果记录到缓存并删除加载 bean 过程中所记录到的各种辅助状态
对于第(2)步和第(4)步,用来记录 bean 的加载状态,是用来对 循环依赖 进行检测的。关键的方法在于第三步,调用了 ObjectFactory 的 getObject() 方法,实际回调接口实现的是 createBean() 方法进行创建对象。
更多推荐


所有评论(0)