JavaScript知识点之prototype
前言prototype是所有函数都有的内置属性,prototype属性的值是对象,该对象称之为原型对象。原型是Js的核心概念之一,它引申出继承、原型链等其他概念,本文就详细的分析总结下prototype的相关知识点。在理解prototype之前,我觉得有必要讲讲面向对象,当然这里不会讲很多,就讲讲Js的面向对象与Java面向对象的区别。联系:都是面向对象编程区别:
前言
prototype是所有函数都有的内置属性,prototype属性的值是对象,该对象称之为原型对象。原型是Js的核心概念之一,它引申出继承、原型链等其他概念,本文就详细的分析总结下prototype的相关知识点。
在理解prototype之前,我觉得有必要讲讲面向对象,当然这里不会讲很多,就讲讲Js的面向对象与Java面向对象的区别。
联系:都是面向对象编程
区别:
Js是基于对象的面向对象
Java是基于类的面向对象
这两种形式主要是思想的不同:
- Java是基于类的,类就像生产的模具或者图纸,例如:生产汽车对象,类就是汽车生产图纸,汽车是依据图纸创建出来的
- Js是基于对象的,新的对象是在其他对象的继承上产生的,例如,生产汽车对象,汽车由发动机对象、轮胎对象等组合而成
对象与函数
简要的说了一些题外话,对于Js中的对象与函数,概括性地总结就是两句话:
1、原型都是对象,对象都是由函数创建而来
2、函数都是由Function创建而来
实际上面的两句话很好的说明了Js中对象与函数以及原型相关联系,但是也会有很多细节是无法通过上面的两句话体现出来,例如:
1、Function是对象还是函数?
2、Function是由谁创建而来的呢?
3、函数也是对象,对象又是函数创建而来,不是自相矛盾吗?
等等
下面就详细的解释上面两句话,首先第一句:
1、原型都是对象,对象都是由函数创建而来
在Js中,我们如何获取原型对象呢?
分为两种情况:
1.从函数获取原型对象
prototype是所有函数的内置属性,通过prototype属性可以直接获取到,例如:
2.从对象上获取原型对象
prototype是函数的内置属性,对象不存在prototype属性,所以无法直接通过prototype来获取,通过__proto__属性或者Object.getPrototypeOf(obj)来获取,例如:
获取到原型之后,我们验证下它的类型,如下:
从上图中可以看出原型就是对象,那就说说对象都是由函数创建而来的问题。
提及对象就需要说说Js中创建对象的几种方式:
- 第一种:字面量,也是常用的形式,例如:var test = {};
- 第二种:Object,例如:var test = new Object();
Js提供了Object、Date、Array、Boolean等内置对象,实际上它们全部是函数,可以构造调用创建对象,如下:
Js中所有的对象(包括函数)都会有一个内置属性constructor,该属性表示创建该对象的构造函数(原型对象的constructor属性值雨有点特殊,下面会详细介绍),如下:
从上图中可以看出,创建test对象的函数是Object函数,侧面的说明了一点字面量的形式实际上还是通过new Object()方式创建的。
2、函数都是由Function创建而来
函数都是通过Function函数构造而成,具体如下:
下面说一下看起来矛盾的几点:
- 函数是可调用对象,对象是函数创建的,实际上这不冲突,Function创建了函数,但Function本身也是函数
- Function是谁创建的呢?实际上Function是由其自身创建,如下:
Function.constructor // function Function() {[native code]}
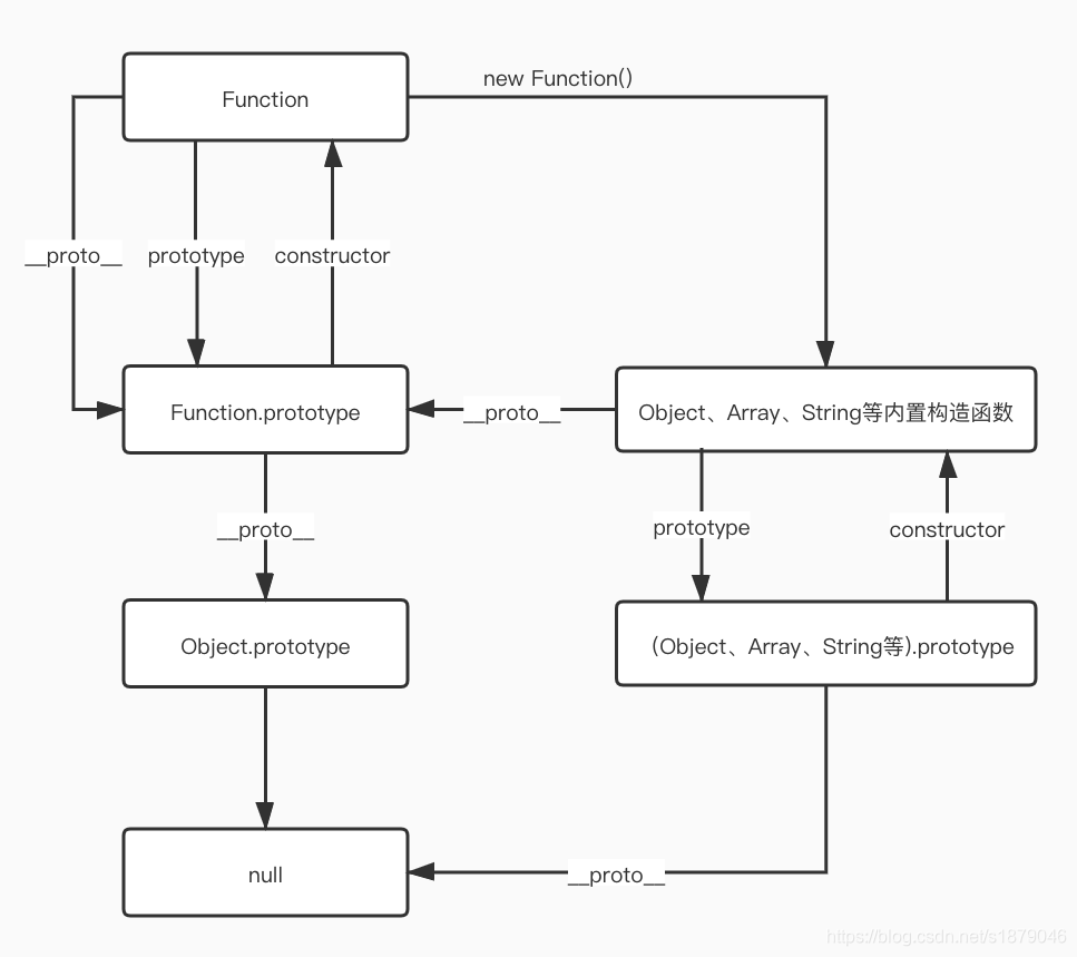
原型
下面就重要说下原型对象知识点,在上面也讲过,原型对象是对象,对象存在内置constructor属性,下面看看原型对象具体构成:
一个空的函数的原型对象包括constructor属性,该属性指向拥有该原型对象的函数自身
对象存在__proto__指向创建该对象的原型对象,即
Object._proto_ === Function.prototype
原型对象是对象,对象存在__proto__指向创建该原型对象的原型对象,就会形成原型链
下面就以Object为例分析下它的原型链:
Object是Function创建而来的,那么Object._proto_ === Function.prototype,即Function的原型对象,假设为对象A
对象A的原型对象是对象A._proto_ (Function.prototype._proto_), 我们得到:
可知Function.prototype._proto_ === Object.prototype,所以我们可知Function原型对象的原型对象是Object的原型对象
那么Object.prototype的原型对象是谁?
object.prototype._proto_ === null,有点哲学的感觉
3、总结
- 原型是对象,对象是由函数创建而成
- 函数是由Function创建而成
- Function是由自身创建而成
- Function.prototype虽然也是对象,但是查看它的类型实际上是function
- Function.prototype._proto_ === Object.prototype
- Object.prototype._proto_ === null
- 内置构造函数Object、Array、String等同时存在__proto__和prototype属性

更多推荐





所有评论(0)