BLDC容易搞错忽略的要点
BLDC初学经常搞混的一些东西
BLDC是啥?
1、BLDC俗称无刷直流电机,重点就是没有换向器,它的定子是铜线绕成的线圈,转子是永磁体。

2、BLDC控制,也就是咱们常说的方波控制法。分为有感无感,有感最常见的是霍尔,磁编码器;无感最常用的是反电动势观测。
方波控制
方波就是每次只给三相电机的两相通电,一相悬空。
为了防止短路,上下两个功率管可不能同时打开。
两相打开之后的磁场方向
根据右手定则,通电的导体产生的磁场方向可以知道:当U-W相通时,两个线圈产生的磁场进行合成,就是磁场矢量。(磁体之间,存在同性相斥,异性相吸的原理)

三相共有六种组合:

对应六步换相:

电机正反转
顺时针我们叫正传,逆时针我们叫反转
V+U- W+U- W+V- U+V- U+W- V+W- (有一个特点:按照UVW这个顺序变化的是正转)W+ W+ U+ U+ V+ V+,负也是这样的。

带霍尔的BLDC
霍尔就起到一个位置检测的作用,看我们的转子转到哪个扇区了。
霍尔原理:磁敏感元件

所以当转子旋转的时候,霍尔的输出会这么变:

对于相隔120°摆放的3个霍尔元件:(这里应该是只有一个极对数)

对应正转反转:

546231顺序是什么鬼?
这可不是扇区!!!!
其实归因到最后,我们都要通过软件对电机进行控制的。
3个霍尔组成的是一个3bits宽的二进制数:101、001、011……
所以我们就做了下面的假设:霍尔传感器U值是bit2高位,V值是bit1,W值是bit0
对应的我们可以求出一个霍尔值:

而546231就是正传的时候,对应的霍尔值。
霍尔值软件上实现有什么要注意的?
霍尔就是三个高低电平信号嘛,重点在什么时候读这个值。
建议放在中断里,别问为什么,问就是实时性,特别是转速贼高的时候,你根本来不及处理数据,导致换相不及时,转速上不去!!!
HallDate = 0; HallDate = U<<2|V<<1|W<<0;
而且能用移位完成的运算,不要用加减乘除,在C里位运算是最快的。
这个时候你读到的HallDate是一个0-7的数,怎么还有0和7?
0意味着没读到霍尔值,7意味着霍尔值受到了干扰,反正就是出问题,赶紧检查!
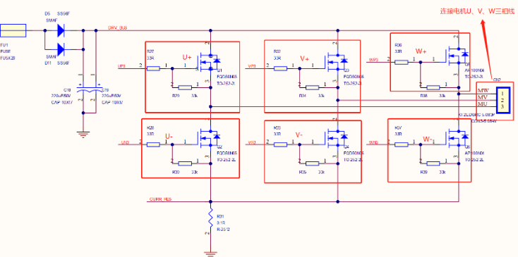
三相逆变电路的半桥是啥

注意了:半桥不是指上面那三个功率管,而是UVW三个半桥,U+U-这算是一个半桥。
咱们常说的 上桥臂导通 或者 下桥臂导通 一定是指某一个半桥的。
为啥用PWM?
按照上面的理解,只要保证功率管上下桥臂打开就行了,怎么又引入PWM了呢?
因为当我们直接把电源加载到线圈上,然后让它持续一段时间,这会导致电机上来就以很高的速度狂飙,这还谈何控制?
所以怎们就把持续的高低电平替换成PWM,用PWM来调制,很方便的控制线圈的电流,进而控制转子扭矩还有转速(通过调节占空比)。

常见的PWM调节方式
咱们看别人代码的时候,经常看到什么H_ON-L_PWM、H_PWM-L_ON……
这又是啥?
其实就是PWM调节方式,上面不是说了要对电机进行更好的控制,然后引入的PWM,但PWM调节的方式也有好多种。
按理论上应该有5种,但咱们只说最常见的三种
H_ON – L_PWM:某一相上半桥始终保持高电平(也就是上半桥常开导通),另一相下半桥始终以PWM方式控制

H_PWM – L_ON: 某一相上半桥始终以PWM方式控制,另一相下半桥始终保持高电平(也就是下半桥常开导通)

H_PWM – L_PWM:上半桥和下半桥都是以PWM方式控制,这种控制必须是有死区,否则在换向的瞬间可能导致短路。

注意PWM的频率尽量保持在20K左右,一是因为功率管限制,二十避免高次谐波的干扰。
BLDC方波缺点
1 方波控制发热量大,损耗大。因为发热是和电流平方成正比的,方波驱动电机相电流只有开和关两个状态,线圈电流的脉动峰值电流很大。
2 产生的磁场不连续,是跳跃的,造成很大的转矩脉动。引起振动,产生噪声,使板载芯片或者传感器性能下降。
当然也有好处,硬件成本低、控制算法简单。
引用参考:
更多推荐



所有评论(0)