面向AI水泥厂储能系统的功率器件选型分析——以高可靠、高效率的能源转换与管理系统为例
1.全链路能效与可靠性: 从电池侧高效低损的能量调度(VBGMB1103),到中间DC-DC环节的可靠转换(VBE16R15S),再到网侧强劲稳定的能量交互(VBPB16I60),构建了高效、鲁棒的能源转换链条,最大化储能价值。在AI水泥厂储能系统的功率转换与管理系统中,功率器件的选型是实现高效、智能、稳定与长寿命的关键。3.工业级耐久保障: IGBT的强鲁棒性与TO-3P封装的散热能力,确保了P
在工业智能化与绿色低碳转型的背景下,水泥厂储能系统作为实现能源调度、削峰填谷、稳定电网的核心装备,其性能直接决定了能源利用效率、系统稳定性和投资回报率。功率转换与电池管理系统是储能系统的“心脏与神经”,负责为电池充放电、逆变并网、厂内负载供电等关键环节提供精准、高效且可靠的电能控制。功率MOSFET与IGBT的选型,深刻影响着系统的转换效率、功率密度、环境适应性及全生命周期成本。本文针对AI水泥厂储能系统这一对可靠性、效率、功率等级及智能化管理要求严苛的应用场景,深入分析关键功率节点的器件选型考量,提供一套完整、优化的器件推荐方案。
功率器件选型详细分析
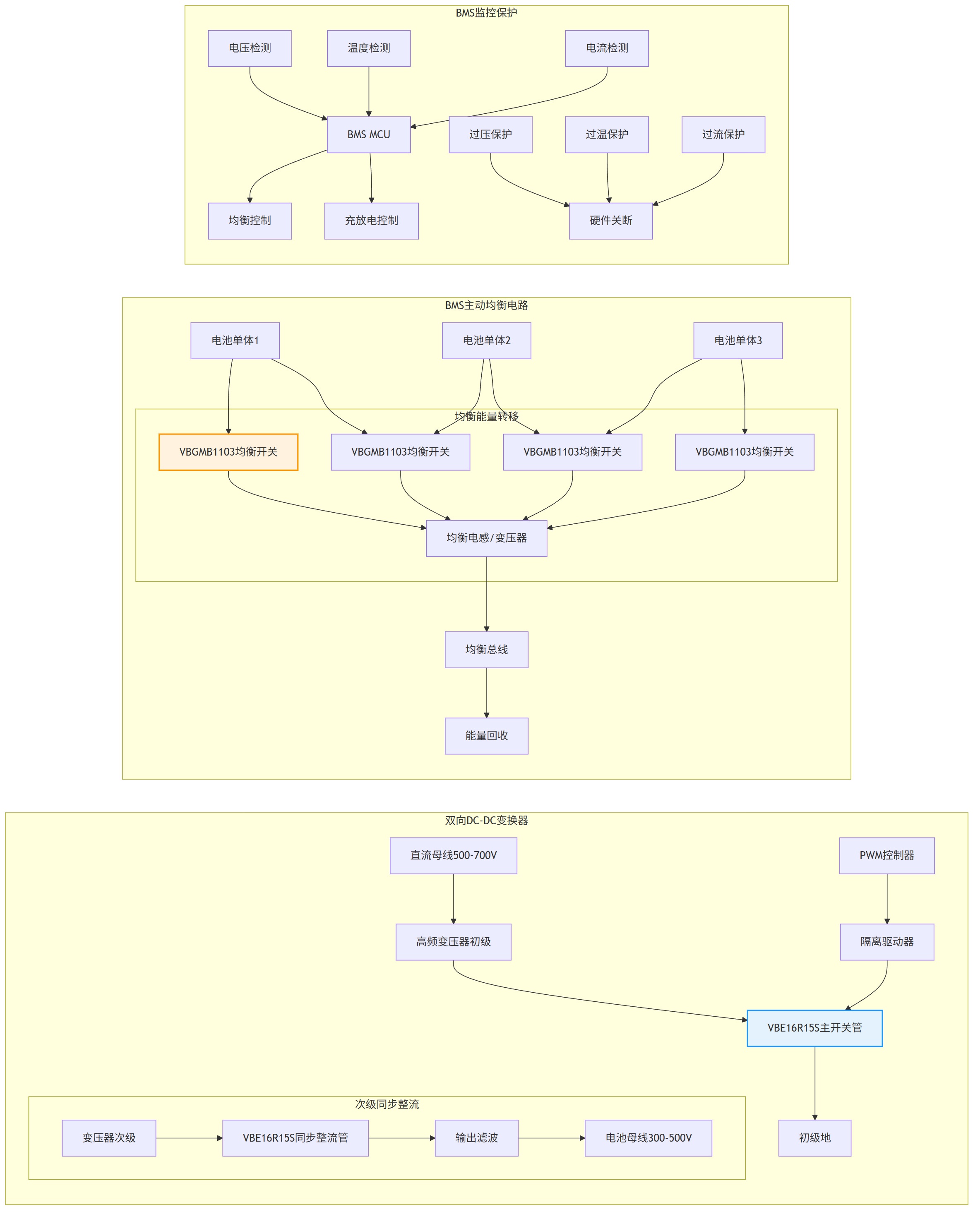
1. VBE16R15S (N-MOS, 600V, 15A, TO-252)
角色定位:双向DC-DC变换器(电池接口侧)主开关或辅助电源开关
技术深入分析:

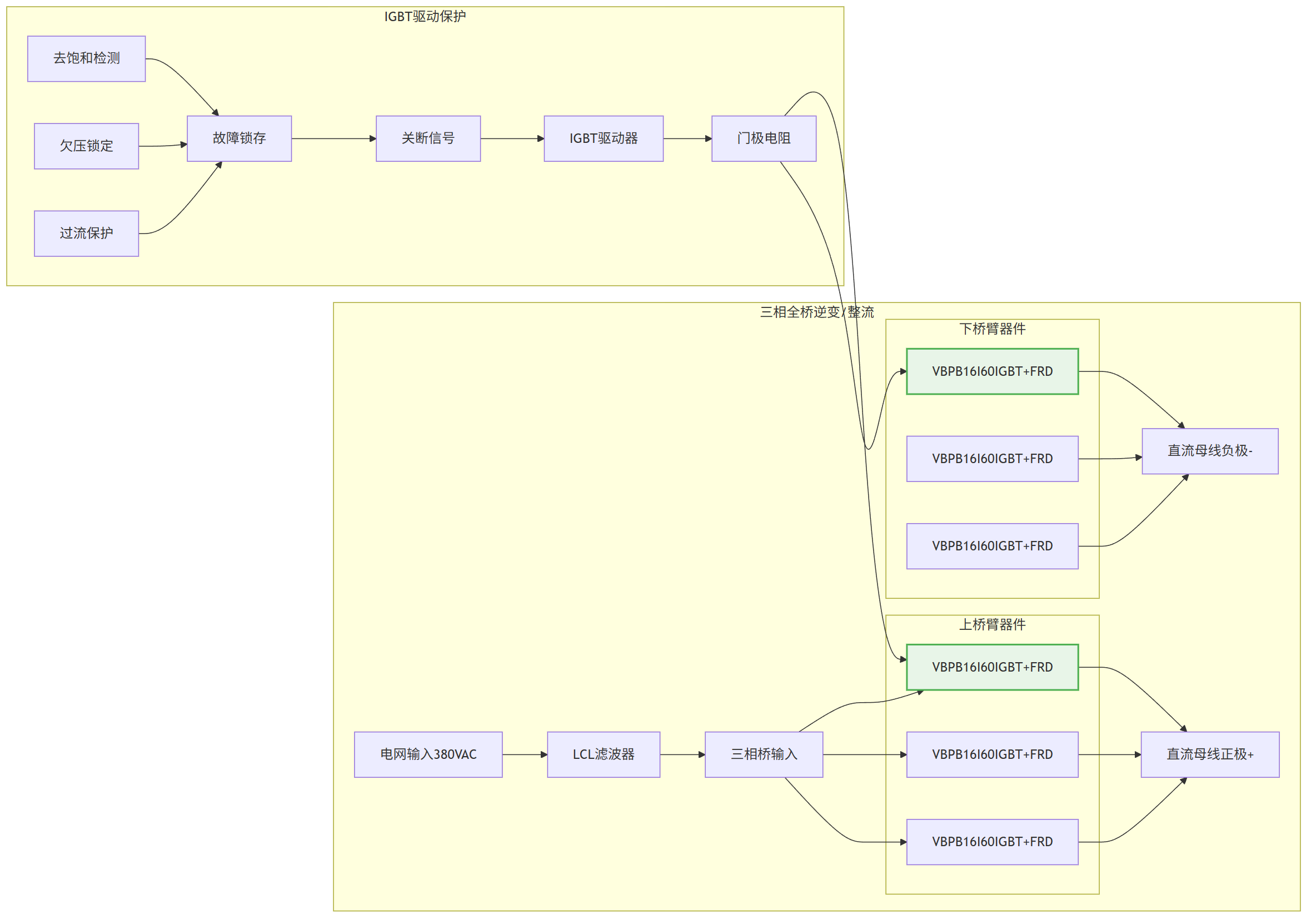
图1: AI水泥厂储能系统方案与适用功率器件型号分析推荐VBE16R15S与VBPB16I60与VBGMB1103与产品应用拓扑图_01_total
电压应力与可靠性: 在电池组高压母线(常见300-500V)应用中,600V的耐压提供了充足的安全裕度,能有效应对充放电切换、负载突变引起的电压尖峰。采用SJ_Multi-EPI(超级结多外延)技术,在高压下实现了优异的导通电阻(240mΩ @10V),平衡了耐压与导通损耗。TO-252封装具有良好的散热能力与安装便利性,适合在紧凑的模块化设计中使用。
系统效率与热管理: 作为DC-DC变换器的关键开关,其较低的Qg有助于提升开关频率,减小变压器和电感体积,提升功率密度。优异的品质因数有助于降低系统总损耗,对于需要长时间连续运行的储能系统至关重要,直接提升整体能效。
应用匹配: 15A的电流能力适合用于中小功率等级的DC-DC模块或系统的辅助电源,为BMS、通讯及控制电路提供高效隔离供电。
2. VBGMB1103 (N-MOS, 100V, 80A, TO-220F)
角色定位:电池管理系统(BMS)中主动均衡电路或低压大电流放电回路开关
扩展应用分析:
大电流精密控制核心: 在BMS的主动均衡或主放电回路中,需要处理电池包(通常48V或更低)的大电流。100V耐压的VBGMB1103提供了超过2倍的电压裕度。得益于SGT(屏蔽栅沟槽)技术,其在10V驱动下Rds(on)低至2.9mΩ,配合80A的连续电流能力,导通损耗极低。
效率与热性能: 极低的导通电阻显著减少了均衡或放电时的热损耗,避免了局部过热,提升了系统安全性与均衡效率。TO-220F全塑封封装提供了良好的绝缘性,便于在BMS板上高密度布置,并通过PCB或小型散热器有效散热。
智能化管理实现: 其优异的开关特性支持高频PWM控制,可用于实现精准的电池单体能量转移(主动均衡),或作为智能负载投切开关,响应AI调度指令,实现毫秒级功率调节。

图2: AI水泥厂储能系统方案与适用功率器件型号分析推荐VBE16R15S与VBPB16I60与VBGMB1103与产品应用拓扑图_02_pcs
3. VBPB16I60 (IGBT+FRD, 600/650V, 60A, TO-3P)
角色定位:储能变流器(PCS)逆变/整流桥臂主功率器件
精细化能源转换管理:
中功率逆变核心: 对于水泥厂储能系统的PCS,需要处理数十至数百千瓦的功率等级。600V/60A的IGBT模块是此功率段的经典选择。其场截止(FS)技术与集成快恢复二极管(FRD),在兼顾导通压降(VCEsat 1.7V)的同时,优化了开关损耗,特别适合储能变流器通常较低的开关频率(如10-20kHz)应用。
高可靠性与鲁棒性: TO-3P封装具有卓越的散热性能和较高的功率循环能力,能够承受水泥厂环境下可能的温度波动与电网扰动。IGBT本身具有较强的过载和短路承受能力,为PCS在并网、孤岛切换等复杂工况下的稳定运行提供保障。
系统成本与效率平衡: 在给定的功率等级下,相比单纯使用高压MOSFET,此IGBT方案在总体损耗和成本上往往更具优势,是实现高性价比、高可靠工业级PCS设计的理想选择。
系统级设计与应用建议
驱动电路设计要点:
1. 高压MOSFET驱动 (VBE16R15S): 在隔离型DC-DC拓扑中,需搭配隔离驱动器或使用带有隔离电源的控制器,确保驱动安全可靠。
2. 大电流MOSFET驱动 (VBGMB1103): 需确保栅极驱动器能提供足够的峰值电流,以实现快速开关,降低开关损耗。对于主动均衡应用,驱动设计需考虑多路并联时的同步性与均流。
3. IGBT驱动 (VBPB16I60): 必须使用专用的IGBT驱动芯片,提供足够的正负驱动电压(如+15V/-8V),并实现去饱和(DESAT)等关键保护功能,确保其安全可靠工作。
热管理与EMC设计:
1. 分级热设计: VBPB16I60需安装在大型散热器上,并可能需强制风冷或水冷。VBGMB1103可根据电流大小决定是否需要独立散热片。VBE16R15S通常依靠PCB敷铜和系统风道散热。
2. EMI抑制: 在VBE16R15S和VBPB16I60的开关节点,需精心布局以减少寄生电感,并可考虑使用RC缓冲电路或磁珠来抑制开关电压尖峰和传导EMI。
可靠性增强措施:
1. 降额设计: IGBT工作电压建议不超过额定值的70-80%;所有器件的电流需根据最高工作结温(如125°C)进行充分降额选用。
2. 保护电路: 为VBGMB1103所在的电池回路设置高精度电流采样与快速保护机制(如硬件比较器),防止电池过充过放。为IGBT驱动电路配置完善的过流、短路和欠压保护。
3. 环境适应性: 水泥厂环境多尘,需对功率器件及其散热器进行防尘设计,确保长期散热效能。所有栅极回路应做好防静电和防浪涌设计。
结论
在AI水泥厂储能系统的功率转换与管理系统中,功率器件的选型是实现高效、智能、稳定与长寿命的关键。本文推荐的三级器件方案体现了从电池管理到能量转换的精准、可靠设计理念:

图3: AI水泥厂储能系统方案与适用功率器件型号分析推荐VBE16R15S与VBPB16I60与VBGMB1103与产品应用拓扑图_03_bms
核心价值体现在:
1. 全链路能效与可靠性: 从电池侧高效低损的能量调度(VBGMB1103),到中间DC-DC环节的可靠转换(VBE16R15S),再到网侧强劲稳定的能量交互(VBPB16I60),构建了高效、鲁棒的能源转换链条,最大化储能价值。
2. 智能化管理基础: 大电流低损耗MOSFET为BMS实现精准的主动均衡和快速负载响应提供了硬件可能,是AI算法进行精细化能源管理的基础。
3. 工业级耐久保障: IGBT的强鲁棒性与TO-3P封装的散热能力,确保了PCS能够适应水泥厂的严苛工况与连续运行要求,保障核心设备的长寿命。
4. 成本与性能平衡: 针对中功率储能场景,选用的器件在满足性能要求的同时,优化了系统整体成本,提升了方案的市场竞争力。
未来趋势:
随着储能系统向更高电压、更大容量、更智能响应发展,功率器件选型将呈现以下趋势:
1. 对于更高功率等级的PCS,采用IGBT模块或SiC MOSFET将成为主流,以追求极限效率与功率密度。
2. 在BMS等低压大电流场景,集成电流采样功能的MOSFET(SenseFET) 和智能开关的应用将增多,以提升管理精度与集成度。
3. 对器件状态监测与预测性维护功能的需求将增长,以契合工业互联网的发展。

图4: AI水泥厂储能系统方案与适用功率器件型号分析推荐VBE16R15S与VBPB16I60与VBGMB1103与产品应用拓扑图_04_thermal
本推荐方案为AI水泥厂储能系统提供了一个从电池管理到电网接口的关键功率器件解决方案。工程师可根据具体的系统电压等级(如电池电压、交流电压)、功率规模(kW/MW级)与冷却条件(风冷/液冷)进行细化调整,以构建出性能卓越、稳定可靠的新一代工业储能系统。在工业绿色转型的时代,卓越的硬件设计是实现智慧能源管理与可持续生产的重要基石。
更多推荐


所有评论(0)