从零到精通:我用AI工具绘制数据流图的实战经验分享
本文分享了作者从手动绘制数据流图(DFD)到使用AI工具的实践经验。核心内容包括:1)DFD基础概念与四大要素(处理过程、数据流、数据存储、外部实体);2)分层绘制技巧与常见错误;3)逻辑DFD与物理DFD的应用场景区别;4)重点评测Visual Paradigm AI工具的使用体验,展示其通过自然语言快速生成专业图表的能力。作者强调AI工具大幅提升工作效率,但仍需掌握DFD基础知识以确保准确性。
引言
作为一名经常需要处理复杂系统文档的业务分析师,我还记得那些熬夜手动绘制数据流图(DFD)的煎熬日子。如果你和我一样——需要可视化数据如何在系统中流动,但又不总是有时间或设计技能来创建精美的图表——那么这篇指南就是为你准备的。
过去几个月,我深入探索了各种DFD工具和技巧,今天很高兴与大家分享我在创建专业数据流图方面的学习心得,特别是那些正在改变我们工作方式的革命性AI工具。无论你是经验丰富的系统分析师,还是刚刚踏入流程建模领域的新手,这篇全面评测将带你了解关于DFD的一切,以及现代AI技术如何重塑我们的工作方式。
💡 新手小贴士:刚开始学习DFD时,不要追求完美。先理解核心概念,再逐步掌握细节。实践中学习是最快的方式!
理解数据流图:我的学习心得
当我第一次接触**数据流图(Data Flow Diagram, DFD)**时,那些技术术语让我头大。但随着深入实践,我意识到DFD其实很简单:它们就是用图形方式展示数据如何在业务信息系统中流动的可视化工具。
根据我的项目经验,DFD对于理解数据从输入、经过各种处理、到存储、最终生成报告的完整流程非常有价值。
在实践中,我发现DFD主要有两种类型:
逻辑DFD:当我需要理解业务功能而不被技术细节困扰时,逻辑DFD是我的首选。它帮助我专注于业务的实际运作——数据如何流动以支持业务运营。
物理DFD:当我需要向利益相关者展示系统将如何具体实现时,物理DFD就变得至关重要,包括硬件、软件和人工流程的详细信息。
🔧 实用技巧:在项目初期先用逻辑DFD与业务方沟通,确认需求后再用物理DFD与技术团队对接,这样能大幅减少返工!
我的实战经验:DFD四大核心符号
处理过程(Process):图表的心脏
在我的工作中,处理过程是数据转换发生的地方。每次创建DFD时,我都用圆角矩形表示处理过程。通过反复实践,我总结出每个处理过程都需要:
-
清晰的名称(动词+名词格式,如"计算佣金"或"验证订单")
-
唯一ID便于引用
-
至少一个输入和一个输出数据流

✨ 我的命名技巧:始终用动作词命名处理过程。不要写"付款",而要写"应用付款"。这个简单改变让我的图表对非技术人员来说清晰多了!

数据流(Data Flow):追踪信息移动路径
数据流在我的图表中至关重要,用于展示信息如何传递。我用带箭头的直线表示:
-
输入流(箭头指向处理过程)
-
输出流(箭头从处理过程指出)

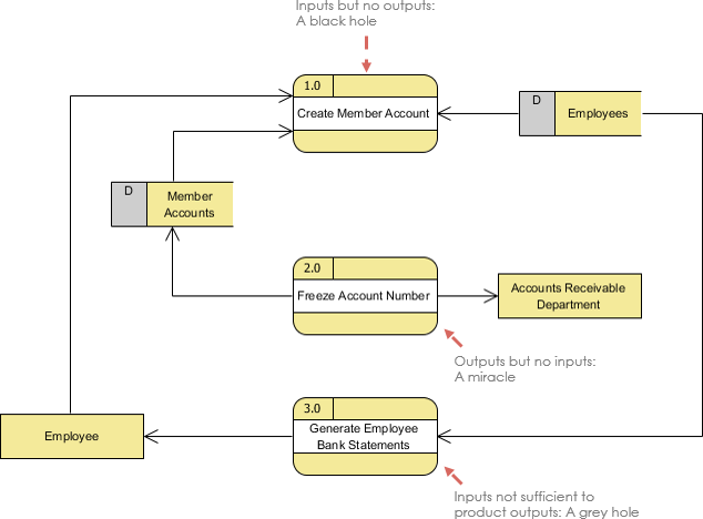
⚠️ 血泪教训:我吃过亏才明白,数据不能凭空出现或消失!每个处理过程必须将数据从一种形式转换为另一种形式。早期我常犯这些错误:

-
黑洞:有输入无输出的处理过程(数据消失了!)
-
奇迹:有输出无输入的处理过程(数据凭空出现!)
-
灰洞:输出与输入不匹配的处理过程
🎯 黄金法则:所有数据流必须始于并终于处理步骤。数据无法自我转换!
数据存储(Data Store):信息的栖息地
当我需要展示数据在哪里保存以供后续使用时,我会使用数据存储。在我的项目中,这些代表数据库、文件或任何持久化存储。
📋 我的数据存储规范:
数据存储必须连接到处理过程(绝不能直接连外部实体)
每个存储至少需要一个输入流(写入数据)和一个输出流(读取数据)
我用复数名词标注,如"订单"、"客户"或"库存"
![]()

外部实体(External Entity):系统的边界
外部实体帮助我界定系统的起点和终点。我用矩形表示与系统交互的人员、组织或其他系统。
🎓 关键认知:
外部实体也叫"终止符"(数据 originates 或 terminates 的地方)
它们从不处理数据——只提供或接收数据
每个实体必须通过数据流连接到处理过程
![]()

💡 避免混淆技巧:在复杂系统中,用不同颜色标注不同类型的外部实体,能让图表更易读!
我的自上而下分解策略
自上而下分解(也叫分层)是彻底改变我DFD工作的技术。以下是我的实践方法:
从上下文图(第0层)开始
我总是以代表整个系统的单个处理过程开始。我的上下文图规则:
-
保持在一页内
-
用系统名称命名处理过程(如"订单处理系统")
-
显示所有外部实体和主要数据流
-
此层级不显示数据存储

🚀 快速启动技巧:先画草图确定外部实体和主要数据流,再细化处理过程,效率提升50%!
进阶到第1层DFD
接下来,我将那个单一处理过程分解为主要子过程。我的经验总结:
-
使用小数编号(1.0, 2.0, 3.0)
-
保持与上下文图相同的输入和输出(平衡原则!)
-
为可读性,将处理过程限制在7±2个
-
需要时复制外部实体以避免线条交叉(我用星号标记副本)

深入第2层
对于复杂过程,我创建第2层图表。我的秘诀:当某个过程与多个外部实体有大量连接时,我先为该过程创建一个迷你上下文图,然后再进一步分解。

⚖️ 平衡原则:层级之间的输入和输出必须守恒。如果第0层有3个输入,第1层必须有相同的3个输入(尽管它们可能流向不同的子过程)。

我总结的高效绘制DFD指南
在创建了数十个图表后,以下是我的个人指南:
命名规范(亲测有效)
-
唯一名称:同一图表层级内绝不重复使用名称
-
过程编号:使用层次化编号(1, 1.1, 1.1.1)展示关系
-
描述性标签:避免"处理数据"等模糊术语,使用"验证客户信息"等具体名称
复杂度管理技巧
-
7±2法则:每个图表的处理过程保持在5-9个之间
-
避免交叉线:图表杂乱时复制实体或使用多视图
-
上下文图一页原则:第0层始终适配单页
我常避开的常见错误
-
实体到实体的直接数据流(缺少处理过程)
-
实体直接连接数据存储
-
数据存储之间直接传输数据
-
图表中出现未连接的孤立元素
🛡️ 自查清单:完成图表后,逐项检查:每个过程都有输入输出吗?每个数据存储都有读写流吗?所有外部实体都连接到过程了吗?
我的实战:逻辑DFD vs 物理DFD
理解何时使用逻辑DFD与物理DFD,是我工作中的转折点。
我何时使用逻辑DFD
当需要以下场景时,我创建逻辑DFD:
-
与不关心技术的业务用户沟通
-
理解独立于实现方式的业务流程
-
创建不会因技术升级而过时的稳定文档
-
在技术决策前识别业务需求
✅ 逻辑DFD的优势体验:
与非技术利益相关者沟通更顺畅
系统更稳定(业务功能变化频率低于技术)
维护更轻松,因为业务逻辑与实现清晰分离
图表更简洁,不含技术细节
我何时使用物理DFD
当需要以下场景时,物理DFD变得必不可少:
-
向开发人员展示具体构建内容
-
区分人工流程和自动化流程
-
指定实际文件名和数据库表
-
记录操作顺序
-
识别临时数据存储(如工作文件)
-
添加验证控制和错误处理
📦 实战案例:当我记录杂货店结账系统时:
逻辑DFD方法:

我聚焦于:顾客带商品→查询价格→计算总额→接收付款→提供收据
物理DFD方法:

我详细展示:顾客带带UPC码的商品→条码扫描器读取价格→小计存入临时文件→现金/支票/借记卡付款→打印收银收据
🔄 转换技巧:从逻辑DFD到物理DFD,只需逐步添加技术细节,而不是重新绘制!
发现Visual Paradigm的AI DFD生成器:我的深度评测
游戏规则改变者
2026年3月,我发现了一个彻底改变我工作流的工具:Visual Paradigm AI聊天机器人中内置的AI驱动DFD生成器。作为试用过众多图表工具的人,我起初持怀疑态度:AI真的能理解我的系统需求并生成准确的DFD吗?
我的第一印象:我被震撼了。我只需输入"为仓库管理系统生成DFD",几秒钟内就得到了一个专业、可直接展示的图表。无需拖拽形状、无需手动对齐、无需格式调整。

我如何使用AI DFD生成器
我的工作流:
-
访问工具:我前往Visual Paradigm AI聊天机器人(免费开始!)
-
用自然语言描述系统:不再与图表符号搏斗,我只需描述需求:
-
"为在线银行系统生成第1层DFD"
-
"创建医院患者管理的DFD"
-
"绘制航空预订系统的图表"
-
-
见证魔法发生:AI瞬间识别:
-
外部实体(客户、供应商、系统)
-
处理过程(发生哪些转换)
-
数据存储(数据库、文件)
-
数据流(信息如何移动)
-

-
对话式优化:这才是真正强大的地方。我可以这样说:
-
"添加付款验证过程"
-
"将客户实体连接到订单数据库"
-
"什么数据进入库存过程?"
-
AI理解并相应更新图表。就像有位建模专家在我身边指导。
🎯 提示词技巧:描述越具体,生成结果越精准。例如:"为电商系统生成第1层DFD,包含用户注册、商品浏览、下单、支付、发货5个核心过程"
我用AI工具完成的真实项目
项目1:医院管理系统
当我需要记录医院患者流程时,我提示:"为医院管理系统生成数据流图"
让我印象深刻的结果:AI创建了全面的第1层DFD,展示:
-
外部实体:患者、医生、药剂师、财务部门、保险公司
-
处理过程:管理患者记录、安排预约、开处方、处理账单、验证保险
-
数据存储:患者数据库、预约日程、药品库存、账单记录、保险数据库

图表清晰展示了所有利益相关者之间的数据流动,以及每个步骤的信息转换。原本需要我数小时的工作,现在10秒内完成。
项目2:航空预订系统
为航空客户,我使用提示:"为航空预订系统生成数据流图"
成果:专业图表捕捉:
-
外部实体:乘客、机场管理局、支付网关、航班运营商
-
关键过程:管理航班时刻表、处理预订请求、处理付款、生成机票、更新乘客记录
-
数据仓库:航班数据库、乘客数据库、预订记录、支付日志

AI甚至包含了预订请求、航班可用性检查、付款授权流和确认消息等细节。细节程度令人印象深刻。
项目3:在线银行系统
记录金融科技应用时,我提示:"为在线银行系统生成数据流图"
我得到的:注重安全的图表展示:
-
外部实体:客户、银行管理员、第三方支付服务
-
处理过程:用户认证、账户管理、交易处理、报告生成
-
安全数据存储:客户数据库、账户信息数据库、交易日志、审计追踪

AI理解展示登录凭证、交易详情、付款请求和审计追踪的重要性——这些是银行系统的关键元素。
改变我工作的功能特性
1. 多符号体系支持
我发现AI可以生成不同行业标准符号体系的DFD:
-
Gane-Sarson
-
Yourdon & Coad
-
Yourdon DeMarco
这种灵活性帮助我匹配组织现有的文档标准。
2. 对话式优化
与静态图表工具不同,我可以与AI进行持续对话:
-
"在数据库写入前添加验证过程"
-
"展示付款失败时的处理流程"
-
"为认证过程创建第2层图表"
3. 模型完整性
AI在图表层级间保持一致性。当我分解一个过程时,它会自动:
-
携带相关数据存储
-
维护实体关系
-
保留数据流连接
-
确保层级间平衡
4. 与工作流集成
生成后,图表完全可编辑。我可以:
-
导出为PNG、SVG或XMI格式用于演示
-
使用Pipeline功能将实时图表嵌入文档
-
继续手动或用更多AI提示优化
-
通过Visual Paradigm的共享功能与团队成员协作
🔗 集成技巧:生成图表后,立即使用"导出为文档"功能,将图表与需求说明关联,方便后续追溯!
我喜爱这个AI工具的原因
速度:原本需要2-3小时的工作,现在初稿只需10-15秒。
准确性:AI能根据我的描述正确识别处理过程、实体和数据流。
学习曲线:我不需要记忆符号规则或花数小时学习工具。自然语言就足够了。
专业成果:图表干净、对齐正确,立即可用于演示。
迭代开发:我可以从模糊开始逐步细化,这符合我思考系统的实际方式。
⚡ 效率提升技巧:先用AI生成基础框架,再手动微调关键细节,平衡速度与精度!
我的诚实评估
优势:
-
从文本描述生成图表的速度极快
-
理解复杂的系统需求
-
生成准确、平衡的DFD
-
支持多种符号体系标准
-
对话式界面感觉自然
-
输出完全可编辑(不只是静态图片)
-
免费开始试用
希望改进的地方:
-
有时我需要非常具体地说明过程边界
-
非常专业的行业术语偶尔需要澄清
-
复杂的条件流有时需要手动调整
总体评价:作为多年来使用过众多建模工具的人,我认为Visual Paradigm的AI DFD生成器是我在图表绘制方面体验过的最具生产力的改进。它不替代理解DFD概念的需求——你仍然需要知道什么是处理过程、实体和数据流——但它消除了繁琐的手动工作,让我能专注于系统分析而非图表机械操作。
🎁 新手福利:先用简单系统练手,熟悉后再处理复杂项目,成功率更高!
结论:我与AI驱动DFD的未来之路
回顾我在数据流图方面的经历,我对这个领域的发展感到惊叹。当我开始时,创建单个DFD意味着数小时的手动绘制、不断擦除和无尽的格式调整。今天,借助Visual Paradigm的DFD生成器等AI驱动工具,我可以在几秒钟内将简单的文本描述转换为专业图表。
这对你的意义:无论你是业务分析师、系统架构师、软件工程师还是学生,你不再需要成为图表专家就能创建专业的DFD。AI处理技术绘图,而你专注于真正重要的事:理解数据如何在系统中流动,并清晰地向利益相关者传达。
我的建议:如果你仍在手动创建DFD,我强烈建议你尝试AI驱动的方法。从Visual Paradigm AI聊天机器人的免费版本开始,描述一个你正在处理的简单系统,看看会发生什么。我相信你会像我一样印象深刻。你在图表创建上节省的时间可以重新投入到更深入的分析、更好的利益相关者沟通,或者坦率地说,在合理的时间回家陪伴家人。
建模的未来:根据我的经验,AI驱动的图表绘制不仅是一种便利——它正成为系统分析和业务流程建模中保持竞争力的必需品。技术已经成熟到图表准确、专业且可用于企业级应用的程度。
我的建议?拥抱这些工具,但不要跳过基础知识的学习。理解DFD概念、符号和规则将使你更善于提示AI并验证其输出。在我的经验中,扎实的基础知识加上AI驱动的效率,是无与伦比的组合。
🌟 终极技巧:建立个人提示词库,收藏高效的描述模板,下次使用时直接调用,效率翻倍!
准备好转变你的DFD工作流了吗?我的旅程始于Visual Paradigm的AI聊天机器人,我相信这也是你开始旅程的完美起点。该工具免费开始、无需安装,你将在1分钟内获得第一个AI生成的DFD。
祝你绘图愉快!
参考资料
-
什么是数据流图(DFD)?:全面讲解DFD基础、符号和表示法的指南,含视觉示例
-
数据流图(DFD)教程:创建高效数据流图的分步教程
-
DFD指南与最佳实践:涵盖DFD设计原则和常见模式的实用知识库
-
Yourdon DeMarco DFD图表入门指南:Yourdon DeMarco符号体系数据流图介绍
-
Visual Paradigm AI聊天机器人中的AI驱动DFD生成器:新型AI DFD生成功能的公告与概述
-
数据流图工具功能:专业DFD编辑器功能与能力
-
用AI从文本创建DFD:使用自然语言提示生成数据流图的指南
-
AI图表生成器:新增DFD与ERD等类型:AI驱动的多类型图表生成详情
-
Visual Paradigm AI聊天机器人:用于可视化建模和图表创建的AI驱动聊天机器人
-
全面评测:Visual Paradigm的AI图表生成功能:AI图表生成能力的第三方评测
-
Yourdon and Coad DFD编辑器:使用Yourdon and Coad符号体系创建DFD的工具
📌 附录:速查技巧清单
✅ 新手起步:从上下文图开始,逐步分解,避免一开始就陷入细节
✅ 命名规范:处理过程用"动词+名词",数据存储用复数名词
✅ 平衡检查:每层分解后,确认输入输出与上层一致
✅ 复杂度控制:单图处理过程保持7±2个,过多则分层
✅ AI提示技巧:描述越具体,生成越精准;先框架后细节
✅ 迭代优化:生成后对话式调整,比一次性完美描述更高效
✅ 文档集成:及时导出图表并与需求文档关联,方便追溯
✅ 团队协作:使用共享功能,让利益相关者实时查看进展
更多推荐


所有评论(0)