AI硬件出海新风口:个人如何从0到1打造一款尚未跑通的智能设备?
中国制造正从代工转向创新品牌,华强北“一人公司”模式兴起,AI硬件出海成为新趋势。聚焦细分市场,Plaud录音卡片、时空壶翻译耳机等品牌通过定义新品类实现全球突围。创业者可借助成熟供应链和开源工具,以低成本验证需求并快速迭代。从睡眠眼罩等蓝海产品切入,利用AI技术解决真实痛点,通过众筹测试市场,逐步建立品牌壁垒。中国供应链优势与全球化需求结合,为个体创业者提供了全新机遇。
华强北“一人公司”正在改写中国制造的故事:你不需要工厂,你只需要一个被验证的需求。
一、现象:AI硬件出海正在重铸“made in China”
2025年,全球AI端侧硬件市场规模约3219亿元,2029年将达1.22万亿元,年复合增长率40%。中国不再是低价贴牌代工厂,而是诞生了一批在极细分赛道做到全球第一的品牌:Plaud录音卡片、时空壶翻译耳机、雷鸟AR眼镜、拓竹3D打印机、石头扫地机器人……它们有一个共同特征:从成立第一天就瞄准全球市场,用AI大模型重新定义硬件品类,建立品牌溢价。
二、优秀案例:他们在极细分赛道做到了什么?
|
品牌 |
赛道 |
核心亮点 |
海外成绩 |
|---|---|---|---|
|
Plaud |
AI录音卡片 |
解决iPhone通话录音痛点 + LLM语音转写摘要 |
两年出货百万台,估值100亿 |
|
时空壶 |
AI翻译耳机 |
80dB噪音下骨声纹识别,专注展会/工厂场景 |
多国众筹冠军 |
|
雷鸟创新 |
AR眼镜 |
光学+软件全栈自研 |
全球AR出货量第一 |
|
拓竹 |
3D打印机 |
多色多材料,体验碾压 |
入门级3D打印机中国占95% |
|
xTool |
激光雕刻机 |
桌面级智能激光加工 |
全球47%份额 |
|
石头/科沃斯 |
扫地机器人 |
仿生机械手 + 家庭地图记忆 |
海外市占率快速攀升 |
这些案例的共同启示:不追求大而全,只在一个真实痛点做到极致,然后用AI能力建立壁垒。
三、这波浪潮能带来什么?——普通人的三个层次红利
3.1 消费红利
海外竞争倒逼产品体验优化,品牌站稳海外后回归国内,消费者可以更低价格买到成熟产品。
3.2 认知红利
学会识别“真实需求”而非“伪需求”。Plaud的洞察来自“Google Translate下载量过亿却巨难用”——海外用户的痛点远比想象中多。
3.3 参与红利:成为“超级个体”创业者
深圳正在系统性重构“一人公司”生态。华强北发布《OPC全生命周期服务体系11条》,宝安“一小时AI硬件生产圈”已落地成型。1个人 + 1个AI智能体 + 1个工位 = 全球生意。
四、推理一个尚未跑通的AI硬件:AI智能睡眠优化眼罩
4.1 为什么选这个赛道?
-
市场痛点真实:全球约30%成年人存在失眠或睡眠质量差问题,现有解决方案(药物、白噪音、固定模式助眠灯)缺乏个性化闭环。
-
技术成熟度:低功耗传感器(心率、血氧、体温、加速度)、蓝牙SOC、微型振动马达/加热膜、边缘AI推理芯片均已非常成熟。
-
竞品分析:市面上的睡眠眼罩多为遮光+固定音频,少数带脑电波监测但价格高昂且无AI自适应调节。没有一款产品能实现“实时监测→AI分析→自动调节光/声/温/振”的闭环。这是一个尚未跑通的蓝海。
4.2 产品定义(MVP)
|
功能模块 |
实现方式 |
AI介入点 |
|---|---|---|
|
睡眠监测 |
PPG心率传感器 + 加速度计检测翻身 |
识别浅睡/深睡/REM阶段 |
|
环境调节 |
内置微型加热膜(40-45℃)、双扬声器(骨传导)、LED暖光 |
根据睡眠阶段自动调温/播放白噪音/渐变光 |
|
唤醒 |
振动马达 |
在浅睡期轻柔唤醒 |
|
数据闭环 |
蓝牙连接手机App |
长期学习用户习惯,优化调节策略 |
4.3 技术可行性验证
-
传感器集成:市面上已有Max30102(心率血氧)、MPU6050(加速度)等成熟方案,总BOM成本可控制在$15以内。
-
AI模型:初期可借用手机端TensorFlow Lite Micro,运行简单的决策树或轻量级CNN,判断睡眠阶段。用户数据回传后持续迭代。
-
供电:500mAh聚合物电池,支持整夜运行(低功耗设计)。
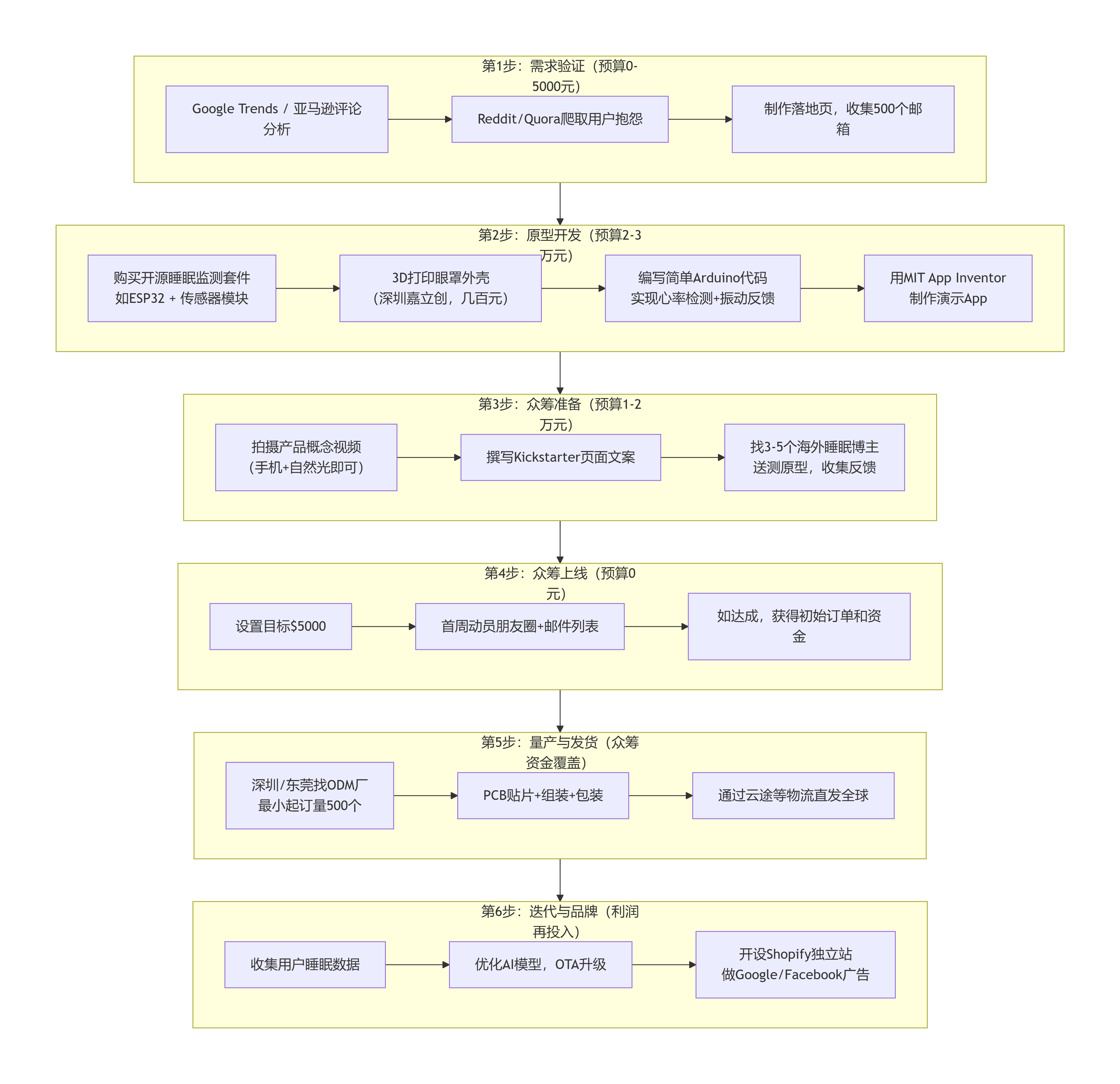
五、个人创业路径图(以AI睡眠眼罩为例)
下图展示了一个普通人从想法到产品出海的全流程,预算控制在5-10万元人民币。

关键节点说明
-
第1步:不要直接开模。先用亚马逊差评分析和Reddit讨论验证需求。例如搜索“sleep mask doesn't work”,看用户具体抱怨什么。
-
第2步:开源硬件极大降低了门槛。GitHub上有现成的“sleep stage detection using HRV”项目,直接移植。
-
第3步:众筹本质是预售,不是融资。你需要的是“最少可行产品”+ 一个打动人的故事。
-
第5步:华强北“OPC服务体系”可提供小批量组装服务,500个起订,单价可控制在$20以内。
-
第6步:差异化不是硬件,而是数据。用户每天佩戴产生的睡眠数据是你真正的护城河。
六、风险与应对
|
风险 |
概率 |
应对策略 |
|---|---|---|
|
传感器精度不足 |
中 |
先做“辅助睡眠”而非“医疗设备”,不承诺医疗级精度 |
|
众筹失败 |
中 |
众筹前做足邮件列表(至少1000人),首周完成30%目标 |
|
仿品出现 |
高 |
申请外观专利 + 软件持续迭代,让仿品永远落后一个版本 |
|
合规问题 |
低 |
眼罩不含激光/强电磁,只需CE/FCC认证(几千元搞定) |
七、总结:你不是在做一个硬件,你是在解决一个困难的问题
AI硬件出海的机会窗口正在打开。Plaud的创始人最初只是想让iPhone能录音;拓竹的创始人只是想让孩子玩3D打印时不那么复杂。他们都不是大厂背景,但都利用了中国的供应链优势和全球化的需求缺口。
对于普通人,最理性的路径是:
-
先找一个你亲身经历过的、真实且未被满足的痛点(比如你每晚睡不好,试过所有眼罩都没用)。
-
用开源硬件+AI模型快速验证(不要追求完美,粗糙的原型足够测试需求)。
-
通过众筹检验全球买单意愿($39-$69的定价最容易转化)。
-
用利润反哺迭代,逐步建立品牌。
那个尚未跑通的AI硬件,可能就藏在你每天失眠的夜里。
附录:个人创业推荐工具清单
|
用途 |
推荐资源 |
成本 |
|---|---|---|
|
需求分析 |
Google Trends, Keepa (亚马逊分析) |
免费 |
|
原型开发 |
Seeed Studio XIAO系列, 立创EDA |
几百元 |
|
3D打印外壳 |
嘉立创3D打印, 未来工场 |
50-200元 |
|
众筹平台 |
Kickstarter, Indiegogo |
无 upfront 费用 |
|
小批量生产 |
华强北“OPC服务中心”, 硬功馆 |
500个起订 |
|
物流 |
云途物流, 燕文物流 |
按件计费 |
更多推荐


所有评论(0)