AI 驱动的 Vue3 应用开发平台 深入探究(八):双向代码转换之 模板编译与AST转换
本文介绍了VTJ平台实现的Vue模板与DSL双向转换系统。该系统通过两条互补的流水线实现:将Vue模板解析为DSL,以及从DSL生成Vue模板。转换过程利用Vue官方编译器处理各种节点类型,包括元素、条件渲染、列表迭代等,并维护变量上下文和slot检测。逆向转换时,系统处理组件依赖、props绑定、事件和指令重构,确保语义等价。该系统支持多平台,包含完善的错误处理机制,并通过测试验证转换准确性,实
模板编译与 AST 转换
VTJ 平台实现了一套 Vue 源代码与其内部 DSL(领域特定语言)之间复杂的双向转换系统。这种转换使得可视化低代码设计与源代码开发之间能够无缝切换,确保开发者可以在任一模式下工作,同时保持完全同步。该系统利用 Vue 的官方编译器基础设施来解析和生成模板代码,支持完整的 Vue 模板语法,包括指令、事件、props 和 slot 机制。
架构概览
模板编译系统通过两条互补的流水线运行:将 Vue 模板解析为 DSL,以及从 DSL 生成 Vue 模板。这些流水线使用不同但对称的处理单元,在整个转换周期中保持类型安全和语义等价。

该架构利用 Vue 的官方编译工具确保与标准 Vue 语法的兼容性。@vue/compiler-sfc 包负责处理单文件组件解析,而 @vue/compiler-core 提供 AST 节点类型定义和操作工具。这种设计保证任何有效的 Vue 模板都能被正确解析并转换为 VTJ 的 DSL 格式。
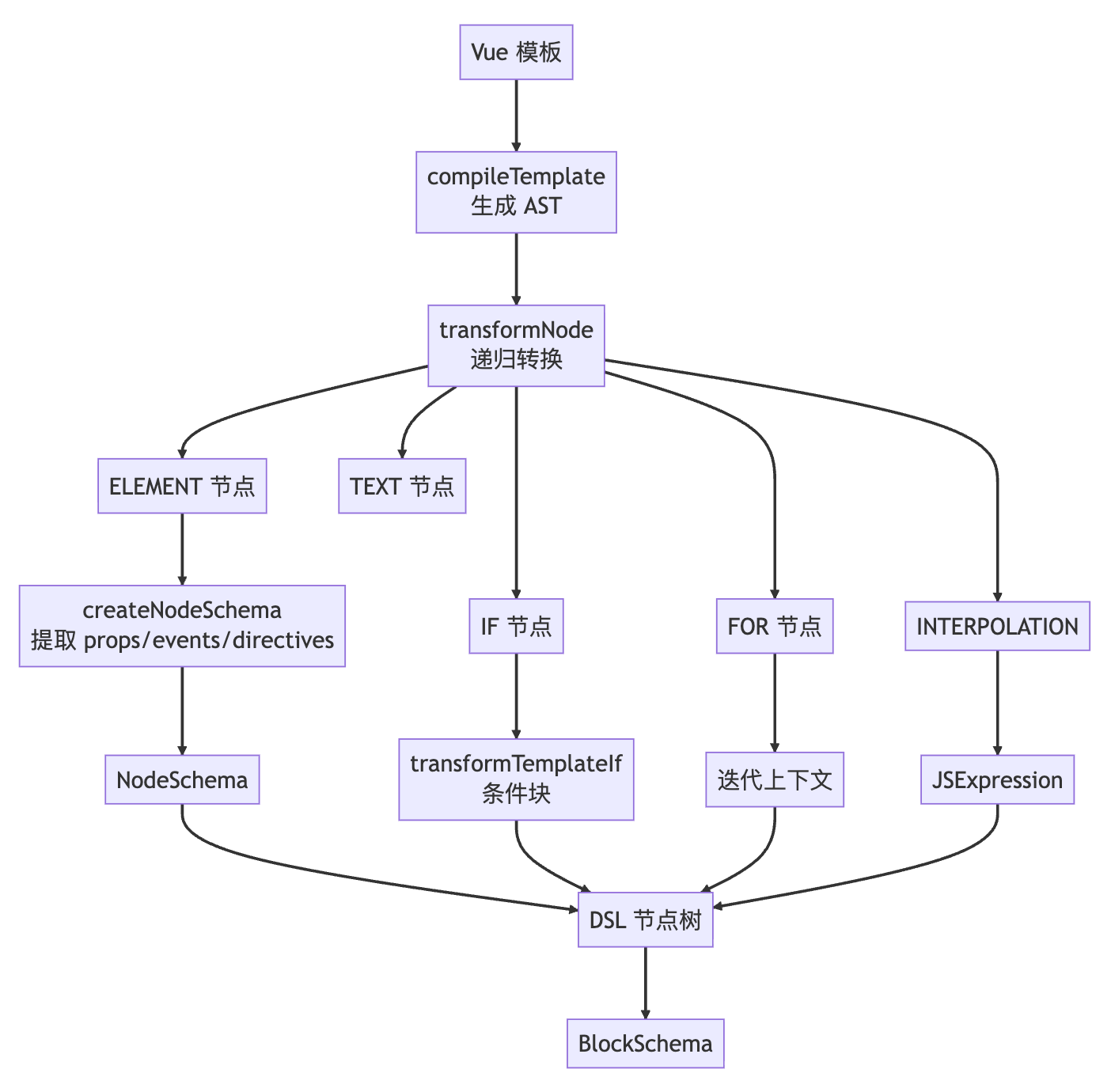
Vue 模板到 DSL 解析
入口点与上下文设置
解析过程始于 parseTemplate 函数,该函数接受组件元数据和模板内容。此函数初始化全局上下文状态变量,用于跟踪解析产物,包括 slots、变量上下文、事件处理器、自定义指令、样式和平台特定配置。随后,该函数调用 Vue 的 compileTemplate 从模板字符串生成抽象语法树(AST),以此作为转换的基础。
AST 节点转换
核心转换逻辑位于 transformNode 函数中,该函数通过委托给专用处理器来处理各种 Vue AST 节点类型:
- ELEMENT 节点:通过
createNodeSchema处理的标准 HTML 元素或组件标签 - IF 节点:使用 v-if/v-else-if/v-else 指令的条件渲染块,通过
transformTemplateIf处理 - FOR 节点:使用 v-for 的列表迭代块,通过特殊的迭代上下文跟踪处理
- TEXT 节点:原样保留的静态文本内容
- INTERPOLATION 节点:包裹在
{{ }}中的动态表达式,转换为 JSExpression 对象 - COMPOUND_EXPRESSION 节点:混合静态和动态内容,需要复杂的解析以保持正确的语义
- TEXT_CALL 节点:带有可选插值的动态文本,根据内容类型进行适当转换
- COMMENT 节点:在 DSL 生成中被忽略的文档注释
节点 Schema 创建
createNodeSchema 函数协调 Vue 元素节点到 VTJ 的 NodeSchema 格式的转换。此过程提取三类关键的节点元数据:
- Props 提取:通过
getProps处理静态 HTML 属性和动态绑定(:attribute)。该函数处理class属性(合并静态和动态类)、style属性(将内联样式解析为 JSON)以及转换为 JSExpression 对象的数据绑定表达式等特殊情况 - 事件提取:通过
getEvents处理带有完整修饰符支持的事件处理器。该函数区分内联处理器表达式和基于引用的处理器,将两者都转换为带有修饰符元数据的适当 NodeEvent 对象 - 指令处理:通过
getDirectives处理 Vue 内置指令(v-if、v-for、v-model、v-show、v-bind、v-html)和自定义指令。每个指令都转换为 NodeDirective 对象,包含适当的值表达式和附加元数据(如 v-for 的迭代变量)
指令处理策略
Vue 指令因其多样的语法和语义影响需要特殊处理:
| 指令 | DSL 表示 | 特殊处理 |
|---|---|---|
| v-if | {name: 'vIf', value: JSExpression} |
支持 v-else 和 v-else-if 分支 |
| v-for | {name: 'vFor', value: JSExpression, iterator: {item, index}} |
提取 item 和 index 变量名 |
| v-model | {name: 'vModel', arg?: string, value: JSExpression} |
支持修饰符和自定义模型参数 |
| v-show | {name: 'vShow', value: JSExpression} |
简单的布尔表达式绑定 |
| v-bind | {name: 'vBind', value: JSExpression} |
无特定属性的对象绑定 |
| v-html | {name: 'vHtml', value: JSExpression} |
原始 HTML 内容插入 |
| 自定义 | {name: string, arg?: string, modifiers: Record<string, boolean>, value: JSExpression} |
支持完整的自定义指令语法 |
上下文与作用域管理
解析系统通过多种机制维护上下文跟踪:
- 变量上下文:跟踪模板中的变量定义,以实现正确的表达式解析和代码修补
- Slot 检测:通过
pickSlot识别并提取带有默认内容的 slot 定义 - 表单检测:使用
getForm识别组件来源(内置标签 vs 自定义组件)以进行正确分类 - 作用域传播:通过将作用域节点传递给子转换来处理 v-for 和 v-if 作用域
这种上下文管理确保生成的 DSL 维护所有必要的元数据,以实现准确的往返转换和正确的代码生成。
DSL 到 Vue 模板生成
生成流水线
从 DSL 到 Vue 模板代码的逆向转换在 coder 包的 parseTemplate 函数中实现。该函数处理 NodeSchema 对象数组并生成 Vue 模板字符串,同时收集组件依赖项、自定义指令和事件处理器方法。
组件与 Slot 处理
生成过程首先使用 groupBySlot 函数将子元素分组到 slots 中。对于每个子节点,系统:
- 通过
getComponentName解析组件名称,检查 componentMap 以查找自定义组件,并处理 uni-app 组件(使用 kebab-case)和插件/URL 来源组件(渲染为通用组件标签)的特殊情况 - 收集组件引用以生成 import 语句
- 使用
isFromSchema识别块级组件的导入 - 使用
wrapSlot处理 slot 内容,以正确格式化 slot 语法(默认 slots vs 命名 slots)
Props 和事件绑定
parsePropsAndEvents 函数协调 DSL props 和事件到 Vue 模板属性的转换:
- Props 绑定:通过
bindNodeProps处理每个 prop 值,处理静态值、计算表达式和 JSExpression 对象。特殊处理确保属性绑定的正确语法(动态值使用:prop语法) - 事件绑定:通过
bindNodeEvents将 NodeEvent 对象转换为 Vue 事件处理器,支持内联表达式和方法引用。事件修饰符使用点符号正确格式化(例如@click.stop.prevent) - 指令解析:通过
parseDirectives从 NodeDirective 对象重构 Vue 指令语法,包括参数、修饰符和值表达式
指令重构
parseDirectives 函数处理 DSL 指令对象到 Vue 模板语法的逆向转换:
// v-if 指令重构
v-if="${parseValue(vIf.value, true, true, computedKeys)}"
// 带有修饰符和自定义参数的 v-model
v-model${arg}${modifiers}="${parseValue(vModel.value, true, true, computedKeys)}"
// 带有迭代变量的 v-for
v-for="(${item}, ${index}) in ${parseValue(vFor.value, true, true, computedKeys)}"
// 带有参数和修饰符的自定义指令
v-directive-name${arg}${modifiers}="${parseValue(dir.value, true, true, computedKeys)}"
该函数处理所有内置指令和自定义指令,正确地将修饰符格式化为点分隔后缀,并支持使用方括号表示法(:[arg])的动态参数。
表达式值解析
值解析依赖于将 DSL 表达式对象转换为正确 Vue 模板语法的工具函数:
- 静态值:渲染为字面量字符串
- JSExpression 对象:解析以提取表达式值,正确处理计算属性和上下文引用
- JSFunction 对象:转换为内联箭头函数或方法引用
- 计算值替换:使用
replaceComputedValue将计算属性引用替换为正确的访问器语法
这确保生成的模板在使用标准 Vue 语法的同时,保持与原始 DSL 相同的语义。
与完整 SFC 解析的集成
模板转换集成到 parseVue 函数的完整单文件组件解析工作流中。此协调器:
- 验证并修复源代码:使用 ComponentValidator 和 AutoFixer 处理常见语法问题
- 解析 SFC 结构:分离模板、脚本和样式部分
- 处理脚本内容:提取状态、props、事件、方法和其他组件元数据
- 解析模板:使用上述模板解析器,传递脚本提取的元数据以进行正确的上下文解析
- 修补 DSL 中的表达式:使用
patchCode替换上下文引用和计算属性访问器为正确的语法 - 构造 BlockSchema:将所有解析的部分组合成完整的 DSL 表示
表达式代码修补
patchCode 函数对 DSL 中的 JavaScript 表达式执行关键的后处理。它根据解析上下文应用替换:
- 计算属性替换:将
computedProp转换为computedProp.value以实现正确的响应式访问 - 上下文替换:在需要的地方将隐式上下文引用替换为显式
this.前缀 - 库引用解析:根据项目的依赖配置解析导入的库引用
- 成员验证:确保所有属性访问引用在组件作用域内有效
此修补使用 walkDsl 和 walkNode 递归应用于 DSL 树,确保所有 JSExpression 和 JSFunction 对象包含格式正确的代码。
表达式修补过程使用了一个复杂的
replacer函数,该函数遵循 JavaScript 语法规则,避免在字符串字面量、对象属性键、函数参数以及其他标识符替换不正确的上下文中进行替换。这确保生成的代码与原始源代码保持语义等价。
平台考量
模板编译系统通过平台特定处理支持多个平台(web、uni-app、h5):
- 标签名称格式化:
formatTagName函数应用平台特定的标签转换(例如 uni-app 组件命名约定) - 组件解析:针对不同平台的不同组件映射和导入策略
- 样式处理:平台特定的 CSS 预处理和选择器处理
- 指令兼容性:平台特定的指令支持和转换规则
平台配置通过选项传递并存储在模块级状态变量中,影响当前解析上下文内的所有解析操作。
错误处理与验证
解析流水线包含全面的错误处理:
- SFC 验证:使用 ComponentValidator 在解析前检查语法错误
- 自动修复:AutoFixer 尝试自动解决常见的格式问题
- 样式解析错误:与模板错误分开收集和报告
- 编译器错误:被捕获并作为带有详细错误消息的拒绝 promise 返回
这种多层错误处理确保当模板编译失败时,用户收到可操作的反馈,而不是晦涩的内部错误。
测试与验证
模板编译系统通过 packages/parser/tests/template.test.ts 中的综合测试套件进行验证。测试涵盖:
- 带有静态内容和插值的基本模板解析
- 指令处理(v-if、v-else、v-for、v-model、v-show)
- 事件处理器提取和转换
- 静态和动态属性的 Props 绑定
- 混合文本和动态内容的复杂复合表达式
- Slot 提取和上下文跟踪
这些测试确保双向转换保持语义等价并正确处理边缘情况。
下一步
要全面了解 VTJ 的双向代码转换系统,请继续探索相关文档:
- DSL 到 Vue 代码生成:详细介绍完整的 DSL 到源码转换流水线
- Vue 源代码到 DSL 解析:深入探索完整的 SFC 解析过程
- 处理事件、Props 和指令:事件、prop 和指令处理机制的综合指南
这些页面全面展示了 VTJ 如何在可视化设计和代码开发模式之间保持同步。
参考资料
- 官方文档:https://vtj.pro/
- 在线平台:https://app.vtj.pro/
- 开源仓库:https://gitee.com/newgateway/vtj
更多推荐


所有评论(0)