AI 驱动的 Vue3 应用开发平台 深入探究(七):双向代码转换之 Vue源码到DSL解析
Vue SFC到DSL解析器实现了Vue单文件组件向低代码DSL的转换,通过多阶段解析流水线处理模板、脚本和样式。解析过程包含验证、SFC解构、特性提取和DSL组装四个核心阶段,支持Vue指令、响应式状态、计算属性等特性的精准转换。系统采用AST转换技术,结合Babel和Vue编译器基础设施,确保类型安全和双向兼容性,同时提供错误处理、依赖解析和代码补丁功能,实现现有Vue组件与低代码生态的无缝集
Vue SFC 到 DSL 解析器
本页解释了 VTJ 如何将标准的 Vue 单文件组件(SFC)转换为低代码 DSL schema,从而实现现有 Vue 组件与低代码生态系统的无缝集成。解析流水线利用 Vue 的编译器基础设施和 Babel 的 AST 转换能力,实现了精确的双向转换。
解析架构概述
Vue 到 DSL 的解析器遵循多阶段转换流水线,该流水线将 Vue SFC 文件解构为其组成部分(template、script 和 styles),通过专用解析器处理每个组件,并将其重构为标准化的 VTJ DSL 格式。这种架构确保了对 Vue 语言特性的全面覆盖,同时保持了类型安全和验证。

核心解析流水线
parseVue 函数协调整个转换过程,处理验证、预处理、组件解析和最终的 DSL 组装。每个阶段执行特定的转换,同时保持错误处理和代码完整性。
阶段 1:验证和预处理
在开始解析之前,系统通过多项检查验证源代码:
- SFC 结构验证:使用 Vue 的
@vue/compiler-sfc确保 SFC 语法和结构正确 - 模板编译检查:通过尝试编译来验证模板语法
- Script 语法验证:使用 Babel 解析脚本内容以检测语法错误
- 自动修复:使用
AutoFixer对常见问题应用自动修正
// Validation flow
const errors = compileValidator(__source, name);
const validation = validator.validate(__source);
const source = fixer.fixBasedOnValidation(__source, validation);
阶段 2:SFC 解构
parseSFC 工具从 Vue 组件中提取三个主要部分:
- Template:带有 Vue 指令和插值的类似 HTML 的标记
- Script:带有组件逻辑的 JavaScript/TypeScript 代码
- Styles:CSS、SCSS 或其他样式内容
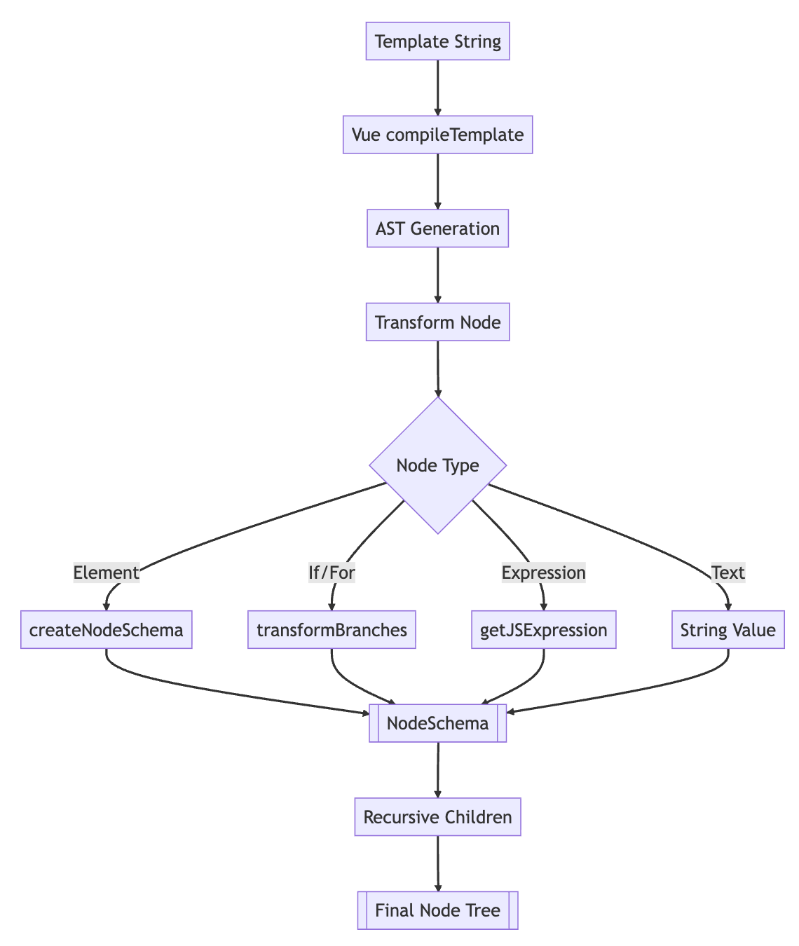
模板解析
模板解析将 Vue 模板语法转换为分层 NodeSchema 树结构。此过程处理 Vue 的模板特性,包括指令、事件、插槽和数据绑定。
模板编译过程
解析器使用 Vue 的 compileTemplate 生成抽象语法树(AST),然后将每个节点转换为 VTJ 节点格式:

节点转换
每个模板节点都经过全面的转换:
| 模板特性 | DSL 映射 | 转换函数 |
|---|---|---|
| 元素标签 | NodeSchema.name |
formatTagName() |
| 属性 | NodeSchema.props |
getProps() |
| 事件处理程序 | NodeSchema.events |
getEvents() |
| v-if/v-else/v-else-if | NodeSchema.directives |
getDirectives() |
| v-for | 带迭代器的 NodeSchema.directives |
getDirectives() |
| v-model | NodeSchema.props 绑定 |
getProps() |
| 插槽 | BlockSlot[] |
pickSlot() |
| {{ 插值 }} | JSExpression |
getJSExpression() |
指令处理
Vue 指令受到专门处理:
// v-if 指令转换
{
name: 'if',
value: { type: 'JSExpression', value: 'isVisible' }
}
// v-for 指令转换
{
name: 'for',
value: { type: 'JSExpression', value: 'items' },
iterator: { item: 'item', index: 'index' }
}
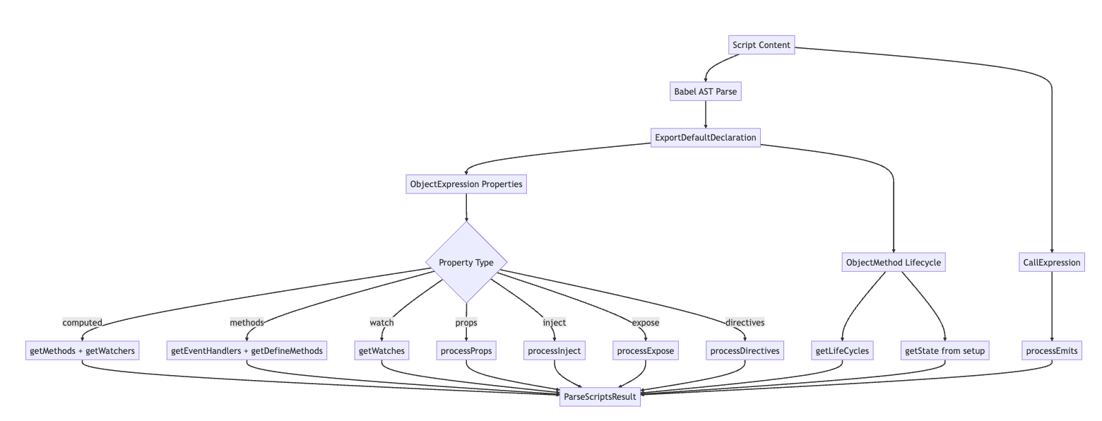
脚本解析
脚本解析利用 Babel AST 遍历提取组件逻辑,识别各种 Vue 组件特性并将其分类为 DSL schema 属性。
脚本分析流程
解析器通过 AST 访问者模式识别这些组件模式:

组件特性提取
| Vue 特性 | DSL Schema 属性 | 提取方法 |
|---|---|---|
| setup() 状态 | BlockSchema.state |
getState() |
| methods | BlockSchema.methods |
getDefineMethods() |
| computed 属性 | BlockSchema.computed |
getMethods() |
| watch 选项 | BlockSchema.watch |
getWatches() |
| 生命周期钩子 | BlockSchema.lifeCycles |
getLifeCycles() |
| props 定义 | BlockSchema.props |
processProps() |
| emits 定义 | BlockSchema.emits |
processEmits() |
| inject 选项 | BlockSchema.inject |
processInject() |
| expose 数组 | BlockSchema.expose |
processExpose() |
| 自定义指令 | BlockSchema.directives |
processDirectives() |
状态和方法转换
来自 setup() 函数的组件状态被转换为响应式状态对象:
// 原始 Vue 组件
export default {
setup() {
return {
message: ref('Hello'),
count: computed(() => message.value.length)
}
}
}
// DSL 转换结果
{
state: {
message: { type: 'JSExpression', value: 'ref("Hello")' }
},
computed: {
count: {
type: 'JSFunction',
value: '() => message.value.length'
}
}
}
样式解析
样式处理流水线

类名模式匹配
解析器使用正则表达式模式 /^.[\w]+_[\w]{5,}/ 识别作用域组件样式,该模式匹配 VTJ 的作用域类命名约定。作用域类被转换为结构化的 CSS 规则,而其他样式则保留为原始 CSS。
💡 具有匹配模式的作用域样式被提取为结构化的
CSSRules对象,使渲染器能够以编程方式应用样式。全局样式保持原样,以维护 CSS 级联行为。
DSL 组装和代码补丁
在解析各个部分之后,系统组装完整的 BlockSchema 并应用代码转换以实现 DSL 兼容性。
DSL Schema 构造
最终的 DSL schema 结合了所有解析的组件:
const dsl: BlockSchema = {
id,
name,
inject, // from parseScripts
props, // from parseScripts
state, // from parseScripts
watch, // from parseScripts
lifeCycles, // from parseScripts
computed, // from parseScripts
methods, // from parseScripts
dataSources, // from parseScripts
slots, // from parseTemplate
emits, // from parseScripts
expose, // from parseScripts
nodes, // from parseTemplate
css, // from parseStyle
};
代码补丁和转换
walkDsl 函数递归遍历 DSL 树以应用代码转换:
- TypeScript 格式化:使用
tsFormatter将表达式转换为 TypeScript - 上下文补丁:通过
patchCode应用特定于平台的代码修改 - 依赖项解析:解析导入和库引用
- 成员上下文:提供对 Vue 实例成员和组件方法的访问
💡 补丁过程维护对计算属性、方法和 Vue 实例成员的引用,确保表达式在 DSL 运行时执行时保留其上下文。
错误处理和验证
解析器在多个阶段实现了全面的错误处理:
| 验证阶段 | 错误类型 | 处理方法 |
|---|---|---|
| SFC 结构 | 无效的 SFC 语法 | 立即拒绝并显示错误消息 |
| 模板编译 | 无效的指令、语法错误 | 带行号的编译时错误报告 |
| Script 语法 | TypeScript/JavaScript 错误 | Babel 解析错误捕获 |
| 样式解析 | SCSS/CSS 语法错误 | 优雅降级并收集错误 |
用法示例
解析 Vue 组件的完整示例:
import { parseVue } from "@vtj/parser";
const vueSource = `
<template>
<div class="container" @click="handleClick">
<el-button v-if="showButton">{{ buttonText }}</el-button>
</div>
</template>
<script>
export default {
name: 'MyComponent',
props: {
initialText: String
},
setup() {
const showButton = ref(true);
const buttonText = computed(() => initialText + ' Click Me');
const handleClick = () => {
showButton.value = false;
};
return { showButton, buttonText, handleClick };
}
}
</script>
<style>
.container {
padding: 20px;
}
</style>
`;
const dsl = await parseVue({
id: "component-123",
name: "MyComponent",
source: vueSource,
project: {
name: "my-project",
platform: "web",
dependencies: [],
},
});
// Result DSL structure
// {
// name: 'MyComponent',
// props: [{ name: 'initialText', type: 'String' }],
// state: { showButton: { type: 'JSExpression', value: 'ref(true)' } },
// computed: { buttonText: { type: 'JSFunction', value: '...' } },
// methods: { handleClick: { type: 'JSFunction', value: '...' } },
// nodes: [/* NodeSchema tree */],
// css: '.container { padding: 20px; }'
// }
高级特性
HTML 片段解析
为了解析没有完整 SFC 结构的 HTML 片段,htmlToNodes 工具将 HTML 字符串直接转换为 NodeSchema 数组:
import { htmlToNodes } from "@vtj/parser";
const nodes = htmlToNodes('<div class="wrapper"><span>Content</span></div>');
// Returns: [NodeSchema, NodeSchema] array
依赖项解析
解析器解析外部依赖项和导入,将它们映射到项目级依赖项声明:
function parseDeps(
imports: ImportStatement[],
dependencies: Dependencie[],
): { libs: Record<string, string> };
集成点
Vue 解析器与多个 VTJ 子系统集成:
| 子系统 | 集成点 | 用途 |
|---|---|---|
| Core | BlockModel |
最终 DSL 验证和序列化 |
| Coder | tsFormatter |
TypeScript 代码生成和格式化 |
| Materials | 组件库 | 组件名称解析和映射 |
| Utils | uid |
为节点生成唯一标识符 |
测试和验证
解析器包括针对以下内容的全面测试覆盖:
- 基本 Vue 组件解析
- 无效模板的错误处理
- 样式解析和 CSS 提取
- HTML 片段转换
- 指令转换
- 事件处理程序提取
- 计算属性和方法
限制和注意事项
- Vue 版本兼容性:针对 Vue 3 Composition API 进行了优化;通过向后兼容层支持 Options API
- 复杂表达式:高度复杂的模板表达式可能需要手动调整 DSL
- 自定义指令:用户定义的指令需要在项目依赖项中注册
- 样式作用域:仅 VTJ 作用域类模式被提取为结构化规则
后续步骤
要全面了解双向代码转换系统:
- DSL 到 Vue 代码生成 →:了解 DSL schema 如何转换回可执行的 Vue 组件
- 模板编译和 AST 转换 →:深入研究 AST 操作技术
- 处理事件、属性和指令 →:详细说明 Vue 特性映射
要探索 DSL schema 结构:
- DSL Schema 和数据模型 →:DSL schema 定义的完整参考
有关实际实施的指导:
- 内置组件库 →:组件库如何与解析器集成
参考资料
- 官方文档:https://vtj.pro/
- 在线平台:https://app.vtj.pro/
- 开源仓库:https://gitee.com/newgateway/vtj
更多推荐


所有评论(0)