AI人工智能——详解人工智能算力高质量发展评估体系报告【附全文阅读】
《人工智能算力高质量发展评估体系报告》摘要 浪潮信息与中国信通院联合发布报告,提出"五位一体"评估体系,从政策、技术、市场等维度推动算力高质量发展。报告指出,随着AI技术发展,算力需求正从"量"向"质"转变。评估体系涵盖政策支持、技术突破(如生成式AI、液冷技术)、市场规模、生态可持续等关键指标。报告显示,2024-2028年中国智算市场
·
《人工智能算力高质量发展评估体系报告》由浪潮信息与中国信通院联合发布,提出“五位一体”评估体系,涵盖政策、技术、市场等多方面,旨在推动算力高质量发展110。
详答
一、报告发布背景与意义
-
发布背景
- 政策驱动:2023年10月,工业和信息化部等六部门联合印发《算力基础设施高质量发展行动计划》,明确算力发展的政策导向[1][14]。
- 产业需求:随着生成式AI、大模型等技术的突破,算力需求从“量”向“质”转变,高质量算力成为产业升级的关键支撑[1][6]。
- 行业转型:我国算力产业处于由“量的扩张”转向“质的提高”的重要关口,亟需系统性评估体系指导发展10。
-
发布意义
- 理论创新:首次完整构建人工智能时代高质量算力的理论体系,填补行业空白[10]。
- 实践指导:提出“五位一体”评估体系,为算力基础设施建设、技术突破、市场应用提供可量化的标准110。
- 生态推动:助力解决算力供需匹配、智能水平、节能减碳等挑战,推动产业生态优化[8]。
二、报告核心内容解析
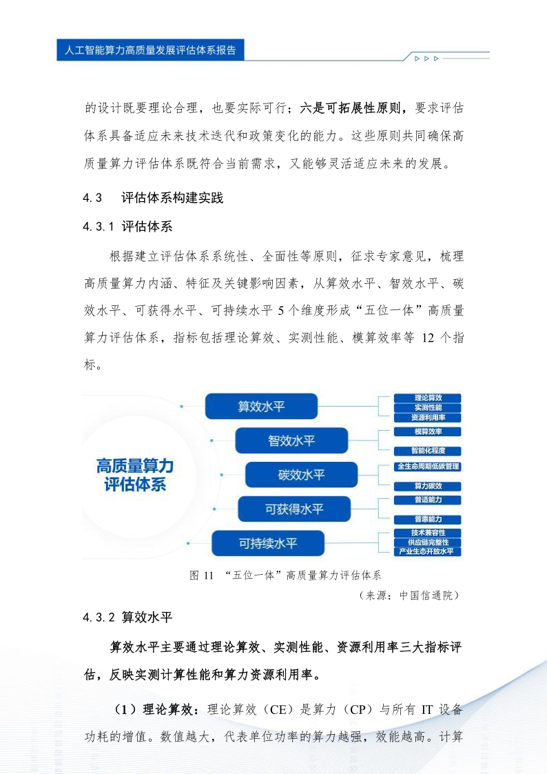
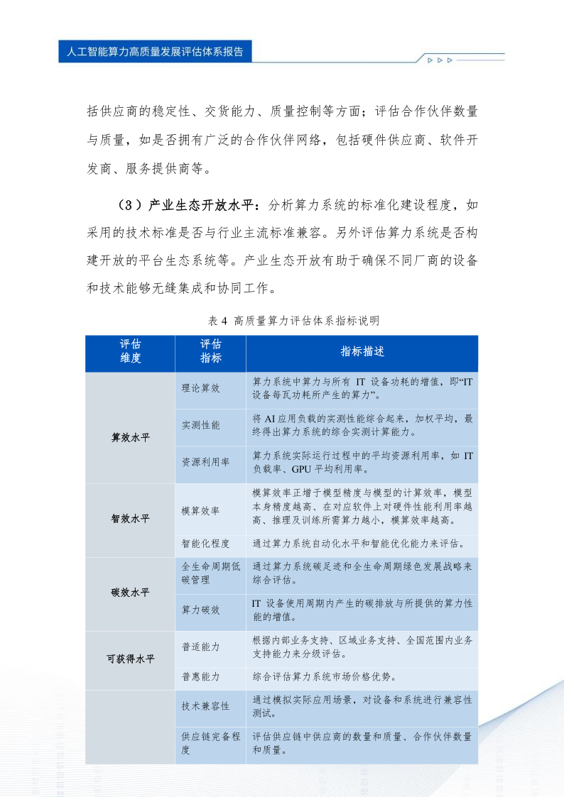
1. “五位一体”评估体系框架
- 政策导向:评估政策支持力度、标准制定进展及监管框架完善性[6]。
- 技术突破:聚焦生成式AI、芯片架构、分布式存储、网络优化等关键技术,衡量算力性能与能效612。
- 市场投资:分析算力投资规模、区域布局及资本流向,评估市场活力与商业化潜力[6]。
- 规模与质量:量化智算规模增速、算力利用率及单位能耗产出,衡量发展质量[6]。
- 生态与可持续性:评估产业生态协同性、数据开放程度及绿色低碳技术(如液冷散热)应用618。
2. 关键技术指标与评估方法
- 算力性能:
- 精度与算力平衡:BF16算力是FP32的2倍,适用于生成式AI;FP64用于高精度科学计算;FP8平衡推理精度与能效[12]。
- 内存与通信优化:流水线设计中的中间状态存储容量随级数指数增长,需优化内存管理;相邻流水级通信时延影响整体性能[13]。
- 能效与可持续性:
- 液冷技术:成为数据中心散热革命的关键,降低PUE值,提升能源利用效率[18]。
- 全闪存与分布式存储:提升数据访问速度,减少能耗[18]。
3. 市场趋势与挑战
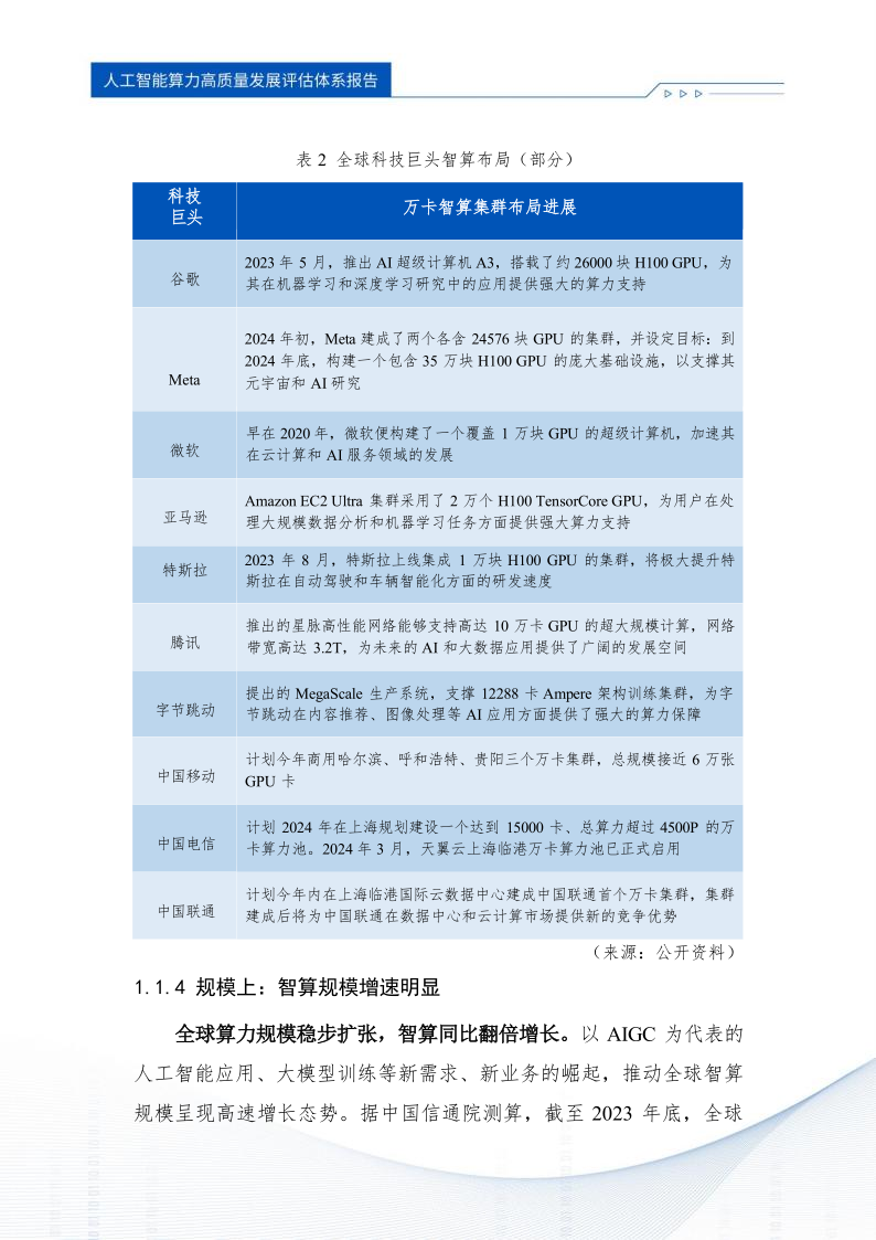
- 市场规模:2024-2028年中国智算服务市场规模年复合增长率为57.3%,生成式AI是主要增长领域17。
- 供需矛盾:算力供给不足,供需匹配不平衡,尤其是高端芯片与智能算力资源8。
- 生态壁垒:产业生态碎片化,数据开放程度低,跨行业协同困难11。
- 节能减碳:数据中心能耗高,需通过液冷技术、清洁能源等实现绿色转型[18]。
4. 典型案例与最佳实践
- 芯片与服务器:寒武纪MLU370的BF16算力达5.3TFLOPS,Intel Xeon CPU支持DLBoost技术[12]。
- 数据中心建设:液冷技术应用于超算中心,PUE值降至1.1以下,节能效果显著[18]。
- 边缘计算:大模型向边缘迁移,智慧边缘设备加速模型推理,降低延迟[18]。
三、报告对行业的影响与展望
-
推动算力高质量发展
- 标准化建设:为算力基础设施设计、建设、运营提供统一标准,促进产业规范化发展[10]。
- 技术创新引导:明确技术突破方向(如低精度计算、分布式存储),加速产学研协同创新[11]。
- 市场资源优化:引导资本流向高潜力领域,避免重复建设,提升资源利用效率[6]。
-
未来发展方向
- 全栈服务体系:厂商需构建涵盖芯片、服务器、存储、网络的全栈能力,满足多样化算力需求[17]。
- 开放多元生态:推动数据开放、算法共享,构建跨行业协同生态,释放算力潜力[11]。
- 绿色低碳转型:液冷技术、清洁能源成为数据中心标配,助力实现“双碳”目标[18]


















































































更多推荐


所有评论(0)