深入解析Docker核心架构:模块功能与操作指南
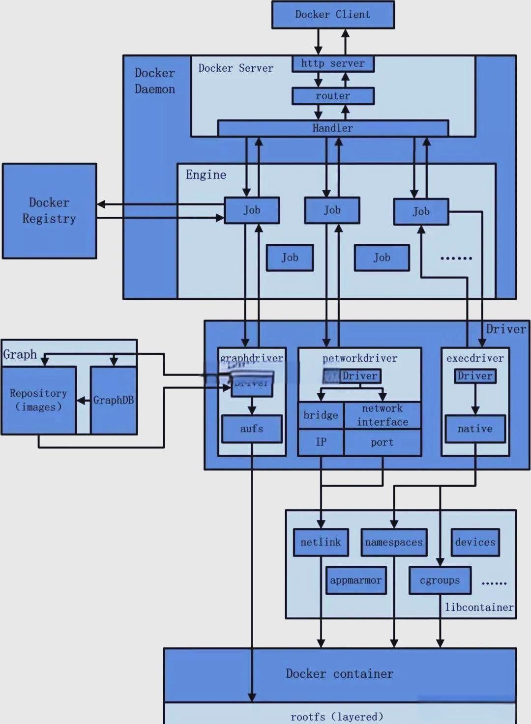
Docker采用C/S架构,核心由Docker Daemon、Docker Engine和Driver模块组成。Docker Client通过TCP/Unix/FD三种方式与Daemon通信,Daemon接收请求后由Docker Server路由分发。Engine作为运行核心,通过Job机制管理容器操作,包括镜像存储(Graphdriver)、网络配置(Networkdriver)和资源管理(Ex
深入剖析Docker的核心架构,带您了解各个模块的功能与操作。从底层技术到上层应用,全面掌握Docker的架构设计。
❒ Docker核心架构概述
Docker采用C/S架构,其后台是一个松散耦合的系统,各个模块都有明确的职责。
❒ Docker总体架构
用户通过Docker Client与Docker Daemon进行通信,并发出请求至后者。Docker Daemon,作为Docker架构中的核心组件,首先承担起Docker Server的角色,负责接收Docker Client的请求。Docker Engine负责执行Docker内部的一系列任务,这些任务以Job的形式进行管理。
在Job执行过程中,若需要容器镜像,则从Docker Registry中下载,并通过Graphdriver驱动以图形化的方式存储。创建Docker容器的网络环境时,会利用Networkdriver驱动来构建和配置。对于限制Docker容器运行资源或执行用户指令等操作,则由Execdriver负责完成。Libcontainer是一个独立的容器管理库,Networkdriver和Execdriver都通过它来对容器进行具体操作。

Docker Server架构图通过C/S架构,Docker Server扮演着服务端的角色,其核心功能是接收并妥善调度来自Docker Client的请求。当请求抵达时,Docker Server会利用路由与分发调度机制,找到负责处理该请求的Handler并执行之。
Docker启动时,会借助gorilla/mux包来创建一个mux.Router,这个路由器不仅提供请求路由功能,还是强大的调度分发器。 routers中定义了众多路由项,每个路由项都包含HTTP请求方法、URL和Handler三个关键元素。
创建完mux.Router后,Docker会结合Server的监听地址和路由器,实例化一个http.Server对象,并最终调用其Serve方法开始提供服务。

在服务过程中,Docker Server会在listener上监听Docker Client的访问请求,并为每个请求创建一个全新的goroutine进行处理。在goroutine中,请求首先被读取并解析,然后根据解析结果找到相应的路由项,并调用对应的Handler进行处理。处理完成后,Handler会回复该请求,从而完成整个服务流程。

Docker Engine作为Docker架构中的运行引擎,是Docker运行的核心模块。它不仅充当Docker Container的存储仓库,还通过执行Job来对这些容器进行管理和操作。
在Docker Engine的数据结构设计中,Handler对象扮演着关键角色。这些Handler对象被用来处理关于特定Job的访问。例如,如果Docker Engine的Handler对象中包含一项如{“create”: daemon.ContainerCreate,},那么当名为“create”的Job运行时,将执行daemon.ContainerCreate作为其Handler。
❒ Docker模块组件详解
❒ Docker Client组件
在使用Docker时,用户首先会通过Docker Client与Docker Daemon进行交互,并发出各种请求。Docker Client作为用户交互的入口,通过执行docker命令并传递参数来与Docker进行通信,这些请求可能包括创建容器、启动服务或拉取镜像等操作。

Docker Client与Docker Daemon之间的通信可以通过以下三种方式建立:tcp://host:port、unix://pathtosocket以及fd://socketfd。当Docker Client发送容器管理请求后,Docker Daemon会接收并处理这些请求。一旦Docker Client接收到处理完毕的请求响应并进行简单处理,此次Docker Client的生命周期即告结束。
❒ Docker Daemon组件
Docker Daemon是Docker系统的核心,负责接收来自Docker Client的请求。其架构设计精巧,能够高效地处理并发请求,确保Docker系统的稳定运行。
Docker Server在C/S架构中扮演着服务端的角色,其核心功能是接收并妥善调度来自Docker Client的请求。当请求抵达时,Docker Server会利用路由与分发调度机制,找到负责处理该请求的Handler并执行之。
Docker启动时,会借助gorilla/mux包来创建一个mux.Router,这个路由器不仅提供请求路由功能,还是强大的调度分发器。 routers中定义了众多路由项,每个路由项都包含HTTP请求方法、URL和Handler三个关键元素。
❒ Docker Engine与Job
Docker启动时,会借助gorilla/mux包来创建一个mux.Router,这个路由器不仅提供请求路由功能,还是强大的调度分发器。 routers中定义了众多路由项,每个路由项都包含HTTP请求方法、URL和Handler三个关键元素。
创建完mux.Router后,Docker会结合Server的监听地址和路由器,实例化一个http.Server对象,并最终调用其Serve方法开始提供服务。
在服务过程中,Docker Server会在listener上监听Docker Client的访问请求,并为每个请求创建一个全新的goroutine进行处理。在goroutine中,请求首先被读取并解析,然后根据解析结果找到相应的路由项,并调用对应的Handler进行处理。处理完成后,Handler会回复该请求,从而完成整个服务流程。
Docker Engine作为Docker架构中的运行引擎,是Docker运行的核心模块。Docker Engine是Docker的运行引擎,核心负责管理和操作Docker容器,将任务抽象为Job。
每个Job具备类似Unix进程的属性,并处理具体的容器操作。这些设计使得Job在Docker架构中能够灵活地执行各种任务。
❒ Docker Registry与Repository
我们将探讨Docker架构中的另一个关键组件——Docker Registry。Docker Registry存储Docker镜像,类似于云端镜像仓库,支持公有和私有仓库。每个Registry包含多个Repository,通过Tag管理不同版本的镜像。

Docker Registry作为存储容器镜像的仓库(或称注册中心),类似于云端镜像仓库的概念。在Docker中,镜像按照Repository进行分类,而docker pull命令则通过指定[repository]:[tag]来精确获取一个特定的Image。
Docker Daemon在Docker的运行过程中扮演着关键角色,它负责与Docker Registry进行通信,以实现搜索、下载和上传镜像三大功能。这对于Docker的持续集成和持续部署,提供了强有力的支持。

❒ Driver模块
Driver模块管理容器的执行环境,包括Graphdriver、Networkdriver和Execdriver。Graphdriver管理镜像存储,Networkdriver负责网络配置,Execdriver管理资源和进程,而Libcontainer为Docker提供直接与内核交互的能力。
Graphdriver的核心职责是容器镜像的管理,涵盖存储与获取两大功能。存储方面,通过docker pull命令下载的镜像会被Graphdriver有序地保存在本地的特定目录中,即Graph中。获取镜像时,docker run或docker create命令会触发Graphdriver从本地Graph中检索并利用相应的镜像来创建容器。

Docker容器的网络环境配置由Networkdriver负责。在Docker启动时,它会为Docker环境构建网桥,为容器创建独立的虚拟网卡设备,并负责分配IP地址和端口。同时,Networkdriver还需要与宿主机进行端口映射,以及设置容器的防火墙策略,以确保容器的网络连接安全与稳定。
Execdriver作为Docker容器的执行驱动,承担着多项重要任务。它主要负责创建容器运行所需的命名空间,统计和限制容器对资源的使用,以及确保容器内部进程的顺畅运行。目前,Execdriver默认采用Native驱动,摆脱了对LXC的依赖。
更多推荐



所有评论(0)