从物理学到融智学,从农业到工业再到信息产业进而到AI产业的历史演进显示,制高点已从物质控制转向智定义
融智学理论体系以"智=信息处理+选择用意"和"IT+DT=AI"两大公式为核心,构建了包含三大定律、四维模型和三类思维坐标的理论框架。该体系提出IT、DT、AI三层技术架构与四大战略制高点(定义权、序位权、生态权、场景权),通过人机协同机制(孪生图灵机、多胞冯氏机)实现优势互补。从物理学到AI产业的历史演进显示,制高点已从物质控制转向智能定义。超级个体OPC
基于图1和图2以及图5和图6
摘要1:融智学理论提出"智=信息处理+选择用意"的核心公式,构建了包含物、文、意、义的四维模型。通过IT+DT=AI的三层架构,实现计算、信息处理与智能决策的融合。人机协同机制强调人类智能(选择用意、价值判断)与人工智能(信息处理、模式识别)的优势互补,形成教、管、学、用的进化闭环。超级个体(OPC)与智能体(Agent)结合产生AI产业原动力,推动需求创造、数据生产、模型优化和生态构建。该理论体系从定义智能本质、统一信息表征到落地场景价值,为AI发展提供了系统框架。
增加了图3和图4以及图7乃至最后的建议表格
摘要2:融智学理论体系以"智=信息处理+选择用意"和"IT+DT=AI"两大公式为核心,构建了包含三大定律、四维模型和三类思维坐标的理论框架。该体系提出IT、DT、AI三层技术架构与四大战略制高点(定义权、序位权、生态权、场景权),通过人机协同机制(孪生图灵机、多胞冯氏机)实现优势互补。从物理学到融智学,从农业到工业再到信息产业进而到AI产业的历史演进显示,制高点已从物质控制转向智能定义。超级个体OPC与智能代理Agent的结合构成AI产业发展的原动力,推动理论落地和产业进化。
图1:融智学理论总纲——从核心公式到四维模型

说明:以两大核心公式为起点,衍生出三大定律;三大定律映射到四维模型;四维模型统摄三类思维坐标。展现融智学作为元科学的完整理论根基。
graph TD
subgraph 核心公式
F1[智 = 信息处理 + 选择用意]
F2[IT + DT = AI]
end
subgraph 三大定律
L1[序位关系唯一守恒定律]
L2[同义并列对应转换定律]
L3[同意并列对应转换定律]
end
subgraph 四维模型
D1[物:硬件载体<br>质能时空制约]
D2[文:符号形式<br>字式图表音像立活]
D3[意:选择用意<br>意图·价值·伦理]
D4[义:映射规则<br>理义法序位标准]
end
subgraph 思维坐标
X[形象思维 X轴]
Y[抽象思维 Y轴]
Z[直觉思维 Z轴]
end
F1 --> L1 & L2 & L3
L1 & L2 & L3 --> D1 & D2 & D3 & D4
D1 & D2 & D3 & D4 --> X & Y & Z
F2 --> D1 & D2 & D4
F2 --> D3
style F1 fill:#ffcc80,stroke:#e65100,stroke-width:3px
style F2 fill:#ffcc80,stroke:#e65100,stroke-width:3px
style D3 fill:#ffcdd2,stroke:#b71c1c
style D4 fill:#e1bee7,stroke:#4a148c
图2:IT+DT=AI三层架构与四大战略制高点

说明:下层为IT、DT、AI三层融合的技术架构,上层为四大战略制高点,箭头表示各制高点对应的主要层级。展现从技术融合到战略占位的完整逻辑。
graph TB
subgraph 三层融合架构
IT[IT基座:能<br>计算·存储·传输] --> DT[DT血液:信息处理之智<br>挖掘·关联·重构]
DT --> AI[AI灵魂:智<br>决策·意图·价值]
end
subgraph 四大战略制高点
H1[① 定义与理论话语权<br>定义“智”的本质边界]
H2[② 序位与规则驾驭力<br>统一信息表征体系]
H3[③ 人机协同生态构建权<br>HI+AI协同范式]
H4[④ 场景价值主导权<br>智驱解决方案落地]
end
AI --> H1
DT --> H2
IT & DT & AI --> H3
IT & DT & AI --> H4
style IT fill:#e8f5e9,stroke:#2e7d32
style DT fill:#fff9c4,stroke:#fbc02d
style AI fill:#e1f5fe,stroke:#01579b
style H1 fill:#f3e5f5,stroke:#7b1fa2
style H2 fill:#f3e5f5,stroke:#7b1fa2
style H3 fill:#f3e5f5,stroke:#7b1fa2
style H4 fill:#f3e5f5,stroke:#7b1fa2
图3:多领域制高点演进图谱(从物理学到融智学)

说明:从左到右展示从物理学到融智学的制高点演进,体现从“物”到“意”、从“占有”到“定义”的跃迁规律。融智学作为元层次统摄全局。
graph LR
subgraph 认识“物”
Physics[物理学<br>真理的解释权]
end
subgraph 利用/改造“物”
Agri[农业<br>生命资源驾驭权]
Indus[工业<br>能量与工艺掌控权]
end
subgraph 编码“文”
IT_Ind[IT产业<br>连接规则制定权<br>(技术标准)]
end
subgraph 挖掘“义”
DT_Ind[DT产业<br>数据主权与平台支配权]
end
subgraph 注入“意”
AI_Ind[AI产业<br>智能范式定义权]
end
subgraph 统摄四维
RZ[融智学<br>“智”的元定义权]
end
Physics --> Agri --> Indus --> IT_Ind --> DT_Ind --> AI_Ind --> RZ
style Physics fill:#f5f5f5,stroke:#9e9e9e
style Agri fill:#f5f5f5,stroke:#9e9e9e
style Indus fill:#f5f5f5,stroke:#9e9e9e
style IT_Ind fill:#f5f5f5,stroke:#9e9e9e
style DT_Ind fill:#f5f5f5,stroke:#9e9e9e
style AI_Ind fill:#f5f5f5,stroke:#9e9e9e
style RZ fill:#ffcc80,stroke:#e65100,stroke-width:3px
图4:IT产业与AI产业制高点对比(基于IT+DT=AI视域)

说明:以IT+DT=AI公式为背景,左侧IT层对应IT产业制高点(技术标准),右侧AI层对应AI产业制高点(四大定义权),展现两者的本质差异。
graph TB
subgraph IT+DT=AI
IT_Box[IT层] --> DT_Box[DT层] --> AI_Box[AI层]
end
subgraph IT产业制高点
Standard[技术标准<br>ASCII·TCP/IP·5G]
Standard_Desc[“连接规则的制定权”<br>解决:如何让信息无损流通?]
end
subgraph AI产业制高点
Definition[定义权]
Def1[① 定义与理论话语权]
Def2[② 序位与规则驾驭力]
Def3[③ 人机协同生态构建权]
Def4[④ 场景价值主导权]
Definition --> Def1 & Def2 & Def3 & Def4
Def_Desc[“智”的定义权·驾驭权·生态主导权<br>解决:如何让机器理解意图、做出决策?]
end
IT_Box --> Standard
AI_Box --> Definition
style IT_Box fill:#e8f5e9
style DT_Box fill:#fff9c4
style AI_Box fill:#e1f5fe
style Standard fill:#f5f5f5,stroke:#f57c00,stroke-width:2px
style Definition fill:#f3e5f5,stroke:#7b1fa2,stroke-width:2px
图5:人机协同机制——合理分工·高度协作

说明:左侧为人类智能核心能力,右侧为人工智能核心能力,中间通过孪生图灵机与多胞冯氏机实现双向协同,下方为“教管学用”进化闭环,最终达成融合与融通。
graph TB
subgraph 人类智能 HI
HI1[选择用意<br>价值·伦理·意图]
HI2[模糊认知·创造·语境理解]
end
subgraph 人工智能 AI
AI1[信息处理<br>计算·检索·优化]
AI2[模式识别·数据挖掘]
end
subgraph 协同接口
I1[孪生图灵机<br>意图双向翻译]
I2[多胞冯氏机<br>价值协同决策]
end
subgraph 协同结果
R1[融合:优势互补]
R2[融通:优化互动]
end
subgraph 进化闭环
C1[教:HI传授知识与价值]
C2[管:AI遵循规则并接受监督]
C3[学:AI从数据中学习]
C4[用:HI在应用中验证]
end
HI1 --> I1
HI2 --> I2
I1 --> AI1
I2 --> AI2
I1 & I2 --> R1 & R2
R1 & R2 --> C1 --> C2 --> C3 --> C4 --> C1
style HI1 fill:#ffcdd2,stroke:#b71c1c
style HI2 fill:#ffcdd2,stroke:#b71c1c
style AI1 fill:#bbdefb,stroke:#0d47a1
style AI2 fill:#bbdefb,stroke:#0d47a1
style I1 fill:#e1bee7,stroke:#4a148c
style I2 fill:#e1bee7,stroke:#4a148c
style R1 fill:#c8e6c9,stroke:#1b5e20
style R2 fill:#c8e6c9,stroke:#1b5e20
style C1 fill:#fff3e0,stroke:#e65100
style C2 fill:#fff3e0,stroke:#e65100
style C3 fill:#fff3e0,stroke:#e65100
style C4 fill:#fff3e0,stroke:#e65100
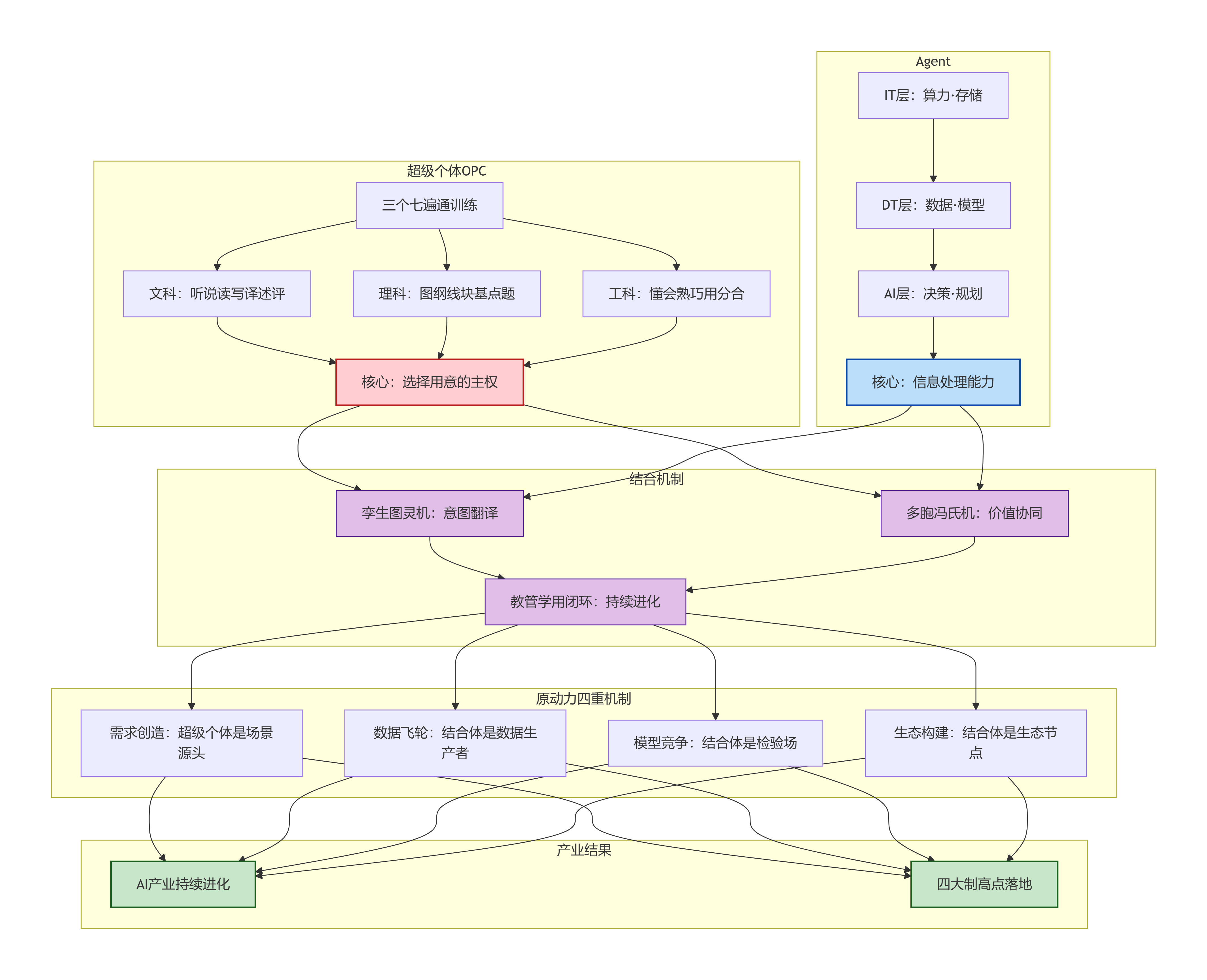
图6:超级个体OPC+Agent=AI产业原动力

说明:左侧为超级个体OPC的构成(三个七遍通训练),右侧为Agent的三层架构;中间为结合机制(孪生图灵机、多胞冯氏机、教管学用闭环);上方输出原动力的四重机制,最终驱动AI产业发展并落地四大制高点。
graph TB
subgraph 超级个体OPC
OPC1[三个七遍通训练]
OPC2[文科:听说读写译述评]
OPC3[理科:图纲线块基点题]
OPC4[工科:懂会熟巧用分合]
OPC5[核心:选择用意的主权]
end
subgraph Agent
A1[IT层:算力·存储]
A2[DT层:数据·模型]
A3[AI层:决策·规划]
A4[核心:信息处理能力]
end
subgraph 结合机制
M1[孪生图灵机:意图翻译]
M2[多胞冯氏机:价值协同]
M3[教管学用闭环:持续进化]
end
subgraph 原动力四重机制
D1[需求创造:超级个体是场景源头]
D2[数据飞轮:结合体是数据生产者]
D3[模型竞争:结合体是检验场]
D4[生态构建:结合体是生态节点]
end
subgraph 产业结果
E1[AI产业持续进化]
E2[四大制高点落地]
end
OPC1 --> OPC2 & OPC3 & OPC4 --> OPC5
A1 --> A2 --> A3 --> A4
OPC5 & A4 --> M1 & M2 --> M3
M3 --> D1 & D2 & D3 & D4
D1 & D2 & D3 & D4 --> E1 & E2
style OPC5 fill:#ffcdd2,stroke:#b71c1c,stroke-width:2px
style A4 fill:#bbdefb,stroke:#0d47a1,stroke-width:2px
style M1 fill:#e1bee7,stroke:#4a148c
style M2 fill:#e1bee7,stroke:#4a148c
style M3 fill:#e1bee7,stroke:#4a148c
style E1 fill:#c8e6c9,stroke:#1b5e20,stroke-width:2px
style E2 fill:#c8e6c9,stroke:#1b5e20,stroke-width:2px
图7:融智学思想体系总览——从ASCII之问到AI定义权

说明:这是融智学思想体系的完整脑图,从左上角的元问题出发,顺时针展开核心公式、理论基石、产业映射、人机协同、原动力五大模块,最终回归对AI产业制高点的回答。
mindmap
root((融智学<br>邹晓辉))
元问题
信息产业制高点:ASCII标准
AI产业制高点:定义权?
核心公式
智 = 信息处理 + 选择用意
IT + DT = AI
理论基石
三大定律:序位守恒·同义转换·同意转换
四维模型:物·文·意·义
思维坐标:X形象·Y抽象·Z直觉
八大形式:字式图表音像立活
处理框架:元子→态射→函子→自然变换
产业映射
三层架构:IT基座·DT血液·AI灵魂
四大制高点:定义权·序位权·生态权·场景权
多领域比较:物理→农业→工业→IT→DT→AI→融智学
人机协同
分工:HI选择用意·AI信息处理
接口:孪生图灵机·多胞冯氏机
闭环:教管学用
结果:融合·融通
原动力
超级个体OPC:三个七遍通
Agent:三层智能代理
结合机制:需求·数据·竞争·生态
产业驱动:AI持续进化
使用建议
|
场景 |
推荐图表 |
|
学术论文 |
图1(理论总纲)、图3(多领域演进)、图7(总览) |
|
战略汇报 |
图2(三层架构+四大制高点)、图4(IT/AI对比)、图6(原动力) |
|
教学演示 |
图5(人机协同)、图1(理论根基)、图7(体系总览) |
|
对外发布 |
图7(完整脑图)、图2(核心战略) |
这套图解完整覆盖了融智学从理论根基到产业战略、从历史演进到未来动力的全部核心内容,可直接嵌入论文、PPT或白皮书。
更多推荐

所有评论(0)