毕设程序javaICU重症管理系统 基于Java的危重症监护信息管理平台 SpringBoot重症监护室数字化护理系统
本文介绍了一套基于Java的ICU重症管理系统,采用B/S架构和SpringBoot+Vue.js技术栈开发。系统针对传统ICU管理中存在的信息滞后、沟通不畅等问题,实现了患者监护、治疗管理、设备调度等全流程数字化管理。主要功能包括:人员与资源管理、住院诊疗流程、转科出院管理、家属探视管理等模块,支持医生、护士、设备管理员和管理员四类角色。系统采用MySQL数据库,具有电子健康记录和实时数据监测功
毕设程序javaICU重症管理系统89yj8p6d(配套有源码 程序 mysql数据库 论文)
本套源码可以在文本联xi,先看具体系统功能演示视频领取,可分享源码参考。
随着医疗信息化建设的深入推进,重症监护病房作为医院救治危重患者的核心单元,其管理效率与质量直接关系到患者的生命安全。传统ICU管理模式依赖纸质记录与人工交接,存在信息滞后、沟通不畅、数据难以追溯等问题。为提升重症护理的精准性与响应速度,开发一套集成患者监护、治疗管理、设备调度于一体的智能化系统成为迫切需求。
本系统采用B/S架构与前后端分离设计,基于Java语言及SpringBoot框架开发,数据层选用MySQL数据库,前端采用Vue.js框架实现交互界面。系统面向医生、护士、设备管理员及系统管理员四类角色,覆盖ICU日常运营的全流程管理。
核心功能模块包括:
人员与资源管理:医生信息管理、护士信息管理、设备管理员信息管理、患者信息管理、科室管理、设备类型管理、医疗器械管理、床位信息管理
住院与诊疗流程:办理住院、患者病历管理、治疗信息管理、监护信息管理、异常信息管理、急救信息管理
转科与出院管理:患者转科、转运记录、出院申请、死亡证明、死亡病例
探视管理:家属探视申请、探视信息记录
个人中心:个人资料维护
系统通过电子健康记录与实时数据监测的深度融合,实现重症患者生命体征的动态追踪与临床决策支持。各功能模块相互关联,形成从入院登记、日常监护、治疗实施到转科出院的全闭环管理,确保医疗行为的连续性与可追溯性。界面设计遵循医疗操作习惯,简化信息录入流程,降低医护人员工作负担,为重症监护的精细化、标准化管理提供技术支撑。
注:以上是纯课题毕业设计功能介绍,并非实际开发完成,最终开发完成的毕业设计程序以下面的的环境软件、功能图和界面为准。
系统所需要的环境软件:idea、eclipse+mysql5.7、8.0+Navicat+JDK1.8+tomcat7.0
3.1 系统可行性分析
根据ICU重症管理系统的功能,通过对经济效益、技术难点和管理方法进行全面的可行性分析,提供准确的可行性依据。以下是本系统的可行性分析:
使用了免费版的IntelliJ IDEA节省了开发成本,在购买服务器后部署项目便能通过浏览器进行访问。
本管理系统采用B/S架构和MVC模型进行设计,通过分层分包的方法,有利于日常的维护,同时降低了代码之间的耦合。
本管理系统要求管理难度低,只需要有管理员就能够对医生、护士、设备管理员、患者、科室、设备类型、医疗器械、床位信息、办理住院、患者病历、治疗信息、监护信息、异常信息、急救信息、家属探视、探视信息、患者转科、转运记录、出院申请、死亡证明、死亡病例、个人资料等进行删除、修改和添加。
3.2 功能需求分析
ICU重症管理系统综合网络空间开发设计要求。目的是将传统管理方式转换为在网上管理,完成ICU重症管理的方便快捷、安全性高、交易规范做了保障,目标明确。ICU重症管理系统可以将功能划分为医生的使用功能、管理员功能、设备管理员功能和护士功能。
(1)、医生关键功能包含办理住院、患者病历、治疗信息、异常信息、急救信息、家属探视、患者转科、出院申请、死亡证明、死亡病例、个人资料等进行操作管理。医生用例如下:

图3-1 医生用例图
(2)、管理员的功能是最高的,可以对医生、护士、设备管理员、患者、科室、设备类型、医疗器械、床位信息、办理住院、患者病历、治疗信息、监护信息、异常信息、急救信息、家属探视、探视信息、患者转科、转运记录、出院申请、死亡证明、死亡病例、个人资料功能进行查看,修改和删除。管理员用例如下:

图3-2管理员用例图
(3)、护士关键功能包含床位信息、办理住院、监护信息、异常信息、急救信息、家属探视、探视信息、患者转科、转运记录、出院申请、死亡证明、个人资料等进行操作管理。护士用例如下:

图3-3护士用例图
(4)、设备管理员关键功能包含医疗器械、个人资料等进行操作管理。设备管理员用例如下:

图3-4设备管理员用例图
3.3 系统流程分析
3.3.1 登录流程
每个用户都有专属的密码和账号,在输入合法的账号和密码之后即可进入系统。登录流程如图3-5所示:

图3-5登录流程图
3.3.2 添加信息流程
管理层人员有添加角色、用户等信息功能。添加信息流程如图3-6所示:

图3-6添加信息流程图
3.3.3 收藏信息流程
在ICU重症管理系统中,用户登录后,浏览信息,在信息详情界面能进行信息收藏,用户收藏信息的流程图如图3-7所示:

图3-7用户收藏信息流程图
4 系统设计
4.1 功能模块设计
ICU重症管理系统按照权限的类型进行划分,分为医生、护士、设备管理员和管理员四个模块。
医生模块主要实现办理住院、患者病历、治疗信息、异常信息、急救信息、家属探视、患者转科、出院申请、死亡证明、死亡病例、个人资料等操作。
护士模块主要实现床位信息、办理住院、监护信息、异常信息、急救信息、家属探视、探视信息、患者转科、转运记录、出院申请、死亡证明、个人资料。
设备管理员关键功能包含医疗器械、个人资料。
管理员模块主要针对医生、护士、设备管理员、患者、科室、设备类型、医疗器械、床位信息、办理住院、患者病历、治疗信息、监护信息、异常信息、急救信息、家属探视、探视信息、患者转科、转运记录、出院申请、死亡证明、死亡病例、个人资料的管理进行设计,提高了管理的效率和标准。系统的总体模块设计如下图所示:

图4-1 系统总体模块设计
4.2 系统数据库设计
4.2.1 数据库系统
本系统采用MySQL来进行数据库的管理。MySQL数据库具有体积小、速度快、成本低等优点。具备同时处理数千万条记录,实现大型数据库的高并发读写和高效读写需求。
4.2.2 数据库概念设计
概念模型用于对信息世界建模,并与指定的数据库管理系统分离。它有助于将真实世界的事物抽象为适合于数据库管理系统的数据库模型。人们倾向于将现实世界抽象为信息世界,再把信息世界变成机器世界。也就是说,将现实世界的目标抽象成独立于专用计算机软件和专用数据库管理系统的信息结构的数据模型,然后将物理模型转化为适合电子计算机的数据库管理系统。事实上,数据模型是从真实世界到机器世界的中间层。
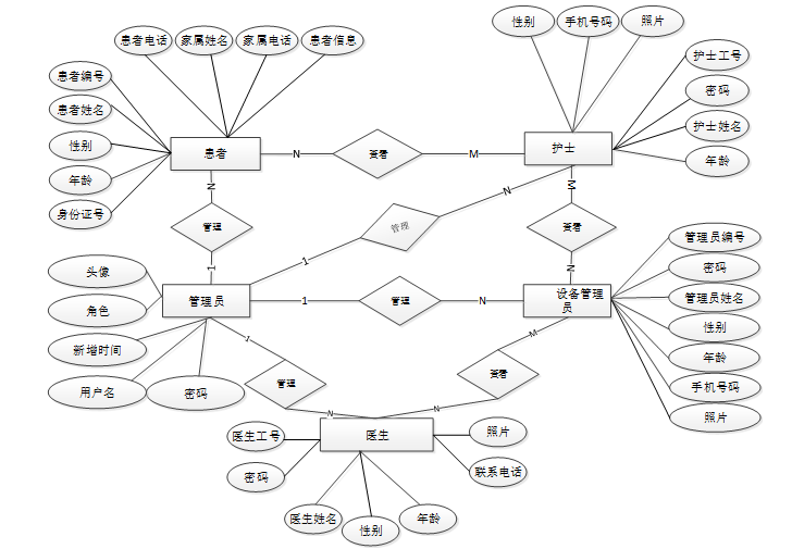
信息世界的基本要素包括实体和关联。现实存在且彼此可区别的事物称为实体。实体可以是实际的人、事或物,还可以是抽象化的概念或联络。在系统中将“医生、护士、管理员、患者、设备管理员”等作为实体,它们的局部E-R如图4-2所示。

图4-2局部E-R图
5.1 管理员功能实现
在登录流程中,用户首先在Vue前端界面输入用户名和密码。这些信息通过HTTP请求发送到Java后端。后端接收请求,通过与MySQL数据库交互验证用户凭证。如果认证成功,后端会返回给前端,允许用户访问系统。这个过程涵盖了从用户输入到系统验证和响应的全过程。如图5-1所示。

图5-1系统登录界面
管理员进入主页面,主要功能包括对医生、护士、设备管理员、患者、科室、设备类型、医疗器械、床位信息、办理住院、患者病历、治疗信息、监护信息、异常信息、急救信息、家属探视、探视信息、患者转科、转运记录、出院申请、死亡证明、死亡病例、个人资料等进行操作。管理员主界面如图5-2所示:

图5-2管理员主界面
医生功能在视图层(view层)进行交互,比如点击“搜索、新增或删除”按钮或填写医生表单。这些医生表单动作被视图层捕获并作为请求发送给相应的控制器层(controller层)。控制器接收到这些请求后,调用服务层(service层)以执行相关的业务逻辑,例如验证输入数据的有效性和与数据库的交互。服务层处理完这些逻辑后,进一步与数据访问对象层(DAO层)交互,后者负责具体的数据操作如查看、修改或删除医生信息,并将操作结果返回给控制器。最终,控制器根据这些结果更新视图层,以便医生功能可以看到最新的信息或相应的操作反馈。如图5-3所示:

图5-3医生界面
护士功能在视图层(view层)进行交互,比如点击“搜索、新增或删除”按钮或填写护士表单。这些护士表单动作被视图层捕获并作为请求发送给相应的控制器层(controller层)。控制器接收到这些请求后,调用服务层(service层)以执行相关的业务逻辑,例如验证输入数据的有效性和与数据库的交互。服务层处理完这些逻辑后,进一步与数据访问对象层(DAO层)交互,后者负责具体的数据操作如查看、修改或删除护士信息,并将操作结果返回给控制器。最终,控制器根据这些结果更新视图层,以便护士功能可以看到最新的信息或相应的操作反馈。如图5-4所示:

图5-4护士界面
管理员点击设备管理员信息。进入设备管理员页面输入管理员编号可以搜索、新增或删除设备管理员列表,并根据需要对设备管理员进行查看、修改或删除操作。如图5-5所示:

图5-5设备管理员界面
管理员点击患者。进入患者页面输入患者编号或患者姓名可以搜索、新增或删除患者列表,并根据需要对患者进行查看、修改或删除操作。如图5-6所示:

图5-6患者界面
管理员点击科室。进入科室页面输入科室可以搜索、新增或删除科室列表,并根据需要对科室进行查看、修改或删除操作。如图5-7所示:

图5-7科室界面
管理员点击设备类型。进入设备类型页面输入设备类型可以搜索、新增或删除设备类型列表,并根据需要对设备类型进行查看、修改或删除操作。如图5-8所示:

图5-8设备类型界面
管理员点击医疗器械。进入医疗器械页面输入设备名称或设备类型可以搜索、新增或删除医疗器械列表,并根据需要对医疗器械进行查看、修改或删除操作。如图5-9所示:

图5-9医疗器械界面
管理员点击床位信息。进入床位信息页面输入病房号可以搜索或删除床位信息列表,并根据需要对床位信息进行查看、修改或删除操作。如图5-10所示:

图5-10床位信息界面
管理员点击患者病历。进入患者病历页面输入病历号、患者编号或医生工号可以搜索或删除患者病历列表,并根据需要对患者病历进行查看、修改或删除操作。如图5-11所示:

图5-11患者病历界面
管理员点击监护信息。进入监护信息页面输入患者编号或护士工号可以搜索或删除监护信息列表,并根据需要对监护信息进行查看、修改或删除操作。如图5-12所示:

图5-12监护信息界面
管理员点击异常信息。进入异常信息页面输入患者编号或护士工号可以搜索或删除异常信息列表,并根据需要对异常信息进行查看、修改或删除操作。如图5-13所示:

图5-13异常信息界面
管理员点击患者转科。进入患者转科页面输入患者姓名、年龄、医生工号或护士工号可以搜索或删除患者转科列表,并根据需要对患者转科进行查看、修改或删除操作。如图5-14所示:

图5-14患者转科界面
5.2 医生功能实现
医生进入主页面,主要功能包括对办理住院、患者病历、治疗信息、异常信息、急救信息、家属探视、患者转科、出院申请、死亡证明、死亡病例、个人资料等进行操作。医生主界面如图5-15所示:

图5-15医生主界面
源码无偿分享,文未领取
更多推荐

所有评论(0)