AI大模型数据治理?治理实施过程中有哪些方面可以提效?
本文系统介绍了数据治理实施流程与AI大模型的结合应用。首先阐述了数据治理的完整实施节点和分角色流程步骤,随后详细说明了AI大模型在文档编写、图形绘制和代码生成三大场景的提效作用,并推荐了Cursor、Trae等实用工具。重点剖析了AI大模型在数据调研、集成、规整等8个治理环节的具体优化方案,包括自动生成ER图、Python建模脚本、标准字段映射等。最后总结了该模式的价值:覆盖关键节点、提升实施效率
一、数据治理实施流程
1.1、数据治理实施节点

1.2、数据治理流程步骤
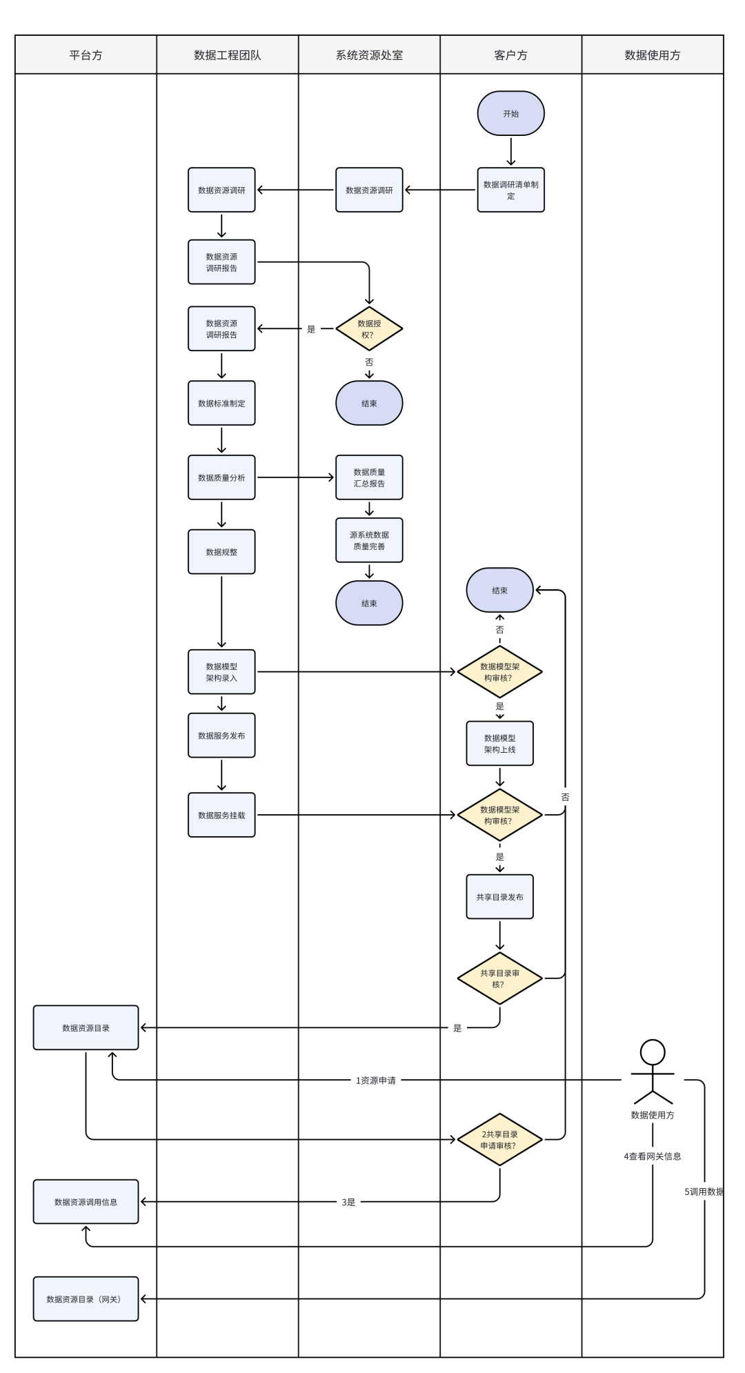
通过泳道图的方式,分角色并且划分阶段去梳理数据治理的基本流程!

二、AI大模型提效分类
文档编写:生成文字的文档,比如调研报告等
图形绘制:流程图、ER图、架构图等
代码生成:Python代码生成,固化逻辑,可以重复使用
三、AI大模型工具
Cursor:大模型编程目前使用最顺手的工具,加上 cluade 模型简直如虎添翼,就是有点贵!
Trae:免费平替,经过一段时间的迭代已经很不错了!
豆包类:网页问答,简单快捷,缺点就是文件引用和文件生成比较麻烦!
四、治理各步骤优化点
4.1、数据调研
调研附表:使用大模型工具,生成调研附表
数据调研汇总报告:把所有调研附表,通过大模型整合生成汇总报告
应用业务过程:搜集业务信息和数据表,输入大模型生成业务过程
应用数据ER图:根据数据表和主键外键关系设置,自动生成mergaid 格式的数据ER图
4.2、数据集成
接口集成:数据接口通过接口模板生成,无需再自己设计接口架构,只需要关注核心业务逻辑编写,打包、上线、部署、调用、日志等不再需要数据开发关注,并且降低数据开发学习难度
4.3、数据规整
数据规整建模:数据规整建模不需要再手动,人工标注原始数据模型,大模型生成Python脚本,脚本自动完成建模,规避人工出现的问题,并且提升建模效率
数据源字典:数据源字典目标格式制定完成,只需要把数据字典值,复制到数据建模工具中,然后大模型编辑高容错逻辑,可以自动生成数据源字段
标准字段映射:通过大模型生成Python概率算法,去匹配原始字段和标准字段,匹配完成之后,再通过概率算法去映射字典值。最后人工检测结果,提升标准字段映射效率
标准数据元:标准数据元复用难,引用难,迭代难,通过大模型生成Python 代码,自动去检测、引用、迭代。跨项目累计标准数据元,多项目复用
4.4、数据整合
数据整合建模:数据关联关系整理完成之后,通过大模型生成建模模型
数据开发:数据关联关系整理完成之后,通过大模型生成数据开发脚本,减少人工编写错误问题
4.5、数据资产
数据资源目录:数据资源目录通过数据模型自动生成,不需要再手工编制
数据服务接口:数据服务接口简单的自定义SQL自动生成,并且通过大模型弥补数据服务接口不能自动生成接口文档的问题!
4.6、数据共享
数据共享目录:通过表模型输入大模型自动生成数据共享目录,并且因为输入时表模型,可以完成数据表、数据资源、数据服务、数据目录的关系唯一性绑定,达到数据共享溯源的目的.
数据资源挂载:数据资源挂载,人工挂载繁琐,大模型生成程序自动读取数据服务,挂载数据
4.7、数据应用
指标计算:根据数据指标计算逻辑,大模型自动生成 SQL 计算代码,人工确认
4.8、快速实施工具
实施工具配置模板:数据实施的配置通过数据模型自动生成,不需要再手工编制!
五、总结
场景全覆盖:覆盖 “建模→指标→实施” 三个关键节点,优化手工编码和配置的重复、低效、易出错痛点
提效模式清晰:以原始业务输入(表模型、表口径、源数据信息)+ 大模型,替代高耗时的手工录入和编写工作,实现效率的量级提升
价值多维化:不仅仅实施的效率得到了提升,还降低了人为的出错率,同时也统一了编码和配置规范,让规范自动化融入实施当中,大幅降低后期人工维护成本
精力再分配:将实施人员从机械重复的低价值工作里面解放,更加聚焦于业务逻辑校验、模型优化这样高价值的工作当中,提升人效和工作质量!
如何系统的学习大模型 AI ?
由于新岗位的生产效率,要优于被取代岗位的生产效率,所以实际上整个社会的生产效率是提升的。
但是具体到个人,只能说是:
“最先掌握AI的人,将会比较晚掌握AI的人有竞争优势”。
这句话,放在计算机、互联网、移动互联网的开局时期,都是一样的道理。
我在一线互联网企业工作十余年里,指导过不少同行后辈。帮助很多人得到了学习和成长。
我意识到有很多经验和知识值得分享给大家,也可以通过我们的能力和经验解答大家在人工智能学习中的很多困惑,所以在工作繁忙的情况下还是坚持各种整理和分享。但苦于知识传播途径有限,很多互联网行业朋友无法获得正确的资料得到学习提升,故此将并将重要的AI大模型资料包括AI大模型入门学习思维导图、精品AI大模型学习书籍手册、视频教程、实战学习等录播视频免费分享出来。
一直在更新,更多的大模型学习和面试资料已经上传带到CSDN的官方了,有需要的朋友可以扫描下方二维码免费领取【保证100%免费】👇👇

01.大模型风口已至:月薪30K+的AI岗正在批量诞生

2025年大模型应用呈现爆发式增长,根据工信部最新数据:
国内大模型相关岗位缺口达47万
初级工程师平均薪资28K(数据来源:BOSS直聘报告)
70%企业存在"能用模型不会调优"的痛点
真实案例:某二本机械专业学员,通过4个月系统学习,成功拿到某AI医疗公司大模型优化岗offer,薪资直接翻3倍!
02.大模型 AI 学习和面试资料
1️⃣ 提示词工程:把ChatGPT从玩具变成生产工具
2️⃣ RAG系统:让大模型精准输出行业知识
3️⃣ 智能体开发:用AutoGPT打造24小时数字员工
📦熬了三个大夜整理的《AI进化工具包》送你:
✔️ 大厂内部LLM落地手册(含58个真实案例)
✔️ 提示词设计模板库(覆盖12大应用场景)
✔️ 私藏学习路径图(0基础到项目实战仅需90天)






第一阶段(10天):初阶应用
该阶段让大家对大模型 AI有一个最前沿的认识,对大模型 AI 的理解超过 95% 的人,可以在相关讨论时发表高级、不跟风、又接地气的见解,别人只会和 AI 聊天,而你能调教 AI,并能用代码将大模型和业务衔接。
- 大模型 AI 能干什么?
- 大模型是怎样获得「智能」的?
- 用好 AI 的核心心法
- 大模型应用业务架构
- 大模型应用技术架构
- 代码示例:向 GPT-3.5 灌入新知识
- 提示工程的意义和核心思想
- Prompt 典型构成
- 指令调优方法论
- 思维链和思维树
- Prompt 攻击和防范
- …
第二阶段(30天):高阶应用
该阶段我们正式进入大模型 AI 进阶实战学习,学会构造私有知识库,扩展 AI 的能力。快速开发一个完整的基于 agent 对话机器人。掌握功能最强的大模型开发框架,抓住最新的技术进展,适合 Python 和 JavaScript 程序员。
- 为什么要做 RAG
- 搭建一个简单的 ChatPDF
- 检索的基础概念
- 什么是向量表示(Embeddings)
- 向量数据库与向量检索
- 基于向量检索的 RAG
- 搭建 RAG 系统的扩展知识
- 混合检索与 RAG-Fusion 简介
- 向量模型本地部署
- …
第三阶段(30天):模型训练
恭喜你,如果学到这里,你基本可以找到一份大模型 AI相关的工作,自己也能训练 GPT 了!通过微调,训练自己的垂直大模型,能独立训练开源多模态大模型,掌握更多技术方案。
到此为止,大概2个月的时间。你已经成为了一名“AI小子”。那么你还想往下探索吗?
- 为什么要做 RAG
- 什么是模型
- 什么是模型训练
- 求解器 & 损失函数简介
- 小实验2:手写一个简单的神经网络并训练它
- 什么是训练/预训练/微调/轻量化微调
- Transformer结构简介
- 轻量化微调
- 实验数据集的构建
- …
第四阶段(20天):商业闭环
对全球大模型从性能、吞吐量、成本等方面有一定的认知,可以在云端和本地等多种环境下部署大模型,找到适合自己的项目/创业方向,做一名被 AI 武装的产品经理。
- 硬件选型
- 带你了解全球大模型
- 使用国产大模型服务
- 搭建 OpenAI 代理
- 热身:基于阿里云 PAI 部署 Stable Diffusion
- 在本地计算机运行大模型
- 大模型的私有化部署
- 基于 vLLM 部署大模型
- 案例:如何优雅地在阿里云私有部署开源大模型
- 部署一套开源 LLM 项目
- 内容安全
- 互联网信息服务算法备案
- …
学习是一个过程,只要学习就会有挑战。天道酬勤,你越努力,就会成为越优秀的自己。
如果你能在15天内完成所有的任务,那你堪称天才。然而,如果你能完成 60-70% 的内容,你就已经开始具备成为一名大模型 AI 的正确特征了。
这份完整版的大模型 AI 学习资料已经上传CSDN,朋友们如果需要可以微信扫描下方CSDN官方认证二维码免费领取【保证100%免费】

更多推荐



所有评论(0)