程序员必藏:AI Agent:大模型驱动的智能系统,重塑未来软件行业
文章介绍了AI Agent这一热门概念,它是以大语言模型为大脑驱动的智能系统,具备自主理解、感知、规划、记忆和使用工具的能力。AI Agent不同于传统AI,能够独立思考并完成复杂任务。它与LLM的关系如同生物体与大脑,通过感知、规划、记忆、工具使用和行动等组件协同工作,已在软件开发、智能家居等领域有实际应用,未来将改变人机交互方式和软件行业格局。
今天来和大家聊一个当下科技领域特别火爆的概念——AI Agent!关于2024趋势的重磅报告,无一例外都提到了AI Agent。

前世界首富在其个人博客上写道:
**AI Agent(AI智能体/助理/助手)“将彻底改变计算机使用方式,并颠覆软件行业”。**他还预言“Android、iOS和Windows都是平台,AI Agent将成为下一个平台”。
IDC《AIGC应用层十大趋势》报告中调研表明,所有企业都认为AI Agent是AIGC发展的确定性方向,50%的企业已经在某项工作中进行了AI Agent的试点,另有34%的企业正在制定AI Agent的应用计划。
这个报告,也对AI Agent发展趋势做了两点预测:
AI Agent让“人机协同”成为新常态,个人与企业步入AI 助理时代。AI Agent能够帮助未来企业构建以“人机协同”为核心的智能化运营新常态。
AI Agent变革未来生产力的组织形式,对抗组织熵增。未来企业工作任务将在AIGC的助推作用下变得日益原子化和碎片化,复杂的流程将被无限拆解,再进行灵活的编排和组合,每个环节的效能和潜力都将被AI持续挖掘。从供给端看,“人+AI数字员工”的高效协同模式将为大型企业对抗组织熵增提供理想的解法。
01 什么是AI Agent
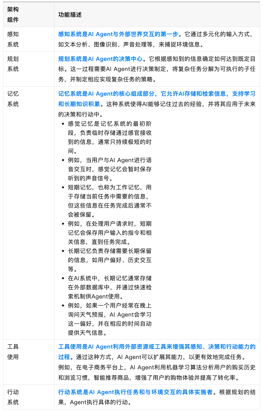
AI Agent是 “以大语言模型为大脑驱动的系统,具备自主理解、感知、规划、记忆和使用工具的能力,能够自动化执行完成复杂任务的系统。
AI Agent不同于传统的人工智能,它具备通过独立思考、调用工具去逐步完成给定目标的能力。
学术界和工业界对术语“AI Agent”提出了各种定义。其中,OpenAI将AI Agent定义为“以大语言模型为大脑驱动的系统,具备自主理解、感知、规划、记忆和使用工具的能力,能够自动化执行完成复杂任务的系统。”
说得通俗一些就是:大多数时候你给它一个最终你想要达成的目标,它能直接交付结果,过程你啥都不用管。

02 AI Agent与LLM是什么关系
那AI Agent和LLM(Large Language Model,大型语言模型)是什么关系呢?可以这么简单理解,大模型是AI Agent实现的前提和基础。
我们可以把AI Agent与LLM形象地比作生物体与其大脑,AI Agent有手有脚,可以自己干活自己执行,而LLM呢,就是它的大脑。
举个栗子,你的厨房有个AI大厨 —— AI Agent。
如果只用AI大模型,它可能只能给你输出一份食谱,告诉你需要哪些食材和步骤来制作一道菜。
而使用AI Agent,它不仅能提供食谱,还会根据你的口味偏好和营养需求,帮你选择最合适的食材,甚至能够自动下单购买,监控烹饪过程,确保食物的质量和口感,最终为你端上一份色香味俱佳的佳肴。
当下的LLM可能存在一些问题,比如产生幻觉、结果不总是真实可靠,或者对最新时事的了解有限,这使得它们在处理复杂任务时可能显得力不从心。
然而,AI Agent通过集成自主验证和决策过程,能够弥补这些不足,确保行动的准确性和效率。
这使得整个系统在面对复杂任务时更为可靠和高效,就像一个有经验的大厨,不仅知道如何制作美食,还能根据实际情况灵活调整,确保最终的成果令人满意。

03 AI Agent是如何工作的
AI Agent的架构是其智能行为的基础,它通常包括感知、规划、记忆、工具使用和行动等关键组件,这些组件协同工作以实现高效的智能行为。


让我们举一个贴近生活的例子:
假设我们有一个名为“小兴”的智能家居管理AI Agent,它通过以下方式协同工作:

小兴执行上述行动后,它会感知用户的反馈。如果用户通过语音命令调整了灯光亮度,小兴会记录这一偏好,并在未来自动应用这一设置。
结合以上内容,咱们来总结一下:
AI Agent的工作流程其实就是一个连续的循环过程。
它从感知环境开始,经过信息处理、规划和决策,然后执行行动。最后,根据执行结果和环境反馈进行调整,以优化未来的行动和决策。
通过这种结构化和层次化的方式,AI Agent能够有效地处理信息,做出决策,并在复杂环境中执行任务。
这种架构不仅提高了AI Agent的智能水平,也增强了其适应性和灵活性。
04 AI Agent有哪些实际应用
接下来呢,分享ChatDev与斯坦福AI西部小镇的创新探索两个优秀案例。
例一:ChatDev

图片源自论文《ChatDev: Communicative Agents for Software Development》。ChatDev 是由清华大学联合北京邮电大学以及布朗大学共同开发的一个创新项目,它是一家特殊的软件开发公司,其员工全部是 AI Agent,实现了在大模型驱动下,AI 全流程自动化进行软件开发。
在 ChatDev 平台上,AI 员工们以用户需求为出发点,借助智能对话窗口,在 CEO Agent 的带领下,把任务逐步细化,然后分别派发给 CTO、CPO、Designer、Programer、Tester、Reviewer 等不同角色的 AI Agent。
这些 AI Agent 会交互协同工作,进而生成一个完整的软件解决方案,像源代码、环境配置指南和用户手册都涵盖其中。而且整个过程仅需短短几分钟,成本还不到 1 美元。
虽然目前 ChatDev 还存在一些问题,比如内容有随机性、逻辑关联性欠佳以及存在潜在安全风险等,但它无疑为 AI 在软件开发领域的发展明确了方向。
未来,软件产品开发的链路将大幅缩短,人类只需负责监督和决策就可以了,这真是令人兴奋。
例二:斯坦福的AI西部小镇

图片来自论文《ChatDev: Communicative Agents for Software Development》
虚拟西部小镇,又名为 Smallville,是斯坦福大学研究者们所开发的一个研究项目。这个虚拟小镇是一个具有交互功能的沙盒环境,在这个沙盒式交互环境里,有 25 位 AI Agent 居民,它们凭借接近人类的行为模式,展现出了非凡的社交能力。
这些居民的日常活动多种多样,它们会在公园悠然自得地散步,在咖啡馆惬意地享受午后时光,和邻里愉快地分享新鲜事。更神奇的是,它们不但能记住每天的经历,还可以发起社交活动,比如策划情人节派对并向其他居民发出邀请,而且它们还会彼此协调时间等。
普通人如何抓住AI大模型的风口?
领取方式在文末
为什么要学习大模型?
目前AI大模型的技术岗位与能力培养随着人工智能技术的迅速发展和应用 , 大模型作为其中的重要组成部分 , 正逐渐成为推动人工智能发展的重要引擎 。大模型以其强大的数据处理和模式识别能力, 广泛应用于自然语言处理 、计算机视觉 、 智能推荐等领域 ,为各行各业带来了革命性的改变和机遇 。
目前,开源人工智能大模型已应用于医疗、政务、法律、汽车、娱乐、金融、互联网、教育、制造业、企业服务等多个场景,其中,应用于金融、企业服务、制造业和法律领域的大模型在本次调研中占比超过 30%。
随着AI大模型技术的迅速发展,相关岗位的需求也日益增加。大模型产业链催生了一批高薪新职业:
人工智能大潮已来,不加入就可能被淘汰。如果你是技术人,尤其是互联网从业者,现在就开始学习AI大模型技术,真的是给你的人生一个重要建议!
最后
只要你真心想学习AI大模型技术,这份精心整理的学习资料我愿意无偿分享给你,但是想学技术去乱搞的人别来找我!
在当前这个人工智能高速发展的时代,AI大模型正在深刻改变各行各业。我国对高水平AI人才的需求也日益增长,真正懂技术、能落地的人才依旧紧缺。我也希望通过这份资料,能够帮助更多有志于AI领域的朋友入门并深入学习。
真诚无偿分享!!!
vx扫描下方二维码即可
加上后会一个个给大家发
【附赠一节免费的直播讲座,技术大佬带你学习大模型的相关知识、学习思路、就业前景以及怎么结合当前的工作发展方向等,欢迎大家~】
大模型全套学习资料展示
自我们与MoPaaS魔泊云合作以来,我们不断打磨课程体系与技术内容,在细节上精益求精,同时在技术层面也新增了许多前沿且实用的内容,力求为大家带来更系统、更实战、更落地的大模型学习体验。

希望这份系统、实用的大模型学习路径,能够帮助你从零入门,进阶到实战,真正掌握AI时代的核心技能!
01 教学内容

-
从零到精通完整闭环:【基础理论 →RAG开发 → Agent设计 → 模型微调与私有化部署调→热门技术】5大模块,内容比传统教材更贴近企业实战!
-
大量真实项目案例: 带你亲自上手搞数据清洗、模型调优这些硬核操作,把课本知识变成真本事!
02适学人群
应届毕业生: 无工作经验但想要系统学习AI大模型技术,期待通过实战项目掌握核心技术。
零基础转型: 非技术背景但关注AI应用场景,计划通过低代码工具实现“AI+行业”跨界。
业务赋能突破瓶颈: 传统开发者(Java/前端等)学习Transformer架构与LangChain框架,向AI全栈工程师转型。

vx扫描下方二维码即可
【附赠一节免费的直播讲座,技术大佬带你学习大模型的相关知识、学习思路、就业前景以及怎么结合当前的工作发展方向等,欢迎大家~】
本教程比较珍贵,仅限大家自行学习,不要传播!更严禁商用!
03 入门到进阶学习路线图
大模型学习路线图,整体分为5个大的阶段:
04 视频和书籍PDF合集

从0到掌握主流大模型技术视频教程(涵盖模型训练、微调、RAG、LangChain、Agent开发等实战方向)

新手必备的大模型学习PDF书单来了!全是硬核知识,帮你少走弯路(不吹牛,真有用)
05 行业报告+白皮书合集
收集70+报告与白皮书,了解行业最新动态!
06 90+份面试题/经验
AI大模型岗位面试经验总结(谁学技术不是为了赚$呢,找个好的岗位很重要)

07 deepseek部署包+技巧大全

由于篇幅有限
只展示部分资料
并且还在持续更新中…
真诚无偿分享!!!
vx扫描下方二维码即可
加上后会一个个给大家发
【附赠一节免费的直播讲座,技术大佬带你学习大模型的相关知识、学习思路、就业前景以及怎么结合当前的工作发展方向等,欢迎大家~】
更多推荐



所有评论(0)