具身智能篇---LLaVA (Large Language-and-Vision Assistant)
LLaVA是由威斯康星大学提出的开源多模态大模型,通过将CLIP视觉编码器与大语言模型结合,赋予AI视觉理解和对话能力。其核心架构包含视觉编码器、语言模型和轻量级投影层,采用两阶段训练策略实现高效学习。从LLaVA1.5到LLaVA-NeXT的演进中,模型支持高分辨率图像、视频理解和OCR增强等功能,在具身智能领域实现开放词汇任务规划、视觉问答辅助决策等应用。
LLaVA(Large Language-and-Vision Assistant)是由威斯康星大学麦迪逊分校等机构在 2023 年提出,并在 2024-2025 年间迅速迭代成为多模态大模型(LMM)领域标杆的开源项目。
如果说 CLIP 是连接视觉与语言的“桥梁”,那么 LLaVA 就是让这座桥梁通车的“车辆”。CLIP 只能做匹配(这张图是不是这段文字描述的?),而 LLaVA 能够进行对话、推理和生成。它将强大的视觉编码器(如 CLIP 的 ViT)与大语言模型(LLM,如 Llama, Vicuna, Qwen)深度融合,赋予了 AI“看懂”图片并像人类一样与之交流的能力。
在具身智能领域,LLaVA 及其变体(如 LLaVA-NeXT, LLaVA-OneVision)被视为机器人“大脑”的核心组件,使机器人不仅能识别物体,还能理解场景中的因果关系、执行复杂的多步指令,甚至进行逻辑推理。
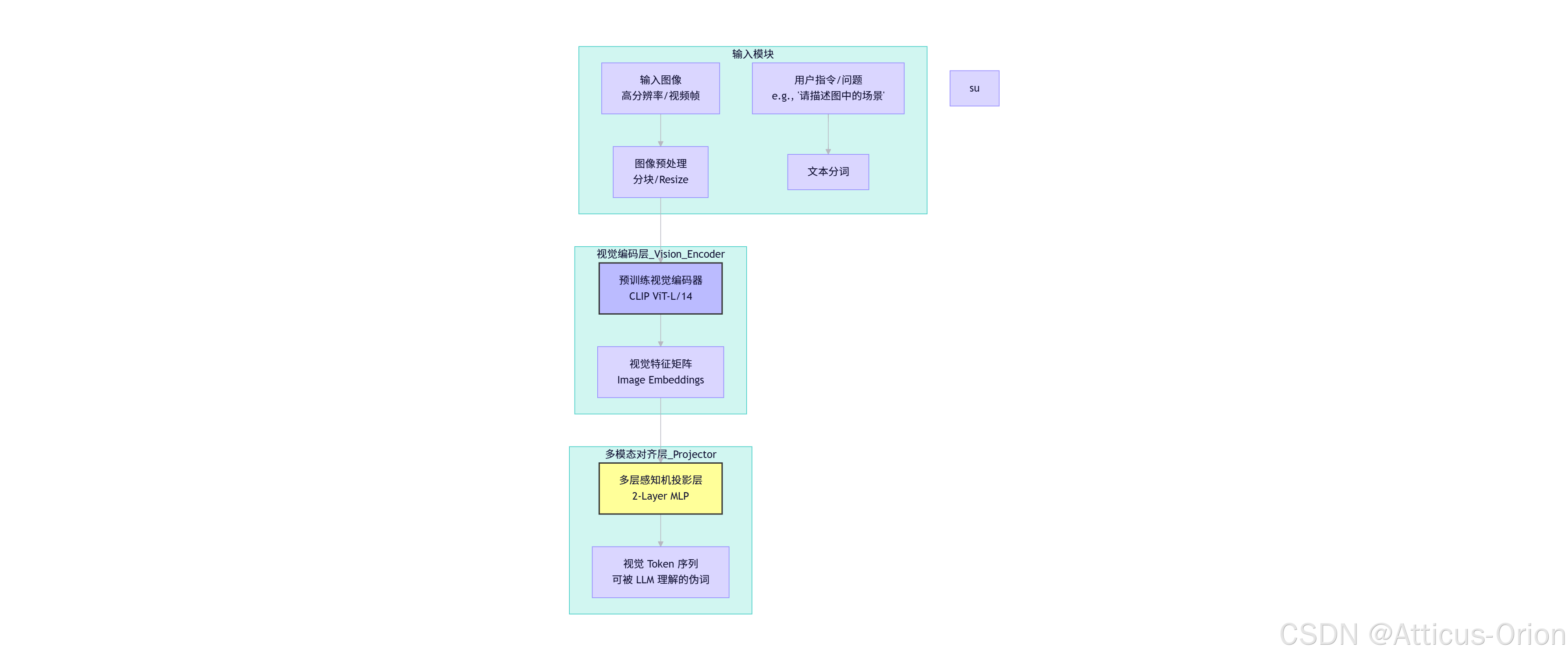
1. 核心架构:简单的力量
LLaVA 的设计哲学是"极简主义"。它没有设计复杂的跨模态注意力机制,而是通过一个轻量级的投影层(Projector)将视觉特征“翻译”成语言模型能听懂的“视觉 Token”。
其架构主要由三部分组成:
-
视觉编码器 (Vision Encoder):
- 通常预训练好的 CLIP ViT-L/14。
- 作用:负责“看”。它将输入图像转换为一系列高维特征向量。由于 CLIP 已经在海量图文对上学过丰富的语义,LLaVA 直接继承了这种强大的视觉表征能力,无需从头训练视觉部分。
-
语言模型 (Language Model):
- 可以是 Vicuna, Llama 3, Qwen, Mistral 等任何开源 LLM。
- 作用:负责“想”和“说”。它拥有强大的世界知识、逻辑推理能力和语言生成能力。在 LLaVA 中,它被扩展为可以处理两种输入:文本 Token 和 视觉 Token。
-
多模态投影层 (Multi-modal Projector):
- 这是 LLaVA 的“灵魂”组件,通常是一个简单的两层 MLP(多层感知机)。
- 作用:负责“翻译”。视觉编码器输出的特征维度(如 1024 维)与语言模型的词嵌入维度(如 4096 维)不一致,且语义空间未对齐。MLP 将视觉特征映射到语言模型的嵌入空间,使得 LLM 可以把这些视觉特征当作特殊的“单词”来处理。
2. 训练策略:两阶段教学法
LLaVA 的成功很大程度上归功于其高效的两阶段训练策略,这在计算资源有限的情况下实现了惊人的性能。
-
阶段一:特征对齐预训练 (Feature Alignment Pre-training)
- 数据:使用约 55 万 - 60 万对的“图像 - 指令 - 回答”数据(LLaVA-Instruct-558k)。
- 目标:冻结视觉编码器和 LLM 的参数,只训练投影层 (MLP)。
- 效果:让投影层学会如何将 CLIP 的视觉特征“翻译”成 LLM 能理解的格式。此时模型已经能进行基本的图像描述,但逻辑推理能力较弱。
-
阶段二:指令微调 (Instruction Fine-tuning)
- 数据:使用更高质量、更多样化的多模态指令数据集(涵盖对话、推理、OCR、代码等)。
- 目标:冻结视觉编码器,同时微调投影层和 LLM(或者仅微调 LLM 的部分层,取决于显存限制)。
- 效果:激发 LLM 的推理潜能,使其不仅能描述“看到了什么”,还能回答“为什么”、“怎么做”、“如果...会怎样”等复杂问题。
3. 关键进化:从 LLaVA 1.5 到 LLaVA-NeXT/OneVision
随着技术演进,LLaVA 家族在 2025-2026 年已经具备了以下高级特性,极大地推动了具身智能的发展:
- 高分辨率支持 (AnyRes):早期的 CLIP 将图像压缩成固定的 336x336 像素,丢失了大量细节。新版 LLaVA 采用动态分块策略,将高分辨率图像切分成多个小块分别编码,再拼接输入 LLM。这使得机器人能看清仪表盘上的小字或远处的路标。
- 视频理解:通过引入时间维度的 Token,LLaVA 现在可以处理视频流,理解动作的连续性和因果关系,这对机器人模仿学习至关重要。
- OCR 增强:集成了专门的 OCR 能力,能精准读取场景中的文字(如说明书、警告牌),弥补了纯视觉模型的短板。
- 纯视觉输入:最新的变体甚至去掉了部分文本依赖,可以直接通过视觉输入进行思维链(CoT)推理。
4. 在具身智能中的革命性应用
LLaVA 是让机器人从“自动化机器”变为“智能体”的关键:
- 开放词汇任务规划:
- 用户指令:“把桌上那个快空的红色杯子拿去洗一下。”
- LLaVA 分析图像,识别出哪个是“红色杯子”,通过视觉判断液体高度推断“快空”,然后调用规划模块生成动作序列。
- 视觉问答辅助决策 (VQA for Decision Making):
- 机器人遇到未知障碍物。LLaVA 可以自我提问:“这个物体是什么?它是软的还是硬的?我能推得动吗?”基于回答调整策略。
- 长程任务记忆:
- 结合 RAG(检索增强生成)或记忆模块,LLaVA 可以记住之前的交互历史,在多轮对话中保持上下文一致性,完成复杂的家务任务。
- 仿真数据生成:
- 利用 LLaVA 的生成能力,自动为仿真环境中的图像生成高质量的指令 - 动作对数据,加速 Sim-to-Real 的训练过程。
5. 局限性与挑战
- 幻觉问题 (Hallucination):LLM 固有的毛病,可能会“一本正经地胡说八道”,描述图中不存在的物体。在机器人操作中,这可能导致危险动作。
- 实时性延迟:庞大的参数量导致推理延迟较高,难以满足高频控制回路(如 100Hz 的平衡控制)的需求。通常需要云边协同或模型蒸馏。
- 空间定位精度:虽然能识别物体,但输出精确的 3D 坐标或抓取点(Grasping Point)仍需要结合专门的检测头或几何算法,纯 LLM 输出坐标的能力尚不稳定。
LLaVA 模型架构与数据流总结框图

图解核心逻辑:
- 视觉冻结与继承:蓝色的 CLIP ViT 通常是冻结的(或在第二阶段微调),它直接利用了 CLIP 在亿级数据上学到的强大视觉语义,避免了从零训练视觉部分的巨大成本。
- 模态翻译:黄色的 MLP 投影层 是关键创新。它将视觉特征“伪装”成语言模型的词向量(Word Embeddings)。对于 LLM 来说,这些视觉 Token 就像它词汇表里的新单词一样,可以通过自注意力机制(Self-Attention)与文本 Token 进行交互。
- 统一推理:绿色的 LLM Core 并不区分输入是来自眼睛还是嘴巴,它统一处理所有 Token。通过训练,它学会了根据视觉 Token 的上下文来生成合理的回答。
- 端到端应用:最终的输出不仅是文本,还可以直接作为动作规划器的输入(例如输出 JSON 格式的动作指令
{"action": "grasp", "object": "cup"}),从而驱动具身智能体执行物理操作。
LLaVA 证明了:不需要重新发明轮子,只需要用一种巧妙的方式将现有的最强视觉模型和最强语言模型连接起来,就能涌现出惊人的多模态智能。 这也是当前具身智能大模型(Embodied Foundation Models)的主流构建范式。
更多推荐


所有评论(0)