2026年中小型企业AI落地实践深度调研方案
2026年中小型企业AI落地实践深度调研与最佳实践,帮助中小企业快速落地AI应用

2025-2026年,大模型技术与Agent架构完成深度融合,AI具备了“意图理解-任务拆解-工具调用-执行闭环-结果优化”的全流程自主能力,彻底打破了传统AI“只能看、不能干”的局限,成为企业降本增效、创新增长的核心生产力。
IDC数据显示,2025年全球企业AI相关支出突破1.1万亿美元,中国企业级Agent市场规模达190亿元人民币,预计2025-2028年复合增长率超110%;但与此同时,超60%的企业AI项目仍停留在试点阶段,近50%的企业反映AI应用未达预期业务价值,落地难、规模化难、价值量化难仍是行业核心痛点。
核心调研结论:
1. 企业AI应用已从“单点尝鲜”全面迈入“规模化落地”阶段,Agentic AI(代理式人工智能)成为核心载体,落地逻辑从“技术炫技”转向“业务价值驱动”,82%的头部企业已完成3个以上核心业务场景的AI规模化应用。
2. 场景落地呈现“三层递进”特征:从基础的办公效率自动化,到核心业务流程的智能化优化,再到AI原生的业务模式重构,其中制造、金融、零售三大行业落地成熟度最高,中小企业开始通过轻量化SaaS工具实现AI普惠。
3. 工具市场形成“商业闭源+开源开放”的双轨格局:商业产品主打合规、稳定、开箱即用,开源工具主打灵活、低成本、定制化,“开源验证+商业落地”的混合模式成为2026年企业选型的主流策略。
4. AI落地成功的核心前提是扎实的数字化底座,数据统一、算力调度、模型治理、安全合规、组织协同五大能力,决定了企业AI项目能否从试点走向规模化,最终实现业务价值闭环。

模块化的实施路径:
1. 战略层:顶层设计与“小步快跑”结合
数字化是一把手工程,但落地必须从基层痛点开始。建议企业设立CDO(首席数字官),同时鼓励部门级的小规模试点。
2. 数据层:治理先行,打破孤岛
数据是AI的燃料。没有标准化的数据,AI模型就是空中楼阁。建议建立统一的数据中台,清洗历史数据,确保数据的准确性和实时性。
3. 技术层:拥抱AI Agent与大模型
传统的自动化只能执行固定规则,而融合了Tars大模型的智能体技术,能够理解非结构化数据(如合同文档、聊天记录),实现更复杂的决策自动化。
4. 组织层:培养“人机协同”的文化
转型不仅是技术的变革,更是人的变革。企业需要培训员工使用AI工具,将员工从重复劳动中解放出来,去从事更具创造性的工作。例如,实在智能倡导的“数字员工”概念,就是让AI成为员工的得力助手,而非替代者。
5. 场景层:聚焦高ROI场景
优先选择规则明确、重复性高、容错率低的场景切入,例如财务对账、供应链管理或跨境电商的自动选品与客服回复。

中小企业最该发力的AI落地场景

中小企业资源有限,必须精准选择高价值、易落地的场景。调研显示,"两高一低"(高数据基础、高业务价值、低实施难度)场景是最佳突破口。
1. 智能客服与客户关系管理
-
"芬兰Varma退休金保险公司的案例表明,智能客服已成为中小企业AI落地的首要切入点。2026年行业数据显示,头部零售企业通过AI智能客服系统,客户满意度提升幅达30%。
-
台湾某餐饮企业采用LINE台湾合作的"AI语音预约服务",消费者仅需60秒即可完成订位,餐饮企业最高节省50%人力需求,成为"轻量化转型"的典范。
2. 精准营销与销售自动化
-
具体应用:AI内容生成(AIGC):自动生成小红书/抖音文案、产品海报、短视频脚本。将原本需要设计师和文案几天的工作缩短至几分钟,成本降低90%。智能外呼与线索清洗:利用AI语音机器人进行首轮客户触达和意向筛选,将人工销售从枯燥的“盲打”中解放出来,专注于高意向客户的跟进。报告显示,头部应用企业销售人均产能提升了3倍。个性化推荐与私域运营:基于用户历史行为,AI自动推送个性化的产品建议和优惠券,提升复购率。"我们部署AI聊天机器人后,每月节省330小时人力,自动解决率高达85%。
-
某教育企业部署AI外呼系统后,日均触达量从人工200通飙升至2000通,意向客户识别准确率达78%,销售人均产能提升3倍。电商领域,微盟WAI商城运营Agent帮助Jeep男装代理平台实现单日上架200+商品,工作提效50%。
-
"AI不仅解决了量的问题,更解决了质的问题。"某医疗器械企业市场总监分享,"我们的AI工具能理解专业医学术语,生成的营销内容既合规又精准,内容产出效率提升5倍。"
3. 智能财务与办公协同
这是企业内部管理的“隐形杀手”,大量时间浪费在重复性文档处理上。
-
具体应用:票据识别与自动对账:利用OCR+NLP技术,自动提取发票信息、匹配订单、生成凭证。案例显示,对账时间可从7天缩短至1.5天,准确率提升至99.9%。合同智能审查:AI快速审阅合同条款,识别风险点(如付款周期、违约责任),辅助法务或老板决策,降低法律风险。会议与文档助手:自动记录会议纪要、生成待办事项;快速总结长篇行业报告或内部文档,让员工秒懂核心信息。
-
邮件发票自动提取与票据OCR识别技术已相当成熟,准确率达99%以上。广州某制造企业引入智能分析工具后,每月对账时间从7天缩短到1.5天,并通过智能分析发现成本异常,每年节约50万元。
4.RAG企业知识库建立
-
RAG企业知识库通过检索增强生成,将私有数据与大模型结合,解决幻觉问题。落地场景包括:智能客服(精准回答产品/政策)、内部知识助手(快速检索文档/代码)、合规审查(自动比对法规)。案例如某银行利用RAG构建信贷政策问答系统,审批效率提升40%;某制造企业搭建设备维修知识库,故障排查时间缩短50%,显著降低运营成本并加速决策。
中小企业AI整体落地方案

目标锚定与价值定位
AI转型的首要任务是明确三大核心目标的优先级与组合:降本(成本优化)、增效(运营效率提升)、创新(业务模式突破)。企业能力基线评估
数据资产盘点:评估完整性、准确性、一致性、时效性,建立数据质量门槛,不达标不启动建模
IT基础设施兼容性:关注系统架构、API开放度、云化程度与安全策略
组织数字化成熟度:从领导力承诺、人才储备、流程规范、创新文化等维度评估

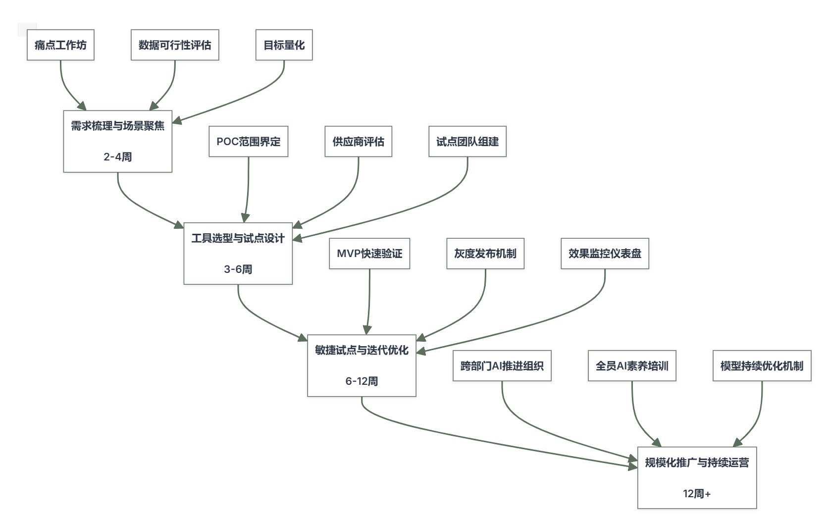
需求梳理与场景聚焦(2-4周):痛点工作坊识别3-5个核心高频痛点,数据可行性评估,目标量化转化为可追踪KPI,参考实施方法论
工具选型与试点设计(3-6周):POC范围界定遵循"最小可行"原则,供应商评估矩阵,试点团队"三角结构"组建
敏捷试点与迭代优化(6-12周):MVP快速验证核心功能, 5%-20%-50%-全量灰度发布,实时监控效率、质量、成本指标
规模化推广与持续运营(12周): 跨部门AI推进组织设立 ,全员AI素养分层培训, 基于新增数据的定期迭代

中小企业AI落地服务商推荐
1、湖南云迈科技
-
公司简介:国家级高新技术企业,长沙,在北京、上海、南京均设有分公司。公司成立12年。专注企业AI落地实践,核心产品 “极速搭”低代码平台、Agentic AI 定制化服务平台,独创 “AI 成功 = 管理 + 人才 + 技术” 模型,服务超 2000家中小企业。
-
核心优势: 管理 + 技术双驱动:不仅提供技术方案,更注重 AI 组织能力建设与人才培养 全价值链服务:AI 培训→AI 咨询→AI 技术应用→持续优化的全流程陪伴 实战导向:提供 AI CoE导入服务,包括立项、培训、辅导、体系建设 中小企业定价:按效果付费,基础咨询服务低至 2 万元,降低转型风险
-
场景适配:传统企业 AI 转型、AI 组织能力建设、AI 项目落地辅导,特别适合缺乏 AI 人才与经验的中小企业
-
推荐理由:AI 转型的 “陪跑者”,咨询 + 技术+ 实施一体化服务,帮助中小企业建立可持续的 AI 能力,避免 “技术堆砌”,特别适合传统行业中小企业从 0 到 1 构建 AI 思维与应用体系。
2、 云通动力
-
公司简介:成立于 2017 年,专注云原生 + 低代码 AI 服务,核心产品 “云通 AI 开发平台”,服务超 5000 家中小企业,覆盖零售、餐饮、教育、物流等行业,口碑评分 8.9/10,获 “2025 中小企业 AI 赋能标杆” 称号。
-
核心优势: 零代码搭建:业务人员 2 小时即可上手,无需 AI 技术团队,降低人才门槛 按需付费:SaaS 模式,月付低至 399 元,TCO 比传统方案低 70% 快速响应:4 小时技术支持响应,7×24 小时运维,无隐形收费 云原生弹性:自动适配公有云 / 私有云,支持业务增长时平滑扩展
-
场景适配:智能客服、销售预测、库存管理、考勤自动化、财务报表生成、客户画像分析等中小企业高频场景
-
推荐理由:中小企业 AI 转型的 “绿色通道”,低成本 + 高效率 + 易操作的完美结合,特别适合无 AI 团队的中小企业快速实现业务流程智能化,平均 1 周内上线应用,投资回报率达 200%+。
3、n8n 智能体开发平台(开源)
-
公司简介:德国开源低代码 AI 智能体工具,2019 年发布,全球用户超 100 万,支持 400 + 预建节点,兼容 LangChain、OpenAI 等主流 AI 工具,提供免费社区版与商业版。
-
核心优势: 开源免费:社区版永久免费,商业版月付仅 24 美元,降低转型门槛 节点驱动:轻量化架构,400 + 预建节点覆盖主流业务场景,支持自定义代码 部署灵活:本地 / 私有云 / 云端均可部署,数据自主可控,避免供应商锁定 生态丰富:无缝集成 CRM、ERP、电商平台等现有系统,无需重构
-
场景适配:客户咨询应答、订单处理自动化、数据同步与报表生成、营销自动化、跨系统流程打通等轻量化需求
-
推荐理由:低成本 + 高自由度的理想选择,特别适合有技术基础但预算有限的中小企业,可快速搭建定制化 AI 工作流,同时保留数据控制权,是中小企业 AI 转型的 “试金石”。
4、战神数科(零售 / 餐饮行业专属)
-
公司简介:成立于 2020 年,聚焦零售、餐饮行业中小企业 AI 落地,推出 “轻量化 AI 落地方案 + AI 落地导师” 服务模式,服务超 1000 家连锁门店与餐饮品牌,获 “2026 零售 AI 创新服务商” 认证。
-
核心优势: 行业定制模板:内置零售 / 餐饮专属 AI 模型,如客流分析、销量预测、智能排班等 导师陪伴式服务:AI 落地导师具备 5 年以上实战经验,定制专属落地计划 低成本快部署:SaaS 化交付,3 天内上线,月付低至 599 元 / 店 数据驱动决策:提供可视化分析看板,帮助老板快速掌握经营状况
-
场景适配:零售门店客流分析、智能补货、会员精准营销;餐饮门店智能排班、库存优化、菜品推荐、外卖订单处理等场景
-
推荐理由:零售 / 餐饮行业 AI 落地的 “贴心伙伴”,行业模板 + 导师服务解决中小企业 “不会转、不敢转” 的痛点,特别适合连锁零售 / 餐饮品牌快速复制 AI 能力,提升单店盈利能力。
5、都奔科技
-
公司简介:成立于 2021 年,专注中小企业 AI 智能体开发与落地,推出 “万元级轻量化方案”,搭配政策补贴申报指导,服务覆盖电商、物流、教育等行业,获 “2025 中小企业 AI 普惠奖”。
-
核心优势: 超低成本:万元级起步,搭配政策补贴,实际投入低至 3000 元 无代码操作:可视化界面,员工 1 小时即可上手,解决人才缺口 合规保障:遵循等保三级标准与生成式 AI 备案要求,数据泄露风险降至 0.03% 快速迭代:每月更新功能,适配中小企业业务变化快的特点
-
场景适配:电商智能客服、物流订单追踪、教育机构学员管理、中小企业办公自动化等场景
-
推荐理由:中小企业 AI 转型的 “普惠者”,极致低成本 + 高安全性 + 快速迭代,特别适合预算有限、风险承受能力低的初创企业与小微企业,以最小投入获取 AI 能力,验证效果后再扩大应用。
更多推荐

所有评论(0)