Claude Code 装了不知道能干嘛?学会这个思路,让 AI 自己组装自动化工作流
装了ClaudeCode却不知道干嘛?你缺的不是工具,是这个思路
大家好,我是大壮,正在努力学习 AI 相关知识,并用通俗易懂的方式分享给大家。
昨天有个小伙伴跟我说:
大壮大壮,我是高校里的教职工,现在我 Claude Code 装了,API 也有了,但是我完全想不到能用 AI 来帮我干嘛。
其实这个问题之前也困扰了大壮很久,不过后面大壮找到了点“小窍门”,今天就把我的“焚诀”分享给大家,希望能给小伙伴们一点启发。
1 找到 学习/工作 的具体场景
比如那个小伙伴是大学里的老师,那他会有个很刚需的场景,那就是备课。
让大壮代入大学老师的角色,带着大家把 AI Agent 给用起来,先看看大壮用 Claude Code ,一句话生成的备课成果把。
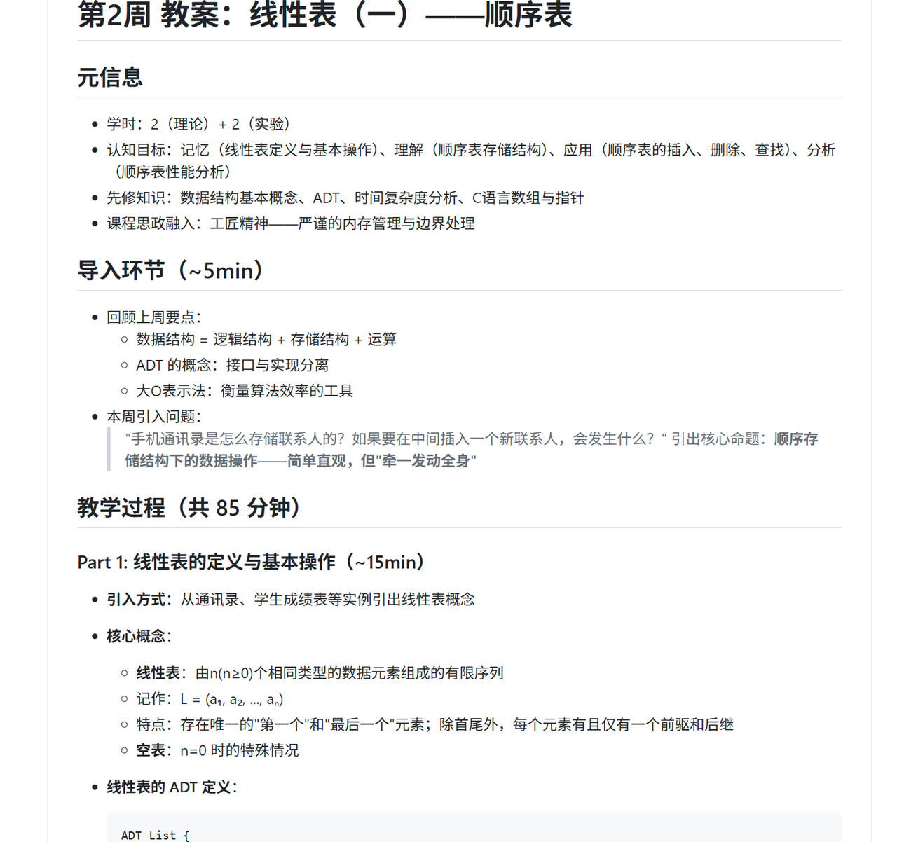
首先是PPT,以第 2 周为例:
顺序表展示
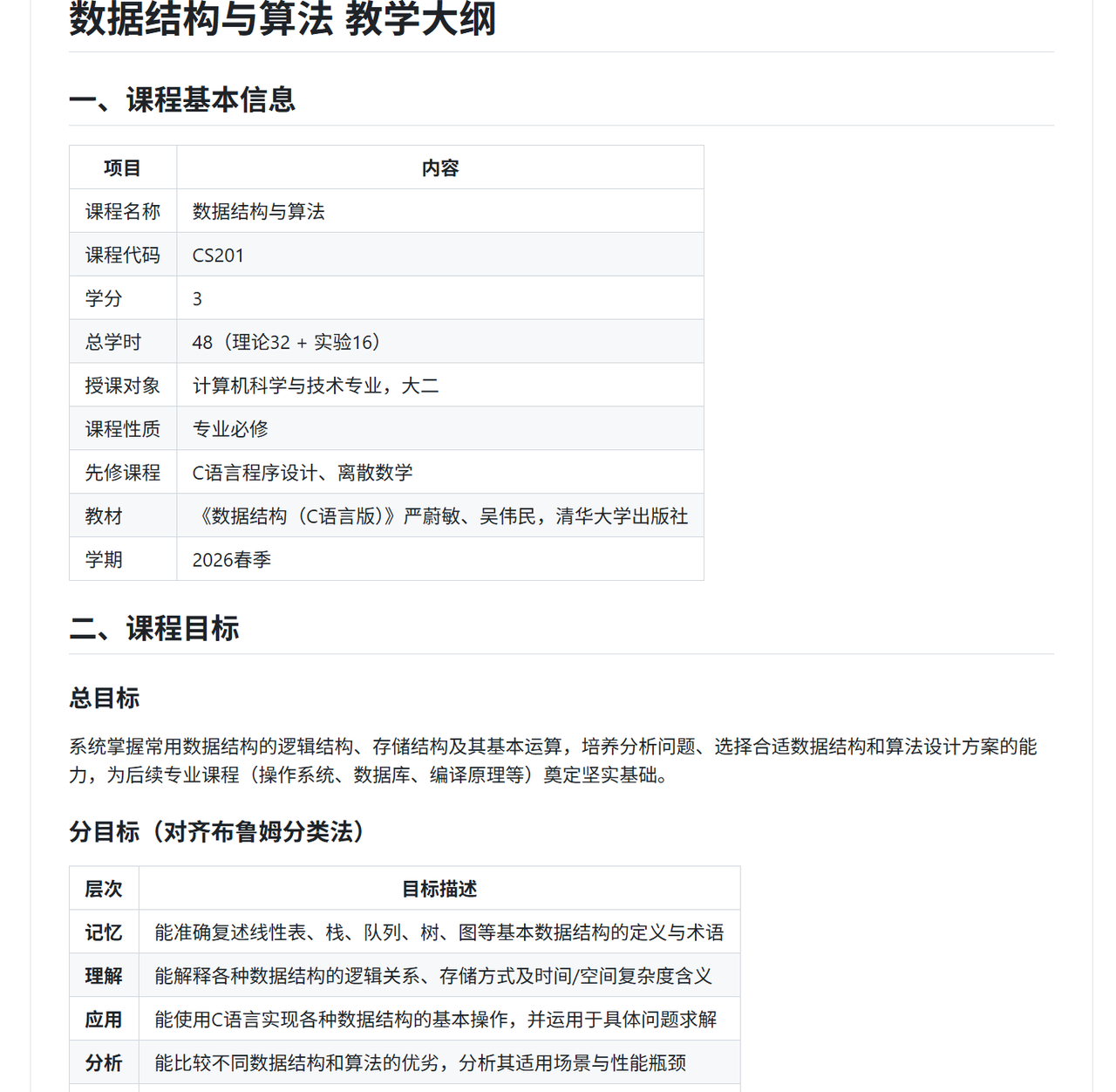
教学大纲(部分截图):
教案(部分截图):
实验与作业(部分截图):

对于一名老师而言,完成上面一周的备课工作,怎么也得小半天的时间吧,那大壮花了多少时间呢?
答案是 17 分钟备了两周课,大壮给了 Claude Code 一句指令后,就去蹲了个坑,回来 Claude Code 就给我安排得明明白白了。
大壮不是专业的大学老师,所以无法用专业的眼光去审视内容质量,但也发给了老师朋友看,他的评价是 70 分。
2 大壮是如何实现的?
小白同学强烈建议先看看大壮的《Claude Code 小白指北》系列文章。
0) 准备工作,安装 find-skills 技能
不知道或者不理解 Skills 的小伙伴可以补补课:
Claude Code 小白指北(三):Agent Skills,让 Claude Code 复制你的绝招
find-skills 本身也是一个 skill,他能用关键词(英文)去搜索相关的 skill,是个很好的获取我们想要的 skill 的工具。
https://skills.sh/vercel-labs/skills/find-skills
我们要安装该 skill,有两个前置的工具,Git 和 Node.js。
find-skills 安装过程:
Win + R 输入 CMD 打开命令行工具,输入:
npx skills add https://github.com/vercel-labs/skills --skill find-skills
输入:y,表示继续安装。
安装指引时,我们需要给 Claude Code 也装上,通过键盘的上下键,移动到 Claude Code 上面,接着按下键盘的空格键选中,再按回车。
接着选择 Global ,表示全局安装,继续回车。
选择 Symlink ,继续回车。
最后选择 yes,回车,即可完成安装。
1) 了解大学老师是如何备课的
但问题又来了,大壮不是老师,我该如何快速的知道老师备课流程的?
当然是选择问 AI 啦,遇事不决,可问 AI !
打开 Claude Code ,让它帮我整理流程,并整理成一套通用的工作流:
高校里,老师制作教学大纲,备课、将内容做成 PPT 的流程是怎样的?
能不能抽象成一套通用的工作流程?

2) 使用 find-skills 搜索备课相关 skill
我是一名高校教师,想基于这套工作流程去撰写教学大纲、备课,然后做成 PPT,
请你帮我搜索有没有相关的 skill

3) 让 Claude Code 自己挑选最匹配的 skill
上一步,AI 给了我们几个匹配的 skill,但 AI 会比我们更了解 skill,直接让它自己选择最匹配的 skill。
帮我深入挑选每个阶段匹配的skill,但是先不要着急安装

4) 创建一个主动 skill,用来协作各个备课 skill。
上一步 Claude Code 给我们安装了三个 skill,但是这些 skill 我们需要一个一个不断的去主动触发,不单得要记住各个 skill 的命令,还得不停的进行对话。
这明显不是我们想要的,像大壮只想给个命令,然后和同事吹会儿水,回来 AI 就能给我把活干完。
所以我们可以让 Claude Code 帮我们创建一个主控这三个 skill 的一个主 skill,我们只负责跟这个主 skill 对话就好了,你怎么做的我不关心。
很好,我现在需要创建一个skill,这个skill作为我们刚刚讨论的这个工作流的一个主控,
由他来把控我们整个的全生命流程,当我说要进行某门具体课程的教学时,
自动执行我们一整个工作流程。
请你深入思考一下我们该如何更好的设计这个skill,提出你的想法,
并启用一个subagent去进行review。

5) 安装 skill
主控 skill 完成后,如果还没安装,可以直接让 Claude Code 安装,大壮是直接迁移到对应目录,
到此,我们的一键备课的 skill 就完成了,大壮创建的 skill 是 teaching-workflow,就可以通过类似下面的命令,开始一键备课了:
/teaching-workflow 帮我备课,课程:CS201 数据结构与算法,
面向大二学生,先备前两周的课
如果 AI 觉得我们描述过于模糊,会让我们补充课程画像。
3 大壮创建过程遇到的错误
有些小伙伴可能有疑问,大壮大壮,你创建过程那么丝滑,我跟着做时会遇到各种各样的问题呢?
其实…
大壮创建这个 skill 的时候,也会遇到一些问题,但为了大家阅读的流畅性,没把错误的流程贴出来而已。
比如:
Claude Code 给出了过时的仓库,导致 skill 安装失败。
Claude Code review 后发现 skill 没有中文模板等问题。
主控 skill 构建后,和大壮预期不一样。
像遇到各种各样的问题是在所难免的,但是我们可以“用魔法打败魔法”,遇到问题,就让 AI 自己去分析原因,并进行解决。
结语
回顾一下我们分享的"焚诀",本质就只有三步:
- 找场景:从我们自己的学习或工作中,找到一个具体的、重复性高的任务(比如备课、写报告、整理数据等等)
- 找工具:用 find-skills 搜索现成的 skill,让 AI 自己挑最合适的
- 搭流程:让 Claude code把多个 skill 串成一条自动化流水线,我们只管下命令,剩下的交给它
我们要做的,就是把我们脑袋里的想法说清楚,然后当好甲方。
像今天的例子,大壮全程没写一行代码,所有的 skill 都是 Claude Code 自己设计、自己写、自己 review的。
小伙伴们可以试着找找自己 学习/工作 中适合用 AI 自动化的场景,然后按照大壮的“焚诀”去给它实现出来。
暂时没想到也能按着这个备课工作流,一步步跟着实现找找感觉。
欢迎在评论区分享自己的案例哦。
觉得有用的小伙伴可以关注我,大壮会持续分享 AI 干货~
更多推荐



所有评论(0)