ProcessOn AI 能力再升级,时序图、泳道图、流程图内容精度拉满!
ProcessOn AI流程图功能全新升级,支持一键生成时序图、泳道图、流程图和ER图等专业图表。AI具备超高还原度,可通过自然语言对话编辑图表,智能追问补充业务逻辑。用户只需三步操作:点击AI入口、输入指令或上传草图、编辑优化,即可快速获得可直接使用的专业图表。更新后的AI能精准生成包含完整业务逻辑和异常处理的各类流程图,如请假审批、电商退货等场景,大幅降低专业绘图门槛,让用户专注思考而非操作。
ProcessOn AI 流程图能力再升级啦!
经过不断的优化迭代,流程图AI能直接生成可用、可改、可协作的专业级时序图、泳道图、流程图和实体关系图(ER图),且生成内容精度拉满,搭配自然语言编辑、智能交互及图片超高还原能力,彻底打破了专业绘图门槛,现在每个人都能秒出高质量图形了!
AI 能力特色亮点
这次,大家可以把画图这件事,彻底交给AI了,你不再需要学会“如何画图”,你只需要把事情讲清楚,画图第一次变成了一种接近思考本身的过程,而不是操作软件的过程,这正是ProcessOn一直以来致力于追求科技创新的意义和价值。
以下是本次AI更新的特色亮点:
✅ 专业图形效果:AI生成的时序图、泳道图、流程图、实体关系图等,逻辑清晰,结构正确、逻辑清晰、设计专业,可直接用于汇报。
✅ 超高还原:上传草图/截图,AI秒级生成超高还原度的时序图、泳道图、流程图等。
✅ 自然语言连续对话:用自然语言直接编辑已生成的图,增删逻辑、更换风格、翻译等,一句话搞定。
✅ AI智能追问:AI能深度理解你的业务语境,主动查缺补漏、预判需求,让逻辑更严谨。
如何快速上手AI?
想要快速上手AI生图,只需要简单的3步:
Step1:在ProcessOn官网首页点击【AI】按钮或在个人文件页点击左侧【从AI新建】按钮;

官网首页入口图示

个人文件页入口图示
Step2:在AI落地页点击左侧【AI时序图】【AI泳道图】等按钮,在搜索框直接输入指令,或点击系统预设的问题进行提问,再或者上传附件,AI生成超高还原度的图形,如果想修改或增删内容,你可以连续对话。

Step3:点击【编辑】按钮进入编辑器,可以对生成的图进行优化。

AI生成模板案例
给大家展示一些ProcessOn AI生成的泳道图、时序图和流程图等,让大家感受一下优化迭代后的生成效果。接下来展示的所有图都是AI一键生成,效果出众、即用即得,欢迎大家前往体验全新功能,用智能工具提升工作效率,感受一键出图的便捷与高效!
1、AI 生成时序图
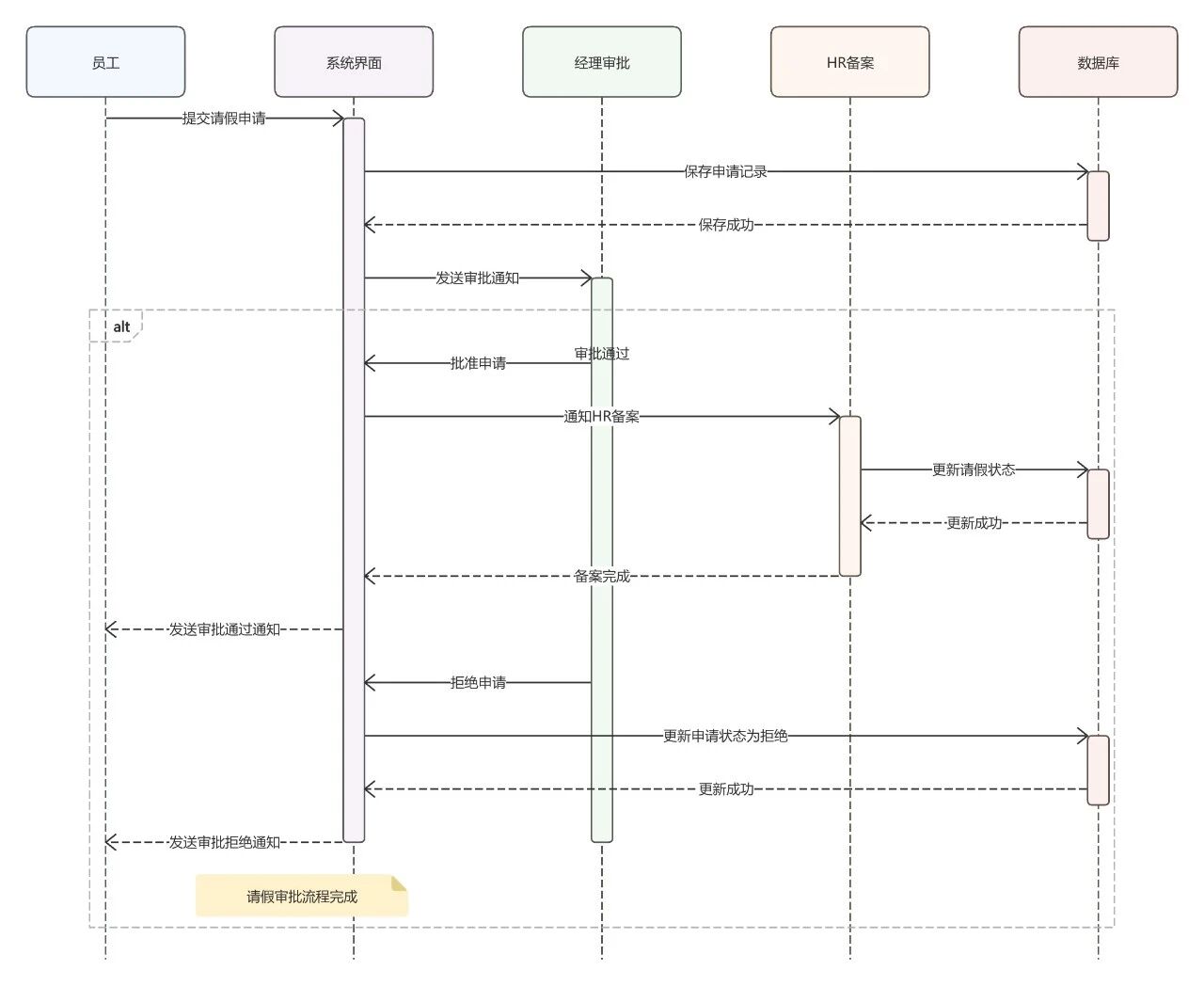
1)请假流程时序图

这张由ProcessOn AI 生成的请假流程图时序图,业务逻辑严谨完整,无逻辑漏洞,比较贴合我们真实工作中的请假流程,既清晰展示了请假审批从发起到结束的全部交互顺序和分支逻辑,又严格遵循UML的绘制规范,语法专业准确,是一份可以直接落地的高质量交付物。
2)春运抢票时序图

这张春运抢票全流程UML时序图,覆盖了用户、前端、票务、支付、数据库、排队系统6大角色,以alt分支完整呈现了查票、锁座、支付3大核心判断逻辑:用户先查询余票,有余票则确认购票进入排队、发起锁座,锁座成功后跳转支付,支付成功完成出票与状态更新,支付失败、无票、锁座失败的时候,会自动释放座位、推送失败提示,实现从查询到出票、异常回滚的全闭环。
2、AI生成泳道图案例
1)订单处理流程泳道图

这是订单处理流程跨职能泳道图,以客户、销售部、财务部、仓储部、物流部为职能分区,完整呈现从客户提交订单、销售审核、财务收款,到仓储检货打包、物流配送、客户签收的全履约链路,同时标注了信息不全修改订单、库存不足取消订单的异常处理分支,清晰展现了各部门协同流转与业务节点的走向。
它直观易懂、贴合企业实际运营场景,既可用于跨部门流程对齐,也可作为业务培训、流程优化的标准可视化文档,专业度与落地性兼备。
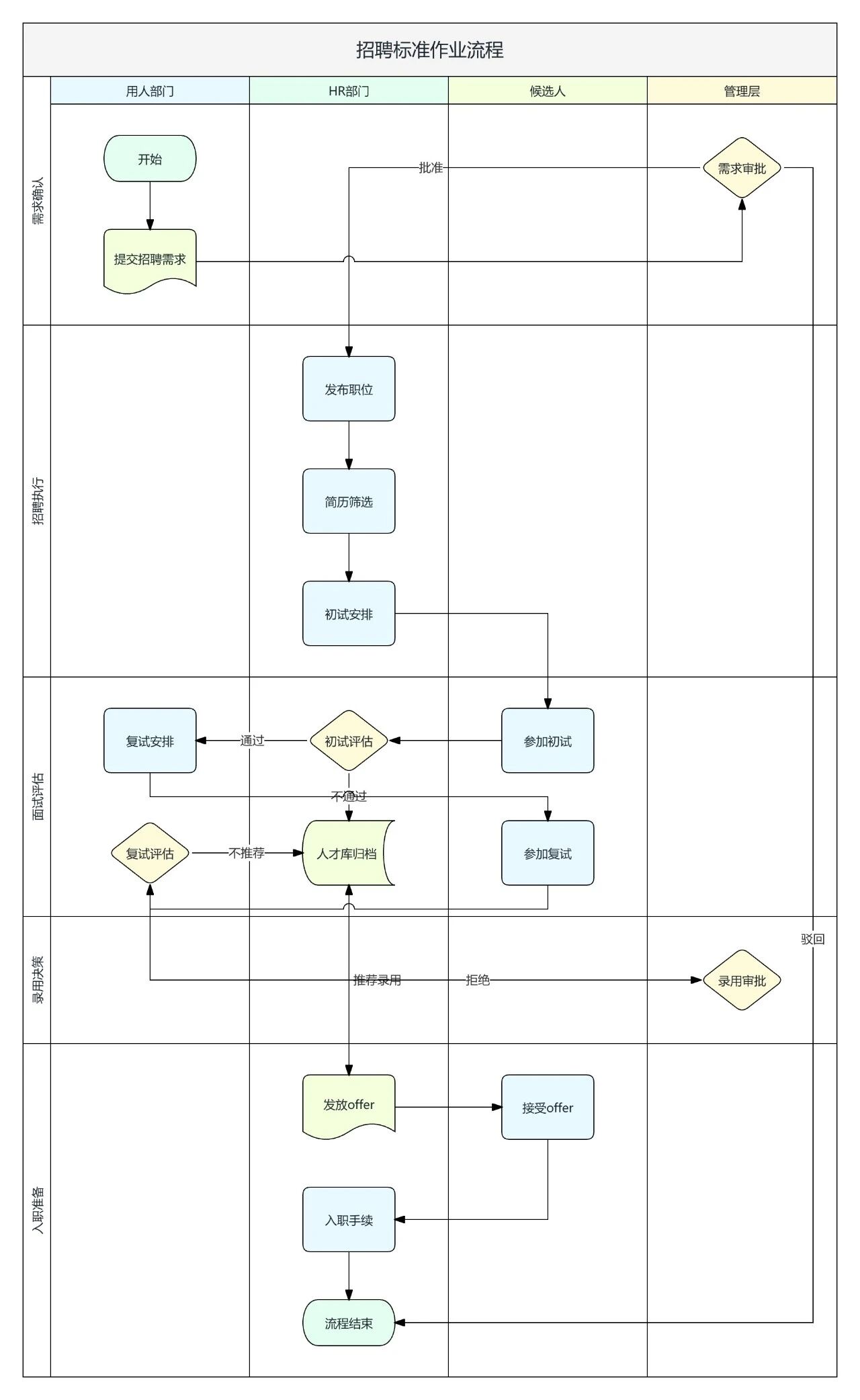
2)招聘标准作业流程

这张图以用人部门、HR 部门、候选人、管理层为核心参与主体,按需求确认、招聘执行、面试评估、录用决策、入职准备五大阶段,完整呈现从提交招聘需求到办理入职的全流程闭环,同时也明确标注了面试不通过归档、录用申请驳回等异常处理分支,是专业且贴合实战的人力资源流程可视化成果。
3、AI生成流程图图案例
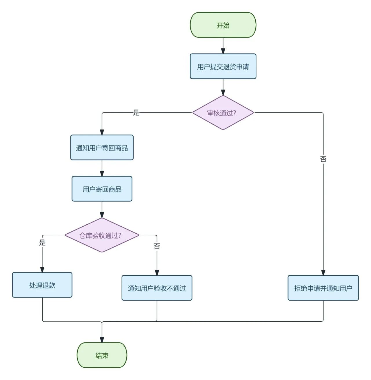
1)电商平台退货流程图

这张业务流程图完整呈现了用户退货的全流程,逻辑流转清晰、节点无遗漏,它由AI流程图自动生成,排版规整美观、判断分支明确、业务逻辑贴合实际电商售后场景,既做到了流程可视化、易懂易读,又完整覆盖正常履约与异常处理环节,质量高、实用性与专业性兼备。
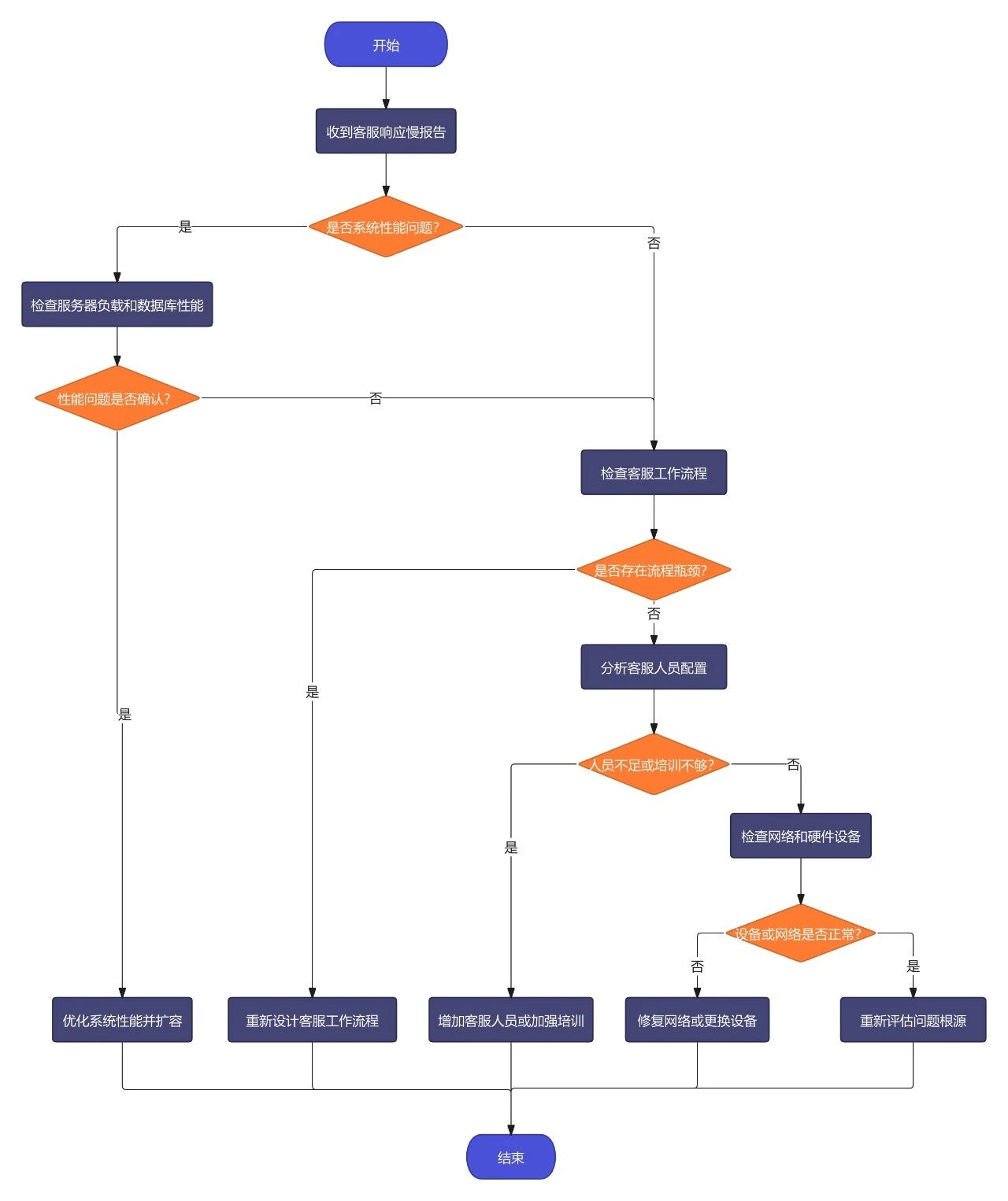
2)客服响应慢流程图

这张图完整囊括了问题受理、原因排查、方案执行全环节,多层判断分支不遗漏、各类处置场景全覆盖,画面整洁清晰、逻辑丝滑顺畅,完美还原真实场景,诚意推荐大家体验我们的AI功能!
我们一直认为,好的工具,不是让你多学几个操作,而是让你更少被工具打断。这次AI图形生成能力的迭代,只是想让你把时间,用在真正重要的事情上!
更多推荐



所有评论(0)