AI + 有限元融合:复合材料研发的范式革命,解锁多尺度建模核心能力
材料科学的未来,是智能智造的未来。AI 与有限元的融合,不仅颠覆了复合材料的研发模式,更重新定义了行业人才的能力要求。在航空航天、新能源等领域快速发展的今天,掌握 AI - 有限元融合的多尺度建模与性能预测技术,就是掌握了材料研发的 “核心密码”,更是实现职业进阶的关键一步。告别传统试错法的低效,拥抱智能预测的新范式,这场前沿技术的学习之旅,等你来加入!抢占技术风口,成为企业争抢的复合型高端人才,
航空航天航天器减重 1 克价值千金,新能源汽车追求更高能量密度,高端制造对材料性能的要求不断突破天花板…… 而传统复合材料研发的 “试错法” 早已陷入瓶颈:微观设计靠经验、多尺度耦合机理模糊、全参数计算成本高企,一款新材料的诞生往往耗时数年、耗资不菲。
当人工智能与有限元技术深度融合,这场材料科学的研发革命已然到来!AI - 有限元融合的复合材料多尺度建模与性能预测技术,构建起 “物理仿真 + 数据驱动” 的混合模型,让复合材料性能精准预测、设计优化从 “不可能” 变为 “高效率”,更成为航空航天、新能源、先进制造等领域高端复合型人才的核心硬技能。
如今,掌握这一前沿技术,不仅能破解研发效率难题,更能契合行业人才需求 —— 头部企业对兼具复合材料核心技术、多尺度仿真技巧与 AI 应用开发能力的人才求贤若渴,相关岗位招聘需求持续井喷,薪资溢价超 25%!想要紧跟技术趋势、实现职业突围,这份前沿技术学习指南,值得每一位材料人、工程师、科研者收藏!
核心痛点破解:从 “试错研发” 到 “智能预测”
传统复合材料研发为何举步维艰?根源在于多尺度建模的三大难题:微观到宏观的机理耦合不透明,有限元仿真网格划分、周期性边界条件处理难度大,全参数空间探索的计算成本居高不下。而 AI 与有限元的融合,恰好精准击破这些痛点:
- 用神经网络提取跨尺度特征,将亿级网格计算量智能降维,精度保持 95% 以上,计算效率提升 50%;
- 以物理信息神经网络(PINN) 融入 Hashin 准则、Tsai-Wu 准则等物理规则,突破纯数据驱动的 “黑箱” 局限,让模型兼具可解释性与外推能力;
- 通过迁移学习实现跨材料、跨基质的性能预测,碳纤维到玻璃纤维、树脂基质到金属基质的技术迁移一键实现,大幅减少重复研发成本。
从微观的代表性体积单元(RVE)建模,到宏观的结构性能预测,AI - 有限元融合技术打通了复合材料多尺度研发的全链路,让研发周期缩短 40%、成本下降 35%,这也是 Nature 等顶尖期刊持续聚焦、全球科研团队争相突破的核心方向!
核心技术体系:从理论到实战,掌握工业级全流程能力
AI - 有限元融合的复合材料多尺度建模技术,并非单纯的理论叠加,而是材料科学、力学、计算机科学、AI 技术的跨学科融合,从基础理论到工业级实战,形成完整的技术体系,也是本次前沿技术培训的核心内容:
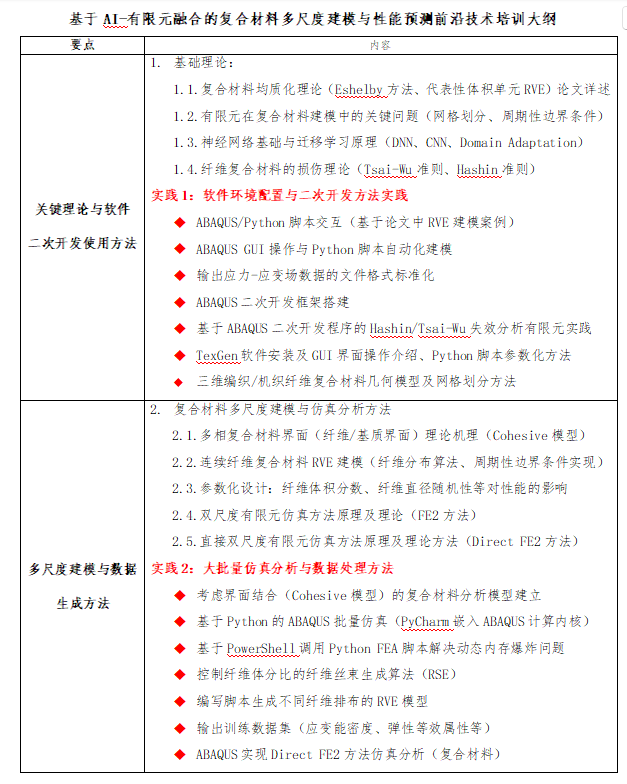
1. 基础核心:有限元 + AI 理论双夯实
吃透复合材料均质化理论(Eshelby 方法、RVE)、纤维损伤理论(Hashin/Tsai-Wu 准则),掌握有限元建模的关键难点;同时搭建神经网络基础框架,理解 DNN、CNN、迁移学习、领域自适应的核心原理,为技术融合打下基础。
2. 软件实战:ABAQUS 二次开发核心技能
以工业级仿真软件 ABAQUS 为核心,掌握 Python 脚本交互、GUI 自动化建模、二次开发框架搭建,实现应力 - 应变场数据标准化输出,完成 Hashin/Tsai-Wu 失效分析的有限元实战,解决工程实际中的仿真难题。
3. 多尺度建模:从微观到宏观的全链路仿真
深入研究纤维 / 基质界面的 Cohesive 模型,实现连续纤维复合材料 RVE 参数化建模(纤维体积分数、直径随机性调控),掌握 FE2 与 Direct FE2 双尺度有限元仿真方法,并用 Python 实现 ABAQUS 批量仿真,解决动态内存爆炸等工业级问题。
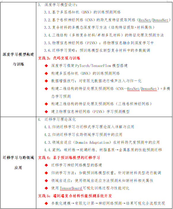
4. 深度学习:从模型构建到性能预测
基于 PyTorch/TensorFlow 搭建深度学习模型,实现 DNN 训练预测网络、CNN-ResNet/DenseNet 跨尺度特征提取,掌握三维卷积神经网络对复杂结构的特征处理,更能通过噪声注入、归一化实现数据增强,让有限数据发挥最大价值。
5. 跨领域应用:迁移学习 + 端到端系统开发
深化归纳迁移学习、领域自适应理论,实现预训练模型在新型复合材料中的参数微调;最终完成 “参数化建模→有限元计算→神经网络预测→结果可视化” 的端到端系统开发,输出 GUI 界面或 API 接口,实现学术成果到工业落地的无缝衔接。
所有技术点均搭配实战案例:从 ABAQUS 计算 RVE 等效属性,到三维编织 RVE 模型建立,再到基于 Python 的纤维分布自动化生成、直接双尺度有限元分析模型实现,每一步都贴合工业场景,让学员从 “懂理论” 到 “会实操”。
行业人才刚需:掌握这一技术,成为企业争抢的复合型人才
新材料产业作为国家战略性新兴产业核心,市场规模已破 10 万亿元,年复合增长率超 15%,而高端复合型人才的缺口却持续扩大 —— 企业对 “材料 + 仿真 + AI” 的跨学科人才匹配率不足 40%,这也让掌握 AI - 有限元融合多尺度建模技术的从业者,成为行业 “香饽饽”。
无论是材料科学、航空航天科学与工程、新能源电力,还是有机 / 无机化工、建筑工程、自动化技术领域,这一技术都能实现广泛应用:航空航天领域的复合材料结构优化、新能源领域的电池材料性能预测、高端制造领域的构件耐久性评估…… 掌握这一技术,就能从 “实验执行者” 升级为 “研发优化者”,解锁航空航天、新能源、先进制造等高端领域的职业发展新赛道。
前沿技术培训:985 高校博士亲授,工业级实战全程落地
为满足工业界和学术界对复合型人才的需求,基于 AI - 有限元融合的复合材料多尺度建模与性能预测前沿技术专题培训重磅开启,由 985/211 高校计算力学博士亲授 —— 讲师深耕深度学习加速 FEA、多尺度分析方法领域,以第一作者在 Composites Science and Technology 等 TOP 期刊发表论文多篇,授权发明专利 3 项,兼具理论深度与实战经验。
本次培训更是直击学习痛点,打造五大核心特色:✅ 多尺度技术融合:从微观到宏观,打通有限元与神经网络建模的融合链路;✅ 工业级工具链实战:集成 ABAQUS、PyCharm、PowerShell、TensorBoard,构建自动化仿真 - 学习流水线;✅ 物理 + 数据双驱动:将物理规则嵌入 AI 模型,突破 “黑箱” 局限;✅ 技术层层递进:从基础理论到高阶应用,零基础也能快速上手;✅ 端到端能力培养:从建模到仿真再到系统开发,实现全流程落地能力。


写在最后
材料科学的未来,是智能智造的未来。AI 与有限元的融合,不仅颠覆了复合材料的研发模式,更重新定义了行业人才的能力要求。在航空航天、新能源等领域快速发展的今天,掌握 AI - 有限元融合的多尺度建模与性能预测技术,就是掌握了材料研发的 “核心密码”,更是实现职业进阶的关键一步。
告别传统试错法的低效,拥抱智能预测的新范式,这场前沿技术的学习之旅,等你来加入!抢占技术风口,成为企业争抢的复合型高端人才,从掌握 AI - 有限元融合复合材料多尺度建模技术开始!
互动话题
你在复合材料研发 / 仿真过程中,遇到过哪些最棘手的问题?是多尺度耦合、有限元计算效率,还是 AI 模型构建?评论区留言交流,一起解锁技术解决方案!
温馨提示:本次培训开课前一周统一通知,开课前一天发送直播链接及上机账号,全程在线直播 + 实操指导,错过直播可看无限次回放,零基础也能轻松掌握!报名从速,早鸟优惠名额有限,先到先得~
更多推荐



所有评论(0)