Agent Skills 与 MCP 实战教程(非常详细),智能文档助手从入门到精通,收藏这一篇就够了!
由Anthropics开放的Claude agent skills无疑是当下最火的Agentic技术。各大AI开发助理厂商也都跟进,你可以利用Claude code agent SDK或者其他厂商的SDK来实现这个功能,或者在AI开发助理软件中直接使用。但它本是一个开放标准,本文利用这个思想,参考Skills的文档自主开发实现这个能力。另外也通过本篇文章的实际例子来阐述Agent Skills和M
引言
由Anthropics开放的Claude agent skills无疑是当下最火的Agentic技术。各大AI开发助理厂商也都跟进,你可以利用Claude code agent SDK或者其他厂商的SDK来实现这个功能,或者在AI开发助理软件中直接使用。但它本是一个开放标准,本文利用这个思想,参考Skills的文档自主开发实现这个能力。另外也通过本篇文章的实际例子来阐述Agent Skills和MCP的区别,和如何配合使用。
一句话总结就是此Agent用实际的示例证明Agent Skills可以动态的,可重复的给LLM作为操作指导。它像说明书一下给大模型项目背景,使用注意事项,规范,方式等特定的场景context。此Agent实现用skills的方式教会大模型在遇到文档查询问题时可以使用Microsoft Learn MCP来直接查询获取答案,甚至免去了做RAG的复杂工作。
Agent Skills文档:https://agentskills.io
代码库: https://github.com/tianputao/AzureDoc_Agent_with_Skills_MCP
此Agent主要结合了三项技术来实现智能Azure文档助手,无需最复杂的RAG处理:
·Microsoft Agent Framework (MAF) - 企业级 Agent 编排框架
·Agent Skills - 模块化、可发现的能力系统
·Model Context Protocol (MCP) - 标准化工具集成协议
最终实现了一个可扩展的智能 Agent,能够理解用户意图、动态激活相关技能,并利用适当的工具提供准确的文档帮助。
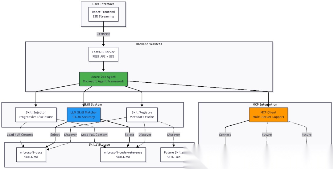
架构概览
系统架构
完整的系统架构整合了前端、后端、Skills系统和MCP服务器,提供智能文档帮助。

渐进式披露设计
Skills的核心架构原则是渐进式披露(Progressive Disclosure),在三个层次上实现:

关键洞察:SKILL.md 作为工具使用指南
关键设计决策:我们不是有条件地将工具传递给 Agent,而是在初始化时注册所有 MCP 工具,让 SKILL.md 内容指导使用哪些工具。
这使得:
·多个 MCP 服务器可以在一个系统中共存
·不同的技能指导不同的工具使用
·轻松添加新技能和 MCP 集成
·完全分离工具可用性与工具选择
实机演示


组件深入解析
- Microsoft Agent Framework 集成
MAF 提供企业级 Agent 编排能力:
使用的关键特性:
·通过 run_stream() 流式响应
·多轮对话的线程管理
·通过 MCPStreamableHTTPTool 集成工具
- Agent Skills 系统
Agent Skills 遵循 agentskills.io 标准,并有一个自定义增强:基于 LLM 的技能匹配。
通过LLM语义识别问题
✅ 解决方案:语言无关、理解意图matched_skill = await llm_matcher.match_skills(``user_query="我想了解Cosmos DB的分区机制",``available_skills=skills``)``# → 匹配:microsoft-docs
优势:
·支持任何语言或表达方式
·理解意图,而不仅仅是关键词
·无需手动维护关键词
·关键词匹配作为回退,增强鲁棒性
查询处理流程
让我们通过一个真实查询来演示:

用户查询: “给我Azure Functions的Python代码示例”
步骤 1:LLM 技能匹配
可用技能:
- microsoft-docs: "查询官方文档..."
- microsoft-code-reference: "查找代码示例和 API 参考..."
LLM 分析:
用户想要:代码示例
最佳匹配:microsoft-code-reference ✓
步骤 2:渐进式披露
加载完整的 SKILL.md:
## 工具
| 工具 | 用途 |
|------|------|
| microsoft_code_sample_search | 查找可工作的代码示例 |
## 何时使用
- 用户请求代码示例
- 需要 API 参考示例
- 需要 SDK 使用模式
步骤 3:SKILL.md 注入
context_message = f"""
{SKILL.md 内容}
用户问题:给我Azure Functions的Python代码示例
"""
stream = agent.run_stream(context_message)
步骤 4:Agent 工具选择
Agent 读取 SKILL.md,理解:
·“用户想要代码示例”
·“我应该使用 microsoft_code_sample_search”
·执行工具 → 返回结果
结论
本项目展示了如何通过结合以下技术构建生产级智能 Agent:
·Microsoft Agent Framework 提供强大的编排能力
·Agent Skills 提供模块化能力管理
·MCP 提供标准化工具集成
学AI大模型的正确顺序,千万不要搞错了
🤔2026年AI风口已来!各行各业的AI渗透肉眼可见,超多公司要么转型做AI相关产品,要么高薪挖AI技术人才,机遇直接摆在眼前!
有往AI方向发展,或者本身有后端编程基础的朋友,直接冲AI大模型应用开发转岗超合适!
就算暂时不打算转岗,了解大模型、RAG、Prompt、Agent这些热门概念,能上手做简单项目,也绝对是求职加分王🔋

📝给大家整理了超全最新的AI大模型应用开发学习清单和资料,手把手帮你快速入门!👇👇
学习路线:
✅大模型基础认知—大模型核心原理、发展历程、主流模型(GPT、文心一言等)特点解析
✅核心技术模块—RAG检索增强生成、Prompt工程实战、Agent智能体开发逻辑
✅开发基础能力—Python进阶、API接口调用、大模型开发框架(LangChain等)实操
✅应用场景开发—智能问答系统、企业知识库、AIGC内容生成工具、行业定制化大模型应用
✅项目落地流程—需求拆解、技术选型、模型调优、测试上线、运维迭代
✅面试求职冲刺—岗位JD解析、简历AI项目包装、高频面试题汇总、模拟面经
以上6大模块,看似清晰好上手,实则每个部分都有扎实的核心内容需要吃透!
我把大模型的学习全流程已经整理📚好了!抓住AI时代风口,轻松解锁职业新可能,希望大家都能把握机遇,实现薪资/职业跃迁~
这份完整版的大模型 AI 学习资料已经上传CSDN,朋友们如果需要可以微信扫描下方CSDN官方认证二维码免费领取【保证100%免费】

更多推荐


所有评论(0)