Code Factory:如何配置你的仓库,让 AI 代理自动编写并审查 100% 的代码
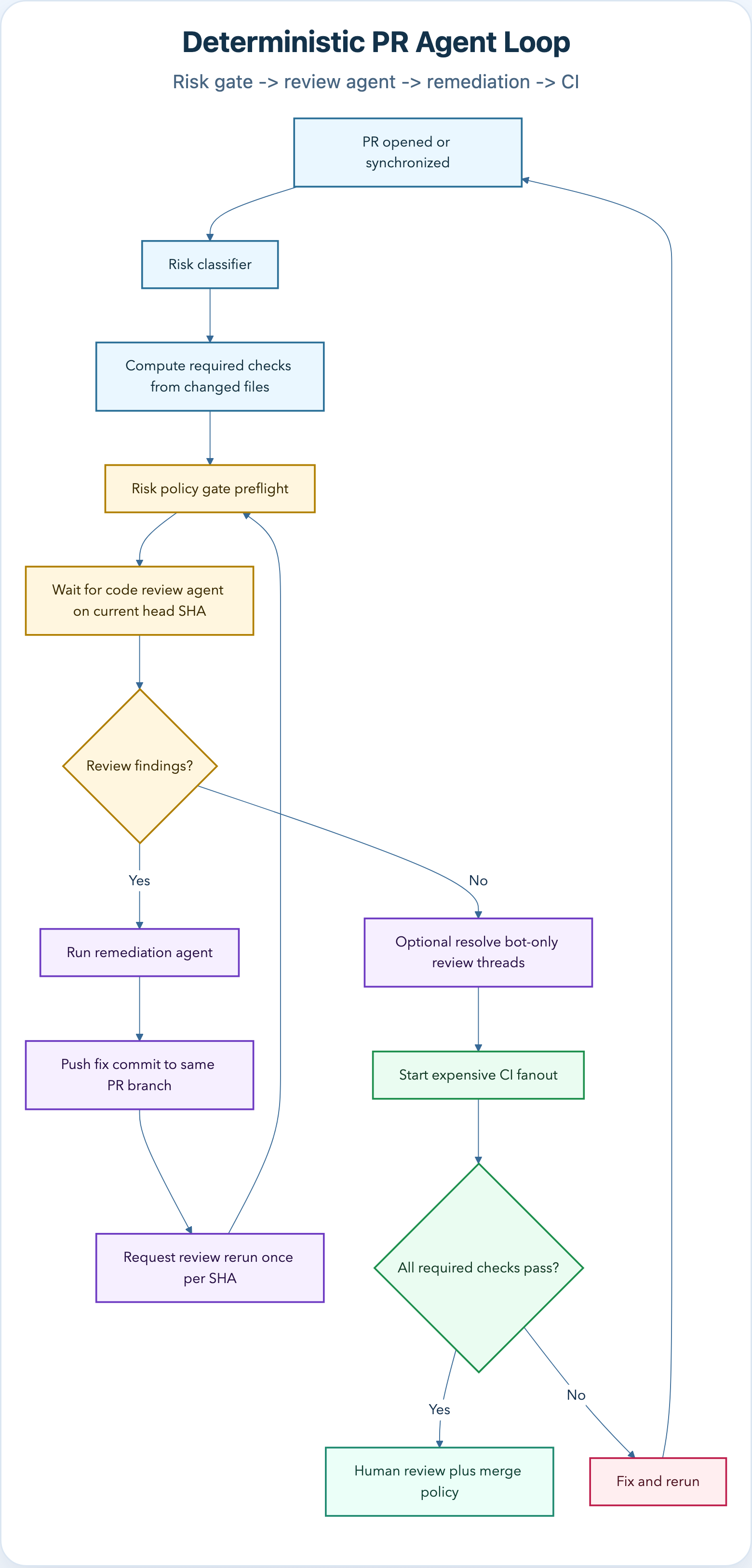
确定性顺序不可动摇:预检门控必须在 CI 扇出前完成当前 HEAD SHA 匹配是铁律重跑请求只能有一个规范写入者审查摘要解析要把“漏洞语言”和“低置信度”总结都视为可行动项自动解决纯机器人对话能大幅降低噪音,但必须建立在当前 HEAD 干净证据之上只要守住严格的护栏,修复代理能把循环时间缩短好几倍。
Code Factory:如何配置你的仓库,让 AI 代理自动编写并审查 100% 的代码
在 AI 编码代理越来越强大的今天,很多团队已经实现了“代理写代码、人类只管验收”的工作流。但要真正做到 100% 自动化、零人工干预,还需要一套严谨的仓库治理机制。今天分享我们实际跑通的完整方案:让代理不仅能写代码,还能通过仓库内置的“风险感知 + 机器验证”闭环,实现自动审查、自动修复、自动合并。
我们的核心目标
打造一个真正的闭环:
- 编码代理负责编写代码
- 仓库在合并前强制执行风险感知检查
- 代码审查代理自动验证 PR
- 所有证据(测试、浏览器交互、审查结果)都可由机器验证
- 发现的问题自动转化为可重复的测试用例
具体用哪家审查代理都行——CodeQL + 策略逻辑、自定义 LLM,甚至其他服务都 OK。只要控制平面的模式不变,整个系统就能稳定运行。
高层流程:9 个关键步骤
1. 维护一个机器可读的统一契约
把所有规则写进一个 JSON 文件,作为整个仓库的“宪法”:
{
"version": "1",
"riskTierRules": {
"high": [
"app/api/legal-chat/**",
"lib/tools/**",
"db/schema.ts"
],
"low": ["**"]
},
"mergePolicy": {
"high": {
"requiredChecks": [
"risk-policy-gate",
"harness-smoke",
"Browser Evidence",
"CI Pipeline"
]
},
"low": {
"requiredChecks": ["risk-policy-gate", "CI Pipeline"]
}
}
}
这个契约定义了:
- 按路径划分的风险等级
- 各等级必须通过的检查项
- 控制平面变更的文档漂移规则
- UI/关键流程的证据要求
有了它,脚本、工作流、策略文档再也不会“各说各话”。
2. 在昂贵 CI 之前先跑预检门控
可靠的做法是:
先执行 risk-policy-gate,快速验证策略是否合规、审查代理状态是否就绪。只有通过后,才启动测试、构建、安全扫描等并行任务。
这样能大幅节省 CI 分钟数,避免把时间浪费在已经被策略卡死的 PR 上。
核心代码逻辑大致是:
const requiredChecks = computeRequiredChecks(changedFiles, riskTier);
await assertDocsDriftRules(changedFiles);
await assertRequiredChecksSuccessful(requiredChecks);
if (needsCodeReviewAgent(changedFiles, riskTier)) {
await waitForCodeReviewCompletion({ headSha, timeoutMinutes: 20 });
await assertNoActionableFindingsForHead(headSha);
}
3. 严格遵守“当前 HEAD SHA”纪律
这是我们从真实 PR 循环里吸取的最大教训。
审查结果只有在完全匹配当前 PR 的 HEAD commit 时才有效。必须:
- 只等待当前
headSha的审查检查 - 忽略所有旧 SHA 的陈旧总结评论
- 如果最新审查失败或超时,直接阻塞
- 每次 push/synchronize 后强制重新运行
- 通过在相同 HEAD 上重跑策略门控来清除旧失败状态
跳过这一步,就可能用“过期的干净证据”把问题代码合并进去。
4. 使用单一的“重跑请求”评论写入器 + SHA 去重
多个工作流同时请求重跑时,容易出现重复机器人评论和竞态条件。
解决办法:只让一个工作流作为规范的请求者,用标记 + sha:<head> 去重。
const marker = '<!-- review-agent-auto-rerun -->';
const trigger = `sha:${headSha}`;
const alreadyRequested = comments.some((c) =>
c.body.includes(marker) && c.body.includes(trigger),
);
if (!alreadyRequested) {
postComment(`${marker}\n@review-agent please re-review\n${trigger}`);
}
5. 添加自动化修复闭环(高杠杆,可选但强烈推荐)
当审查代理发现可操作问题时,自动触发修复代理:
- 读取审查上下文
- 打补丁修改代码
- 本地快速验证
- 把修复 commit 直接 push 到同一 PR 分支
然后让 PR 的 synchronize 事件触发正常的重新审查流程。关键是要保持确定性:固定模型和努力程度、跳过不匹配当前 HEAD 的陈旧评论、绝不绕过策略门控。
6. 仅在干净重跑后自动解决纯机器人对话
一个贴心的质量提升步骤:
- 当前 HEAD 重跑通过后
- 自动解决所有仅包含审查机器人评论的未解决对话
- 绝不自动解决有人类参与的对话
然后重新运行策略门控,让“必须解决所有对话”的规则及时更新。
7. 把浏览器证据当作一等公民
对于 UI 或用户流程变更,必须在 CI 中提供可验证的证据清单(而不仅仅是 PR 里的截图):
- 要求的流程是否存在
- 是否使用了正确的入口点
- 登录态流程是否带上了正确的账号身份
- 产物是否新鲜有效
命令示例:
npm run harness:ui:capture-browser-evidence
npm run harness:ui:verify-browser-evidence
8. 用测试套件缺口循环保存“事故记忆”
生产环境回归 → 发现测试套件缺口 → 加入新用例 → 追踪 SLA
这样一次性的修复就能变成长期覆盖,知识不会随人员流动而丢失。
9. 我们跑了几个月后总结的最重要经验
- 确定性顺序不可动摇:预检门控必须在 CI 扇出前完成
- 当前 HEAD SHA 匹配是铁律
- 重跑请求只能有一个规范写入者
- 审查摘要解析要把“漏洞语言”和“低置信度”总结都视为可行动项
- 自动解决纯机器人对话能大幅降低噪音,但必须建立在当前 HEAD 干净证据之上
- 只要守住严格的护栏,修复代理能把循环时间缩短好几倍
10. 通用模式 vs. 具体实现
通用模式只有三个核心概念:
- 代码审查代理
- 修复代理
- 风险策略门控
我们自己的具体实现是:
- 审查代理:Greptile
- 修复代理:Codex Action
- 重跑工作流:
greptile-rerun.yml - 自动解决对话工作流:
greptile-auto-resolve-threads.yml - 预检策略工作流:
risk-policy-gate.yml
如果你用别的审查工具,只需替换集成点,保持控制平面语义不变即可。
常用命令集(直接复制粘贴就行)
npm run typecheck
npm test
npm run build:ci
npm run harness:legal-chat:smoke
npm run harness:ui:pre-pr
npm run harness:risk-tier
npm run harness:weekly-metrics
最终建议:直接复制这个模式
- 把风险 + 合并策略收敛到一个契约文件
- 预检门控先行,昂贵 CI 后置
- 要求审查代理对当前 HEAD SHA 给出干净状态
- 有问题就原地修复并确定性重跑
- 只在干净重跑后自动解决纯机器人对话
- UI/流程变更必须提供浏览器证据
- 把每一次生产事故转化为测试套件用例并追踪循环 SLO
照着做,你就拥有了一个真正的“Code Factory”——代理可以放心地实现、验证、审查,全部过程确定、可审计、可追溯。
欢迎在评论区分享你家的自动化方案,一起把 AI 编码闭环推向新高度!
(完)
更多推荐

所有评论(0)