智能安全充电控制系统的研究与开发
摘要: 本文研究开发了一套智能安全充电控制系统,针对传统充电设备的安全隐患与智能化不足问题,采用“感知层-控制层-应用层”三层架构设计。硬件集成高精度传感器、STM32主控模块及4G/WiFi通信模块,实现电流、温度等参数的实时检测与快速保护(响应时间≤0.5秒);软件通过多级安全阈值控制、远程管理及智能计费功能,保障充电安全与效率。测试表明系统兼容性达98%,未来可通过AI算法优化与低功耗设计进
智能安全充电控制系统的研究与开发
第一章 系统研发背景与整体架构
新能源出行普及推动充电设施需求激增,传统充电设备存在过充、过温、短路等安全隐患,且缺乏智能化管控手段。智能安全充电控制系统针对充电桩、共享充电柜等场景设计,以“安全防护、智能管控、节能高效”为核心目标,构建“感知层-控制层-应用层”三层架构:感知层集成电压、电流、温度传感器及漏电检测模块,实时采集充电过程关键参数;控制层以嵌入式处理器为核心,实现参数分析、安全判断与充电启停控制;应用层包含Web管理平台与移动端APP,支持远程监控、故障预警、计费管理等功能。系统设计遵循高安全性、高兼容性原则,适配电动汽车、电动自行车等多类型充电需求。
第二章 系统硬件设计与选型
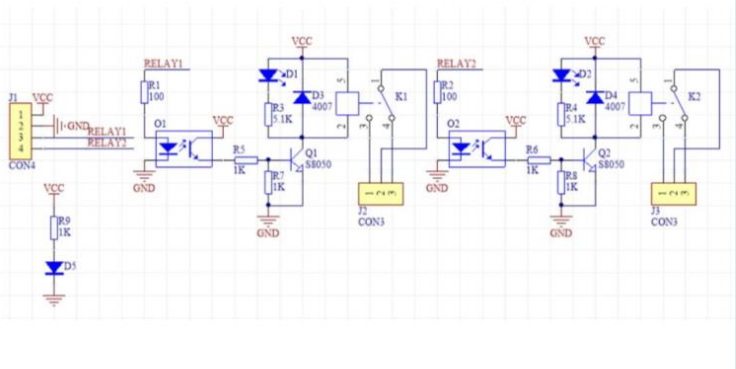
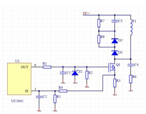
系统硬件核心由感知模块、主控模块、执行模块和通信模块组成。感知模块选用霍尔电流传感器、NTC温度传感器及漏电保护器,可精准检测0-50A充电电流、-20℃~120℃环境温度,漏电响应时间≤0.1秒;主控模块选用STM32L431RCT6低功耗微控制器,其内置ADC模块可完成模拟信号采集与转换,丰富的IO接口满足多模块驱动需求;执行模块包含继电器、接触器和熔断器,继电器实现充电回路通断控制,熔断器在过流时快速切断电路;通信模块采用4G/WiFi双模设计,4G适配户外无网场景,WiFi满足室内低成本部署需求,保障数据实时上传。硬件设计重点优化电路绝缘性与抗干扰性,通过电磁屏蔽降低外界信号对检测精度的影响,所有模块集成在防水防尘外壳中,适配户外复杂环境。
第三章 系统软件实现与核心逻辑
系统软件设计分为数据采集、安全控制、远程管理三大核心模块。数据采集模块基于C语言编写驱动程序,定时采集电压、电流、温度等参数,通过数字滤波算法剔除噪声干扰,保障数据准确性;安全控制模块预设多级保护阈值,当检测到过充、过温、漏电、短路等异常时,立即触发执行模块切断充电回路,同时记录异常类型与时间;远程管理模块基于MQTT协议实现硬件与云端通信,云端平台采用Python Django框架开发,支持充电状态实时监控、历史数据查询、故障报警推送等功能,同时集成计费算法,根据充电时长/电量自动核算费用。软件设计中加入充电策略优化逻辑,支持峰谷电价适配、电池健康度检测,延长电池使用寿命,提升充电效率。
第四章 系统测试与优化方向
系统完成研发后,开展安全性、稳定性、兼容性多维度测试:过流、过温、漏电等异常场景下,保护机制响应时间≤0.5秒,无安全事故发生;连续72小时满负载充电测试,系统运行稳定,数据采集误差≤2%;适配不同品牌、型号的电动汽车与电动自行车,充电兼容性达98%。系统现存优化空间主要体现在三方面:一是智能化升级,引入AI算法预测电池充电需求,动态调整充电电流;二是功耗优化,采用低功耗休眠模式降低待机能耗;三是功能扩展,集成人脸识别、扫码支付模块,提升使用便捷性。未来可结合边缘计算技术,在本地完成部分安全判断逻辑,降低云端依赖,进一步提升系统响应速度。
总结
- 系统采用三层架构设计,以STM32为核心,集成多类型传感器实现充电过程全参数感知,核心目标是保障充电安全;
- 硬件层面兼顾检测精度与环境适配性,软件层面实现安全防护、远程管控与智能计费,覆盖充电全流程需求;
- 系统测试验证了安全防护有效性,可通过AI升级、功耗优化进一步提升智能化与实用性。





文章底部可以获取博主的联系方式,获取源码、查看详细的视频演示,或者了解其他版本的信息。
所有项目都经过了严格的测试和完善。对于本系统,我们提供全方位的支持,包括修改时间和标题,以及完整的安装、部署、运行和调试服务,确保系统能在你的电脑上顺利运行。
更多推荐


所有评论(0)