软件开发生命周期已死
每个阶段都有自己的工具、仪式和产业链:Jira 管需求,Figma 管设计,VS Code 管编码,Jest 管测试,GitHub 管审查,AWS 管部署,Datadog 管监控。你给出方向,智能体先做一个版本,你看一眼,调整,再试另一种方案。当受众不再是需要跨流水线协调的人类,而是直接消费上下文的智能体时,Jira 就从项目管理工具变成了上下文仓库——而且是个很糟糕的仓库。未来的可观测性不是仪表
AI 智能体没有让 SDLC 变快,而是直接杀死了它。
我总听到大家把 AI 说成“10 倍开发者工具”。这个说法错了。它默认工作流不变,只是速度变快。但现实根本不是这样。我们花了十几年建立起来的整个开发生命周期,那个催生了数百亿美元工具产业的流程,正在彻底崩塌。
而大多数人还没意识到。
你学过的 SDLC 已经是历史遗物
经典的软件开发生命周期是这样的:
需求 → 系统设计 → 实现 → 测试 → 代码审查 → 部署 → 监控
每个阶段都有自己的工具、仪式和产业链:Jira 管需求,Figma 管设计,VS Code 管编码,Jest 管测试,GitHub 管审查,AWS 管部署,Datadog 管监控。
每一步都独立、顺序、充满交接。
而现在,当工程师用编码智能体工作时,实际流程变成了:
意图 → 智能体 → 代码 + 测试 + 部署 → 能用吗?→ 上线
阶段消失了。它们不是变快了,而是直接合并了。智能体根本不知道自己在哪个“阶段”,因为阶段已经不存在了。只有意图、上下文和迭代。
AI 原生工程师根本不知道 SDLC 是什么
我跟很多 Cursor 发布后才入行的工程师聊过。他们不知道软件开发生命周期是什么,不知道 DevOps 是什么,也不知道 SRE 是干嘛的。不是他们水平差,而是他们从来不需要这些。
他们没开过 sprint planning,没估过 story points,没等过三天 PR 审查。
他们只管造东西。
你说你要什么,智能体就写代码,你看一眼,迭代几次,直接上线。一切同时发生。
这些工程师没有因为跳过仪式而变差,反而彻底摆脱了束缚。Sprint 规划、代码审查流程、发布火车、估点仪式……全都不需要。他们直接跳过了整个正统教条,奔向了真正的构建。
说实话,我有点羡慕。
每一个阶段都在崩塌
我们逐一看看 SDLC 还剩下什么。
需求收集:流动的,而不是被规定的
以前需求是自上而下给的。PM 写 PRD,工程师估时,规格在写代码前就被冻结。因为构建成本高,每做一个功能都要几周,必须提前想清楚。
现在这个约束没了。智能体几分钟就能生成一个完整功能。你不需要提前写死所有细节。你给出方向,智能体先做一个版本,你看一眼,调整,再试另一种方案。你甚至可以一次生成十个版本,挑最好的。
需求不再是一个“阶段”,而是迭代的副产品。
那 Jira 还有什么用?当受众不再是需要跨流水线协调的人类,而是直接消费上下文的智能体时,Jira 就从项目管理工具变成了上下文仓库——而且是个很糟糕的仓库。
系统设计:被发现的,而不是被规定的
系统设计依然重要,但方式彻底变了。
以前设计是在写代码前做的:白板画架构,争论权衡,画框框箭头,然后再去实现。设计和代码之间隔着几天甚至几周。
现在这个间隙正在消失。设计不再是提前规定,而是通过给智能体正确上下文被“发现”出来的。模型见过比任何单个工程师都多得多的系统、架构和模式。你描述问题时,智能体不仅按你的设计实现,还会提出往往比你自己想得更好的架构方案。
你和智能体在实时进行设计对话,输出的直接就是能跑的代码。
你仍然需要判断它是否过度设计或漏掉了约束,但你是在一起协作设计,而不是单方面下命令。
实现:现在是智能体的工作
这个最明显。智能体负责写代码。完整功能、错误处理、类型、边界条件,一气呵成。
我认识的人里,已经没人一行一行手敲代码了。我们只负责审查智能体写的代码、喂上下文、调整方向,把精力放在真正需要人类判断的问题上。
测试:同时发生,而不是顺序进行
智能体写代码的同时就在写测试。不是事后补,不是单独的“测试阶段”。测试就是生成过程的一部分。
TDD 不再是一种方法论,而是智能体默认的工作方式。
整个独立的 QA 阶段已经消失。代码和测试一起生成、一起验证、一起迭代,没有任何交接。没有“扔给 QA 团队”。智能体自己就能完成 QA。
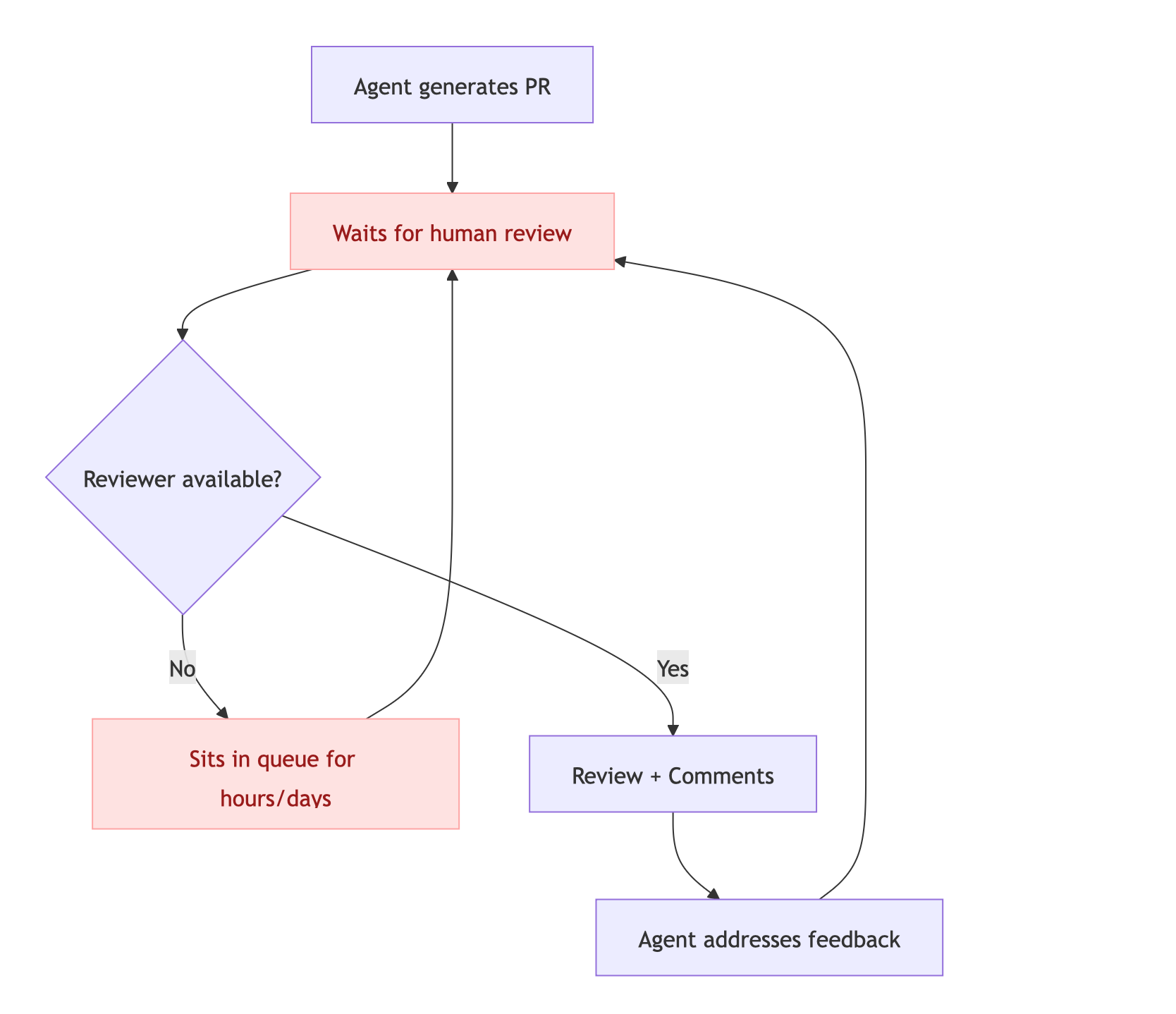
代码审查:该放下了
PR 流程该退休了。我从来都不是它的粉丝,现在它只是一个时代遗物。
我知道这听起来刺耳。代码审查是神圣的,是抓 bug、传递知识、维护标准的方式,也是一种身份认同。我们是工程师,审代码就是我们该做的事。
但在智能体主导的世界里,死守 PR 流程不是严谨,而是身份危机。
想想看:一个智能体一天能生成 500 个 PR,你团队一天最多审 10 个。审查队列会堆积。这不是值得优化的瓶颈,这是一个假瓶颈——它只存在于我们把人类仪式强加到机器流程上。
未来的审查必须从零重构。要么变成代码生成过程的一部分(智能体根据计划文档自我验证、跑测试、检查回归、校验架构约束);要么由第二个智能体对抗式审查,尝试从各个维度攻破它。我们已经有这些工具了。
人类介入的审查变成例外机制:只有自动化验证无法解决冲突,或变更触及真正新颖领域时才触发。
没有 PR 的世界是什么样?智能体直接 commit 到 main。自动化检查、测试、类型检查、安全扫描、行为 diff 全部通过就自动上线。如果失败,智能体自己修复。只有系统 genuinely 不知道该怎么办时,人类才介入。
我们现在把宝贵的审查时间花在阅读智能体几秒就能验证的 diff 上,这不是质量保障,这是勒德主义。
部署:解耦且持续进行
智能体已经在写比大多数团队手动搭建的更复杂、更专业的部署流水线。特性开关、金丝雀发布、渐进式 rollout、自动回滚触发……这些曾经需要专职平台团队的发布工程。
关键转变是:智能体天然把部署和发布解耦了。代码一生成、验证通过,就持续部署,产生 artifact 落在生产环境里,但藏在特性开关后面。发布是独立的决策,由特性开关或流量规则驱动。
有些团队已经接近真正的持续部署 + 持续发布:从意图到生产,全程自动化,无人介入。
下一步更精彩:智能体不仅部署代码,还管理整个发布生命周期——监控 rollout,根据错误率自动调整流量百分比,延迟飙升就自动回滚,只有真正新奇的问题才通知人类。
部署这个“阶段”不仅被自动化了,它变成了一个永不结束的、自我调节的过程。
监控:唯一幸存的阶段,但必须进化
监控是 SDLC 里唯一活下来的阶段。它不仅活下来,还成了整个坍塌生命周期的基石。
当智能体出代码的速度超过人类审查速度时,可观测性不再是“锦上添花”的仪表盘,而是整个生命周期的首要安全机制。其他所有防护(设计审查、代码审查、QA、发布签批)都被吸收或消灭了,监控成了最后一道防线。
但大多数可观测性平台是为人类设计的:告警、日志搜索、仪表盘,全都假设有人去看、去理解、去行动。当变更量超过人类注意力时,这个模型就崩了。
如果智能体一天出 500 个变更,你的监控却要求人类去调查每个异常,你只是把瓶颈从代码审查挪到了事故响应。
没有行动的可观测性只是昂贵的存储。未来的可观测性不是仪表盘,而是闭环系统:遥测数据直接变成上下文,喂给写出这段代码的智能体,让它自己发现回归、自己修复。
可观测性层将成为驱动整个循环的反馈机制,不是末尾的阶段,而是整个系统的结缔组织。
新的生命周期是极致紧凑的循环
旧 SDLC 是一个大循环:需求→设计→编码→测试→审查→部署→监控。线性、顺序、充满交接和等待。
新的生命周期是一个极致紧凑的循环:
人类意图 + 上下文 → AI 智能体 → 构建 + 测试 + 部署 → 观察 → 下一个意图
没有 ticket,没有 sprint,没有 story points,没有排队的 PR,没有单独的 QA 阶段,没有发布火车。
只有带着意图的人类,和负责执行的智能体。
那还剩下什么?
只剩下上下文。
你用智能体构建产出的质量,直接正比于你给它的上下文质量。不是流程,不是仪式,是上下文。
SDLC 已死。
新技能是上下文工程。
新安全网是可观测性。
而行业里大部分人,还在配置没人看的 Datadog 仪表盘。
(完)
更多推荐

所有评论(0)