AI 大模型技术在现实场景中的运用
《AI能力分层与行业应用全景》摘要:当前AI技术应用呈现清晰的能力分层架构,从基础API调用到复杂Agent系统,各层级技术已在多个行业实现深度落地。基础设施层由阿里云、腾讯云等云服务商主导,提供算力支持;RAG层成为企业知识管理标配,金融、医疗等领域应用显著提升效率;Agent层实现从问答到执行的跨越,制造业"数字员工"和智能审批系统成效显著。垂直行业解决方案多采用技术组合,
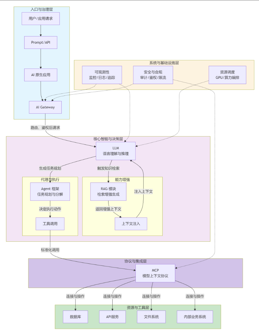
🧱AI 能力分层:从“用模型”到“管模型”
我们可以把 AI 能力想象成盖房子,每一层都有不同的活儿:
| 层次 | 它负责什么 | 打个比方 | 工程师要干的事 |
|---|---|---|---|
| API 调用层 | 直接调别人训练好的模型(比如 OpenAI、通义千问) | 像点外卖,只负责下单,不用管后厨 | 学会用 SDK/API,管理 Token 数量,控制成本 |
| Prompt 层 | 通过写提示词让模型按你的想法说话 | 像给厨师写菜谱,写得越清楚,菜越合口味 | 把提示词做成模板,统一管理,方便复用 |
| RAG 层 | 让模型能查资料、结合外部知识回答 | 像让厨师带着菜谱书做菜,不懂就翻书 | 搭建向量数据库,把文档变成“索引”,让模型能快速检索 |
| Agent 层 | 让模型不仅能说话,还能干活(调用工具、执行任务) | 像给厨师配了手脚,可以自己买菜、开火 | 设计任务拆解逻辑,让模型学会用工具(比如发邮件、查数据库) |
| Infra 层 | 底层基础设施:GPU 调度、流量控制、监控、安全 | 像厨房的水电气、排烟、消防系统 | 用 K8s 管理 GPU,搭 AI Gateway 做路由和限流,接入监控告警 |
这其实就是从“用模型”一步步走向“管模型”的过程,每一层都比上一层更复杂,也更贴近业务。
根据您提供的AI大模型技术全景框架,以下是在各个能力层级上,国内外大公司及市场上已经广泛使用的真实产品与落地案例。
一、 基础设施与平台层:提供“算力+工具”的云底座
这一层是AI工程化的基石,主要由云服务商和头部科技公司提供。
|
公司/产品 |
核心能力 |
典型应用场景 |
|---|---|---|
|
阿里云 通义大模型平台 |
提供从模型训练、微调(LoRA)、部署(vLLM)到推理的一站式平台。其行业大模型已在制造、医疗、金融等12个重点行业规模化部署。 |
宝钢集团利用通义大模型进行钢铁质量预测,将产品不合格率降低了2.3个百分点。 |
|
腾讯云 TI 平台 / 混元大模型 |
集成模型服务、AI开发工具链和行业解决方案。混元大模型在代码生成、创意写作等场景日均调用量超10亿次。 |
“灵光”智能办公套件覆盖超1万家大型企业客户,提升内部协作效率。 |
|
百度智能云 文心大模型平台 |
提供AI开发全流程支持,其新一代平台将模型训练成本降低40%。多模态理解能力在自动驾驶、生物计算等领域应用。 |
企业内部知识管理与智能问答,ERNIE Lite-3B模型可本地化部署于政务知识问答场景。 |
|
华为云 ModelArts / 昇腾AI |
基于昇腾AI芯片和集群,提供高性能训练与推理平台。ModelArts平台已汇聚超100万个AI模型。 |
与国家超算中心、重点实验室合作,为科研和大模型训练提供算力支撑。 |
|
火山引擎 |
提供从模型选型、微调、评估到服务部署的MLOps平台,支持安全智能体等高强度应用。 |
为东吴证券等金融客户构建安全运营中心,实现告警自动研判。 |
二、 RAG(检索增强生成)层:让模型“有知识”的实践
这是当前企业AI落地最火热、最成熟的领域,核心是连接私有知识库。
|
案例/产品 |
技术要点 |
解决的核心问题与效果 |
|---|---|---|
|
金融行业智能客服(工商银行“工小智”、蚂蚁百灵) |
将信贷政策、合规制度、产品手册等向量化,构建内部知识RAG体系。 |
专业问题命中率从42%提升至89%,客服人工干预率下降56%。蚂蚁百灵风控系统在100毫秒内分析2000+维度,欺诈识别准确率99.9%。 |
|
企业内部知识库与问答(360、上海电气) |
构建企业级知识库智能平台,解决知识分散、检索低效问题。 |
员工检索效率提升至90%,在多个高价值业务场景中工作效率提升80%。 |
|
开源RAG引擎:RAGFlow |
深度文档理解(支持扫描件、复杂表格)、模板化分块、答案接地引用。 |
帮助企业快速将非结构化数据(PDF、合同、手册)转化为高保真问答系统,彻底告别模型“幻觉”。 |
|
政务“AI导办员”(深圳市政数局、黄埔区) |
将各部门政务事项、政策文件构建为知识库,通过RAG提供精准导办。 |
覆盖2000余项事项,意图识别准确率达95%,实现7×24小时“边聊边办”。 |
|
医疗辅助诊断(腾讯觅影、复旦大学“终节者”) |
基于权威医学数据库和患者报告构建RAG,为医生提供诊断参考。 |
快速评估肺结节风险,将AI从“医生工具”变为“患者助手”,有效分流非紧急就医需求。 |
三、 Agent(智能体)层:从“问答”到“执行”的跨越
智能体是能自主规划、调用工具完成复杂任务的“数字员工”。
|
案例/产品 |
智能体类型与功能 |
落地价值 |
|---|---|---|
|
制造业“数字员工”(宁德时代、富士康) |
预测与优化型Agent:实时监控6800+工艺参数,预测电池性能并给出优化建议。视觉质检Agent:毫秒级检测精密零件缺陷,精度99.95%。 |
宁德时代将电芯缺陷率降至十亿分之一;富士康实现部分产线“黑灯生产”,效率提升3倍。 |
|
AI审批与风控Agent(科大讯飞“法务合规官”、“运营风控官”) |
审核型Agent:自动解析合同、票据,进行合规审查与风险量化评估。 |
某地产集团年均审核30万份合同,风险点降低64%,审核效率提升67%。珠海万达节省数百人人力成本,审核成本下降65%。 |
|
研发与工程Agent(美云智数“研发AI智能体”) |
多智能体协作:包含产品数据、项目管理、研发知识、工艺设计四大智能体,形成研发闭环。 |
自动聚合数据、生成报告、推荐解决方案、生成工艺路线,成为工程师的“第二大脑”,系统性提升研发效率。 |
|
车载智能体(腾讯TAI 6.0、金智维Ki-AgentS) |
多模态交互Agent:通过语音直接驱动车机系统执行跨应用复杂任务(如订餐、规划行程)。 |
在吉利银河A7等车型上实现“语音即操作”,提供自然流畅的智慧座舱体验。 |
|
营销与舆情分析Agent(DeepMiner、迈富时AI-Agentforce) |
数据洞察与执行Agent:自动抓取社媒数据,进行情感分析、趋势预测,并生成营销文案。 |
将8小时的数据分析工作压缩至2分钟,准确率95%+,实现从舆情监测到内容分发的行动闭环。 |
四、 综合与垂直行业解决方案
许多应用是RAG、Agent、工作流(Workflow)技术的综合体,直接面向垂直行业痛点。
|
公司/方案 |
行业 |
核心整合技术 |
案例效果 |
|---|---|---|---|
|
新中大“成本测算大模型智能体” |
工程建设 |
LLM + RAG + 企业定额数据库 + 私有化部署 |
为湖北联投集团构建专属定额库,提升招标报价响应速度与决策质量,入选国家级数字中国建设优秀案例。 |
|
万联易达“万联摩尔”全产业AI大模型 |
产业互联网 |
RAG + 产业知识图谱 + 企业洞察 |
接入400万份研报,支持对A股上市公司财报解析与舆情追踪,赋能商业决策。 |
|
国家电网电力需求预测智能体 |
能源 |
“一脑三库N流”架构:大模型 + 全景数据库 + 知识库 + 工具库 |
预测准确率提升6个百分点,效率较人工提升超60%,实现自动化协同预测。 |
|
中国联通“通通”智能体 |
通信/客服 |
客服大模型 + Agent + RAG + 多轮对话 |
嵌入线上营业厅与热线,复杂业务(如国际漫游)办理时长从8分钟压缩至2分钟内。 |
|
矿山安全监管智能体(中移“九天工业大模型”) |
采矿 |
视觉大模型 + 多系统联动 + 智能回溯 |
实现对矿区人员、设备的实时监测与违规智能回溯,将安全管理从事后推向事前预防。 |
总结:从概念到生产的核心路径
目前,RAG已成为企业让AI“有知识”的标配技术,而Agent正从单点任务自动化向多智能体协同的复杂业务流程演进。成功的产品都紧密结合了:
-
领域知识:通过RAG注入企业私有数据。
-
业务流程:通过Agent和工作流将AI嵌入现有系统。
-
工程化保障:依赖云原生基础设施实现高性能、高可用的部署。
对于云原生工程师而言,理解这些真实案例有助于在设计架构时,明确选择何种技术栈(如使用RAGFlow快速搭建知识库,或基于LangChain/LangGraph编排复杂Agent),从而高效地将AI能力转化为实际生产力。
更多推荐


所有评论(0)