可编程增益仪表放大:PGA281AIPWR
本文介绍了可编程仪表放大器PGA281的初步测试过程。首先设计了基于M8单片机的测试电路板,验证了简化晶体振荡电路的可行性。测试中发现VOCM端口需设置为电压输入端,在单端输出时需要2.5V偏置电压。通过输入100Hz正弦波测试,确认了不同增益下的输入输出关系,单端输出时信号幅度为输入的一半。结果表明需要重新设计带屏蔽的测试板进行更精确的性能评估。
简 介: 本文介绍了可编程仪表放大器PGA281的初步测试过程。首先设计了基于M8单片机的测试电路板,验证了简化晶体振荡电路的可行性。测试中发现VOCM端口需设置为电压输入端,在单端输出时需要2.5V偏置电压。通过输入100Hz正弦波测试,确认了不同增益下的输入输出关系,单端输出时信号幅度为输入的一半。结果表明需要重新设计带屏蔽的测试板进行更精确的性能评估。
关键词: PGA281
PGA281可编程放大器
AD\Test\2026\February\TestPGA281AI.SchDoc
01 PGA281可编程仪表放大器
一、背景介绍
对于可编程仪表放大器 PGA281 到货了。 接下来设计一个简单的测试电路板, 测试一下它的基本功能。 这为后面对它的性能评估做好准备。 因为这个信号之前没有使用过, 所以对于它的各个管脚的基本功能还不熟悉。 通过测试电路板先摸索一下它的使用规律。

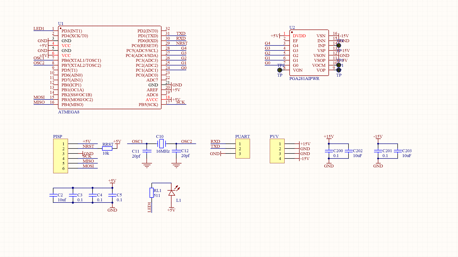
二、测试电路
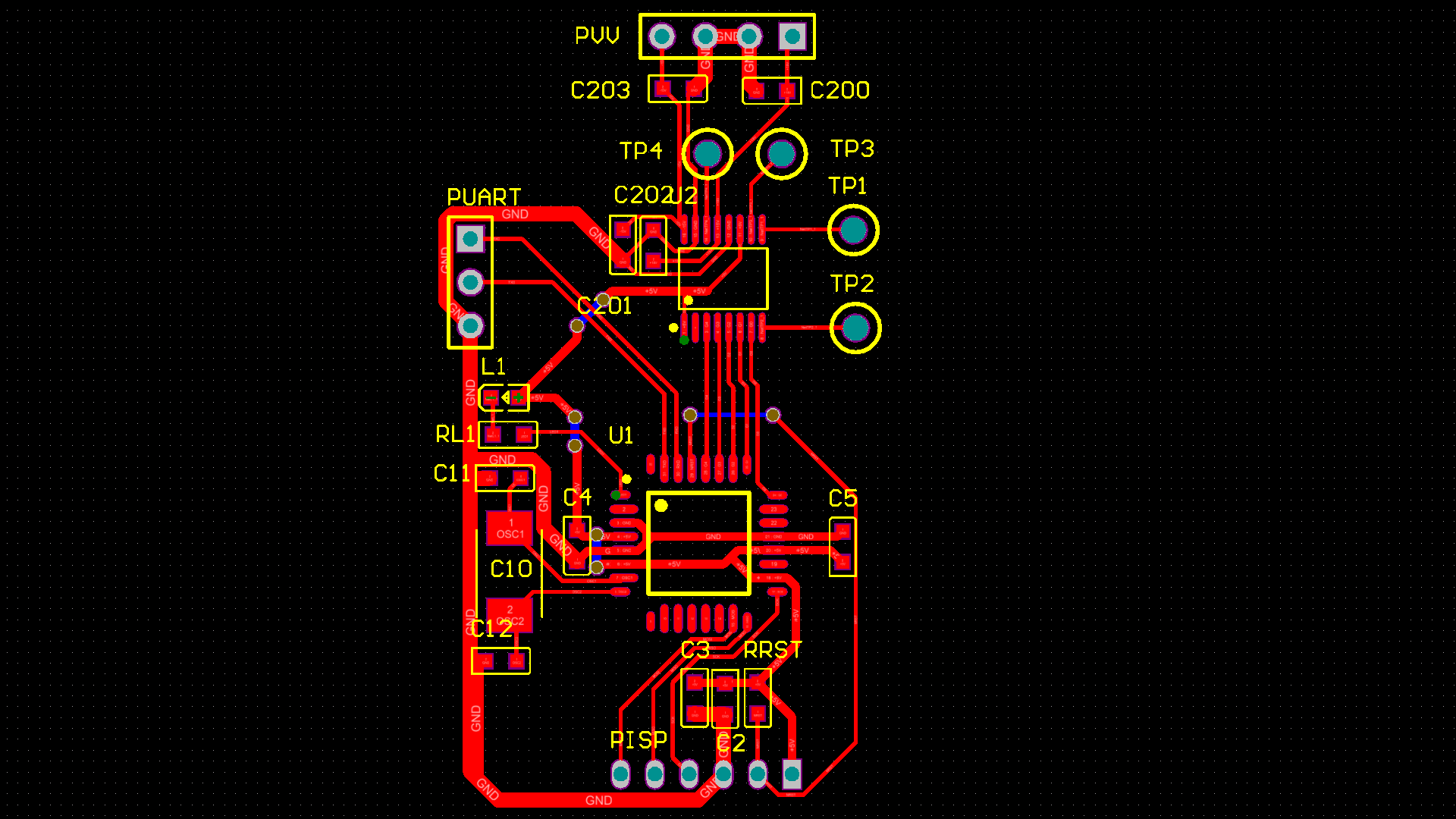
设计测试电路板。 核心MCU使用 M8。 控制PGA281的五条增益控制线。 对应的信号输入输出使用测试点对外连接。 工作电源使用单独的正负15V电源。 下面铺设单面PCB。 一分钟之后得到测试电路板。

电路板制作的非常完美, 焊接清洗准备后面的测试。 焊接电路板的时候, 特意将原来晶体联的两个 20pF的电容空开, 没有焊接, 测试是否单片机仍然能够正常工作。 如果是这样,将来在设计制作测试电路的时候, 可以简化电路的设计和焊接。 经过测试可以发现, M8 能够正常的工作, 外部晶体震荡正常。 这说明将来的确可以省略时钟晶体并联的20pF电容。

三、软件测试
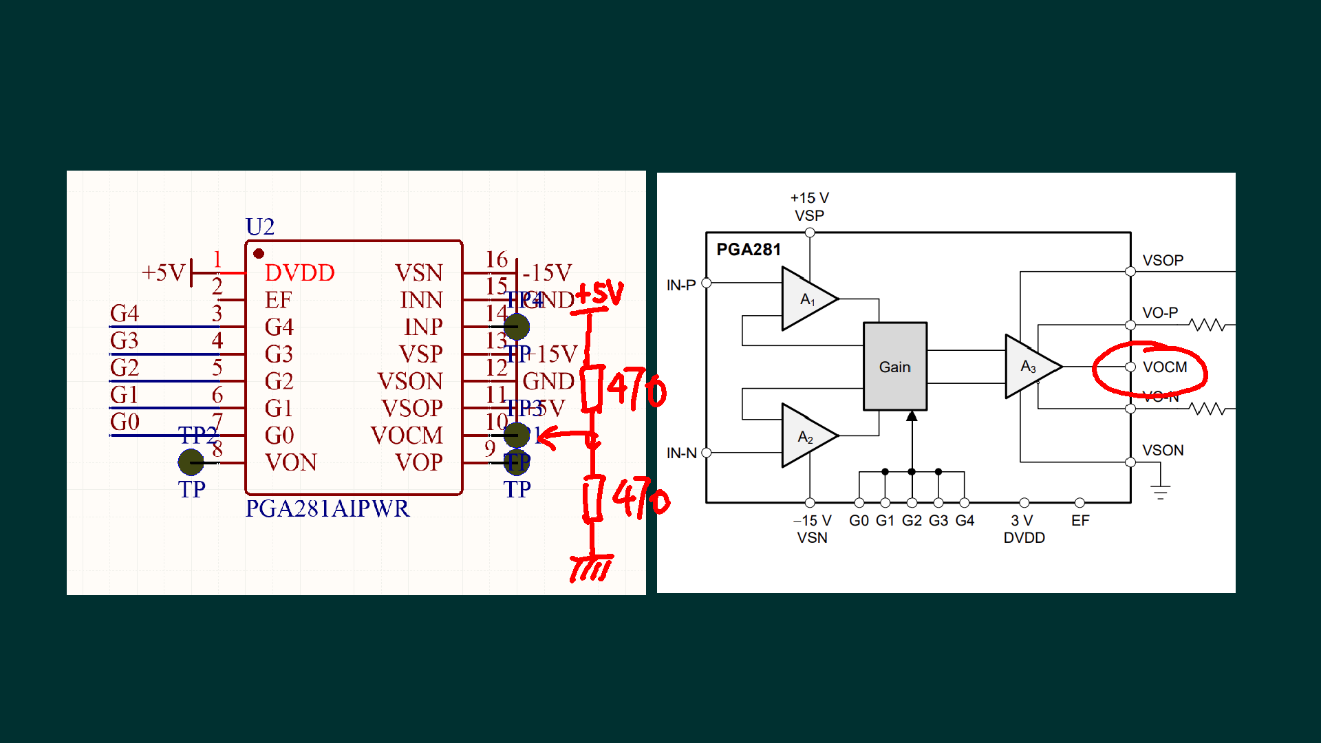
将正负5V电源引入PGA281AIPWR, 芯片静态功耗为 3.4mA。 接下来测试不同的增益对应的输入输出关系。 输入信号通过探针引入运放。

在测量前发现一个问题, 那就是在之前一直没有理解清楚的 VOCM端口。 直观上看电路图将它看成了输出端口, 但实际上,这个端口是电压输入端口。 如果在差分输出的情况下, 可以将这个端口悬空。 但是在单端输出的情况下, 需要在这个端口输入一个零点电平。 现在在电路板上临时使用两个电阻, 给 VOCM端口输入一个 2.5V的偏置电压。 这样可以使得 输出差分信号都以这个电压为零点做上下变化。

现在输入端口输入一个 100Hz, 峰峰值为 1V的正弦波。 在正向输出端口可以看到是一个围绕2.5V上下波动的信号。 此时设置的增益为八分之一, 所以输出信号幅度非常小。 将增益设置为 1, 输出信号的幅度达到了正负0.5V。 这个数值正好是输入信号的一半。 另外一半是由负向输出信号输出。 这样正负差分输出的幅度就和输入信号一样了。 由此我们知道, 在单端输出的时候, 需要给 VOCM端口设置一个稳定的中点电压。

※ 总 结 ※
本文初步测试了可编程增益放大器 PGA281的基本功能。 如果需要精确测试该器件的功能, 需要将信号的输入输出通过屏蔽线引入引出。 所以下面重新设计测试电路板, 精细规划好信号线路之后再对PGA281的性能进行测试。

■ 相关文献链接:
更多推荐



所有评论(0)