SkillNet:技能知识库助力新手程序员轻松驾驭大模型,收藏必备!
SkillNet是一个大规模智能体技能知识库,旨在解决智能体技能积累与迁移难题。它将分散的实践经验结构化,形成可计算、可检索、可组合的技能知识网络,覆盖科学、工程、创作等领域,收录超20万项技能。通过模块化表征和自动化构建流水线,SkillNet支持智能体快速定位领域知识,实现高效技能共享与迁移。实验表明,引入SkillNet可使智能体在多个基准任务上的性能提升10-30个百分点。配套Python
SkillNet是一个大规模智能体技能知识库,旨在解决智能体技能积累与迁移的难题。它将分散的实践经验沉淀为可计算、可检索、可组合的结构化技能知识网络,使智能体能够快速定位特定领域的系统知识,实现技能的高效共享与快速迁移。SkillNet已覆盖科学、工程、创作等多个领域,收录超过20万项技能,并提供Python工具库支持研究者与开发者快速集成与实验。引入SkillNet后,智能体在多个基准数据集上的性能可提升10-30个百分点。
导读
当前AI智能体已能灵活调用工具、规划复杂任务,但能力的持续进化取决于智能体技能(Agentic Skills)的积累与迁移。由于缺乏系统化的Skill沉淀与共享机制,即便同类问题早已被反复解决,智能体仍需在不同环境中从零试错、重复踩坑。通用模型提供了基础能力,却未形成领域化、可复用的技能结构,导致每个智能体都在孤立情境中重复构建相似经验。
“SkillNet”正是为破解这一困境而构建的大规模智能体技能知识库。它将分散的实践经验,沉淀为可计算、可检索、可组合的结构化技能知识网络。这样一来,智能体就能像查阅地图一样,快速定位特定领域中的系统知识——包括需要什么专业知识、使用什么专业工具、遵循怎样的技能路径——从而实现技能的高效共享与快速迁移。初步实验结果表明,引入SkillNet相关技能后,在ALFWorld、WebShop、ScienceWorld等常见基准上可取得约10-30个百分点得性能提升。
目前,SkillNet 已覆盖科学、工程、创作等多个领域,收录超过 20 万项技能,并从中精选出 10 万余高质量技能节点。本次发布不仅提供完整的技能资源下载,同时配套推出了可直接上手的 Python 工具库,支持研究者与开发者快速集成与实验,欢迎通过 pip install skillnet-ai 使用。
SkillNet官方主页:http://SkillNet.OpenKG.cn/

- SkillNet:让智能体“知技·善任”
人工智能的发展史,本质上是对知识表征、理解与利用的探索史。这一历程可划分为三个阶段:
1. 文本知识(Textual Knowledge):知识以非结构化文本存在,覆盖面广但语义模糊,机器难以直接理解,形成“语义鸿沟”。
2. 符号知识(Symbolic Knowledge):通过知识图谱、描述逻辑等符号化表示,赋予知识精确语义,支持严谨推理。但知识获取成本高,难以规模化应用。
3. 向量化知识(Vectorized Knowledge):大语言模型将知识编码于高维向量空间,泛化能力强、调用便捷,但存在可解释性缺失、过程不可控、事实一致性脆弱等问题,在高可靠性任务中表现不稳定。
上述三种形态都侧重于描述“世界是什么”(Know What),而缺乏对“如何做”(Know How)的程序性知识的有效表征。这正是当前智能体面对复杂任务时的核心困境。
为突破此困境,我们提出从静态知识转向动态“技能型知识”(Skill Knowledge)的工程化构建思路。简单而言,技能(Skill)是封装了特定意图、可参数化调用并能产生确定性输出的程序性知识单元,它融合了引导智能体正确完成任务所需的上下文知识、行动步骤与历史经验,具体包含以下核心要素::
-
适用场景:定义前提条件、约束及失败场景
-
工具与接口:声明所需的外部资源与依赖
-
推理结构:固化已验证的决策链与操作序列
-
元认知信息:记录成功率、资源消耗、执行时延等评估指标
Skill 不仅是可执行的知识,更是可衡量、可复用、可演化的能力构件。正是这种模块化表征,使智能体得以基于既有能力库进行高效组合与灵活迁移,彻底摆脱从零试错的困境,从而实现真正的“知技·善任”——既能掌握技能,更能善于任用,为构建更通用、更鲁棒的人工智能系统奠定关键的能力基石。
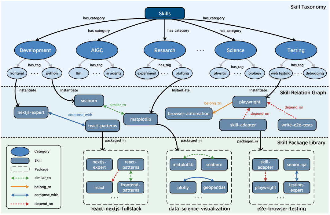
- Skill Ontology:构建技能知识网络
SkillNet 并非技能的简单堆积,而是一个结构化的技能网络。我们提出 Skill Ontology(如图所示)来刻画技能间的系统性组织关系,分为三层结构:

Skill Ontology
-
第一层:分类体系 — 按功能与抽象层级组织技能
-
第二层:关系层 — 刻画技能间的依赖、组合、相似/替代等关系,为工作流规划提供结构化支撑
-
第三层:技能包层 — 具体技能以本地可部署的包形式存在,通过依赖关系接入上层网络
通过 组合(compose)、归属(belong_to)、依赖(depend_on)、相似/替代(similar_to)等关系,SkillNet 不仅刻画了技能之间的静态关联,还形成了一个可随经验持续更新的动态本体,构建出可推理、可规划、可进化的能力空间。在这一能力空间中,技能关系会随着任务分布、执行反馈与环境变化不断被修正与扩展。智能体得以像工程系统一样“组装”能力:选择合适模块、按需组合、规避已知失败模式,并在真实任务中快速迭代。
本质上,SkillNet 将“知识”从静态存储转化为可执行的能力工具箱,不仅提升了智能体在复杂任务中的可信性与可控性,也为长期在线 Agent、跨领域协作及科研自动化提供了可维护、可扩展、可演化的能力基础。
- SkillNet的构建与评估
多源数据采集
SkillNet 的构建基于大规模、多源的技能数据采集。我们从以下渠道系统性收集技能:
- 全网已有 Skill:整合开源社区中已验证的技能实现
- 实现学术数据集:从学术数据集提取多个领域的标准化方法与流程
- GitHub 代码仓库:挖掘真实项目中的可复用能力模块
- 智能体执行轨迹:从我们自主运行的 Agent 任务中自动抽取技能
自动化构建流水线
在数据采集的基础上,我们提出了一套自动化流水线,将多源异构数据转化为结构化、可复用的技能表示。该流程首先对任务空间进行系统性探索,采集涵盖成功与失败的完整行为轨迹;随后对多步骤决策过程进行自动归纳与分解,抽象出具有明确语义边界与接口定义的模块化 Skill。在此之上,进一步结合大语言模型的推理能力与规则约束,自动构建技能之间的层级、依赖与组合关系,从而形成结构化、可演化的技能关系网络。
多维度质量评估
评估机制是 SkillNet 可靠运行的关键。为避免技能在真实执行中不稳定或不可控,SkillNet提出了对技能质量进行多维度系统化评估,包括: **安全性(Safety)、完备性(Completeness)、可执行性(Executability)、可维护性(Maintainability)以及成本感知(Cost-Awareness)**等关键指标。
- SkillNet实操应用
目前,SkillNet 已在科学研究、工程实践与内容创作等多个领域完成大规模构建,累计覆盖**超过 20 万项候选技能**,经自动化质量评估筛选出**10 万余个高质量技能节点**,形成了具有明确语义结构与依赖关系的能力网络。
本次发布同时提供配套的 **Python 工具库**(`pip install skillnet-ai`),支持技能的加载、组合、评估与执行,为研究者与开发者在不同智能体框架中进行快速集成与可复现实验提供基础设施支持。
以科学技能为例(如下图),SkillNet 覆盖了从文献检索、假设生成、实验设计到结果分析与失败归因的完整科研流程,将隐含于专家经验中的过程性知识与策略性决策,转化为可显式建模、可复用、可组合的能力结构。这不仅降低了复杂科研任务的执行门槛,也为构建具备规划、反思与持续改进能力的科学智能体提供了新路径,为 **AI for Science 提供支撑**。
下面以Python包为例介绍SkillNet的使用方式,详细文档请参见Github。
⚡ 3 分钟上手 SkillNet
# 安装 $ pip install skillnet-ai from skillnet_ai import SkillNetClient client = SkillNetClient(api_key="sk-xxx")# 搜索技能 skills = client.search(q="bioinformatics pipeline") # 下载并使用 local_path = client.download(url=skills[0].skill_url, target_dir="./my_skills")print(f"Skill successfully installed at: {local_path}")# 创建技能created_paths = client.create(github_url="https://github.com/openai/openai-python", output_dir="./my_skills", model="gpt-4o" )# 评估技能result = client.evaluate(target="https://github.com/K-Dense-AI/claude-scientific-skills/tree/main/scientific-skills/biopython", model="gpt-4o")print(f"Evaluation Result: {result}")# 分析技能关系relations = client.analyze(skills_dir="./my_skills", save_to_file=True, model="gpt-4o")for rel in relations: print(f"{rel['source']} --[{rel['type']}]--> {rel['target']}")
5.使用 SkillNet 增强智能体
获取技能资源提升任务表现
SkillNet 提供了经过去重、筛选和质量评估的高质量技能集合,从源头上保证技能的可靠性。我们在多个基准数据集上进行了实验,为避免数据泄露,构建技能轨迹时严格排除了测试集,相关数据已开源。
在公开基准的实验中,引入 SkillNet 中的相关技能提升了智能体在 ALFWorld、WebShop、ScienceWorld 等任务环境中的表现,性能提高约 10–30 个百分点。

这说明,把能力抽象成可复用的技能模块,确实能实打实提升任务成功率,而不是靠反复调 prompt 碰运气。更重要的是,每一次真实任务中的经验都可以沉淀为标准化能力组件,下次直接调用,而不是做完即丢、从头再来。
获自动构造能力网络,沉淀行业知识资产
SkillNet不仅提供技能集合,更提供技能之间的结构化联结机制。通过自动构造“组合、依赖、归属、相似”等关系形成能力网络。
这套机制带来的价值很直接:原本零散分布在项目代码、文档和个人经验中的做法,可以被整理成结构化的能力网络,变成真正可查询、可复用的“行业知识”。企业可以持续沉淀业务能力,逐步形成能力资产库,并在不同项目、不同团队之间直接复用。
- 展望: 重构智能体时代的知识工程
我们发布的 SkillNet 是面向智能体的大规模技能知识网络。尽管如此,我们深知当前工作仍处于初步探索阶段,距离构建真正通用且鲁棒的技能网络还有很长的路要走。**我们期待与学术界、工业界及开源社区携手合作,共同推动这一方向的持续迭代与完善。**以下几个方向尤其值得深入探索:
开放世界的技能演化
在开放世界中,实现技能的自动发现、抽象与跨领域迁移仍充满挑战。在工业制造、金融和科学等领域,这涉及复杂任务的动态组合与优化。将技能演化机制与在线反馈、因果推理及不确定性建模结合,有望提升技能选择的可靠性。
模型与技能的协同
尽管 SkillNet 为智能体提供了大规模可执行技能,但其与底层模型能力的协同仍有待探索。特别是,如何通过神经符号结合与记忆机制,使技能结构反向引导模型决策路径,并在模型能力变化时动态重构技能层级与依赖关系,仍是值得系统研究的核心问题。
最后
我在一线科技企业深耕十二载,见证过太多因技术更迭而跃迁的案例。那些率先拥抱 AI 的同事,早已在效率与薪资上形成代际优势,我意识到有很多经验和知识值得分享给大家,也可以通过我们的能力和经验解答大家在大模型的学习中的很多困惑。
我整理出这套 AI 大模型突围资料包:
- ✅AI大模型学习路线图
- ✅Agent行业报告
- ✅100集大模型视频教程
- ✅大模型书籍PDF
- ✅DeepSeek教程
- ✅AI产品经理入门资料
完整的大模型学习和面试资料已经上传带到CSDN的官方了,有需要的朋友可以扫描下方二维码免费领取【保证100%免费】👇👇

为什么说现在普通人就业/升职加薪的首选是AI大模型?
人工智能技术的爆发式增长,正以不可逆转之势重塑就业市场版图。从DeepSeek等国产大模型引发的科技圈热议,到全国两会关于AI产业发展的政策聚焦,再到招聘会上排起的长队,AI的热度已从技术领域渗透到就业市场的每一个角落。

智联招聘的最新数据给出了最直观的印证:2025年2月,AI领域求职人数同比增幅突破200% ,远超其他行业平均水平;整个人工智能行业的求职增速达到33.4%,位居各行业榜首,其中人工智能工程师岗位的求职热度更是飙升69.6%。
AI产业的快速扩张,也让人才供需矛盾愈发突出。麦肯锡报告明确预测,到2030年中国AI专业人才需求将达600万人,人才缺口可能高达400万人,这一缺口不仅存在于核心技术领域,更蔓延至产业应用的各个环节。


资料包有什么?
①从入门到精通的全套视频教程⑤⑥
包含提示词工程、RAG、Agent等技术点
② AI大模型学习路线图(还有视频解说)
全过程AI大模型学习路线

③学习电子书籍和技术文档
市面上的大模型书籍确实太多了,这些是我精选出来的

④各大厂大模型面试题目详解

⑤ 这些资料真的有用吗?
这份资料由我和鲁为民博士共同整理,鲁为民博士先后获得了北京清华大学学士和美国加州理工学院博士学位,在包括IEEE Transactions等学术期刊和诸多国际会议上发表了超过50篇学术论文、取得了多项美国和中国发明专利,同时还斩获了吴文俊人工智能科学技术奖。目前我正在和鲁博士共同进行人工智能的研究。
所有的视频教程由智泊AI老师录制,且资料与智泊AI共享,相互补充。这份学习大礼包应该算是现在最全面的大模型学习资料了。
资料内容涵盖了从入门到进阶的各类视频教程和实战项目,无论你是小白还是有些技术基础的,这份资料都绝对能帮助你提升薪资待遇,转行大模型岗位。


智泊AI始终秉持着“让每个人平等享受到优质教育资源”的育人理念,通过动态追踪大模型开发、数据标注伦理等前沿技术趋势,构建起"前沿课程+智能实训+精准就业"的高效培养体系。
课堂上不光教理论,还带着学员做了十多个真实项目。学员要亲自上手搞数据清洗、模型调优这些硬核操作,把课本知识变成真本事!


如果说你是以下人群中的其中一类,都可以来智泊AI学习人工智能,找到高薪工作,一次小小的“投资”换来的是终身受益!
应届毕业生:无工作经验但想要系统学习AI大模型技术,期待通过实战项目掌握核心技术。
零基础转型:非技术背景但关注AI应用场景,计划通过低代码工具实现“AI+行业”跨界。
业务赋能 突破瓶颈:传统开发者(Java/前端等)学习Transformer架构与LangChain框架,向AI全栈工程师转型。
👉获取方式:
😝有需要的小伙伴,可以保存图片到wx扫描二v码免费领取【保证100%免费】🆓**

更多推荐



所有评论(0)