掌握AI智能体记忆奥秘:从重复对话到个性化伙伴,小白也能轻松收藏学习!
本文深入剖析了AI智能体记忆能力的核心运作机制,包括观察、记忆、行动、反思和更新记忆的闭环架构。文章详细介绍了AI智能体的记忆存储机制,如实时内存态、持久化日志和向量数据库,以及如何通过语义检索找到正确的记忆内容。此外,还探讨了AI智能体的反思与学习过程,以及不同类型的记忆(工作记忆、短期记忆、情景记忆、语义记忆和长期记忆)如何协同工作。最后,文章展望了AI智能体记忆技术的未来发展方向,并鼓励读者
是否觉得和 AI 助手聊天就像在重复昨天的故事?你刚和它分享了重要的事情,转眼间它就忘得一干二净。很长一段时间里,这几乎是所有 AI 助手的通病——它们虽然聪明绝顶,但记忆却像金鱼一样短暂。

不过,这种局面正在被打破。如今,AI 助手不仅能记住上周的对话,还能想起你的喜好,并且会从长期的互动中不断学习。这正是当下 AI 领域最前沿的研究方向之一,也是我今天想要重点探讨的话题:AI 智能体记忆能力的奥秘。接下来,就让我们一起剖析 AI 智能是如何拥有记忆能力的吧。
下文我们详细剖析之。
为什么 AI 智能体需要记忆能力?
从本质上讲,记忆的作用是提供上下文。它是将过去的经历与当下的行为连接起来的桥梁。对于 AI 智能体来说,记忆能力是其从简单的工具转变为真正智能伙伴的关键所在。如果 AI 智能体没有记忆能力,它将无法做到以下几点:

- 个性化体验:比如,它无法记住你喜欢简洁明了的要点,而不是冗长的段落;或者在推荐食谱时,完全忽略你是素食者这一事实。
- 从交流互动中学习:每次互动都像是重新开始,无法根据之前的交流更好地为你提供帮助。
- 处理复杂任务:想象一下,如果你和一个没有记忆能力的助手一起撰写报告,它每次接收新数据时都会忘记项目的目标。
让 AI 智能体拥有记忆能力,是为了让它变得更加有用、更具个性化,更像一个真正的人类伙伴,从而更好地为我们提供帮助。
记忆增强型 AI 智能体系统的核心运作架构
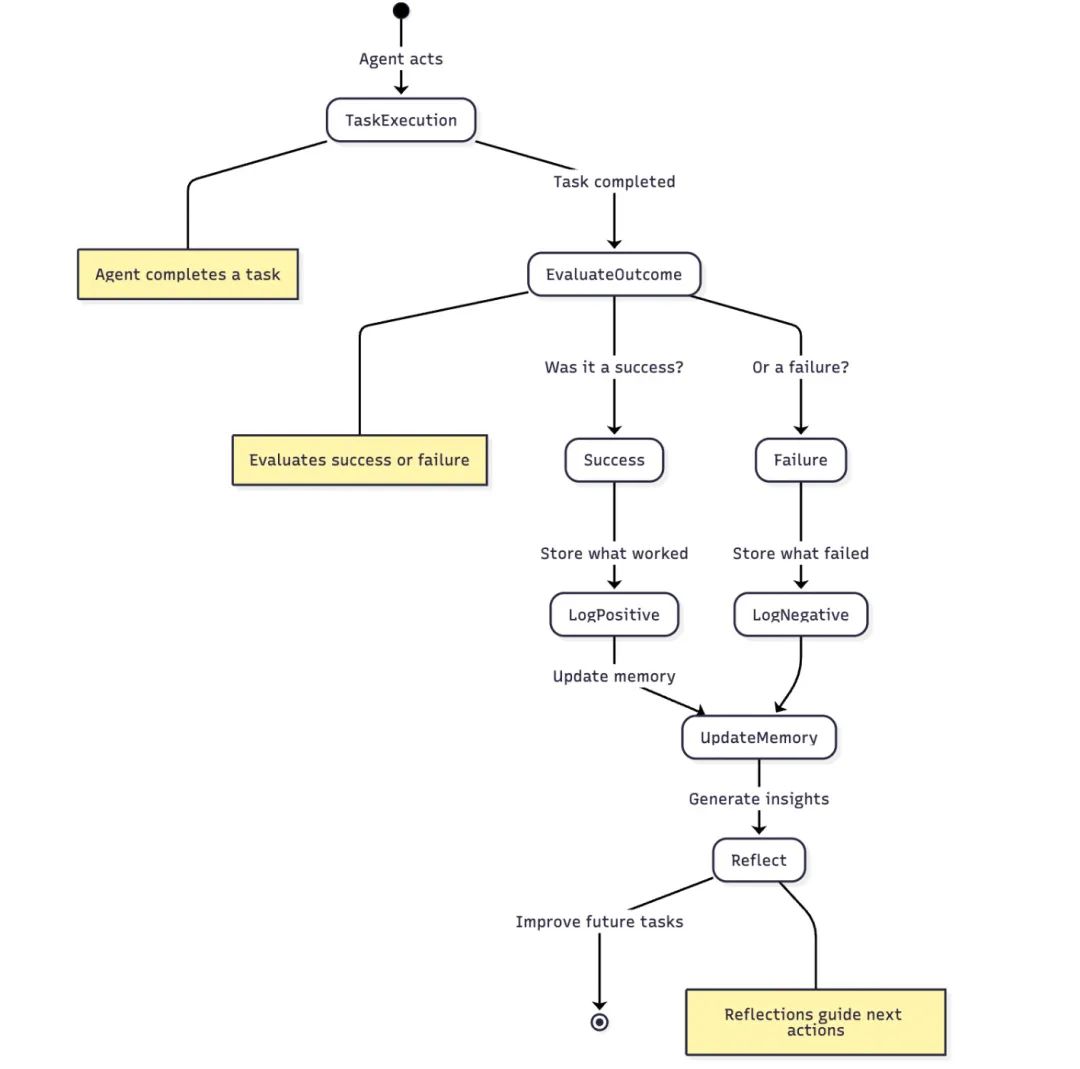
记忆增强型 AI 智能体系统是一个持续运行的认知闭环,使 AI 智能体能够感知环境、采取行动并从经验中不断学习。其运作过程可以分解为以下五个关键步骤:
- 观察:AI 智能体首先感知任务或用户输入,这是其“眼睛与耳朵”,负责接收当前上下文信息。
- 记忆:AI 智能体随后存储即时上下文和相关对话历史,不仅要记录文字,更要理解事件及其背后的原因。
- 行动:基于上下文,AI 智能体执行动作或作出决策,例如编写代码、回答问题或调用特定工具。
- 反思:行动完成后,AI 智能体评估结果,判断行动是否成功、是否更接近目标。
- 更新记忆:最后,将新学到的认知模式和推理洞察反馈到记忆库中。
正是这种“观察 → 记忆 → 行动 → 反思 → 更新”的循环,赋予了 AI 智能体实时改进的能力,使其每次交互都成为一次学习的机会。
AI 智能体系统的记忆存储机制
AI 智能体系统的记忆内容被精心组织在不同的存储层级中,各司其职,类似于一个高度有序的工作车间。以下是三个主要的存储层级:

- 实时内存态(In-Memory State)
这是 AI 智能体短期使用的临时工作区,存储当前任务所需的即时信息,例如用户设定的实时目标或刚调用的工具的输出结果。这种短期记忆类似于运行时缓存,确保 AI 智能体在处理当前任务时能够快速访问关键数据。
- 持久化日志(Persistent Logs)
AI 智能体在此建立跨多个会话的长期事件档案,记录行为轨迹、反思结论及任务结果。这类似于一本详细的项目笔记本,确保在下一个任务开始之前,从之前的任务中学到的知识不会丢失。这种长期记忆通常通过结构化存储(比如:关系型数据库或 SQLite)实现,用于保存持久化记录、用户档案和经验日志。
- 向量数据库(Vector Databases)
向量数据库存储历史交互数据时,并非简单记录文本,而是将其转化为蕴含丰富语义的嵌入向量。嵌入向量能捕捉信息的语义精髓与内在关联,使 AI 智能体可基于上下文的相似度(而非关键词匹配)检索记忆。这种方式类似于触发人脑的“寻找与此相似的情境记忆”,而非在文档中进行关键词搜索。向量数据库支持语义相似度快速检索,是当下语义记忆系统的核心。
AI 智能体检索:如何找到正确的记忆内容
当你向 AI 智能体提问时,它不会像翻阅旧书一样逐字逐句地浏览自己的过往经历。相反,它会进行一次高效且精准的语义检索,迅速找到最相关的上下文信息。以下是这一过程的具体机制:

- 创建嵌入向量
AI 智能体首先获取你当前的任务或问题,并通过嵌入模型将其转化为一个数字化的嵌入向量。这个向量能够捕捉问题的核心语义。
- 搜索记忆内容
这个新生成的嵌入向量随后被发送到向量数据库,并附带一条指令:“找到与此最相似的记忆内容”。这一指令触发数据库的检索机制。
- 寻找最匹配的记忆内容
数据库将查询嵌入向量与存储的记忆嵌入向量进行比对,快速检索出最相关的前 k 个匹配项。这些匹配项可能包括过往的同类错误、类似任务的成功执行结果,或是用户之前提到的相关需求。
- 使用记忆内容
相关数据随后被送回主 AI 智能体,用以指导其下一步行动。这一过程不仅快速,还具备模糊匹配和上下文感知能力。
整个检索过程的核心理念是“智能检索有用信息”,而不是“机械记忆全部数据”。这种方式更接近人类大脑的检索机制,即“寻找与此相似的情境记忆”,而非简单的关键词搜索。
AI 智能体的反思与真正学习
这一环节是区分基础的一次性语言模型(LLM)与真正的 AI 智能体系统的关键所在。任务完成后,AI 智能体并不会直接转向新任务,而是会暂停下来进行自我反思,并通过提出以下核心问题来实现进阶学习:
- 哪些步骤是有效的?原因是什么?
- 在执行过程中,哪些方面遇到了困难?
- 基于当前的执行结果(成功或失败),下次是否需要调整策略?

通过反思产生的洞见–无论是从成功中获得的经验,还是从失败中汲取的教训–都会被记录并存储到记忆库中。这种反思循环机制使 AI 智能体能够持续从行动中学习,确保未来的决策始终受到历史经验的指导。
AI 智能体的记忆类型
为了做出智能决策,AI 智能体会综合运用多种类型的记忆,这与人类大脑的运作方式高度相似。

工作记忆可以被视为 AI 智能体的“思维便利贴”,用于短期存储当前任务的指令、目标及执行步骤。它确保 AI 智能体能够专注于手头的任务,并实时处理相关信息。
短期记忆是 AI 为完成即时任务而临时存储信息的能力。在现代 AI(如 ChatGPT)中,这种记忆通常被称为“上下文窗口”(context window)。
- 本质功能:预定义的对话缓存空间,存储当前会话的所有输入/输出内容。
- 运作原理:类似于 AI 的运行内存(RAM),通过快速存取保持对话的连贯性。AI 智能体可以实时调用上下文窗口内的全部信息,从而理解最新问题的上下文。
- 局限性:当对话长度超过限制时,最早期的内容将被主动遗忘,为新内容腾出空间。这就是为什么在长对话中,AI 会忘记开头内容的原因。
-
情景记忆(Episodic Memory)
情景记忆相当于 AI 智能体的任务日记,记录历史执行过程中的关键信息,例如具体成功案例、失败教训以及用户互动历史。它帮助 AI 智能体从过去的经历中学习,并在未来遇到类似情况时做出更好的决策。
语义记忆是 AI 智能体的长期知识库,相当于一本内置的百科全书。它储存着 AI 智能体通过长期经验积累的通用知识、行为模式和应对策略。
长期记忆是 AI 智能体记忆系统中最重要的部分。通过构建持久化的“数据库”,AI 智能体能够在不同会话、不同日期乃至数月后依然记住用户的关键信息。
-
本质功能:为 AI 智能体提供存储机制,并能够检索过往交互中的关键信息。
-
运作原理:当前最主流的技术是检索增强生成(RAG),其流程如下:
-
存储记忆:当用户提供重要信息(如“我的公司叫‘Innovate Next’”)时,系统将其转化为数学表征(向量),并储存在专用向量数据库中。
-
调用记忆:当用户提出相关问题(如“为我的公司提供营销建议”)时,系统首先查询该数据库,获取相关记忆片段。
-
应用记忆:在生成回复前,将检索到的记忆(如“用户公司名为 Innovate Next”)用来增强提示词。
总结
AI 智能体的实时操作(工作记忆)、过往经历(情景记忆)与通用知识(语义记忆)三者融合,才能做出真正的智能决策。这种多层级的记忆系统不仅模仿了人类记忆的分层机制,还引入了高效的数据检索技术,确保 AI 智能体能够在复杂环境中灵活应对。
AI 智能体的未来思考
本文所讨论的内容并非纸上谈兵,而是正在加速落地的现实。目前,像 Spring AI Alibaba、LangChain、LangGraph、LlamaIndex 和 CrewAI 这样的现代开发框架,已经内置了从简单的缓存(buffers)到复杂的长期检索器(long-term retrievers)等各类记忆系统,相关技术正以惊人的速度迭代发展。
不妨关注一下专为 AI 智能体设计的新兴架构,例如:Mem0、Zep 等。它们的目标是实现智能化的记忆管理,像人类一样自主判断信息的价值,动态筛选需要保留的内容,并优化存储方式。
我们最终要构建的,不是仅仅处理信息的 AI 智能体,而是能与信息建立深度连接的伙伴。具备记忆、学习和进化能力的 AI 智能体,正是从精巧工具到真正协作伙伴的本质区别。
普通人如何抓住AI大模型的风口?
领取方式在文末
为什么要学习大模型?
目前AI大模型的技术岗位与能力培养随着人工智能技术的迅速发展和应用 , 大模型作为其中的重要组成部分 , 正逐渐成为推动人工智能发展的重要引擎 。大模型以其强大的数据处理和模式识别能力, 广泛应用于自然语言处理 、计算机视觉 、 智能推荐等领域 ,为各行各业带来了革命性的改变和机遇 。
目前,开源人工智能大模型已应用于医疗、政务、法律、汽车、娱乐、金融、互联网、教育、制造业、企业服务等多个场景,其中,应用于金融、企业服务、制造业和法律领域的大模型在本次调研中占比超过 30%。
随着AI大模型技术的迅速发展,相关岗位的需求也日益增加。大模型产业链催生了一批高薪新职业:
人工智能大潮已来,不加入就可能被淘汰。如果你是技术人,尤其是互联网从业者,现在就开始学习AI大模型技术,真的是给你的人生一个重要建议!
最后
只要你真心想学习AI大模型技术,这份精心整理的学习资料我愿意无偿分享给你,但是想学技术去乱搞的人别来找我!
在当前这个人工智能高速发展的时代,AI大模型正在深刻改变各行各业。我国对高水平AI人才的需求也日益增长,真正懂技术、能落地的人才依旧紧缺。我也希望通过这份资料,能够帮助更多有志于AI领域的朋友入门并深入学习。
真诚无偿分享!!!
vx扫描下方二维码即可
加上后会一个个给大家发
【附赠一节免费的直播讲座,技术大佬带你学习大模型的相关知识、学习思路、就业前景以及怎么结合当前的工作发展方向等,欢迎大家~】
大模型全套学习资料展示
自我们与MoPaaS魔泊云合作以来,我们不断打磨课程体系与技术内容,在细节上精益求精,同时在技术层面也新增了许多前沿且实用的内容,力求为大家带来更系统、更实战、更落地的大模型学习体验。

希望这份系统、实用的大模型学习路径,能够帮助你从零入门,进阶到实战,真正掌握AI时代的核心技能!
01 教学内容

-
从零到精通完整闭环:【基础理论 →RAG开发 → Agent设计 → 模型微调与私有化部署调→热门技术】5大模块,内容比传统教材更贴近企业实战!
-
大量真实项目案例: 带你亲自上手搞数据清洗、模型调优这些硬核操作,把课本知识变成真本事!
02适学人群
应届毕业生: 无工作经验但想要系统学习AI大模型技术,期待通过实战项目掌握核心技术。
零基础转型: 非技术背景但关注AI应用场景,计划通过低代码工具实现“AI+行业”跨界。
业务赋能突破瓶颈: 传统开发者(Java/前端等)学习Transformer架构与LangChain框架,向AI全栈工程师转型。

vx扫描下方二维码即可
【附赠一节免费的直播讲座,技术大佬带你学习大模型的相关知识、学习思路、就业前景以及怎么结合当前的工作发展方向等,欢迎大家~】
本教程比较珍贵,仅限大家自行学习,不要传播!更严禁商用!
03 入门到进阶学习路线图
大模型学习路线图,整体分为5个大的阶段:
04 视频和书籍PDF合集

从0到掌握主流大模型技术视频教程(涵盖模型训练、微调、RAG、LangChain、Agent开发等实战方向)

新手必备的大模型学习PDF书单来了!全是硬核知识,帮你少走弯路(不吹牛,真有用)
05 行业报告+白皮书合集
收集70+报告与白皮书,了解行业最新动态!
06 90+份面试题/经验
AI大模型岗位面试经验总结(谁学技术不是为了赚$呢,找个好的岗位很重要)

07 deepseek部署包+技巧大全

由于篇幅有限
只展示部分资料
并且还在持续更新中…
真诚无偿分享!!!
vx扫描下方二维码即可
加上后会一个个给大家发
【附赠一节免费的直播讲座,技术大佬带你学习大模型的相关知识、学习思路、就业前景以及怎么结合当前的工作发展方向等,欢迎大家~】
更多推荐



所有评论(0)