ArrayList扩容机制深度解析(附时序图详细讲解)
ArrayList底层采用动态数组实现,默认初始容量为10。扩容机制核心流程:当添加元素时检测容量不足,会按1.5倍(原容量+原容量/2)进行扩容,首次扩容会直接设为10。扩容过程通过Arrays.copyOf()复制元素到新数组,时间复杂度O(n)。关键点包括:使用modCount实现fail-fast机制,空数组首次扩容直接到10,批量添加时若1.5倍仍不足则直接采用所需容量。建议预估容量以避
·
一、ArrayList底层数据结构
📦 核心结构
public class ArrayList<E> extends AbstractList<E>
implements List<E>, RandomAccess, Cloneable, java.io.Serializable {
// 底层存储数组(transient表示不参与序列化)
transient Object[] elementData;
// 实际元素个数
private int size;
// 默认初始容量
private static final int DEFAULT_CAPACITY = 10;
// 空数组常量
private static final Object[] DEFAULTCAPACITY_EMPTY_ELEMENTDATA = {};
private static final Object[] EMPTY_ELEMENTDATA = {};
}
关键点:
elementData:真正存储元素的数组size:当前数组中元素的实际数量DEFAULT_CAPACITY:默认初始容量为10
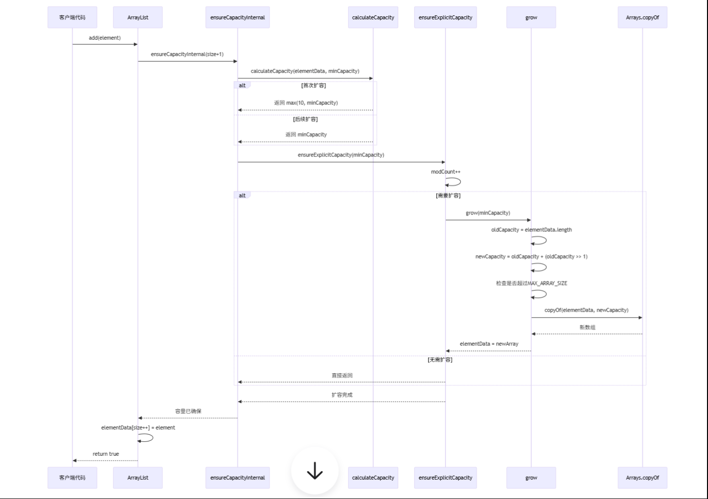
完整扩容流程时序图
📊 场景:添加第11个元素(触发扩容)

二、分步详解(附源码)
🔍 步骤1:客户端调用add()方法
// 客户端代码
ArrayList<String> list = new ArrayList<>();
list.add("Hello"); // 触发扩容流程
时序说明:
- 客户端调用
list.add("Hello") - 进入ArrayList的
add(E e)方法
🔍 步骤2:调用ensureCapacityInternal()
// ArrayList源码
public boolean add(E e) {
ensureCapacityInternal(size + 1); // 确保容量足够
elementData[size++] = e; // 添加元素
return true;
}
时序说明:
add()方法首先调用ensureCapacityInternal(size + 1)- 参数
minCapacity = size + 1(所需最小容量)
🔍 步骤3:计算所需容量(calculateCapacity)
private static int calculateCapacity(Object[] elementData, int minCapacity) {
if (elementData == DEFAULTCAPACITY_EMPTY_ELEMENTDATA) {
// 如果是空数组,返回默认容量10和minCapacity的较大值
return Math.max(DEFAULT_CAPACITY, minCapacity);
}
return minCapacity;
}
时序说明:
- 判断当前数组是否为空数组
- 首次添加:返回
max(10, minCapacity)→ 10 - 后续添加:直接返回
minCapacity
🔍 步骤4:确保显式容量(ensureExplicitCapacity)
private void ensureExplicitCapacity(int minCapacity) {
modCount++; // 修改次数+1(用于fail-fast机制)
// 如果所需容量超过当前数组长度,触发扩容
if (minCapacity - elementData.length > 0)
grow(minCapacity);
}
时序说明:
modCount++:记录修改次数(用于迭代器的fail-fast检查)- 判断是否需要扩容:
minCapacity > elementData.length
🔍 步骤5:扩容核心逻辑(grow方法)
private void grow(int minCapacity) {
// 1. 获取旧容量
int oldCapacity = elementData.length;
// 2. 计算新容量 = 旧容量 + 旧容量/2(即1.5倍)
int newCapacity = oldCapacity + (oldCapacity >> 1);
// 3. 如果1.5倍仍不够,直接使用所需容量
if (newCapacity - minCapacity < 0)
newCapacity = minCapacity;
// 4. 处理最大容量限制
if (newCapacity - MAX_ARRAY_SIZE > 0)
newCapacity = hugeCapacity(minCapacity);
// 5. 复制数组到新数组
elementData = Arrays.copyOf(elementData, newCapacity);
}
时序说明:
- 获取当前数组长度
oldCapacity - 计算新容量:
oldCapacity + (oldCapacity >> 1)(位运算相当于除以2) - 检查新容量是否满足需求,不足则用
minCapacity - 检查是否超过最大限制
Integer.MAX_VALUE - 8 - 调用
Arrays.copyOf()创建新数组并复制元素
🔍 步骤6:数组复制(Arrays.copyOf)
// Arrays.copyOf底层调用System.arraycopy(native方法)
public static <T> T[] copyOf(T[] original, int newLength) {
return (T[]) copyOf(original, newLength, original.getClass());
}
public static <T,U> T[] copyOf(U[] original, int newLength, Class<? extends T[]> newType) {
@SuppressWarnings("unchecked")
T[] copy = ((Object)newType == (Object)Object[].class)
? (T[]) new Object[newLength]
: (T[]) Array.newInstance(newType.getComponentType(), newLength);
System.arraycopy(original, 0, copy, 0, Math.min(original.length, newLength));
return copy;
}
时序说明:
- 创建新数组(长度为
newCapacity) - 调用
System.arraycopy()(native方法,高效复制) - 返回新数组,替换原
elementData
🔍 步骤7:添加元素并返回
// 回到add()方法
elementData[size++] = e; // 将元素放入数组
return true; // 返回成功
时序说明:
- 扩容完成后,将元素放入
elementData[size]位置 size++:元素计数+1- 返回
true,流程结束
三、不同场景的扩容时序图
📊 场景1:首次添加元素(从空数组到容量10)

关键点:
- 初始数组为空
{} calculateCapacity返回10(默认容量)grow中1.5倍计算为0,不足则直接用10
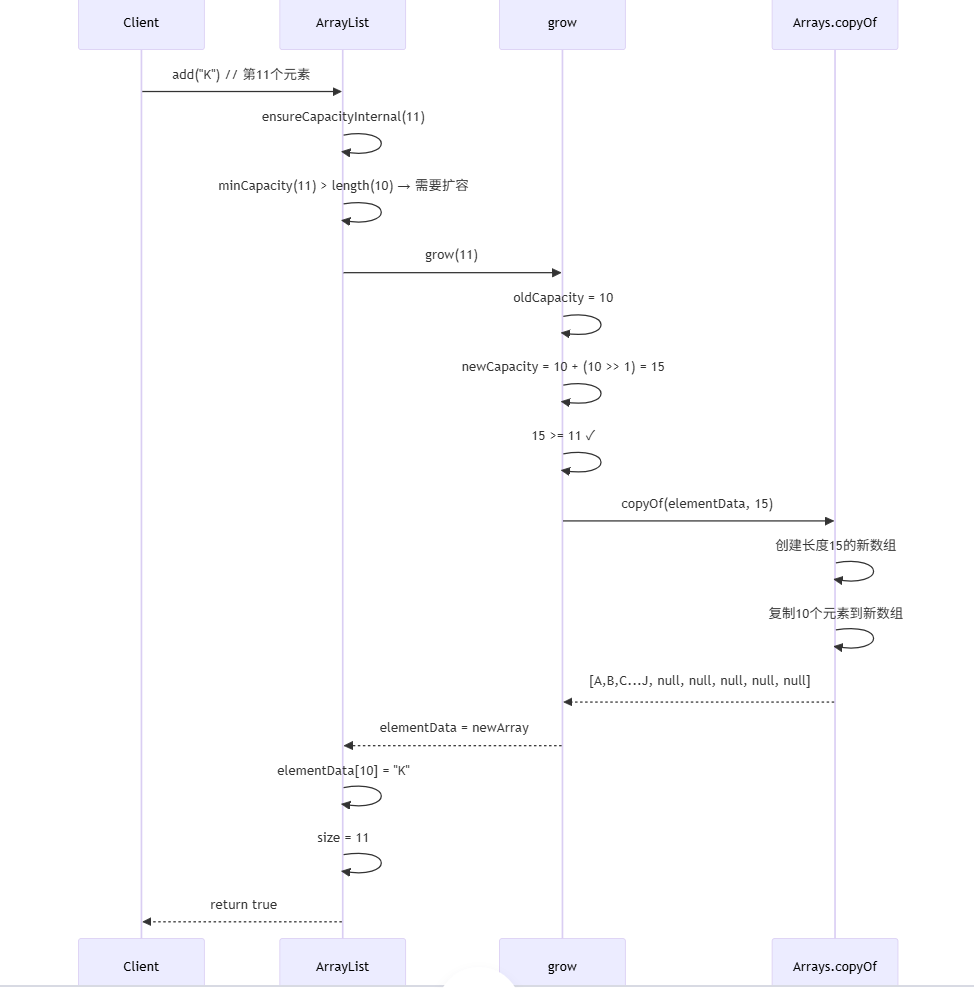
📊 场景2:第11个元素添加(1.5倍扩容)
关键点:
- 旧容量10 → 新容量15(10 + 5)
System.arraycopy复制10个元素到新数组- 剩余5个位置为
null
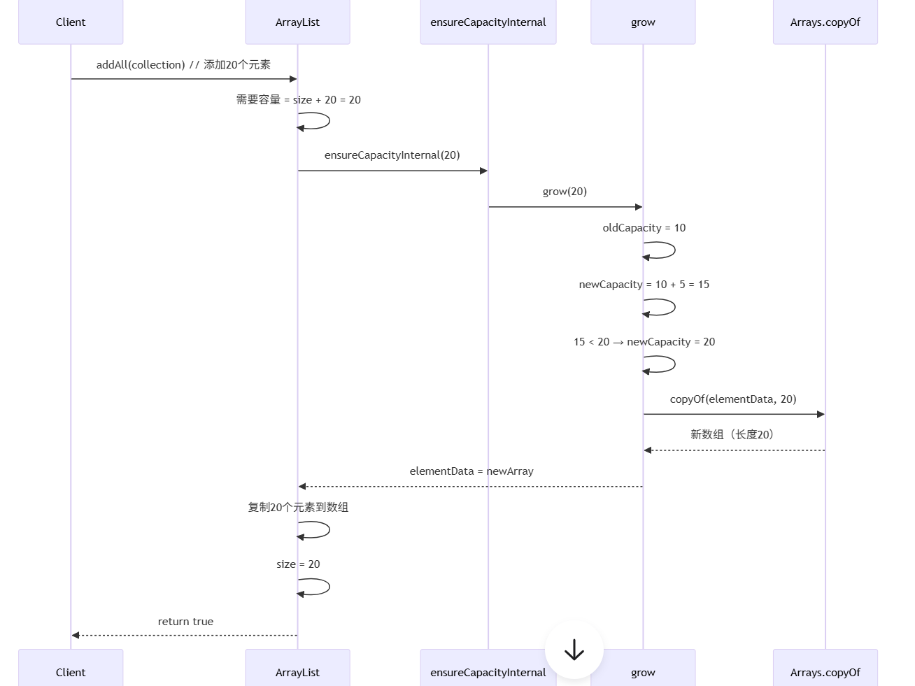
📊 场景3:批量添加触发扩容(addAll)
关键点:
addAll一次性添加多个元素- 1.5倍扩容后仍不足,直接使用所需容量20
总结:扩容流程关键点
|
步骤 |
方法 |
关键操作 |
时间复杂度 |
|---|---|---|---|
|
1 |
|
调用扩容检查 |
O(1) |
|
2 |
|
计算所需容量 |
O(1) |
|
3 |
|
首次返回10,后续返回minCapacity |
O(1) |
|
4 |
|
判断是否需要扩容 |
O(1) |
|
5 |
|
计算新容量(1.5倍) |
O(1) |
|
6 |
|
数组复制 |
O(n) |
|
7 |
|
添加元素 |
O(1) |
🎯 核心要点
- 扩容触发条件:
size + 1 > elementData.length - 扩容倍数:1.5倍(
old + old/2) - 首次扩容:空数组 → 容量10
- 扩容成本:数组复制是**O(n)**操作
- 性能优化:预估容量可避免多次扩容
更多推荐





所有评论(0)