【多智能体】没有虚拟领导者的情况下能够实现多智能体编队,并能够避免智能体之间的碰撞matlab代码
在多智能体系统的研究中,实现编队控制并同时避免智能体之间的碰撞是关键问题。传统方法常引入虚拟领导者来引导编队,但在某些场景下,无虚拟领导者的编队控制更具灵活性和实用性。本文探讨在没有虚拟领导者的情况下,如何达成多智能体编队并有效避免碰撞。
✅作者简介:热爱科研的Matlab仿真开发者,擅长毕业设计辅导、数学建模、数据处理、建模仿真、程序设计、完整代码获取、论文复现及科研仿真。
🍎 往期回顾关注个人主页:Matlab科研工作室
👇 关注我领取海量matlab电子书和数学建模资料
🍊个人信条:格物致知,完整Matlab代码获取及仿真咨询内容私信。
🔥 内容介绍
一、引言
在多智能体系统的研究中,实现编队控制并同时避免智能体之间的碰撞是关键问题。传统方法常引入虚拟领导者来引导编队,但在某些场景下,无虚拟领导者的编队控制更具灵活性和实用性。本文探讨在没有虚拟领导者的情况下,如何达成多智能体编队并有效避免碰撞。
二、实现原理
(一)基于局部信息交互的编队策略
每个智能体仅依靠与相邻智能体的信息交互来调整自身行为。通过共享位置、速度、航向等信息,智能体可以构建局部环境感知。例如,智能体 i 获取相邻智能体 j 的位置 pj 和速度 vj,根据相对位置和速度信息来确定自身的期望位置和速度调整方向。
(二)势场法避碰
将每个智能体视为一个具有排斥力的源,同时为目标编队形状赋予吸引力。当智能体之间距离过近时,排斥力增大,促使智能体改变方向以避免碰撞;而目标编队形状的吸引力则引导智能体朝着期望的编队位置移动。以二维平面为例,智能体 i 受到来自相邻智能体 j 的排斥力 Frepulsiveij 可表示为 Frepulsiveij=dij2krepulsivedijpi−pj,其中 krepulsive 是排斥力系数,dij 是智能体 i 和 j 之间的距离。同时,智能体 i 受到目标编队位置 ptargeti 的吸引力 Fattractivei=kattractive(ptargeti−pi),其中 kattractive 是吸引力系数。智能体根据合力 Fi=∑jFrepulsiveij+Fattractivei 来调整自身的运动方向。
(三)一致性算法协同
一致性算法用于确保所有智能体在编队过程中的行为协同。智能体通过不断更新自身状态(如位置、速度等),使其逐渐与相邻智能体达成一致。例如,在速度一致性方面,智能体 i 的速度更新公式可以为 vi(t+1)=vi(t)+α∑j∈Ni(vj(t)−vi(t)),其中 α 是更新步长,Ni 是智能体 i 的邻居集合。通过这种方式,所有智能体的速度逐渐趋于一致,有助于维持编队的稳定性。
三、实现步骤
(一)初始化
为每个智能体随机分配初始位置和速度,并设定编队的目标形状参数(如间距、相对角度等)。同时,确定势场法中的排斥力系数 krepulsive、吸引力系数 kattractive 以及一致性算法中的更新步长 α 等参数。
(二)信息交互
在每个时间步,智能体通过通信模块与相邻智能体交换位置、速度等信息。智能体根据接收到的信息计算自身与相邻智能体之间的相对距离、相对速度以及合力。
(三)运动更新
根据计算得到的合力,智能体调整自身的运动方向和速度。例如,智能体根据合力确定加速度 ai=miFi(mi 为智能体 i 的质量),然后通过运动学方程 vi(t+1)=vi(t)+aiΔt 和 pi(t+1)=pi(t)+vi(t)Δt+21aiΔt2 更新位置和速度,其中 Δt 为时间步长。
(四)持续迭代
重复信息交互和运动更新步骤,直到智能体达到稳定的编队状态,即智能体之间的相对位置和速度满足目标编队的要求,并且智能体之间保持安全距离,避免碰撞。
四、优势与挑战
(一)优势
- 灵活性
:无需依赖虚拟领导者,多智能体系统在面对动态环境或部分智能体故障时具有更高的灵活性。每个智能体都能自主决策,根据局部信息调整行为,维持编队的完整性。
- 分布式特性
:基于局部信息交互和分布式算法,系统具有良好的可扩展性。增加或减少智能体数量时,无需对整体架构进行大幅调整,仅需更新相邻智能体的通信关系。
(二)挑战
- 收敛速度
:由于缺乏全局协调,与有虚拟领导者的编队方法相比,无虚拟领导者的编队可能收敛速度较慢。需要精细调整算法参数,以平衡收敛速度和稳定性。
- 复杂环境适应性
:在复杂环境中,如存在大量障碍物或通信干扰时,智能体仅依靠局部信息进行避碰和编队控制可能面临困难。需要进一步研究如何融合环境感知信息,提高系统在复杂环境下的性能。
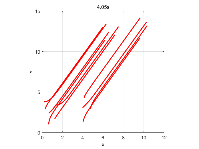
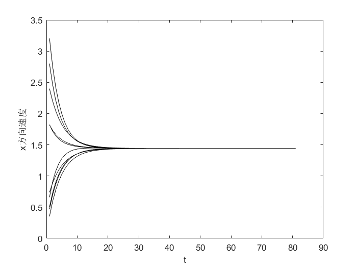
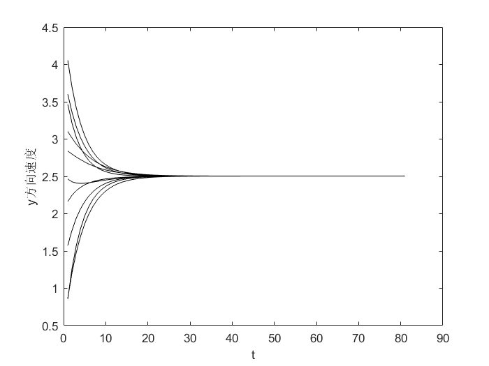
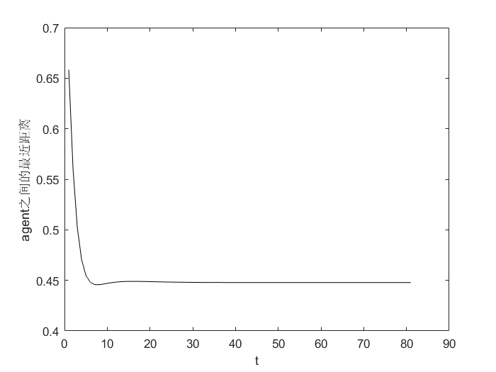
⛳️ 运行结果




📣 部分代码
function d=distancePointToPoint(point1,point2)
d=sqrt((point1(1,1)-point2(1,1))^2+(point1(1,2)-point2(1,2))^2);
%+(point1(1,3)-point2(1,3))^2);
🔗 参考文献
![]()
🎈 部分理论引用网络文献,若有侵权联系博主删除
🏆团队擅长辅导定制多种毕业课题和科研领域
MATLAB仿真,助力毕业科研梦:
🌈 各类智能优化算法改进及应用
生产调度、经济调度、装配线调度、充电优化、车间调度、发车优化、水库调度、三维装箱、物流选址、货位优化、公交排班优化、充电桩布局优化、车间布局优化、集装箱船配载优化、水泵组合优化、解医疗资源分配优化、设施布局优化、可视域基站和无人机选址优化、背包问题、 风电场布局、时隙分配优化、 最佳分布式发电单元分配、多阶段管道维修、 工厂-中心-需求点三级选址问题、 应急生活物质配送中心选址、 基站选址、 道路灯柱布置、 枢纽节点部署、 输电线路台风监测装置、 集装箱调度、 机组优化、 投资优化组合、云服务器组合优化、 天线线性阵列分布优化、CVRP问题、VRPPD问题、多中心VRP问题、多层网络的VRP问题、多中心多车型的VRP问题、 动态VRP问题、双层车辆路径规划(2E-VRP)、充电车辆路径规划(EVRP)、油电混合车辆路径规划、混合流水车间问题、 订单拆分调度问题、 公交车的调度排班优化问题、航班摆渡车辆调度问题、选址路径规划问题、港口调度、港口岸桥调度、停机位分配、机场航班调度、泄漏源定位
🌈 机器学习和深度学习时序、回归、分类、聚类和降维
2.1 bp时序、回归预测和分类
2.2 ENS声神经网络时序、回归预测和分类
2.3 SVM/CNN-SVM/LSSVM/RVM支持向量机系列时序、回归预测和分类
2.4 CNN|TCN|GCN卷积神经网络系列时序、回归预测和分类
2.5 ELM/KELM/RELM/DELM极限学习机系列时序、回归预测和分类
2.6 GRU/Bi-GRU/CNN-GRU/CNN-BiGRU门控神经网络时序、回归预测和分类
2.7 ELMAN递归神经网络时序、回归\预测和分类
2.8 LSTM/BiLSTM/CNN-LSTM/CNN-BiLSTM/长短记忆神经网络系列时序、回归预测和分类
2.9 RBF径向基神经网络时序、回归预测和分类
2.10 DBN深度置信网络时序、回归预测和分类
2.11 FNN模糊神经网络时序、回归预测
2.12 RF随机森林时序、回归预测和分类
2.13 BLS宽度学习时序、回归预测和分类
2.14 PNN脉冲神经网络分类
2.15 模糊小波神经网络预测和分类
2.16 时序、回归预测和分类
2.17 时序、回归预测预测和分类
2.18 XGBOOST集成学习时序、回归预测预测和分类
2.19 Transform各类组合时序、回归预测预测和分类
方向涵盖风电预测、光伏预测、电池寿命预测、辐射源识别、交通流预测、负荷预测、股价预测、PM2.5浓度预测、电池健康状态预测、用电量预测、水体光学参数反演、NLOS信号识别、地铁停车精准预测、变压器故障诊断
🌈图像处理方面
图像识别、图像分割、图像检测、图像隐藏、图像配准、图像拼接、图像融合、图像增强、图像压缩感知
🌈 路径规划方面
旅行商问题(TSP)、车辆路径问题(VRP、MVRP、CVRP、VRPTW等)、无人机三维路径规划、无人机协同、无人机编队、机器人路径规划、栅格地图路径规划、多式联运运输问题、 充电车辆路径规划(EVRP)、 双层车辆路径规划(2E-VRP)、 油电混合车辆路径规划、 船舶航迹规划、 全路径规划规划、 仓储巡逻
🌈 无人机应用方面
无人机路径规划、无人机控制、无人机编队、无人机协同、无人机任务分配、无人机安全通信轨迹在线优化、车辆协同无人机路径规划
🌈 通信方面
传感器部署优化、通信协议优化、路由优化、目标定位优化、Dv-Hop定位优化、Leach协议优化、WSN覆盖优化、组播优化、RSSI定位优化、水声通信、通信上传下载分配
🌈 信号处理方面
信号识别、信号加密、信号去噪、信号增强、雷达信号处理、信号水印嵌入提取、肌电信号、脑电信号、信号配时优化、心电信号、DOA估计、编码译码、变分模态分解、管道泄漏、滤波器、数字信号处理+传输+分析+去噪、数字信号调制、误码率、信号估计、DTMF、信号检测
🌈电力系统方面
微电网优化、无功优化、配电网重构、储能配置、有序充电、MPPT优化、家庭用电
🌈 元胞自动机方面
交通流 人群疏散 病毒扩散 晶体生长 金属腐蚀
🌈 雷达方面
卡尔曼滤波跟踪、航迹关联、航迹融合、SOC估计、阵列优化、NLOS识别
🌈 车间调度
零等待流水车间调度问题NWFSP 、 置换流水车间调度问题PFSP、 混合流水车间调度问题HFSP 、零空闲流水车间调度问题NIFSP、分布式置换流水车间调度问题 DPFSP、阻塞流水车间调度问题BFSP
更多推荐



所有评论(0)