【Linux系统编程】深入进程地址空间与动态链接:动态库加载的底层逻辑揭秘
虚拟地址空间的布局:动态库的 “专属区域”
64 位 Linux 系统中,进程虚拟地址空间的布局大致如下(从低地址到高地址):

其中,共享库区(mmap 区域) 是动态库的 “专属地盘”。操作系统会将动态库加载到这个区域,多个进程可通过页表映射到同一份物理内存的动态库代码,实现 “共享”。
1.3 关键问题:ELF 文件未加载时,有地址吗?
答案是:有!
现代编译器采用 “平坦模式” 编译程序,ELF 文件(可执行程序、动态库、目标文件)在编译链接阶段就已经完成了 “虚拟地址编址”。也就是说,ELF 文件中的代码和数据,在未加载到内存时就已经分配了虚拟地址。
我们用readelf -h查看动态库的 ELF 头,验证这一点:
代码语言:javascript
AI代码解释
# 查看C标准库的ELF头
readelf -h /lib/x86_64-linux-gnu/libc-2.31.so | grep -E "Entry point|Type"
输出:
代码语言:javascript
AI代码解释
Type: DYN (Shared object file) # 类型:动态库
Entry point address: 0x27000 # 入口点虚拟地址
Entry point address: 0x27000:这是动态库的入口函数(_init)的虚拟地址,在编译时就已确定。- 动态库中的所有函数、变量,都有固定的虚拟地址偏移量(相对于库的起始虚拟地址)。
这意味着:动态库加载时,操作系统只需将库的虚拟地址范围 “映射” 到物理内存,无需修改库的代码(因为代码采用 “位置无关编址” PIC),即可让进程通过虚拟地址访问库函数。
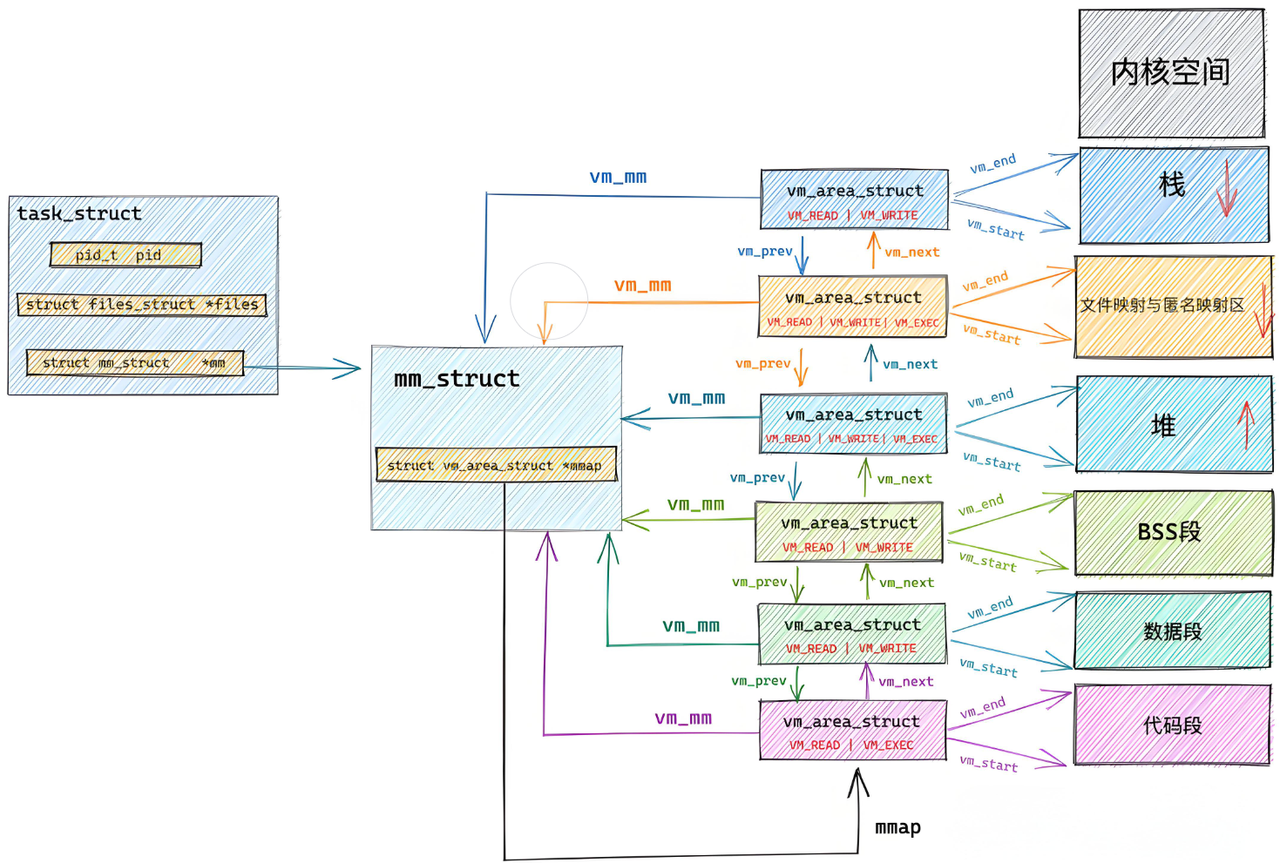
1.4 进程地址空间的初始化:从 ELF 文件到 vm_area_struct
进程创建时,内核会为其分配mm_struct(内存描述符)和多个vm_area_struct(虚拟内存区域描述符),这些结构的初始化数据全部来自 ELF 文件的程序头表(Program Header Table)。
vm_area_struct会描述虚拟地址空间中的一个连续区域(如代码区、数据区、共享库区),记录区域的起始地址、长度、权限(可读 / 可写 / 可执行)等。- 动态库加载时,内核会新建一个
vm_area_struct,描述动态库在共享库区的虚拟地址范围,并通过页表将其映射到物理内存中的动态库代码和数据。
我们可以用cat /proc/self/maps查看当前进程的虚拟内存区域分布:
代码语言:javascript
AI代码解释
# 查看当前shell进程的虚拟内存布局
cat /proc/$$/maps | grep -E "libc|mmap"
输出(关键部分):
代码语言:javascript
AI代码解释
7f8b4d800000-7f8b4d9c0000 r--p 00000000 08:01 131346 /lib/x86_64-linux-gnu/libc-2.31.so
7f8b4d9c0000-7f8b4db70000 r-xp 001c0000 08:01 131346 /lib/x86_64-linux-gnu/libc-2.31.so # 代码段(r-xp:读+执行)
7f8b4db70000-7f8b4dbc0000 r--p 00370000 08:01 131346 /lib/x86_64-linux-gnu/libc-2.31.so
7f8b4dbc0000-7f8b4dbc4000 rw-p 003c0000 08:01 131346 /lib/x86_64-linux-gnu/libc-2.31.so # 数据段(rw-p:读+写)
可以看到,libc.so被加载到7f8b4d800000起始的虚拟地址区域,且代码段和数据段有明确的权限设置。
二、动态库加载核心:进程如何 “找到” 并 “共享” 动态库?
动态库的加载过程本质是 “文件映射 + 地址解析”,核心解决两个问题:进程如何找到动态库、多个进程如何共享动态库。
2.1 进程如何看到动态库?—— 文件映射机制
动态库本质是磁盘上的一个 ELF 文件,进程要访问动态库,首先需要将其 “映射” 到自己的虚拟地址空间。这个过程类似 “打开文件”,但不是读取文件内容到内存缓冲区,而是通过mmap系统调用将文件的磁盘地址直接映射到进程的虚拟地址空间。
动态库映射的完整流程:
- 动态链接器启动:程序运行时,内核先启动动态链接器(
ld-linux.so),由动态链接器负责加载程序依赖的动态库。 - 查找动态库文件:动态链接器根据
LD_LIBRARY_PATH环境变量、/etc/ld.so.conf配置文件、/etc/ld.so.cache缓存,找到动态库的磁盘路径(如/lib/x86_64-linux-gnu/libc.so.6)。 - 打开动态库文件:动态链接器调用
open系统调用打开动态库文件,获取文件描述符。 - 映射到虚拟地址空间:调用
mmap系统调用,将动态库的代码段、数据段等映射到进程的共享库区(虚拟地址空间)。 - 建立页表映射:内核为映射区域创建
vm_area_struct,并更新页表,将动态库的虚拟地址映射到物理内存(或磁盘文件,采用 “按需加载” 策略)。
这个过程可以用一张图直观理解:

实战验证:用 mmap 手动映射动态库
我们可以用mmap系统调用手动映射动态库,模拟动态链接器的核心操作:
代码语言:javascript
AI代码解释
#include <stdio.h>
#include <stdlib.h>
#include <fcntl.h>
#include <sys/mman.h>
#include <unistd.h>
#include <sys/stat.h>
int main() {
const char *lib_path = "/lib/x86_64-linux-gnu/libc-2.31.so";
// 1. 打开动态库文件
int fd = open(lib_path, O_RDONLY);
if (fd < 0) {
perror("open");
return 1;
}
// 2. 获取文件大小
struct stat st;
if (fstat(fd, &st) < 0) {
perror("fstat");
close(fd);
return 1;
}
off_t lib_size = st.st_size;
printf("libc.so size: %ld bytes\n", lib_size);
// 3. 映射动态库到虚拟地址空间(共享库区)
void *lib_addr = mmap(NULL, lib_size, PROT_READ, MAP_PRIVATE, fd, 0);
if (lib_addr == MAP_FAILED) {
perror("mmap");
close(fd);
return 1;
}
printf("libc.so mapped to virtual address: %p\n", lib_addr);
// 4. 解除映射,关闭文件
munmap(lib_addr, lib_size);
close(fd);
return 0;
}
编译运行:
代码语言:javascript
AI代码解释
gcc mmap_lib.c -o mmap_lib
./mmap_lib
输出:
代码语言:javascript
AI代码解释
libc.so size: 2029592 bytes
libc.so mapped to virtual address: 0x7f9a0b400000
可以看到,动态库被成功映射到0x7f9a0b400000(共享库区)的虚拟地址,这与我们之前通过/proc/$$/maps看到的地址范围一致。
2.2 进程间如何共享动态库?—— 虚拟内存的 “Copy-On-Write”
多个进程使用同一个动态库时,物理内存中只需要保留一份动态库的代码(只读),这是通过虚拟内存的Copy-On-Write(写时复制) 机制实现的:
- 代码段共享:动态库的代码段(.text)是只读的,多个进程的页表会将虚拟地址映射到同一份物理内存的代码段。进程执行动态库函数时,直接读取这份共享的代码,无需复制。
- 数据段私有:动态库的数据段(.data)是可写的,每个进程会有一份私有副本。当进程修改动态库的数据时,内核会为该进程复制一份数据段到新的物理内存,并更新页表映射,不影响其他进程。
这个机制的核心优势是:节省内存。例如,100 个进程都使用libc.so,物理内存中只需保留一份libc.so的代码(约 2MB),而不是 100 份(约 200MB)。
实战验证:多个进程共享动态库代码段
我们编写两个简单程序,都依赖libc.so,然后查看它们的虚拟内存映射:
程序 1:test1.c
代码语言:javascript
AI代码解释
#include <stdio.h>
int main() {
printf("test1: libc.so printf address: %p\n", printf);
getchar(); // 暂停,方便查看
return 0;
}
程序 2:test2.c
代码语言:javascript
AI代码解释
#include <stdio.h>
int main() {
printf("test2: libc.so printf address: %p\n", printf);
getchar(); // 暂停,方便查看
return 0;
}
编译运行:
代码语言:javascript
AI代码解释
gcc test1.c -o test1
gcc test2.c -o test2
# 打开两个终端,分别运行test1和test2
# 终端1
./test1
# 输出:test1: libc.so printf address: 0x7f8b4d9e75a0
# 终端2
./test2
# 输出:test2: libc.so printf address: 0x7f8b4d9e75a0
可以看到,两个进程中printf函数的虚拟地址完全相同(0x7f8b4d9e75a0)。这意味着它们的页表都映射到同一份物理内存的printf函数代码,实现了代码共享。
我们通过下面这张图片来总结一下:

2.3 动态库加载的 “灵魂”:位置无关代码(PIC)
动态库能被加载到任意虚拟地址并正常运行,核心是因为编译时使用了-fPIC参数生成了位置无关代码(Position Independent Code)。
什么是位置无关代码?
位置无关代码是指:代码的执行不依赖于其在内存中的绝对地址,而是通过 “相对地址” 或 “间接寻址” 访问函数和变量。
例如,动态库中的函数调用,不会直接使用绝对地址(如0x7f8b4d9e75a0),而是使用 “相对于当前指令的偏移量” 或 “通过全局偏移表(GOT)间接访问”。
为什么需要 PIC?
如果动态库的代码是 “位置相关” 的(依赖固定的绝对地址),那么:
- 动态库只能加载到固定的虚拟地址,否则函数调用会跳转到错误地址。
- 多个动态库可能会因为地址冲突而无法同时加载。
PIC 解决了这个问题,让动态库可以 “按需加载” 到任意虚拟地址,极大提高了灵活性。
实战验证:动态库的 PIC 特性
我们分别编译带-fPIC和不带-fPIC的动态库,观察差异:
(1)不带-fPIC编译动态库:
代码语言:javascript
AI代码解释
# 编写简单动态库
echo "int add(int a, int b) { return a + b; }" > libadd.c
# 不带-fPIC编译(警告)
gcc -shared libadd.c -o libadd_no_pic.so
输出警告:
代码语言:javascript
AI代码解释
/usr/bin/ld: /tmp/cc8Z7X7a.o: warning: relocation against `__stack_chk_fail' in read-only section `.text'
/usr/bin/ld: warning: creating DT_TEXTREL in a PIE
警告表明:不带-fPIC的动态库会生成 “文本重定位(DT_TEXTREL)”,即代码段需要修改,无法实现真正的位置无关。
(2)带-fPIC编译动态库:
代码语言:javascript
AI代码解释
# 带-fPIC编译(无警告)
gcc -fPIC -shared libadd.c -o libadd_pic.so
无警告,生成的动态库是纯 PIC 的,可加载到任意虚拟地址。
(3)查看动态库的重定位类型:
代码语言:javascript
AI代码解释
# 查看不带-fPIC的动态库(有DT_TEXTREL)
readelf -d libadd_no_pic.so | grep TEXTREL
# 输出: 0x0000000000000016 (TEXTREL) 0x0
# 查看带-fPIC的动态库(无DT_TEXTREL)
readelf -d libadd_pic.so | grep TEXTREL
# 无输出,说明无文本重定位
这验证了:只有带-fPIC编译的动态库,才是真正的位置无关代码,支持任意地址加载。
三、动态链接核心:函数调用的 “地址解析” 过程
动态库加载到虚拟地址空间后,程序如何调用库中的函数?这就是动态链接的核心:符号解析 + 地址重定位。
与静态链接(编译时重定位)不同,动态链接的重定位发生在程序运行时,主要依赖两个关键结构:全局偏移表(GOT) 和过程链接表(PLT)。
3.1 核心痛点:代码段只读,如何修改函数地址?
程序的代码段(.text)是只读的,动态链接时不能直接修改代码中的函数调用地址。为了解决这个问题,动态链接采用了 “间接寻址” 方案:
- 在可写的数据段(.data)中创建全局偏移表(GOT),存储动态库函数的实际地址。
- 代码中的函数调用,不直接跳转到库函数地址,而是跳转到过程链接表(PLT) 的桩代码。
- 桩代码读取 GOT 中的函数地址,跳转执行库函数。
由于 GOT 位于可写的数据段,动态链接器可以在运行时修改 GOT 中的地址,无需修改只读的代码段。
3.2 全局偏移表(GOT):函数地址的 “查找表”
GOT(Global Offset Table)是一个数组,每个元素存储一个动态库函数或全局变量的实际虚拟地址。GOT 位于可写的数据段(.got 或.got.plt),动态链接器会在动态库加载后,填充 GOT 中的地址。
我们用readelf -S查看可执行程序的 GOT 段:
代码语言:javascript
AI代码解释
# 编译一个依赖动态库的程序
gcc test1.c -o test1
# 查看GOT段
readelf -S test1 | grep -E "got|GOT"
输出:
代码语言:javascript
AI代码解释
[24] .got PROGBITS 0000000000600fc0 00000fc0
[25] .got.plt PROGBITS 0000000000601000 00001000
.got:存储全局变量的地址。.got.plt:存储动态库函数的地址,与 PLT 配合使用。

3.3 过程链接表(PLT):函数调用的 “跳板”
PLT(Procedure Linkage Table)是一组桩代码(stub),每个桩代码对应一个动态库函数。程序调用动态库函数时,先跳转到对应的 PLT 桩代码,再由桩代码通过 GOT 查找实际地址并跳转。
PLT 的工作流程(以调用printf为例):
- 程序代码中的
call printf指令,实际跳转到printf@plt(PLT 桩代码)。 printf@plt首先检查.got.plt中对应的条目:- 如果是第一次调用(GOT 条目未填充),桩代码会调用动态链接器的
_dl_runtime_resolve函数,解析printf的实际地址,并填充到 GOT 中。 - 如果不是第一次调用(GOT 条目已填充),直接跳转到 GOT 中存储的
printf实际地址。
- 如果是第一次调用(GOT 条目未填充),桩代码会调用动态链接器的
- 执行
printf函数,完成后返回程序代码。
这个过程被称为 “延迟绑定(Lazy Binding)”—— 函数地址的解析推迟到第一次调用时,避免程序启动时解析所有函数,提高启动速度。
更多推荐



所有评论(0)