ReAct大模型架构:小白也能学会的AI编程自动化秘籍!速收藏!
对于正在迷茫择业、想转行提升,或是刚入门的程序员、编程小白来说,有一个问题几乎人人都在问:未来10年,什么领域的职业发展潜力最大?答案只有一个:人工智能(尤其是大模型方向)当下,人工智能行业正处于爆发式增长期,其中大模型相关岗位更是供不应求,薪资待遇直接拉满——字节跳动作为AI领域的头部玩家,给硕士毕业的优质AI人才(含大模型相关方向)开出的月基础工资高达5万—6万元;即便是非“人才计划”的普通应
本文介绍了ReAct大模型架构,它通过“推理+行动”的智能闭环,让语言模型主动解决问题。ReAct打破传统“输入-输出”模式,具备显式推理轨迹、外部环境锚定、少量样本泛化三大特征,架构包含语言模型、工具集和循环调度机制。文章详细解析了TAO循环流程,从用户输入到最终回答的每一步,帮助读者理解如何将人类认知模式转化为机器可执行框架,实现AI的自主任务拆解和策略调整。
1、什么是ReAct?
ReAct = Reasoning(推理)+ Acting(行动) 本质是一种让语言模型通过与外部工具、环境动态交互完成复杂任务的智能体架构范式。 其核心目标是打破传统语言模型“输入-输出”的单向链路, 构建“感知-决策-执行-反馈”的智能闭环,使模型从“被动应答者”升级为“主动问题解决者”。

与传统AI技术(不会自己 “思考 + 行动 + 反思”,只能按固定流程跑,例如RL/PDDL/QA/IRD等 ,如⬇️图)相比,

ReAct具备三个核心特征:
-
显式推理轨迹:
模型在执行行动前会生成可追溯的“推理过程”(Thought),清晰说明行动的决策依据,解决了传统模型“黑箱决策”的可解释性问题;
-
外部环境锚定:
通过调用搜索、计算、数据库查询等外部工具(Act)获取客观反馈(Observe),将推理过程锚定到真实数据,从根源上抑制“事实幻觉”;
-
少量样本泛化:
依托LLM的上下文学习能力,仅需1-5个包含“推理-行动-观察”的完整示例,即可快速适配多场景任务,无需大规模微调。
从技术本质来看,ReAct并非单一算法,而是“语言模型+工具集+循环调度机制”的集成架构。其核心创新在于将人类解决问题的认知模式(分析-操作-反馈)抽象为机器可执行的框架,使AI具备了自主拆解任务、动态调整策略的能力。
我们还是从经典TAO 循环流程图(论文原版风格)架构来拆解一下
1)Start:用户输入问题,如⬇️图
比如:
“马云出生那一年,北京的平均气温是多少?”
传统大模型:直接瞎编。ReAct:不直接回答,先进入思考。

2)Thought(推理),如⬇️图
模型会先想:
- 我需要先查马云出生年份
- 再查那一年北京的平均气温
- 我不能直接算,必须查外部信息
这一步就是:模型自己规划步骤,而不是靠人写代码规划。

3)Action(行动),如⬇️图
模型根据思考,执行动作:
- 搜索:马云出生日期
- 搜索:1964 年北京平均气温
这就是:把思考变成可执行的工具调用。

4)Observation(观察),如⬇️图
工具返回信息:
- 马云:1964 年出生
- 1964 年北京年均温:11.5℃
模型把结果读进上下文。

5)Decision:判断任务是否完成,如⬇️图
- 信息够了 → 输出答案
- 信息不够 / 错了 → 回到 Thought 继续推理
这就是 迭代、自我修正、多轮思考。

6)FinalAnswer:最终回答,如⬇️图
模型整合信息,给出答案。

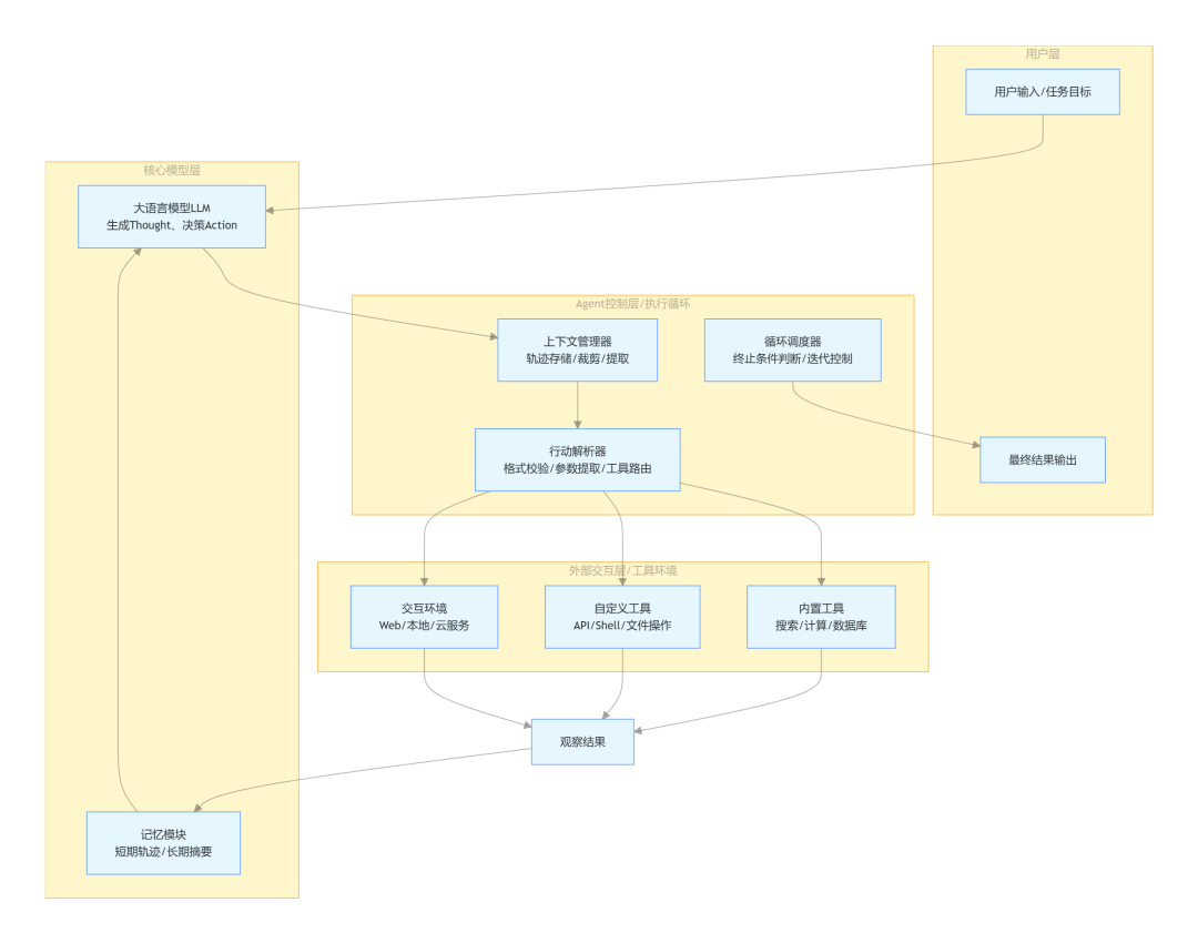
接下来,再回过头看下,分层架构图(系统组件视角)就很简单啦!

最后
对于正在迷茫择业、想转行提升,或是刚入门的程序员、编程小白来说,有一个问题几乎人人都在问:未来10年,什么领域的职业发展潜力最大?
答案只有一个:人工智能(尤其是大模型方向)
当下,人工智能行业正处于爆发式增长期,其中大模型相关岗位更是供不应求,薪资待遇直接拉满——字节跳动作为AI领域的头部玩家,给硕士毕业的优质AI人才(含大模型相关方向)开出的月基础工资高达5万—6万元;即便是非“人才计划”的普通应聘者,月基础工资也能稳定在4万元左右。
再看阿里、腾讯两大互联网大厂,非“人才计划”的AI相关岗位应聘者,月基础工资也约有3万元,远超其他行业同资历岗位的薪资水平,对于程序员、小白来说,无疑是绝佳的转型和提升赛道。

对于想入局大模型、抢占未来10年行业红利的程序员和小白来说,现在正是最好的学习时机:行业缺口大、大厂需求旺、薪资天花板高,只要找准学习方向,稳步提升技能,就能轻松摆脱“低薪困境”,抓住AI时代的职业机遇。
如果你还不知道从何开始,我自己整理一套全网最全最细的大模型零基础教程,我也是一路自学走过来的,很清楚小白前期学习的痛楚,你要是没有方向还没有好的资源,根本学不到东西!
下面是我整理的大模型学习资源,希望能帮到你。

👇👇扫码免费领取全部内容👇👇

最后
1、大模型学习路线

2、从0到进阶大模型学习视频教程
从入门到进阶这里都有,跟着老师学习事半功倍。

3、 入门必看大模型学习书籍&文档.pdf(书面上的技术书籍确实太多了,这些是我精选出来的,还有很多不在图里)

4、 AI大模型最新行业报告
2026最新行业报告,针对不同行业的现状、趋势、问题、机会等进行系统地调研和评估,以了解哪些行业更适合引入大模型的技术和应用,以及在哪些方面可以发挥大模型的优势。

5、面试试题/经验

【大厂 AI 岗位面经分享(107 道)】

【AI 大模型面试真题(102 道)】

【LLMs 面试真题(97 道)】

6、大模型项目实战&配套源码

适用人群

四阶段学习规划(共90天,可落地执行)
第一阶段(10天):初阶应用
该阶段让大家对大模型 AI有一个最前沿的认识,对大模型 AI 的理解超过 95% 的人,可以在相关讨论时发表高级、不跟风、又接地气的见解,别人只会和 AI 聊天,而你能调教 AI,并能用代码将大模型和业务衔接。
- 大模型 AI 能干什么?
- 大模型是怎样获得「智能」的?
- 用好 AI 的核心心法
- 大模型应用业务架构
- 大模型应用技术架构
- 代码示例:向 GPT-3.5 灌入新知识
- 提示工程的意义和核心思想
- Prompt 典型构成
- 指令调优方法论
- 思维链和思维树
- Prompt 攻击和防范
- …
第二阶段(30天):高阶应用
该阶段我们正式进入大模型 AI 进阶实战学习,学会构造私有知识库,扩展 AI 的能力。快速开发一个完整的基于 agent 对话机器人。掌握功能最强的大模型开发框架,抓住最新的技术进展,适合 Python 和 JavaScript 程序员。
- 为什么要做 RAG
- 搭建一个简单的 ChatPDF
- 检索的基础概念
- 什么是向量表示(Embeddings)
- 向量数据库与向量检索
- 基于向量检索的 RAG
- 搭建 RAG 系统的扩展知识
- 混合检索与 RAG-Fusion 简介
- 向量模型本地部署
- …
第三阶段(30天):模型训练
恭喜你,如果学到这里,你基本可以找到一份大模型 AI相关的工作,自己也能训练 GPT 了!通过微调,训练自己的垂直大模型,能独立训练开源多模态大模型,掌握更多技术方案。
到此为止,大概2个月的时间。你已经成为了一名“AI小子”。那么你还想往下探索吗?
- 为什么要做 RAG
- 什么是模型
- 什么是模型训练
- 求解器 & 损失函数简介
- 小实验2:手写一个简单的神经网络并训练它
- 什么是训练/预训练/微调/轻量化微调
- Transformer结构简介
- 轻量化微调
- 实验数据集的构建
- …
第四阶段(20天):商业闭环
对全球大模型从性能、吞吐量、成本等方面有一定的认知,可以在云端和本地等多种环境下部署大模型,找到适合自己的项目/创业方向,做一名被 AI 武装的产品经理。
-
硬件选型
-
带你了解全球大模型
-
使用国产大模型服务
-
搭建 OpenAI 代理
-
热身:基于阿里云 PAI 部署 Stable Diffusion
-
在本地计算机运行大模型
-
大模型的私有化部署
-
基于 vLLM 部署大模型
-
案例:如何优雅地在阿里云私有部署开源大模型
-
部署一套开源 LLM 项目
-
内容安全
-
互联网信息服务算法备案
-
…
👇👇扫码免费领取全部内容👇👇

3、这些资料真的有用吗?
这份资料由我和鲁为民博士(北京清华大学学士和美国加州理工学院博士)共同整理,现任上海殷泊信息科技CEO,其创立的MoPaaS云平台获Forrester全球’强劲表现者’认证,服务航天科工、国家电网等1000+企业,以第一作者在IEEE Transactions发表论文50+篇,获NASA JPL火星探测系统强化学习专利等35项中美专利。本套AI大模型课程由清华大学-加州理工双料博士、吴文俊人工智能奖得主鲁为民教授领衔研发。
资料内容涵盖了从入门到进阶的各类视频教程和实战项目,无论你是小白还是有些技术基础的技术人员,这份资料都绝对能帮助你提升薪资待遇,转行大模型岗位。

这份完整版的大模型 AI 学习资料已经上传CSDN,朋友们如果需要可以微信扫描下方CSDN官方认证二维码免费领取【保证100%免费】

更多推荐

所有评论(0)