零代码,分钟级定制:我用LLaMA-Factory轻松造了个“票务专家”AI
如果你问一个通用的语言大模型,“我想下周一从北京飞往上海,看看上午的机票,最好是不用太早起床的航班,并且帮我选一个靠过道的位置。他可以给出比较精准的信息,不过说话方式会比较生硬,不像一个客服应该给出的回复,用户仍需要继续处理、消化,再做出选择。如果用户体验不佳,就还会寻求人工客服,这样一来企业的人力运营成本并不会减轻。这是因为我们的通用开源大模型虽然具备广泛的常识,但缺乏票务领域的专业知识(如航线
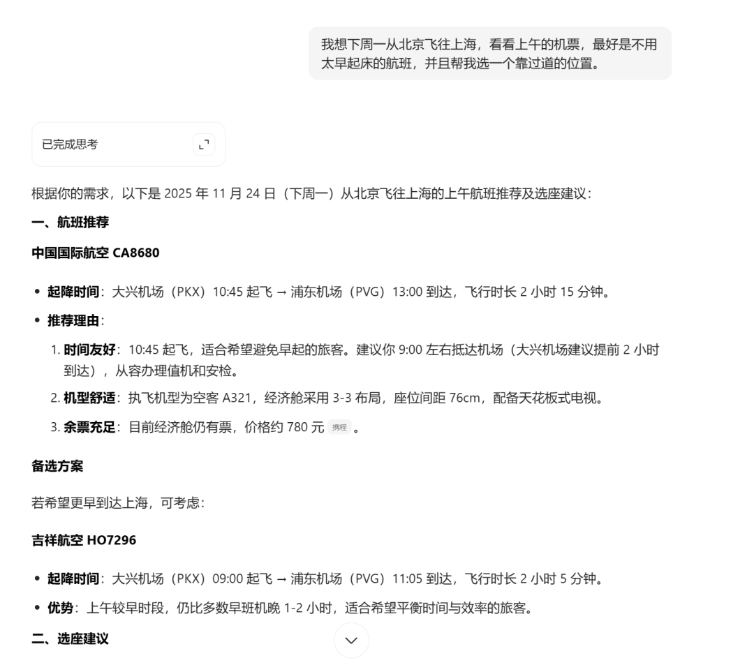
如果你问一个通用的语言大模型,“我想下周一从北京飞往上海,看看上午的机票,最好是不用太早起床的航班,并且帮我选一个靠过道的位置。”
他可以给出比较精准的信息,不过说话方式会比较生硬,不像一个客服应该给出的回复,用户仍需要继续处理、消化,再做出选择。

如果用户体验不佳,就还会寻求人工客服,这样一来企业的人力运营成本并不会减轻。
这是因为我们的通用开源大模型虽然具备广泛的常识,但缺乏票务领域的专业知识(如航线、座位偏好、退改签政策、行李额度等特定术语和流程),无法提供符合业务规范的准确回复。
所以,如何让通用大模型用客服的语气和方式回答用户的问题,是我们今天要解决的任务。
为了打造一个真正智能、专业的票务客服助手,我们计划对通用大模型进行微调,利用大语言模型强大的自然语言理解和生成能力,配合 LLaMA-Factory 这一高效微调框架,对一个通用的基座模型进行指令微调。
无需复杂环境配置,只需上传数据集、设置训练参数,几分钟内就能打造出专属的“专业票务客服”模型。
LLaMA-Factory是什么?

LLaMA-Factory 整合主流的各种高效训练微调技术,适配市场主流开源模型,形成一个功能丰富、适配性好的训练框架,其在 Github 上已收获 6 万 +Stars。
使用 LLaMA Factory,您可以在本地微调数百个预训练模型,而无需编写任何代码。
所以,这意味着不需要写一行代码,就能在网页端完成航空客服的训练。

👉GitHub 项目地址:https://github.com/hiyouga/LLaMA-Factory
客服体验:亲手打造一个“会帮我订机票”的数字客服

在此项目中 LLaMA-Factory 提供了更灵活、更高效的框架,让训练过程更加可控、可视化,也为未来的多模态拓展(语音、图像等)奠定了基础。
简单三步,就能让 AI 从“门外汉”变身为“专业票务客服”,你也快来试试吧!
Step 1. 数据准备
我们选用了 Lab4AI 中 「WeClone:从聊天记录创造数字分身的一站式解决方案」 的航空公司票务客服对话数据集。
数据格式为 sharegpt,无需额外处理,可直接适配 LLaMA 系列模型的调试需求。
您通过本地下载数据集后,通过 SFTP 上传至服务器(上传操作可参考官方文档,内附详细教学)。


Step 2 在 LLaMA-Factory 启动模型训练
新建实例并搭建 LLaMA-Factory 环境后,考虑到模型规模,我们选择 4 卡进行训练,核心配置如下:
- 基础模型:Qwen2.5-14B-Instruct
- 训练样本:30000 条
其余参数默认保留即可,支持一键启动训练;也可根据自身需求灵活调整各项参数,适配不同使用场景。


Step 3 聊天体验,效果立见分晓
训练完成后,在 chat 界面加载训练后的模型 checkpoint,就能直接体验专属票务客服啦!
- 使用原生模型体验聊天

未经过微调的模型,面对用户的订票需求,只会回复 “建议官网操作”,完全无法胜任客服工作。
- 使用微调后的模型体验聊天

对比可以发现,微调后的模型不仅能精准理解用户对航班时间、起降地点的需求,回复还贴合真实业务场景,甚至能直接协助完成订票流程。
更惊喜的是,多轮对话中能始终保持上下文一致,比起原生模型的 “建议性操作”,专业性和实用性都有了质的飞跃!
为什么选择LLaMA-Factory+Lab4AI?

通过本次实践,我们成功复现了订票客服案例,并体验了从聊天记录的完整流程。借助 LLaMA-Factory,我们不仅轻松完成了微调和推理,还体验到了其可视化、可控、轻量化的微调优势,让客服的打造变得简单、高效。
想入门 AI 大模型却找不到清晰方向?备考大厂 AI 岗还在四处搜集零散资料?别再浪费时间啦!2025 年 AI 大模型全套学习资料已整理完毕,从学习路线到面试真题,从工具教程到行业报告,一站式覆盖你的所有需求,现在全部免费分享!
👇👇扫码免费领取全部内容👇👇

一、学习必备:100+本大模型电子书+26 份行业报告 + 600+ 套技术PPT,帮你看透 AI 趋势
想了解大模型的行业动态、商业落地案例?大模型电子书?这份资料帮你站在 “行业高度” 学 AI:
1. 100+本大模型方向电子书

2. 26 份行业研究报告:覆盖多领域实践与趋势
报告包含阿里、DeepSeek 等权威机构发布的核心内容,涵盖:
- 职业趋势:《AI + 职业趋势报告》《中国 AI 人才粮仓模型解析》;
- 商业落地:《生成式 AI 商业落地白皮书》《AI Agent 应用落地技术白皮书》;
- 领域细分:《AGI 在金融领域的应用报告》《AI GC 实践案例集》;
- 行业监测:《2024 年中国大模型季度监测报告》《2025 年中国技术市场发展趋势》。
3. 600+套技术大会 PPT:听行业大咖讲实战
PPT 整理自 2024-2025 年热门技术大会,包含百度、腾讯、字节等企业的一线实践:

- 安全方向:《端侧大模型的安全建设》《大模型驱动安全升级(腾讯代码安全实践)》;
- 产品与创新:《大模型产品如何创新与创收》《AI 时代的新范式:构建 AI 产品》;
- 多模态与 Agent:《Step-Video 开源模型(视频生成进展)》《Agentic RAG 的现在与未来》;
- 工程落地:《从原型到生产:AgentOps 加速字节 AI 应用落地》《智能代码助手 CodeFuse 的架构设计》。
二、求职必看:大厂 AI 岗面试 “弹药库”,300 + 真题 + 107 道面经直接抱走
想冲字节、腾讯、阿里、蔚来等大厂 AI 岗?这份面试资料帮你提前 “押题”,拒绝临场慌!

1. 107 道大厂面经:覆盖 Prompt、RAG、大模型应用工程师等热门岗位
面经整理自 2021-2025 年真实面试场景,包含 TPlink、字节、腾讯、蔚来、虾皮、中兴、科大讯飞、京东等企业的高频考题,每道题都附带思路解析:

2. 102 道 AI 大模型真题:直击大模型核心考点
针对大模型专属考题,从概念到实践全面覆盖,帮你理清底层逻辑:

3. 97 道 LLMs 真题:聚焦大型语言模型高频问题
专门拆解 LLMs 的核心痛点与解决方案,比如让很多人头疼的 “复读机问题”:

三、路线必明: AI 大模型学习路线图,1 张图理清核心内容
刚接触 AI 大模型,不知道该从哪学起?这份「AI大模型 学习路线图」直接帮你划重点,不用再盲目摸索!

路线图涵盖 5 大核心板块,从基础到进阶层层递进:一步步带你从入门到进阶,从理论到实战。

L1阶段:启航篇丨极速破界AI新时代
L1阶段:了解大模型的基础知识,以及大模型在各个行业的应用和分析,学习理解大模型的核心原理、关键技术以及大模型应用场景。

L2阶段:攻坚篇丨RAG开发实战工坊
L2阶段:AI大模型RAG应用开发工程,主要学习RAG检索增强生成:包括Naive RAG、Advanced-RAG以及RAG性能评估,还有GraphRAG在内的多个RAG热门项目的分析。

L3阶段:跃迁篇丨Agent智能体架构设计
L3阶段:大模型Agent应用架构进阶实现,主要学习LangChain、 LIamaIndex框架,也会学习到AutoGPT、 MetaGPT等多Agent系统,打造Agent智能体。

L4阶段:精进篇丨模型微调与私有化部署
L4阶段:大模型的微调和私有化部署,更加深入的探讨Transformer架构,学习大模型的微调技术,利用DeepSpeed、Lamam Factory等工具快速进行模型微调,并通过Ollama、vLLM等推理部署框架,实现模型的快速部署。

L5阶段:专题集丨特训篇 【录播课】

四、资料领取:全套内容免费抱走,学 AI 不用再找第二份
不管你是 0 基础想入门 AI 大模型,还是有基础想冲刺大厂、了解行业趋势,这份资料都能满足你!
现在只需按照提示操作,就能免费领取:
👇👇扫码免费领取全部内容👇👇

2025 年想抓住 AI 大模型的风口?别犹豫,这份免费资料就是你的 “起跑线”!
更多推荐



所有评论(0)